Incrustar presentación
Descargar para leer sin conexión


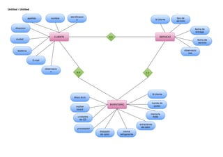
El documento parece ser un inventario de piezas y componentes de computadoras que se utilizarán para brindar servicios a clientes. Contiene campos como nombre, identificación, correo electrónico, dirección, teléfono, ciudad, identificación de cliente, tipo de servicio, fecha de entrega, fecha de servicio, observaciones e inventario de piezas incluyendo placa madre, unidades de CD, procesador, disipador de calor, memoria RAM, fuente de poder y disco duro.
