WEB 2.0 GLORIA LUCIA MENDEZ Q CURSO VIRTUAL TECNOLOGIAS WEB 2.0  GRUPO 4
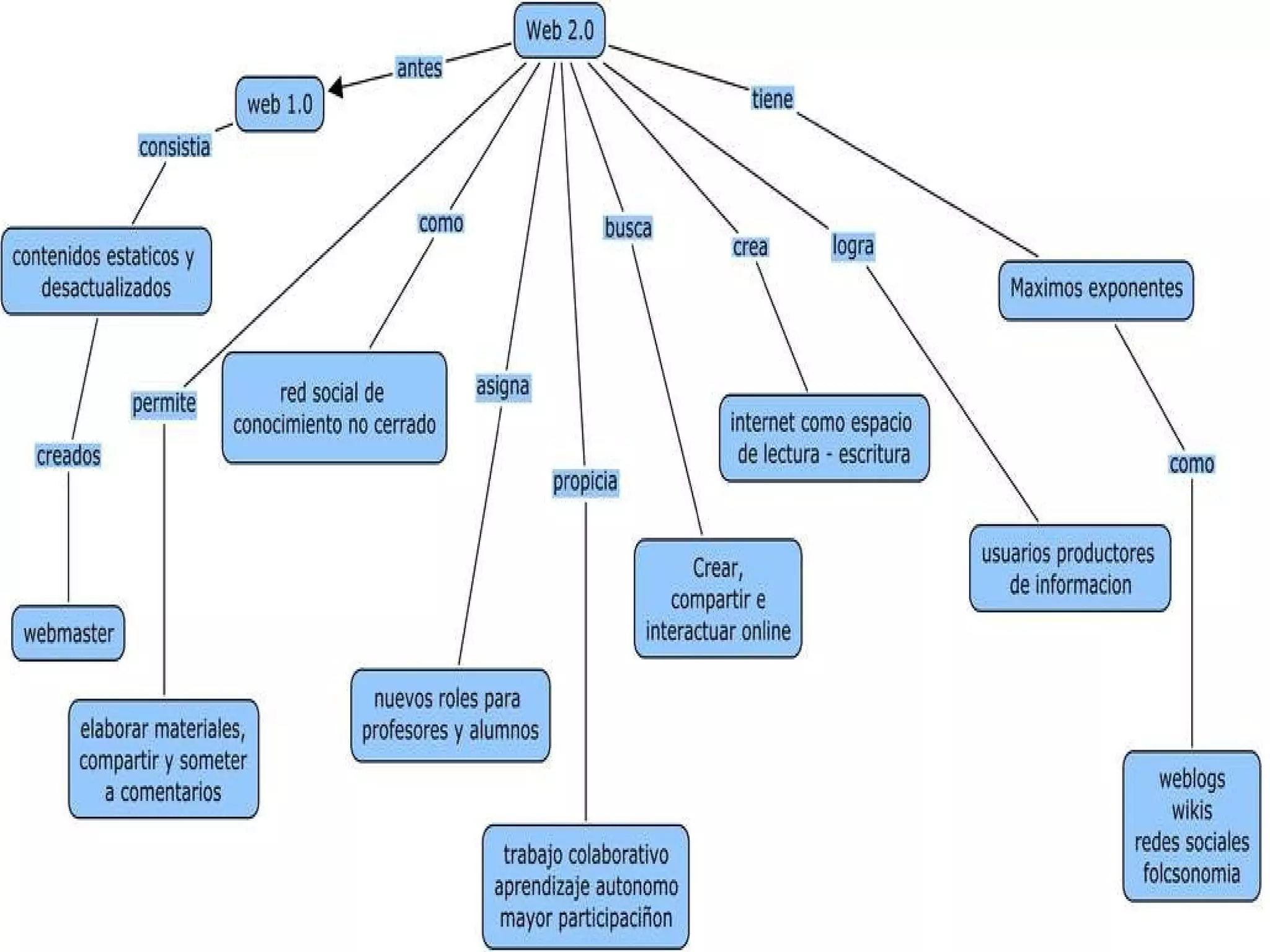
WEB 2.0  UNA ACTITUD NO UNA TECNOLOGIA
 

Web 2

  • 1.
    WEB 2.0 GLORIALUCIA MENDEZ Q CURSO VIRTUAL TECNOLOGIAS WEB 2.0 GRUPO 4
  • 2.
    WEB 2.0 UNA ACTITUD NO UNA TECNOLOGIA
  • 3.