Descarga gratis durante 30 días
Iniciar sesión
Cargar
Idioma (ES)
Atención al cliente
Empresariales
Móvil
Redes sociales
Marketing
Tecnología
Arte y fotografía
Empleo
Diseño
Educación
Presentaciones y charlas públicas
Gobierno y org. sin ánimo de lucro
Atención sanitaria
Internet
Derecho
Liderazgo y gestión
Motor
Ingeniería
Software
Reclutamiento y RR. HH.
Venta al por menor
Ventas
Servicios
Ciencias
PYMES y liderazgo
Alimentación
Medio ambiente
Economía y finanzas
Datos y análisis
Relaciones con inversores
Deportes
Meditación
Noticias y política
Viajes
Desarrollo personal
Sector inmobiliario
Entretenimiento y humor
Salud y medicina
Dispositivos y hardware
Estilo de vida
Cambiar idioma
Idioma
English
Español
Português
Français
Deutsche
Cancelar
Guardar
Enviar búsqueda
ES
luzczerniecki
11
Slideshow
Acerca de
Presentaciones
Infografías
Documentos
Recomendaciones
Acerca de
Sort by
Más recientes
Populares
teclas del teclado
por
luzczerniecki
Mis vacaciones de invierno
por
luzczerniecki
PARA QUE SIRVEN LOS ICONOS DE WORD
por
luzczerniecki
El país de las maravilllas
por
luzczerniecki
PRESENTACION ANIMADA DE 100 DIAPOSITIVAS
por
luzczerniecki
Partes de la computadora
por
luzczerniecki
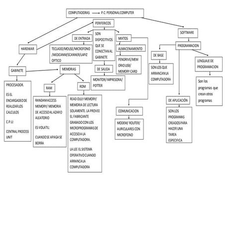
Maca Conceptual
por
luzczerniecki
Mapa conceptual
por
luzczerniecki
No hay ninguna infografía aún
Sort by
Más recientes
Populares
Apuntes de scratch
por
luzczerniecki
Algoritmo para ir de la escuela al big six
por
luzczerniecki
Algoritmo de como lavarse los dientes
por
luzczerniecki
Aún no hay me gusta
No hay detalles aún