BACHILLERATO GENERAL OFICIAL 
“GILBERTO BOSQUES SALDIVAR” 
INFORMATICA I 
ALUMNO: JOSE EMMANUEL PEREZ MENDEZ 
1
2 
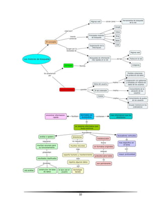
¿Qué es un motor de búsqueda? 
Es un software o sistema informático en Internet que se encarga de localizar sitios web que estén 
relacionados con un término de búsqueda. Estos términos de búsqueda, denominados como palabras 
clave o keywords, son rastreados por las “arañas” que el sistema emplea para así clasificar la 
información en listados de páginas web en las que se encuentren dichas palabras. 
Estas “arañas” o web crawler, buscan la información solicitada en forma automática y 
sistematizada; muchas veces en la web, otras en noticias y servicios Gopher o FTP. A menudo, son 
relacionados con los directorios web, pero dada la propiedad de automatización en la búsqueda de 
información que poseen los buscadores, estos son más ágiles y contienen mayor volumen de datos. 
Contrario a lo que sucede con los directorios, los cuales son realizados de manera no automatizada 
y por avisos ofrecidos por los propios anunciantes de las páginas web. 
¿Cuáles son las ventajas y desventajas de usar motores de 
búsqueda? 
VENTAJAS DESVENTAJAS 
Facilita la búsqueda de cualquier cosa 
La exhaustividad: proporciona una 
enorme cantidad de información 
Proporciona una visión muy amplia 
Si se emplean opciones avanzadas, los 
resultados pueden ser muy certeros y 
completos 
No siempre se encuentra lo que se 
desea 
Mucho “ruido” : debido a que no ha 
sido seleccionada por un humano 
especialista 
Es probable que la ambigüedad propia 
de las lenguas naturales dé listas 
enormes de posibles paginas 
La precisión es el punto débil de estos 
sistemas 
¿Cuáles motores de búsqueda conoces? 
1. Google 
2. Yahoo 
Motores de búsqueda más conocidos: 
TOP 10
3 
10.-Hispavista: 
Hispanista es un portal y buscador de 
internet completamente en castellano y 
con muchos y variados servicios, entre 
ellos noticias, juegos, subastas, guías, 
antipopups, antivirus, etc. 
Su interfaz es clara y agradable aunque 
su motor de búsqueda no es muy veloz. 
Hispanista presenta al pie de las 
búsquedas las imágenes relacionadas con 
el tema encontrado. 
9.- Terra: 
Terra es un sitio de información, 
entretenimiento, servicios y contenidos 
de internet. Es muy completo y los 
usuarios de Latinoamérica cuentan con 
páginas adaptadas a cada país para su 
mayor comodidad. Esto último lo 
convierte en una herramienta a tener en 
cuenta a la hora de recabar información 
ordenada y en nuestro propio idioma. 
Dentro del buscador de Terra contamos 
con distintas categorías y subcategorías 
de búsqueda que van desde Ciencias 
sociales hasta Automóviles pasando por 
Entretenimientos y Noticias. 
Los resultados se muestran separados 
según el contenido se encuentre en un 
sitio dentro de Terra, o esté incluido en 
alguna categoría particular de Terra, o se 
trate de sitios generales de la Web. 
Recomendamos este buscador para 
quienes deben realizar búsquedas 
orientadas a contenidos relativos a un 
país o región particular. 
8.-Excite: 
Excite es un portal de internet con uno de 
los mejores buscadores, y también fue 
uno de los pioneros en los años 90 como 
una de las páginas más visitadas y 
reconocidas de internet junto a otras 
"punto com". Actualmente ofrece además 
de la búsqueda de datos una variedad de 
servicios que incluyen e-mail, mensajería 
instantánea y la posibilidad de
4 
personalizar la página por los usuarios. 
Fue creado en 1994 bajo el nombre 
inicial de “Architext” y luego de varias 
operaciones financieras e intentos por 
modernizarlo, Excite terminó por formar 
parte de Ask.com. 
Tanto por su variedad de servicios como 
por la calidad de sus búsquedas es 
altamente recomendable como uno de los 
mejores buscadores existentes. 
7.-Alltheweb: 
All the Web es una herramienta de 
búsqueda propiedad de Yahoo por lo que 
utiliza la base de datos del conocido 
portal, pero presenta los resultados de 
manera diferente. Como muchos 
buscadores también ofrece la posibilidad 
de buscar solamente noticias, imágenes, 
videos, audios y archivos en FTPs. 
Fue desarrollado por la empresa noruega 
FAST y cuando All the Web apareció en 
agosto de 1999 fue una verdadera 
demostración de la tecnología de 
búsqueda de FAST. Funciona gracias a 
un robot que indexa las páginas web 
generando una inmensa base de datos de 
la Web (siendo posible registrar un sitio 
de manera manual mediante la opción 
“Submit Site”). 
Funciona con una velocidad remarcable, 
y debido a su fácil manejo, alto índice de 
resultados y calidad de los mismos, All 
the web es señalado por muchos como el 
buscador tan o más rápido que Google. 
6.-Altavista: 
Altavista nació en 1995 como el primer 
servicio de búsqueda de texto completo 
de Internet. Durante la primavera de 
1995, los científicos del Laboratorio de 
investigaciones de Digital Equipment 
Corporation en Palo Alto, California, 
crearon una forma de almacenar todas las 
palabras de todas las páginas HTML de
5 
Internet en un índice rápido en el que se 
podían realizar búsquedas. 
Esto llevó al desarrollo de la primera 
base de datos de texto completo en la que 
se podían realizar búsquedas en la World 
Wide Web. 
Altavista es un destacado proveedor de 
tecnología y servicios. Sus búsquedas por 
temas suman información en índices 
altamente segmentados, ayudando a que 
los usuarios refinen sus búsquedas y 
accedan rápidamente a la información 
útil y más pertinente. Permite buscar 
separadamente imágenes, mp3/audios y 
videos. 
Se lo menciona como pionero en lo que 
refiere a contar con un índice de la Web 
de Internet (desde 1995), búsqueda 
multilingüe en Internet y capacidades de 
búsqueda de imágenes, audio y video. 
5.-Lycos: 
Lycos es un potente y completo buscador 
que ofrece varios servicios y novedades 
respecto del resto. Lycos cuenta con una 
presentación atractiva y simplificada. Sin 
embargo, las diferencias entre la versión 
principal (la de USA) y las versiones 
nacionales quizá provoquen una ligera 
confusión entre los usuarios menos 
familiarizados con el servicio. 
Su interfaz es clara y orienta de manera 
correcta al usuario. 
Su nombre de debe a la palabra griega 
para "lobo", que se encuentra como raíz 
en Lycosidae, una agresiva araña 
carnívora que persigue a su presa para 
cazarla en vez de esperar que caiga en su 
tela, haciendo alusión a las arañas 
informáticas (programas que recorren la 
web y recopilan información sobre sus 
contenidos incorporándola en un 
depósito en el que se realizan las 
búsquedas). 
La compañía se inició en 1995 y 
sobrevivió gracias a innovación y dura
6 
competencia con otros portales ya 
instalados. 
Rápidamente Lycos pasó de ser sólo un 
buscador no muy conocido a ser una de 
las más importantes formas de acceder a 
los contenidos de internet. Además de las 
herramientas de búsqueda ofrece 
servicios varios como chat, correo 
electrónico, noticias y subastas. 
Debido al auge y gran crecimiento de 
usuarios de internet en toda 
Latinoamérica Lycos cuenta con sus 
portales locales adaptados a la mayoría 
de los países. Su expansión y arraigo 
dentro de Europa también es notable y 
continúa en crecimiento. 
4.-Aol: 
AOL (América Online) es uno de los 
portales más visitados en los Estados 
Unidos y cuenta con páginas en distintos 
idiomas además del inglés que se 
adecúan a cada país. Posee un potente 
motor de búsqueda. 
Todo el sistema de clasificación de 
páginas web está mantenido y 
administrado por Google ™, ya que se 
trata de un mismo grupo de empresas. 
El buscador de AOL (AOL Search) hace 
más que simplemente ayudarlo encontrar 
lo que necesita. También le permite a 
usted descubrir todo tipo de información, 
incluyendo videos largos, fotos, sonidos, 
noticias, etc. 
Posee un nuevo buscador de imágenes 
que funciona muy bien en Firefox y 
necesita la versión 7 de Flash cuando lo 
usamos en el Internet Explorer. Las 
imágenes son ordenadas según su 
relevancia (las de mayor relevancia con 
la búsqueda son mostradas primero y no 
al azar.) 
La búsqueda de videos multimedia 
incluye varios formatos de archivo (Real 
Media, Windows Media, QuickTime, 
MP3 and Flash) y se realiza sobre los 
contenidos de AOL y de toda la red
7 
ordenados por relevancia. 
También es posible realizar la búsqueda 
de noticias, la que se efectúa gracias a 
una importante base de datos que incluye 
artículos y contenidos de varios 
proveedores como la Asociación de 
Prensa, Reuters, CNN, las revistas 
People y Fortune, etc. 
3.-Live Search: 
Live.com es el nuevo nombre del 
buscador del grande de internet 
Microsoft. Anteriormente conocido como 
“MSN Search” se integra con nuevos 
servicios. También es, como no podría 
ser de otra manera, el buscador del portal 
de Microsoft, MSN. Este último además 
de búsquedas de páginas web ofrece 
búsqueda de imágenes, noticias y 
entradas de la Enciclopedia Encarta. 
Una de las novedades que presentó Live 
Search son las Macros. Ellas se crean 
usando las mismas palabras clave que 
utiliza MSN Search, y que permiten 
refinar la búsqueda. 
Por ejemplo, la palabra clave filetype: 
devuelve sólo documentos creados en el 
formato de archivo que especifiques. Si 
escribimos Moto filetype: pdf encontraría 
documentos de tipo PDF que contienen 
la palabra Moto. 
Se puede personalizar la página de inicio 
si así se lo desea. El buscador de 
imágenes tiene una interfaz muy buena y 
herramientas mejor pensadas que otros 
buscadores. En el buscador también 
aparecen agrupados los resultados que 
están debajo de otro resultado en la 
estructura del mismo sitio. Debemos 
mencionar que si bien es bastante rápido 
no supera la velocidad de otros 
buscadores.
8 
2.-Yahoo: 
Yahoo! empezó en el año 1994 como un 
hobby de unos estudiantes que intentaban 
clasificar datos en la Universidad de 
Standford. En la actualidad se ha 
convertido en una empresa que vale 
miles de millones de dólares. 
El buscador y portal de Internet Yahoo! 
es sumamente completo en lo que hace a 
oferta de servicios y búsquedas en 
internet. 
Entre los servicios que ofrece podemos 
mencionar además de la búsqueda de 
datos, información en internet (noticias, 
viajes, deportes, juegos, meteorología); 
servicios comerciales (compras, subastas, 
finanzas, anuncios clasificados); 
servicios de comunicación (e-mail, 
Yahoo! Messenger, Yahoo! Groups) y 
servicios wireless para PDAs, teléfonos 
móviles y otros dispositivos. 
1.-Google: 
Google funciona con una combinación 
única de hardware y software avanzado 
lo que lo convierte en el mejor buscador 
a nivel mundial de la actualidad. La 
asombrosa velocidad con que funciona 
puede ser atribuida en parte a la 
eficiencia de su algoritmo de búsqueda y 
en parte a las miles de PCs de bajo costo 
que se han conectado en red para crear 
una búsqueda súper rápida. 
El corazón de este buscador es 
PageRank(TM), un sistema de 
clasificación de páginas web desarrollado 
en la Universidad de Standford. Los 
sitios más importantes reciben un 
PageRank más alto, que Google tiene en 
cuenta cada vez que realiza una 
búsqueda. 
Entre las ventajas que se le atribuyen a 
Google podemos enumerar las 
siguientes: Google pone orden en la web, 
Google permite buscar en más de 8.000 
millones de direcciones URL, Google 
sólo devuelve páginas que contienen los
9 
términos que usted ingresó, Google le 
ofrece un resumen relevante de cada 
resultado, etc. 
La barra Google(TM) es otro de los 
servicios que prestan y mejora su 
capacidad para encontrar información y 
se instala en cuestión de segundos. Se 
ofrece gratuitamente e incluye funciones 
muy interesantes, como Búsqueda 
Google, Búsqueda en sitio, Encuentra- 
Palabras, Resaltador y PageRank. 
También puede personalizar el formato 
de su barra para que incluya funciones 
como "Voy a Tener Suerte". 
Gracias a este buscador también 
podemos centrarnos solamente en la 
búsqueda de imágenes, noticias, o grupos 
y entre sus numerosos servicios está la 
posibilidad de traducir las páginas web a 
cualquier idioma que se desee.
10
11
12 
BIBLIOGRAFIA 
 http://www.posicionamientoswebs.org/que-es-un-buscador-o- 
motor-de-busqueda 
 http://www.lllf.uam.es/~sandoval/traduccion-clases2.html 
 http://www.taringa.net/posts/info/15890012/Top-10-de-los-mejores- 
buscadores.html

1ra practica motores de busqueda

  • 1.
    BACHILLERATO GENERAL OFICIAL “GILBERTO BOSQUES SALDIVAR” INFORMATICA I ALUMNO: JOSE EMMANUEL PEREZ MENDEZ 1
  • 2.
    2 ¿Qué esun motor de búsqueda? Es un software o sistema informático en Internet que se encarga de localizar sitios web que estén relacionados con un término de búsqueda. Estos términos de búsqueda, denominados como palabras clave o keywords, son rastreados por las “arañas” que el sistema emplea para así clasificar la información en listados de páginas web en las que se encuentren dichas palabras. Estas “arañas” o web crawler, buscan la información solicitada en forma automática y sistematizada; muchas veces en la web, otras en noticias y servicios Gopher o FTP. A menudo, son relacionados con los directorios web, pero dada la propiedad de automatización en la búsqueda de información que poseen los buscadores, estos son más ágiles y contienen mayor volumen de datos. Contrario a lo que sucede con los directorios, los cuales son realizados de manera no automatizada y por avisos ofrecidos por los propios anunciantes de las páginas web. ¿Cuáles son las ventajas y desventajas de usar motores de búsqueda? VENTAJAS DESVENTAJAS Facilita la búsqueda de cualquier cosa La exhaustividad: proporciona una enorme cantidad de información Proporciona una visión muy amplia Si se emplean opciones avanzadas, los resultados pueden ser muy certeros y completos No siempre se encuentra lo que se desea Mucho “ruido” : debido a que no ha sido seleccionada por un humano especialista Es probable que la ambigüedad propia de las lenguas naturales dé listas enormes de posibles paginas La precisión es el punto débil de estos sistemas ¿Cuáles motores de búsqueda conoces? 1. Google 2. Yahoo Motores de búsqueda más conocidos: TOP 10
  • 3.
    3 10.-Hispavista: Hispanistaes un portal y buscador de internet completamente en castellano y con muchos y variados servicios, entre ellos noticias, juegos, subastas, guías, antipopups, antivirus, etc. Su interfaz es clara y agradable aunque su motor de búsqueda no es muy veloz. Hispanista presenta al pie de las búsquedas las imágenes relacionadas con el tema encontrado. 9.- Terra: Terra es un sitio de información, entretenimiento, servicios y contenidos de internet. Es muy completo y los usuarios de Latinoamérica cuentan con páginas adaptadas a cada país para su mayor comodidad. Esto último lo convierte en una herramienta a tener en cuenta a la hora de recabar información ordenada y en nuestro propio idioma. Dentro del buscador de Terra contamos con distintas categorías y subcategorías de búsqueda que van desde Ciencias sociales hasta Automóviles pasando por Entretenimientos y Noticias. Los resultados se muestran separados según el contenido se encuentre en un sitio dentro de Terra, o esté incluido en alguna categoría particular de Terra, o se trate de sitios generales de la Web. Recomendamos este buscador para quienes deben realizar búsquedas orientadas a contenidos relativos a un país o región particular. 8.-Excite: Excite es un portal de internet con uno de los mejores buscadores, y también fue uno de los pioneros en los años 90 como una de las páginas más visitadas y reconocidas de internet junto a otras "punto com". Actualmente ofrece además de la búsqueda de datos una variedad de servicios que incluyen e-mail, mensajería instantánea y la posibilidad de
  • 4.
    4 personalizar lapágina por los usuarios. Fue creado en 1994 bajo el nombre inicial de “Architext” y luego de varias operaciones financieras e intentos por modernizarlo, Excite terminó por formar parte de Ask.com. Tanto por su variedad de servicios como por la calidad de sus búsquedas es altamente recomendable como uno de los mejores buscadores existentes. 7.-Alltheweb: All the Web es una herramienta de búsqueda propiedad de Yahoo por lo que utiliza la base de datos del conocido portal, pero presenta los resultados de manera diferente. Como muchos buscadores también ofrece la posibilidad de buscar solamente noticias, imágenes, videos, audios y archivos en FTPs. Fue desarrollado por la empresa noruega FAST y cuando All the Web apareció en agosto de 1999 fue una verdadera demostración de la tecnología de búsqueda de FAST. Funciona gracias a un robot que indexa las páginas web generando una inmensa base de datos de la Web (siendo posible registrar un sitio de manera manual mediante la opción “Submit Site”). Funciona con una velocidad remarcable, y debido a su fácil manejo, alto índice de resultados y calidad de los mismos, All the web es señalado por muchos como el buscador tan o más rápido que Google. 6.-Altavista: Altavista nació en 1995 como el primer servicio de búsqueda de texto completo de Internet. Durante la primavera de 1995, los científicos del Laboratorio de investigaciones de Digital Equipment Corporation en Palo Alto, California, crearon una forma de almacenar todas las palabras de todas las páginas HTML de
  • 5.
    5 Internet enun índice rápido en el que se podían realizar búsquedas. Esto llevó al desarrollo de la primera base de datos de texto completo en la que se podían realizar búsquedas en la World Wide Web. Altavista es un destacado proveedor de tecnología y servicios. Sus búsquedas por temas suman información en índices altamente segmentados, ayudando a que los usuarios refinen sus búsquedas y accedan rápidamente a la información útil y más pertinente. Permite buscar separadamente imágenes, mp3/audios y videos. Se lo menciona como pionero en lo que refiere a contar con un índice de la Web de Internet (desde 1995), búsqueda multilingüe en Internet y capacidades de búsqueda de imágenes, audio y video. 5.-Lycos: Lycos es un potente y completo buscador que ofrece varios servicios y novedades respecto del resto. Lycos cuenta con una presentación atractiva y simplificada. Sin embargo, las diferencias entre la versión principal (la de USA) y las versiones nacionales quizá provoquen una ligera confusión entre los usuarios menos familiarizados con el servicio. Su interfaz es clara y orienta de manera correcta al usuario. Su nombre de debe a la palabra griega para "lobo", que se encuentra como raíz en Lycosidae, una agresiva araña carnívora que persigue a su presa para cazarla en vez de esperar que caiga en su tela, haciendo alusión a las arañas informáticas (programas que recorren la web y recopilan información sobre sus contenidos incorporándola en un depósito en el que se realizan las búsquedas). La compañía se inició en 1995 y sobrevivió gracias a innovación y dura
  • 6.
    6 competencia conotros portales ya instalados. Rápidamente Lycos pasó de ser sólo un buscador no muy conocido a ser una de las más importantes formas de acceder a los contenidos de internet. Además de las herramientas de búsqueda ofrece servicios varios como chat, correo electrónico, noticias y subastas. Debido al auge y gran crecimiento de usuarios de internet en toda Latinoamérica Lycos cuenta con sus portales locales adaptados a la mayoría de los países. Su expansión y arraigo dentro de Europa también es notable y continúa en crecimiento. 4.-Aol: AOL (América Online) es uno de los portales más visitados en los Estados Unidos y cuenta con páginas en distintos idiomas además del inglés que se adecúan a cada país. Posee un potente motor de búsqueda. Todo el sistema de clasificación de páginas web está mantenido y administrado por Google ™, ya que se trata de un mismo grupo de empresas. El buscador de AOL (AOL Search) hace más que simplemente ayudarlo encontrar lo que necesita. También le permite a usted descubrir todo tipo de información, incluyendo videos largos, fotos, sonidos, noticias, etc. Posee un nuevo buscador de imágenes que funciona muy bien en Firefox y necesita la versión 7 de Flash cuando lo usamos en el Internet Explorer. Las imágenes son ordenadas según su relevancia (las de mayor relevancia con la búsqueda son mostradas primero y no al azar.) La búsqueda de videos multimedia incluye varios formatos de archivo (Real Media, Windows Media, QuickTime, MP3 and Flash) y se realiza sobre los contenidos de AOL y de toda la red
  • 7.
    7 ordenados porrelevancia. También es posible realizar la búsqueda de noticias, la que se efectúa gracias a una importante base de datos que incluye artículos y contenidos de varios proveedores como la Asociación de Prensa, Reuters, CNN, las revistas People y Fortune, etc. 3.-Live Search: Live.com es el nuevo nombre del buscador del grande de internet Microsoft. Anteriormente conocido como “MSN Search” se integra con nuevos servicios. También es, como no podría ser de otra manera, el buscador del portal de Microsoft, MSN. Este último además de búsquedas de páginas web ofrece búsqueda de imágenes, noticias y entradas de la Enciclopedia Encarta. Una de las novedades que presentó Live Search son las Macros. Ellas se crean usando las mismas palabras clave que utiliza MSN Search, y que permiten refinar la búsqueda. Por ejemplo, la palabra clave filetype: devuelve sólo documentos creados en el formato de archivo que especifiques. Si escribimos Moto filetype: pdf encontraría documentos de tipo PDF que contienen la palabra Moto. Se puede personalizar la página de inicio si así se lo desea. El buscador de imágenes tiene una interfaz muy buena y herramientas mejor pensadas que otros buscadores. En el buscador también aparecen agrupados los resultados que están debajo de otro resultado en la estructura del mismo sitio. Debemos mencionar que si bien es bastante rápido no supera la velocidad de otros buscadores.
  • 8.
    8 2.-Yahoo: Yahoo!empezó en el año 1994 como un hobby de unos estudiantes que intentaban clasificar datos en la Universidad de Standford. En la actualidad se ha convertido en una empresa que vale miles de millones de dólares. El buscador y portal de Internet Yahoo! es sumamente completo en lo que hace a oferta de servicios y búsquedas en internet. Entre los servicios que ofrece podemos mencionar además de la búsqueda de datos, información en internet (noticias, viajes, deportes, juegos, meteorología); servicios comerciales (compras, subastas, finanzas, anuncios clasificados); servicios de comunicación (e-mail, Yahoo! Messenger, Yahoo! Groups) y servicios wireless para PDAs, teléfonos móviles y otros dispositivos. 1.-Google: Google funciona con una combinación única de hardware y software avanzado lo que lo convierte en el mejor buscador a nivel mundial de la actualidad. La asombrosa velocidad con que funciona puede ser atribuida en parte a la eficiencia de su algoritmo de búsqueda y en parte a las miles de PCs de bajo costo que se han conectado en red para crear una búsqueda súper rápida. El corazón de este buscador es PageRank(TM), un sistema de clasificación de páginas web desarrollado en la Universidad de Standford. Los sitios más importantes reciben un PageRank más alto, que Google tiene en cuenta cada vez que realiza una búsqueda. Entre las ventajas que se le atribuyen a Google podemos enumerar las siguientes: Google pone orden en la web, Google permite buscar en más de 8.000 millones de direcciones URL, Google sólo devuelve páginas que contienen los
  • 9.
    9 términos queusted ingresó, Google le ofrece un resumen relevante de cada resultado, etc. La barra Google(TM) es otro de los servicios que prestan y mejora su capacidad para encontrar información y se instala en cuestión de segundos. Se ofrece gratuitamente e incluye funciones muy interesantes, como Búsqueda Google, Búsqueda en sitio, Encuentra- Palabras, Resaltador y PageRank. También puede personalizar el formato de su barra para que incluya funciones como "Voy a Tener Suerte". Gracias a este buscador también podemos centrarnos solamente en la búsqueda de imágenes, noticias, o grupos y entre sus numerosos servicios está la posibilidad de traducir las páginas web a cualquier idioma que se desee.
  • 10.
  • 11.
  • 12.
    12 BIBLIOGRAFIA http://www.posicionamientoswebs.org/que-es-un-buscador-o- motor-de-busqueda  http://www.lllf.uam.es/~sandoval/traduccion-clases2.html  http://www.taringa.net/posts/info/15890012/Top-10-de-los-mejores- buscadores.html