Incrustar presentación
Descargar para leer sin conexión




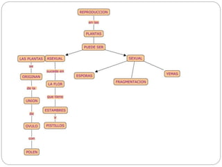
Este documento presenta una webquest sobre reproducción y sexualidad realizada por la alumna Alexa Saavedra Canales para el profesor Lic. William Vegazo Muro. La actividad consiste en explicar cómo ocurre la reproducción en las plantas para el grado 2do "C" en el área de CTA donde la alumna asume el rol de obstetra.


