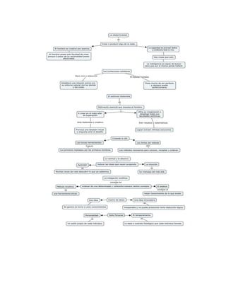
La creatividad <br />La creatividad es crear o producir algo  de la nada  , el hombre es creativo por esencia  el  hombre posee solo facultad de crear porque a pesar de su nacionalidad posee afectividad, la capacidad de procrear  define y condiciona todo lo vivo  hay cosas que solo la inteligencia  es capaz de buscar  pero que por si misma jamás hallara   las incitaciones cotidianas para vivir y sobrevivir establece una relación activa con su entorno natural con los demás y las cosas el hábitat humano dista mucho de ser perfecto y siempre puede perfeccionarse el estimulo hedonista  motivación esencial que impulsa al  hombre a crear en innato afán de superación  afina su imaginación y desplega todas sus facultades sensitivas provoca una de sazón inicial y angustias ante el desafío y logra extrae infinitas soluciones creando lo útil  los  primeros empleados por los primeros hombres los métodos necesarios para reconocer recopilar y  ordenar  lo racimal y lo efectivo aprender es muchas veces descubrir  lo que ya sabíamos la intuición es un mensaje del mas allá la indagación analítica constituye en método analítico ordenar de una determinada  y coherente manera de ciertos concejos el análisis conduce al mejor conocimiento de lo que existe una herramienta eficaz es una idea como de ideas una idea innovadora que genera en entorno unos conocimientos inesperable y  o puede deducirse como deducción lógica <br />Personalidad es un estilo propio de cada individuo <br />Sello persona <br />El temperamento es la base o sustrato fisiológico de cada individuo hereda<br />
Angela maria
Angela maria

Angela maria

  • 1.
    La creatividad <br/>La creatividad es crear o producir algo de la nada , el hombre es creativo por esencia el hombre posee solo facultad de crear porque a pesar de su nacionalidad posee afectividad, la capacidad de procrear define y condiciona todo lo vivo hay cosas que solo la inteligencia es capaz de buscar pero que por si misma jamás hallara las incitaciones cotidianas para vivir y sobrevivir establece una relación activa con su entorno natural con los demás y las cosas el hábitat humano dista mucho de ser perfecto y siempre puede perfeccionarse el estimulo hedonista motivación esencial que impulsa al hombre a crear en innato afán de superación afina su imaginación y desplega todas sus facultades sensitivas provoca una de sazón inicial y angustias ante el desafío y logra extrae infinitas soluciones creando lo útil los primeros empleados por los primeros hombres los métodos necesarios para reconocer recopilar y ordenar lo racimal y lo efectivo aprender es muchas veces descubrir lo que ya sabíamos la intuición es un mensaje del mas allá la indagación analítica constituye en método analítico ordenar de una determinada y coherente manera de ciertos concejos el análisis conduce al mejor conocimiento de lo que existe una herramienta eficaz es una idea como de ideas una idea innovadora que genera en entorno unos conocimientos inesperable y o puede deducirse como deducción lógica <br />Personalidad es un estilo propio de cada individuo <br />Sello persona <br />El temperamento es la base o sustrato fisiológico de cada individuo hereda<br />