Incrustar presentación
Descargar para leer sin conexión


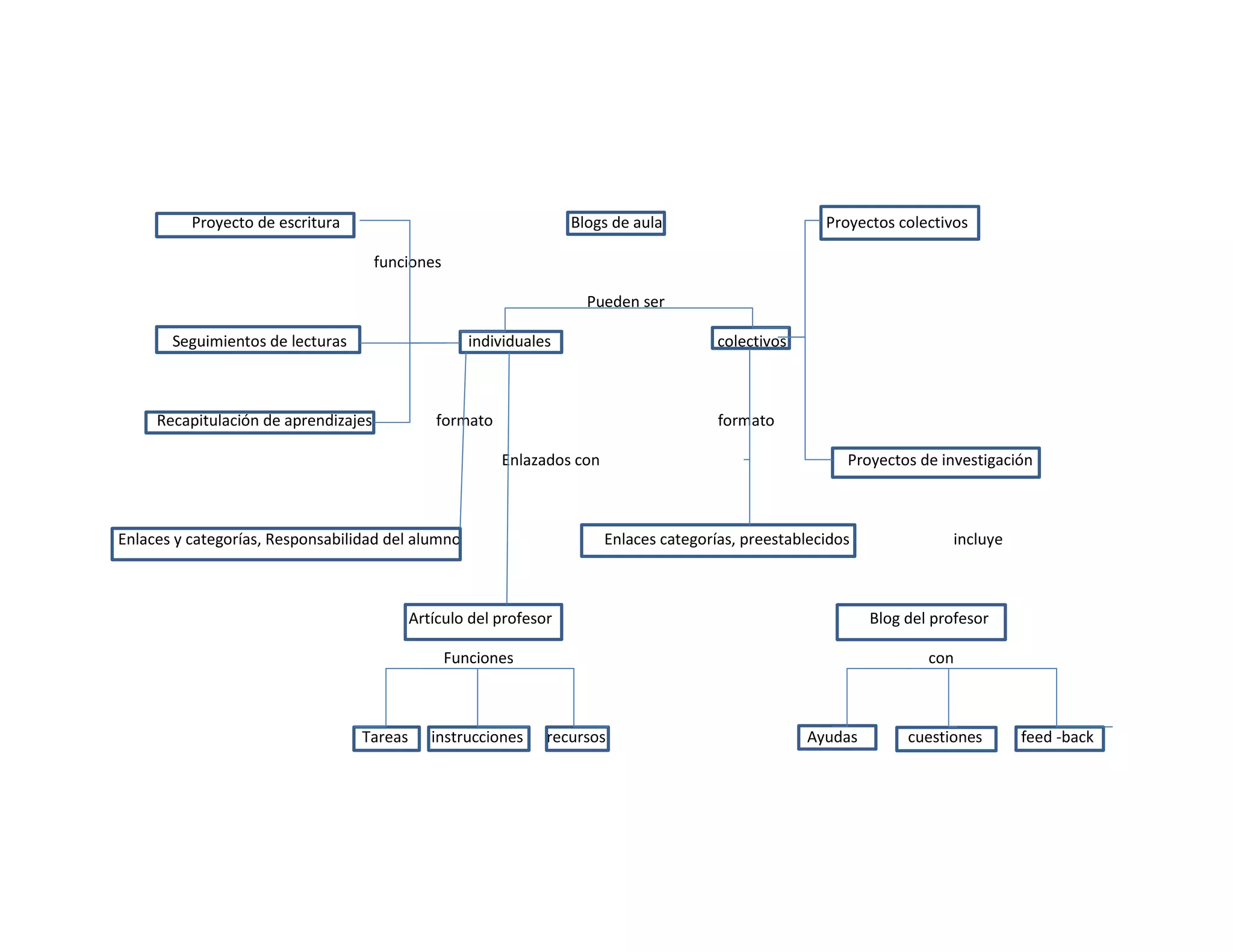
Los blogs de aula pueden ser utilizados para proyectos colectivos como seguimientos de lecturas grupales, recapitulaciones de aprendizajes en equipo, y enlaces a proyectos de investigación. Los estudiantes son responsables de publicar enlaces y categorías preestablecidas, y los profesores pueden utilizar los blogs para compartir artículos, instrucciones, recursos y retroalimentación.

