SISTEMAS
                  IV MODULO
                      “B”

                    TEMA:
         DIAGRAMAS DE ACTIVIDAD
COORDINADOR:          ING. MIREYA ERREYES


PERTENECE A:   JOHANNA PAZ

               BETTY QUEZADA


           LOJA – ECUADOR
              2011-2012
1. Realizar un Diagrama de actividad para calcular el área de un trapecio.
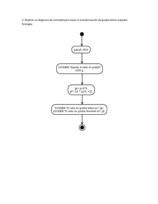
2. Realizar un diagrama de actividad para hacer la transformación de grados kelvin a grados
farengey.
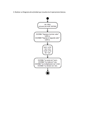
3. Realizar un Diagrama de actividad que resuelva las 4 operaciones básicas.
4. Realizar un Diagrama de Actividad para encontrar el área de un triangulo.
5. Realizar un Diagrama de Actividad para identificar si un número ingresado por el teclado es par
o impar.
6. Realizar un Diagrama de Actividad que permita resolver dada una temperatura en °C convertir a
°f.
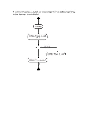
7. Realizar un Diagrama de Actividad que reciba como parámetro la edad de una persona y
verificar si es mayor o menor de edad.
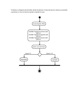
8. Realizar un Diagrama de Actividad donde Se pide leer 3 notas del alumno. Calcule su promedio
y presentar un msj si el alumno aprobó o reprobó el curso.
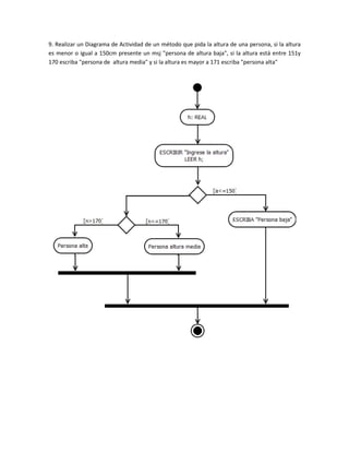
9. Realizar un Diagrama de Actividad de un método que pida la altura de una persona, si la altura
es menor o igual a 150cm presente un msj "persona de altura baja", si la altura está entre 151y
170 escriba "persona de altura media" y si la altura es mayor a 171 escriba "persona alta"
10. Realizar Un Diagrama de Actividad de un numero entre 1 y 7 escriba su correspondiente día de
la semana así: si es 1 lunes,2 martes,3 miércoles ......7 domingo.
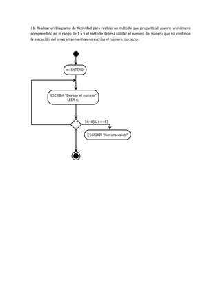
11. Realizar un Diagrama de Actividad para realizar un método que pregunte al usuario un número
comprendido en el rango de 1 a 5.el método deberá validar el número de manera que no continúe
la ejecución del programa mientras no escriba el número correcto.
12. Realizar un Diagrama de Actividad para realizar un método que permita encontrar el área de
un círculo de cualquier radio.




13. Realizar un Diagrama de Actividad para diseñar un método que permita encontrar el doble de
un número ingresado y multiplicarlo por 45 y devolver el resultado.
14. Realizar un Diagrama de Actividades de un dueño de una tienda compra un artículo a un precio
determinado. Calcular y devolver el precio en que lo debe vender para obtener una ganancia del
100 %
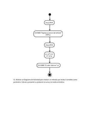
15. Realizar un Diagrama de Actividad para realizar un método que reciba 3 variables como
parámetro. Calcule y presente su producto la suma y la media aritmética
16. Realizar un Diagrama de Actividad para escribir un método que recibe que permita
ingresar cantidades en dólares y presentar su equivalencia en sucres.
17. Realizar un Diagrama de actividad para diseñar un método que permita presentar el mayor de
2 números enteros recibidos como parámetros.
18. Realizar un Diagrama de Actividad para Diseñar un método que permita calcular y devolver el
salario semanal de un obrero el cual s obtiene de lo sgte: si trabaja 40 h o menos, se le paga $4 por
hora si trabaja más de 40 horas se le paga $4 por cada una de las primeras 40 horas y el doble por
cada hora extra.
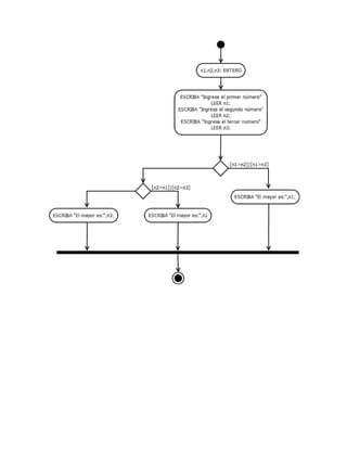
19. Realizar un Diagrama de Actividad que permita encontrar el mayor de 3 números ingresados
20. Realizar un Diagrama de Actividades para diseñar un método que permita verificar si un
numero ingresado (+) o (-)




21. Realizar un Diagrama de actividad que presente la suma de los n primeros números naturales
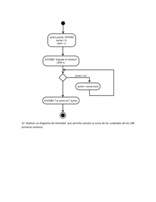
22. Realizar un Diagrama de Actividad que permita calcular la suma de los cuadrados de los 100
primeros números
23. Realizar un Diagrama de Actividad que permita calcular la suma de los números dados el límite
n
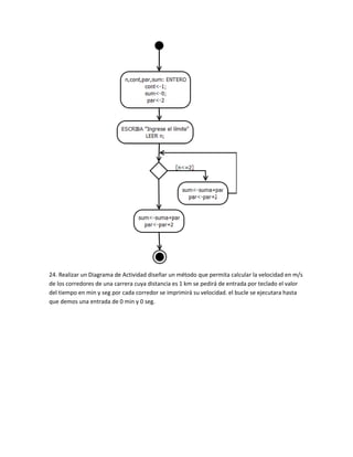
24. Realizar un Diagrama de Actividad diseñar un método que permita calcular la velocidad en m/s
de los corredores de una carrera cuya distancia es 1 km se pedirá de entrada por teclado el valor
del tiempo en min y seg por cada corredor se imprimirá su velocidad. el bucle se ejecutara hasta
que demos una entrada de 0 min y 0 seg.
25. Realizar un Diagrama de Actividad que permita calcular el promedio de las edades de 3
personas que sean ingresadas por teclado
26. Realizar un Diagrama de Actividad que permita calcular y presentar el subtotal, el iva, y el total
de la compra de un articulo cuyo costo se recibe como parámetro.
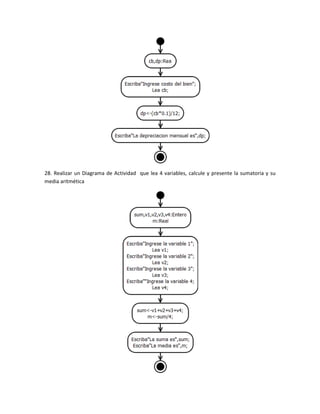
27. Realizar un Diagrama de Actividad para dado el costo de un bien, escribir un método que
permita calcular y devolver la depreciación mensual del bien, cuyo porcentaje de depreciación es
del 10%
28. Realizar un Diagrama de Actividad que lea 4 variables, calcule y presente la sumatoria y su
media aritmética
29. Realizar un Diagrama de Actividad que permita calcular y presentar la depreciación mensual
de una computadora, cuyo porcentaje es del 33%anual




30. Realizar un Diagrama de Actividad que permita ingresar el nombre de un dinosaurio, su peso y
su longitud expresados en libras pies respectivamente, escriba por pantalla el nombre del
dinosaurio su peso en kg y su longitud en metros
31. Realizar un Diagrama de Actividad que permita presentar los n primeros numeros de la serie
de fibonacci
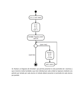
32. Realizar un Diagrama de Actividad que permita presentar la nota promedio de n alumnos y
que el alumno reciba 3unidades cuya nota individual por cada unidad se ingresara mediante una
petición por teclado por cada alumno el método deberá presentar el promedio de cada alumno
por pantalla
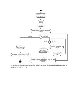
34. Realizar un Diagrama de Actividad que permita encontrar la suma de los n elementos de la sig
serie 1-2+3-4+5-6+7-8......+n
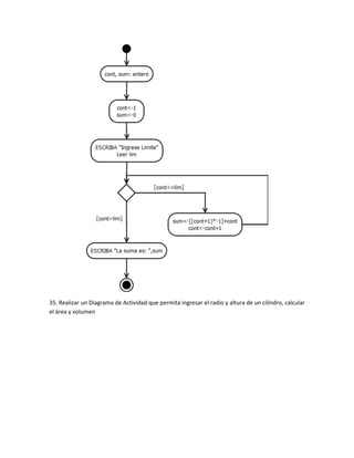
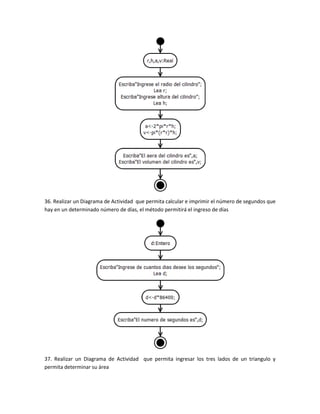
35. Realizar un Diagrama de Actividad que permita ingresar el radio y altura de un cilindro, calcular
el área y volumen
36. Realizar un Diagrama de Actividad que permita calcular e imprimir el número de segundos que
hay en un determinado número de días, el método permitirá el ingreso de días




37. Realizar un Diagrama de Actividad que permita ingresar los tres lados de un triangulo y
permita determinar su área
38. Realizar un Diagrama de Actividad que permita calcular la distancia entre 2 puntos dado como
datos de entrada las coordenadas de los puntos p1 y p2
39. Realizar un Diagrama de Actividad permita presentar el total a pagar por la compra de un
producto cuyo valor unitario, cantidad y descuento se ingresara por teclado considere que todo
producto marca IVA
40. Realizar un Diagrama de Actividad que permita facturar la venta de 3 productos y que
dependiendo del valor a pagar se realice un descuento del 5% para que pueda obtener el
descuento el valor a pagar deberá ser mayor a $300. el algoritmo deberá presentar el total a pagar
considerando el impuesto del IVA 12%
41. Realizar un Diagrama de Actividad que permita calcular y presentar el sueldo liquido a pagar,
de un empleado contratado por horas sabiendo que el valor por hora es de $10.00 además le dará
una bonificación de $50.00 en caso de que el empleado trabaje más de 30 horas semanales.
42. Realizar un Diagrama de Actividad que permita ingresar la edad de una persona y validar según
los sgtes datos si es menor o igual a 18 escribir es joven si edad entre 18 y 40 eres adulto, si edad
mayor a 40 escribir es adulto mayor.
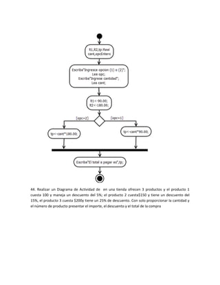
43. Realizar un Diagrama de Actividad de un vendedor ofrece dos tipos de precio: los libros del
tipo 1 cuestan$90 y los dos del tipo 2 $180.Realizar un método que al proporcionar la cantidad y el
tipo de libro nos presente como resultado el precio del libro a comprar y el total de la compra
realizada
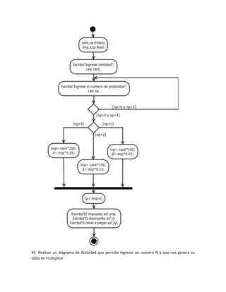
44. Realizar un Diagrama de Actividad de en una tienda ofrecen 3 productos y el producto 1
cuesta 100 y maneja un descuento del 5%; el producto 2 cuesta$150 y tiene un descuento del
15%, el producto 3 cuesta $200y tiene un 25% de descuento. Con solo proporcionar la cantidad y
el número de producto presentar el importe, el descuento y el total de la compra
45. Realizar un diagrama de Actividad que permita ingresar un numero N y que nos genere su
tabla de multiplicar
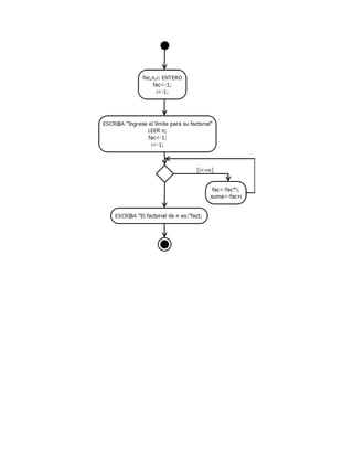
46. Realizar un Diagrama de Actividad que permita devolver la suma de los N primeros números
del factorial, donde N es recibido como parámetro
47. Realizar un Diagrama de Actividad que permita encontrar la potencia de un numero dado su
base y exponente
48. Realizar un método que permita devolver la sumatoria de los N primeros números primos,
donde N es recibido como parámetro (primo es aquel numero que es divisible para sí mismo y
para la unidad).
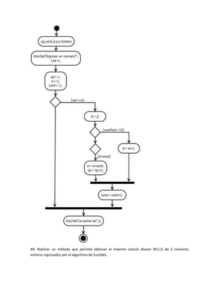
49. Realizar un método que permita obtener el máximo común divisor M.C.D de 2 números
enteros ingresados por el algoritmo de Euclides
50. Realizar un Diagrama de Actividad que permita presentar los 100 primeros números pares
51. Realizar Un Diagrama de Actividad para obtener el cociente y residuo de 2 números enteros
positivos ingresados mediante el método de restas sucesivas




52. Realizar un Diagrama de Actividad para presentar la multiplicación por el método de sumas
sucesivas
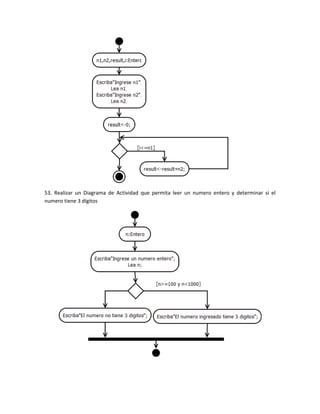
53. Realizar un Diagrama de Actividad que permita leer un numero entero y determinar si el
numero tiene 3 dígitos
54. Realizar un Diagrama de Actividad para Leer un numero de 2 dígitos y nos muestre la suma de
los dígitos




 55. Realizar uniagrama de Actividad para visualizar los múltiplos de 4 comprendidos entre 4 y n
Blogss

Blogss

  • 2.
    SISTEMAS IV MODULO “B” TEMA: DIAGRAMAS DE ACTIVIDAD COORDINADOR: ING. MIREYA ERREYES PERTENECE A: JOHANNA PAZ BETTY QUEZADA LOJA – ECUADOR 2011-2012
  • 3.
    1. Realizar unDiagrama de actividad para calcular el área de un trapecio.
  • 4.
    2. Realizar undiagrama de actividad para hacer la transformación de grados kelvin a grados farengey.
  • 5.
    3. Realizar unDiagrama de actividad que resuelva las 4 operaciones básicas.
  • 6.
    4. Realizar unDiagrama de Actividad para encontrar el área de un triangulo.
  • 7.
    5. Realizar unDiagrama de Actividad para identificar si un número ingresado por el teclado es par o impar.
  • 8.
    6. Realizar unDiagrama de Actividad que permita resolver dada una temperatura en °C convertir a °f.
  • 9.
    7. Realizar unDiagrama de Actividad que reciba como parámetro la edad de una persona y verificar si es mayor o menor de edad.
  • 10.
    8. Realizar unDiagrama de Actividad donde Se pide leer 3 notas del alumno. Calcule su promedio y presentar un msj si el alumno aprobó o reprobó el curso.
  • 11.
    9. Realizar unDiagrama de Actividad de un método que pida la altura de una persona, si la altura es menor o igual a 150cm presente un msj "persona de altura baja", si la altura está entre 151y 170 escriba "persona de altura media" y si la altura es mayor a 171 escriba "persona alta"
  • 12.
    10. Realizar UnDiagrama de Actividad de un numero entre 1 y 7 escriba su correspondiente día de la semana así: si es 1 lunes,2 martes,3 miércoles ......7 domingo.
  • 13.
    11. Realizar unDiagrama de Actividad para realizar un método que pregunte al usuario un número comprendido en el rango de 1 a 5.el método deberá validar el número de manera que no continúe la ejecución del programa mientras no escriba el número correcto.
  • 14.
    12. Realizar unDiagrama de Actividad para realizar un método que permita encontrar el área de un círculo de cualquier radio. 13. Realizar un Diagrama de Actividad para diseñar un método que permita encontrar el doble de un número ingresado y multiplicarlo por 45 y devolver el resultado.
  • 15.
    14. Realizar unDiagrama de Actividades de un dueño de una tienda compra un artículo a un precio determinado. Calcular y devolver el precio en que lo debe vender para obtener una ganancia del 100 %
  • 16.
    15. Realizar unDiagrama de Actividad para realizar un método que reciba 3 variables como parámetro. Calcule y presente su producto la suma y la media aritmética
  • 18.
    16. Realizar unDiagrama de Actividad para escribir un método que recibe que permita ingresar cantidades en dólares y presentar su equivalencia en sucres.
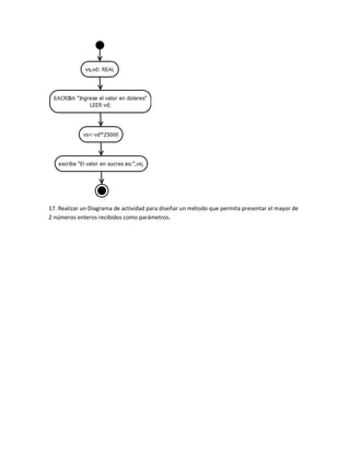
  • 19.
    17. Realizar unDiagrama de actividad para diseñar un método que permita presentar el mayor de 2 números enteros recibidos como parámetros.
  • 20.
    18. Realizar unDiagrama de Actividad para Diseñar un método que permita calcular y devolver el salario semanal de un obrero el cual s obtiene de lo sgte: si trabaja 40 h o menos, se le paga $4 por hora si trabaja más de 40 horas se le paga $4 por cada una de las primeras 40 horas y el doble por cada hora extra.
  • 21.
    19. Realizar unDiagrama de Actividad que permita encontrar el mayor de 3 números ingresados
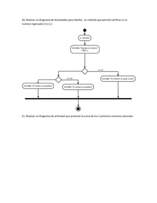
  • 23.
    20. Realizar unDiagrama de Actividades para diseñar un método que permita verificar si un numero ingresado (+) o (-) 21. Realizar un Diagrama de actividad que presente la suma de los n primeros números naturales
  • 24.
    22. Realizar unDiagrama de Actividad que permita calcular la suma de los cuadrados de los 100 primeros números
  • 25.
    23. Realizar unDiagrama de Actividad que permita calcular la suma de los números dados el límite n
  • 26.
    24. Realizar unDiagrama de Actividad diseñar un método que permita calcular la velocidad en m/s de los corredores de una carrera cuya distancia es 1 km se pedirá de entrada por teclado el valor del tiempo en min y seg por cada corredor se imprimirá su velocidad. el bucle se ejecutara hasta que demos una entrada de 0 min y 0 seg.
  • 27.
    25. Realizar unDiagrama de Actividad que permita calcular el promedio de las edades de 3 personas que sean ingresadas por teclado
  • 28.
    26. Realizar unDiagrama de Actividad que permita calcular y presentar el subtotal, el iva, y el total de la compra de un articulo cuyo costo se recibe como parámetro.
  • 29.
    27. Realizar unDiagrama de Actividad para dado el costo de un bien, escribir un método que permita calcular y devolver la depreciación mensual del bien, cuyo porcentaje de depreciación es del 10%
  • 30.
    28. Realizar unDiagrama de Actividad que lea 4 variables, calcule y presente la sumatoria y su media aritmética
  • 31.
    29. Realizar unDiagrama de Actividad que permita calcular y presentar la depreciación mensual de una computadora, cuyo porcentaje es del 33%anual 30. Realizar un Diagrama de Actividad que permita ingresar el nombre de un dinosaurio, su peso y su longitud expresados en libras pies respectivamente, escriba por pantalla el nombre del dinosaurio su peso en kg y su longitud en metros
  • 32.
    31. Realizar unDiagrama de Actividad que permita presentar los n primeros numeros de la serie de fibonacci
  • 33.
    32. Realizar unDiagrama de Actividad que permita presentar la nota promedio de n alumnos y que el alumno reciba 3unidades cuya nota individual por cada unidad se ingresara mediante una petición por teclado por cada alumno el método deberá presentar el promedio de cada alumno por pantalla
  • 34.
    34. Realizar unDiagrama de Actividad que permita encontrar la suma de los n elementos de la sig serie 1-2+3-4+5-6+7-8......+n
  • 35.
    35. Realizar unDiagrama de Actividad que permita ingresar el radio y altura de un cilindro, calcular el área y volumen
  • 36.
    36. Realizar unDiagrama de Actividad que permita calcular e imprimir el número de segundos que hay en un determinado número de días, el método permitirá el ingreso de días 37. Realizar un Diagrama de Actividad que permita ingresar los tres lados de un triangulo y permita determinar su área
  • 37.
    38. Realizar unDiagrama de Actividad que permita calcular la distancia entre 2 puntos dado como datos de entrada las coordenadas de los puntos p1 y p2
  • 38.
    39. Realizar unDiagrama de Actividad permita presentar el total a pagar por la compra de un producto cuyo valor unitario, cantidad y descuento se ingresara por teclado considere que todo producto marca IVA
  • 39.
    40. Realizar unDiagrama de Actividad que permita facturar la venta de 3 productos y que dependiendo del valor a pagar se realice un descuento del 5% para que pueda obtener el descuento el valor a pagar deberá ser mayor a $300. el algoritmo deberá presentar el total a pagar considerando el impuesto del IVA 12%
  • 40.
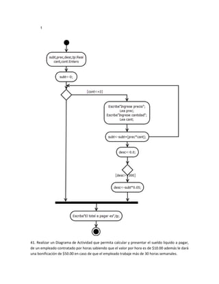
    41. Realizar unDiagrama de Actividad que permita calcular y presentar el sueldo liquido a pagar, de un empleado contratado por horas sabiendo que el valor por hora es de $10.00 además le dará una bonificación de $50.00 en caso de que el empleado trabaje más de 30 horas semanales.
  • 41.
    42. Realizar unDiagrama de Actividad que permita ingresar la edad de una persona y validar según los sgtes datos si es menor o igual a 18 escribir es joven si edad entre 18 y 40 eres adulto, si edad mayor a 40 escribir es adulto mayor.
  • 42.
    43. Realizar unDiagrama de Actividad de un vendedor ofrece dos tipos de precio: los libros del tipo 1 cuestan$90 y los dos del tipo 2 $180.Realizar un método que al proporcionar la cantidad y el tipo de libro nos presente como resultado el precio del libro a comprar y el total de la compra realizada
  • 43.
    44. Realizar unDiagrama de Actividad de en una tienda ofrecen 3 productos y el producto 1 cuesta 100 y maneja un descuento del 5%; el producto 2 cuesta$150 y tiene un descuento del 15%, el producto 3 cuesta $200y tiene un 25% de descuento. Con solo proporcionar la cantidad y el número de producto presentar el importe, el descuento y el total de la compra
  • 44.
    45. Realizar undiagrama de Actividad que permita ingresar un numero N y que nos genere su tabla de multiplicar
  • 45.
    46. Realizar unDiagrama de Actividad que permita devolver la suma de los N primeros números del factorial, donde N es recibido como parámetro
  • 46.
    47. Realizar unDiagrama de Actividad que permita encontrar la potencia de un numero dado su base y exponente
  • 47.
    48. Realizar unmétodo que permita devolver la sumatoria de los N primeros números primos, donde N es recibido como parámetro (primo es aquel numero que es divisible para sí mismo y para la unidad).
  • 48.
    49. Realizar unmétodo que permita obtener el máximo común divisor M.C.D de 2 números enteros ingresados por el algoritmo de Euclides
  • 49.
    50. Realizar unDiagrama de Actividad que permita presentar los 100 primeros números pares
  • 50.
    51. Realizar UnDiagrama de Actividad para obtener el cociente y residuo de 2 números enteros positivos ingresados mediante el método de restas sucesivas 52. Realizar un Diagrama de Actividad para presentar la multiplicación por el método de sumas sucesivas
  • 51.
    53. Realizar unDiagrama de Actividad que permita leer un numero entero y determinar si el numero tiene 3 dígitos
  • 52.
    54. Realizar unDiagrama de Actividad para Leer un numero de 2 dígitos y nos muestre la suma de los dígitos 55. Realizar uniagrama de Actividad para visualizar los múltiplos de 4 comprendidos entre 4 y n