Incrustar presentación
Descargar para leer sin conexión



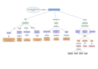
El documento presenta información sobre la gerencia de proyectos, incluyendo el entorno y ciclo de vida de los proyectos. Fue presentado por la Ing. Camila Andrea Mateus Díaz a Claudia Roció Henao Zarate en octubre de 2015 para la Maestría en Gestión de tecnología en la educación en la Universidad de Santander.


