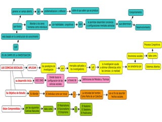
Las Ciencias Sociales
Fundamentación

LICDO.: GOMEZ ALIRIO
C.I.19.528.695
Asignatura: Métodos y Técnicas de
Investigación en la comunicación
Facilitador: Alisbeth Araujo
Grupo # 02
• DE INVESTIGACIÓN EN CIENCIAS SOCIALES

http://padron.entretemas.com/paradigmas.htm
• Fundamentos de investigación/ UFT
http://saiaead.uft.edu.ve/ead/mod/book/view.php?id=123962&chapterid=19945

Ciencias Sociales

  • 1.
    Las Ciencias Sociales Fundamentación LICDO.:GOMEZ ALIRIO C.I.19.528.695 Asignatura: Métodos y Técnicas de Investigación en la comunicación Facilitador: Alisbeth Araujo Grupo # 02
  • 3.
    • DE INVESTIGACIÓNEN CIENCIAS SOCIALES http://padron.entretemas.com/paradigmas.htm • Fundamentos de investigación/ UFT http://saiaead.uft.edu.ve/ead/mod/book/view.php?id=123962&chapterid=19945