GOBIERNO DEL ESTADO DE NAYARIT
              SECRETARÍA DE EDUCACIÓN
ESCUELA NORMAL SUPERIOR DE NAYARIT
           18ENS0001V




            MAESTRIA EN EDUCACION BASICA
                 PRIMER TETRAMESTRE
         TEORIAS EDUCATIVAS CONTEMPORANEAS


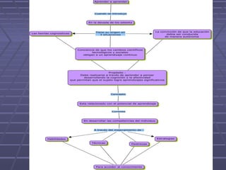
        CMAP CONCEPTO DE APRENDER A APRENDER

       MAESTRA ILSE VIRIDIANA RODRIGUEZ DELGADO

                     INTEGRANTES
          YOALTICIC MARSOL ROSALES CORTES
           INDIRA SARAHI DE LEON GONZALEZ
            NEREYDA FABIOLA SANCHEZ DIAZ
               SOYTZA ISAI LOPEZ FLORES
Cmap aprender
Cmap aprender

Cmap aprender

  • 1.
    GOBIERNO DEL ESTADODE NAYARIT SECRETARÍA DE EDUCACIÓN ESCUELA NORMAL SUPERIOR DE NAYARIT 18ENS0001V MAESTRIA EN EDUCACION BASICA PRIMER TETRAMESTRE TEORIAS EDUCATIVAS CONTEMPORANEAS CMAP CONCEPTO DE APRENDER A APRENDER MAESTRA ILSE VIRIDIANA RODRIGUEZ DELGADO INTEGRANTES YOALTICIC MARSOL ROSALES CORTES INDIRA SARAHI DE LEON GONZALEZ NEREYDA FABIOLA SANCHEZ DIAZ SOYTZA ISAI LOPEZ FLORES