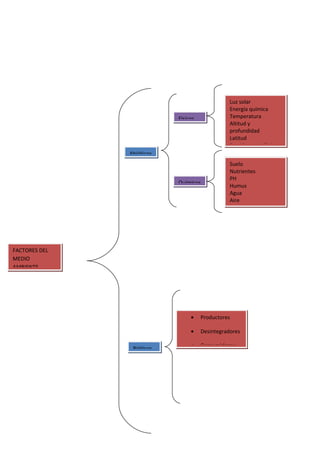
Luz solar
                                                Energía química
                           Físicos              Temperatura
                                                Altitud y
                                                profundidad
                                                Latitud
                                                Presión atmosférica
               Abióticos
                                                Suelo
                                                Nutrientes
                                                PH
                           Químicos
                                                Humus
                                                Agua
                                                Aire




FACTORES DEL
MEDIO
AMBIENTE




                                •    Productores

                                •    Desintegradores

                                •    Consumidores
                Bióticos
Colegio de Bachilleres del Estado de Baja
               California


            Plantel Mexicali


       Ecología y Medio Ambiente


                 Tema
 Cuadro sinóptico de factores del medio
               ambiente


       Profr. Humberto Larrinaga


        Stephanie Díaz Guzmán


                  604


    Mexicali, B.C., a febrero de 2012
Introducción
El medio ambiente es el junto de factores y circunstancias que se dan en el
lugar donde habita un ser vivo y con los que se haya en continua relación.
Existen factores del medio ambiente y se clasifican en dos: abióticos y bióticos.
Los abióticos a su vez se clasifican en físicos y químicos, los primeros son todo
lo que tenga que ver con el clima, la luz, la iluminación, etc. Y los químicos son
las características que tienen estos factores, como la composición del suelo, la
salinidad del agua, etc. Los factores bióticos son los organismos vivos que
interactúan con otros seres vivos, se refieren a la flora y fauna de un lugar y a
sus interacciones. Dícese factores bióticos o FB a las relaciones sexuales que
se establecen entre los seres vivos de un ecosistema y que condicionan su
existencia de vida. Se clasifican entre, Autótrofos, que son las plantas pues
producen su propio alimento, los Heterótrofos como los humanos y animales y
los Descomponedores.
IMAGENES
Conclusión
Como conclusión llegue ah que el medio ambiente es todo lo que nos rodea y
su estudio es muy importante porque así podemos saber el porque de los
cambios que sufre, y que se clasifica en diferentes maneras y así es mas fácil
su estudio.


                           Bibliografía
http://es.wikipedia.org/wiki/Factores_bi%C3%B3ticos
http://www.google.com.mx/search?
hl=es&cp=8&gs_id=u&xhr=t&q=factores&gs_upl=&bav=on.2,or.r_gc.r_pw.,cf.osb&biw
=1024&bih=499&um=1&ie=UTF-8&tbm=isch&source=og&sa=N&tab=wi&ei=uMw5T6j
KIYTo2gXGmPXLCg#um=1&hl=es&tbm=isch&sa=1&q=descomponedores&pbx=1&oq=
descomponedores&aq=f&aqi=g10&aql=&gs_sm=3&gs_upl=101046l104451l10l104525
l19l11l0l0l0l1l1417l2424l7-2l2l0&fp=1&biw=1024&bih=499&bav=on.2,or.r_gc.r_pw.,cf
.osb&cad=b

Cuadro sinoptico

  • 1.
    Luz solar Energía química Físicos Temperatura Altitud y profundidad Latitud Presión atmosférica Abióticos Suelo Nutrientes PH Químicos Humus Agua Aire FACTORES DEL MEDIO AMBIENTE • Productores • Desintegradores • Consumidores Bióticos
  • 2.
    Colegio de Bachilleresdel Estado de Baja California Plantel Mexicali Ecología y Medio Ambiente Tema Cuadro sinóptico de factores del medio ambiente Profr. Humberto Larrinaga Stephanie Díaz Guzmán 604 Mexicali, B.C., a febrero de 2012
  • 3.
    Introducción El medio ambientees el junto de factores y circunstancias que se dan en el lugar donde habita un ser vivo y con los que se haya en continua relación. Existen factores del medio ambiente y se clasifican en dos: abióticos y bióticos. Los abióticos a su vez se clasifican en físicos y químicos, los primeros son todo lo que tenga que ver con el clima, la luz, la iluminación, etc. Y los químicos son las características que tienen estos factores, como la composición del suelo, la salinidad del agua, etc. Los factores bióticos son los organismos vivos que interactúan con otros seres vivos, se refieren a la flora y fauna de un lugar y a sus interacciones. Dícese factores bióticos o FB a las relaciones sexuales que se establecen entre los seres vivos de un ecosistema y que condicionan su existencia de vida. Se clasifican entre, Autótrofos, que son las plantas pues producen su propio alimento, los Heterótrofos como los humanos y animales y los Descomponedores.
  • 4.
  • 5.
    Conclusión Como conclusión llegueah que el medio ambiente es todo lo que nos rodea y su estudio es muy importante porque así podemos saber el porque de los cambios que sufre, y que se clasifica en diferentes maneras y así es mas fácil su estudio. Bibliografía http://es.wikipedia.org/wiki/Factores_bi%C3%B3ticos http://www.google.com.mx/search? hl=es&cp=8&gs_id=u&xhr=t&q=factores&gs_upl=&bav=on.2,or.r_gc.r_pw.,cf.osb&biw =1024&bih=499&um=1&ie=UTF-8&tbm=isch&source=og&sa=N&tab=wi&ei=uMw5T6j KIYTo2gXGmPXLCg#um=1&hl=es&tbm=isch&sa=1&q=descomponedores&pbx=1&oq= descomponedores&aq=f&aqi=g10&aql=&gs_sm=3&gs_upl=101046l104451l10l104525 l19l11l0l0l0l1l1417l2424l7-2l2l0&fp=1&biw=1024&bih=499&bav=on.2,or.r_gc.r_pw.,cf .osb&cad=b