Incrustar presentación
Descargar para leer sin conexión




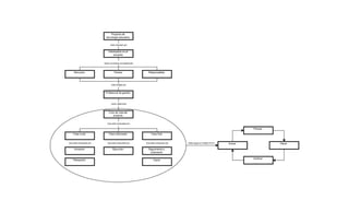
Este documento presenta un mapa conceptual sobre la gerencia de proyectos de tecnología educativa. El mapa conceptual describe las etapas clave del ciclo de vida de un proyecto de tecnología educativa, incluyendo la planificación, ejecución, monitoreo y control, y cierre. El documento también incluye una breve bibliografía de dos fuentes sobre gerencia de proyectos.


