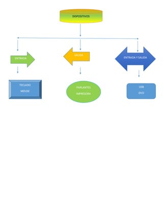
Dispositivos de entrada y salida comunes para computadoras incluyen USB, DVD, teclado, mouse, parlantes e impresora.