Domain Driven Design
Viernes 21 de Marzo
Innbit
Enfoque tradicional de diseño
De los casos de uso, se presume
que es suficiente para que ...
… los equipos de Desarrollo construyan
un sistema
! PERO NO ES SUFICIENTE !
Al diseñar un sistema, pensarlo en términos del Dominio
del problema a resolver
No diseñar en
términos técnicos o
problemas de TI
Por tanto el concepto de dominio ...
Ayuda a entender el contexto del
problema a ser resuelto por un sistema
de software
Y permite expresar el problema y la
solución en términos de un lenguaje
común a todos los que involucrados.
Model Driven Design
Ubiquitous Language
Bounded Context
Importante definir el contexto en el
cual el dominio aplica
El mapa de contexto es la vista global
de todos los contextos que participan
La consistencia de los contexto se debe
garantizar a través de integración continua
Como cualquier modelo, el meta modelo no es facil de
digerir ...
Manera de guardar información:
Entity, Value Object
Encapsular Complejidad del
modelo:
Aggregate
Procesamiento del
Modelo:
Service
Construcción del
Modelo:
Factory
Instrumentación del
modelo:
Event
Persistencia del modelo:
Repository
Entity
Tienen una identidad que los hace único
An object that is not defined
by its attributes, but rather
by a thread of continuity and
its identity.
Value Object An object that contains
attributes but has no
conceptual identity. They
should be treated as
immutable.
Aggregate A collection of objects that are bound together
by a root entity, otherwise known as an
aggregate root. The aggregate root guarantees
the consistency of changes being made within
the aggregate by forbidding external objects
from holding references to its members.
Encapsula complejidad
Domain Service
When an operation does not
conceptually belong to any object.
Following the natural contours of
the problem, you can implement
these operations in services
● Servicio no tiene estado
● Agnosticos a la infraestructura
de servicios subyacente
Factory
Methods for creating domain
objects should delegate to a
specialized Factory object such
that alternative implementations
may be easily interchanged.
La manera para construir y ensamblar los
bloques del dominio
Repository
Methods for retrieving domain
objects should delegate to a
specialized Repository object such
that alternative storage
implementations may be easily
interchanged.
● El concepto de repositorio es que el lenguaje del
dominio sea agnóstico al esquema de
almacenamiento y la implantación del repositorio
sea facilmente intercambiable
● Soportar esquemas de RDBMS, NoSQL,
InMemory Database, entre otros
Architecture
Application
● Una aplicación es cliente del modelo del dominio.
● La aplicación se especifica con los casos de uso
● Une la presentación, comunicación e infraestructura
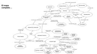
El mapa
completo ...
Command & Query Responsibility Segregation - Diferente modelo
para consultar que para modificar -
Un ejemplo de uso de DDD
http://www.opentaps.org/docs/index.
php/Domain_Driven_Architecture
xDD
! Gracias !

Domain driven design

  • 1.
    Domain Driven Design Viernes21 de Marzo Innbit
  • 2.
    Enfoque tradicional dediseño De los casos de uso, se presume que es suficiente para que ... … los equipos de Desarrollo construyan un sistema ! PERO NO ES SUFICIENTE !
  • 3.
    Al diseñar unsistema, pensarlo en términos del Dominio del problema a resolver No diseñar en términos técnicos o problemas de TI
  • 4.
    Por tanto elconcepto de dominio ... Ayuda a entender el contexto del problema a ser resuelto por un sistema de software Y permite expresar el problema y la solución en términos de un lenguaje común a todos los que involucrados.
  • 5.
  • 6.
  • 7.
    Bounded Context Importante definirel contexto en el cual el dominio aplica El mapa de contexto es la vista global de todos los contextos que participan La consistencia de los contexto se debe garantizar a través de integración continua
  • 8.
    Como cualquier modelo,el meta modelo no es facil de digerir ... Manera de guardar información: Entity, Value Object Encapsular Complejidad del modelo: Aggregate Procesamiento del Modelo: Service Construcción del Modelo: Factory Instrumentación del modelo: Event Persistencia del modelo: Repository
  • 9.
    Entity Tienen una identidadque los hace único An object that is not defined by its attributes, but rather by a thread of continuity and its identity.
  • 10.
    Value Object Anobject that contains attributes but has no conceptual identity. They should be treated as immutable.
  • 11.
    Aggregate A collectionof objects that are bound together by a root entity, otherwise known as an aggregate root. The aggregate root guarantees the consistency of changes being made within the aggregate by forbidding external objects from holding references to its members. Encapsula complejidad
  • 12.
    Domain Service When anoperation does not conceptually belong to any object. Following the natural contours of the problem, you can implement these operations in services ● Servicio no tiene estado ● Agnosticos a la infraestructura de servicios subyacente
  • 13.
    Factory Methods for creatingdomain objects should delegate to a specialized Factory object such that alternative implementations may be easily interchanged. La manera para construir y ensamblar los bloques del dominio
  • 14.
    Repository Methods for retrievingdomain objects should delegate to a specialized Repository object such that alternative storage implementations may be easily interchanged. ● El concepto de repositorio es que el lenguaje del dominio sea agnóstico al esquema de almacenamiento y la implantación del repositorio sea facilmente intercambiable ● Soportar esquemas de RDBMS, NoSQL, InMemory Database, entre otros
  • 15.
  • 16.
    Application ● Una aplicaciónes cliente del modelo del dominio. ● La aplicación se especifica con los casos de uso ● Une la presentación, comunicación e infraestructura
  • 17.
  • 19.
    Command & QueryResponsibility Segregation - Diferente modelo para consultar que para modificar -
  • 20.
    Un ejemplo deuso de DDD http://www.opentaps.org/docs/index. php/Domain_Driven_Architecture
  • 21.
  • 22.