Crear un programa que mediante el ingreso de datos como el nombre, edad,
sexo, sueldo. Podamos obtener resultados exactos como:
Hallar:
EDAD PROMEDIO DE MUJERES OBRERAS : EMO, NMO
EDAD PROMEDIO DE HOMBRES : EH, NH
NOMBRE DE LA PERSONA DE MAYOR EDAD: NPM
PROBLEMA
DATOS DE 15 PERSONAS
NOMBRE:
EDAD:
SEXO : HOMBRE (0)
MUJER (1)
TIPO DE EMPLEO: Empleado (1)
Obrero (2)
Sueldo:
15
VECES
SI NO
SI NO
NO
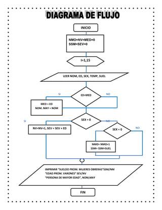
INICIO
NMO=NV=MED=0
SSM=SEV=0
I=1,15
LEER NOM, ED, SEX, TEMP, SUEL
ED>MED
MED = ED
NOM. MAY = NOM
SEX = 0
NV=NV+1, SEV = SEV + ED SEX = 0
NMO= NMO+1
SSM= SSM+SUEL
IMPRIMIR “SUELDO PROM. MUJERES OBRERAS”SSM/NM
“EDAD PROM. VARONES” SEV/NV
“PERSONA DE MAYOR EDAD”, NOM,MAY
FIN
PSEUDOCODIGO
INICIO
i,nombre,edad,sexo,sueldo,NMO=0,NV=0,SEV=0,MED=0,SSM,temp,NOMMAY;
SPMO,EMV;
imprimir DATOS DE LOS TRABAJADORES ;
imprimir ************************ ;
imprimir Ingresar Datos: ;
imprimir _______________;
for i=1,15
imprimir“NOMBRE” ; leer nombre;
imprimir“EDAD: “ ;leer edad;
imprimir“SEXO: “ (0)HOMBRE (1)MUJER ; leer sexo;
imprimir“TIPO DE EMPLEO (1)EMPLEADO” (2)OBRERO ; leer temp;
imprimir “ SUELDO: "; leer sueldo);
imprimir ----------------------------------------------;
if (edad>MED)
NOMMAY=nombre;
MED=edad;
End_if
if (sexo==0)
NV=NV+1;
SEV=SEV+edad;
End if
if (sexo==1)
if (temp==2)
NMO=NMO+1;
SSM=SSM+sueldo;
End if
End if
SPMO= SSM/NMO;
EMV= SEV/NV;
Endfor
Imprimir “SUELDO PROMEDIO DE MUJERES OBRERAS:", leer SPMO ;
imprimir " EDAD PROMEDIO DE VARONES: ", leer EMV;
imprimir "PERSONA DE MAYOR EDAD: ", leer NOMMAY ;
FIN
PROBLEMA:
Se desea crear un programa con “for” y que al ingresar la frase
“FELIZ DIA MAMA” se repita 10 veces dicha frase.
Al compilar nos sale 10 veces la frase “FELIZ DIA MAMA”
Para hallar que la edad si es menor o mayor que 40 y si es o no de
la ciudad de Lima.
Cuando la edad de la persona es mayor de 40 años y es de la ciudad
de Lima
Cuando la edad de la persona es menor de 40 años y es de la ciudad
de Lima

Ejercicio 5

  • 1.
    Crear un programaque mediante el ingreso de datos como el nombre, edad, sexo, sueldo. Podamos obtener resultados exactos como: Hallar: EDAD PROMEDIO DE MUJERES OBRERAS : EMO, NMO EDAD PROMEDIO DE HOMBRES : EH, NH NOMBRE DE LA PERSONA DE MAYOR EDAD: NPM PROBLEMA DATOS DE 15 PERSONAS NOMBRE: EDAD: SEXO : HOMBRE (0) MUJER (1) TIPO DE EMPLEO: Empleado (1) Obrero (2) Sueldo: 15 VECES
  • 2.
    SI NO SI NO NO INICIO NMO=NV=MED=0 SSM=SEV=0 I=1,15 LEERNOM, ED, SEX, TEMP, SUEL ED>MED MED = ED NOM. MAY = NOM SEX = 0 NV=NV+1, SEV = SEV + ED SEX = 0 NMO= NMO+1 SSM= SSM+SUEL IMPRIMIR “SUELDO PROM. MUJERES OBRERAS”SSM/NM “EDAD PROM. VARONES” SEV/NV “PERSONA DE MAYOR EDAD”, NOM,MAY FIN
  • 3.
    PSEUDOCODIGO INICIO i,nombre,edad,sexo,sueldo,NMO=0,NV=0,SEV=0,MED=0,SSM,temp,NOMMAY; SPMO,EMV; imprimir DATOS DELOS TRABAJADORES ; imprimir ************************ ; imprimir Ingresar Datos: ; imprimir _______________; for i=1,15 imprimir“NOMBRE” ; leer nombre; imprimir“EDAD: “ ;leer edad; imprimir“SEXO: “ (0)HOMBRE (1)MUJER ; leer sexo; imprimir“TIPO DE EMPLEO (1)EMPLEADO” (2)OBRERO ; leer temp; imprimir “ SUELDO: "; leer sueldo); imprimir ----------------------------------------------; if (edad>MED) NOMMAY=nombre; MED=edad; End_if if (sexo==0) NV=NV+1; SEV=SEV+edad; End if if (sexo==1) if (temp==2) NMO=NMO+1; SSM=SSM+sueldo; End if End if SPMO= SSM/NMO; EMV= SEV/NV; Endfor Imprimir “SUELDO PROMEDIO DE MUJERES OBRERAS:", leer SPMO ; imprimir " EDAD PROMEDIO DE VARONES: ", leer EMV; imprimir "PERSONA DE MAYOR EDAD: ", leer NOMMAY ; FIN
  • 8.
    PROBLEMA: Se desea crearun programa con “for” y que al ingresar la frase “FELIZ DIA MAMA” se repita 10 veces dicha frase.
  • 9.
    Al compilar nossale 10 veces la frase “FELIZ DIA MAMA”
  • 10.
    Para hallar quela edad si es menor o mayor que 40 y si es o no de la ciudad de Lima.
  • 11.
    Cuando la edadde la persona es mayor de 40 años y es de la ciudad de Lima Cuando la edad de la persona es menor de 40 años y es de la ciudad de Lima