Incrustar presentación

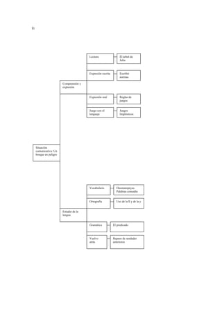
El documento presenta una lista de temas relacionados con el lenguaje y la comunicación, incluyendo la comprensión y expresión, situaciones comunicativas, lectura, expresión escrita, expresión oral, juegos con el lenguaje, estudios de la lengua, gramática, vocabulario y ortografía. Los temas específicos incluyen un bosque en peligro, el árbol de Julia, escribir normas, reglas de juegos, juegos lingüísticos, el predicado, repaso de unidades anteriores, uso de la ll
