Incrustar presentación

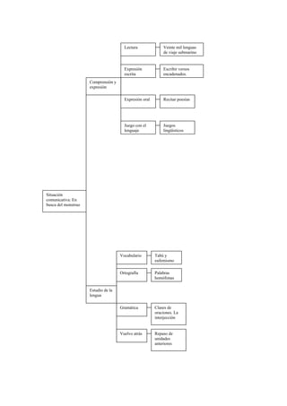
El documento presenta una lección sobre lenguaje que incluye el estudio de vocabulario tabú y eufemismo, ortografía de palabras homófonas, gramática de clases de oraciones e interjecciones, y repaso de unidades anteriores. También incluye una lectura sobre un viaje submarino, actividades de expresión escrita como escribir versos encadenados, y expresión oral como recitar poesías, así como juegos lingüísticos.
