Incrustar presentación
Descargar para leer sin conexión

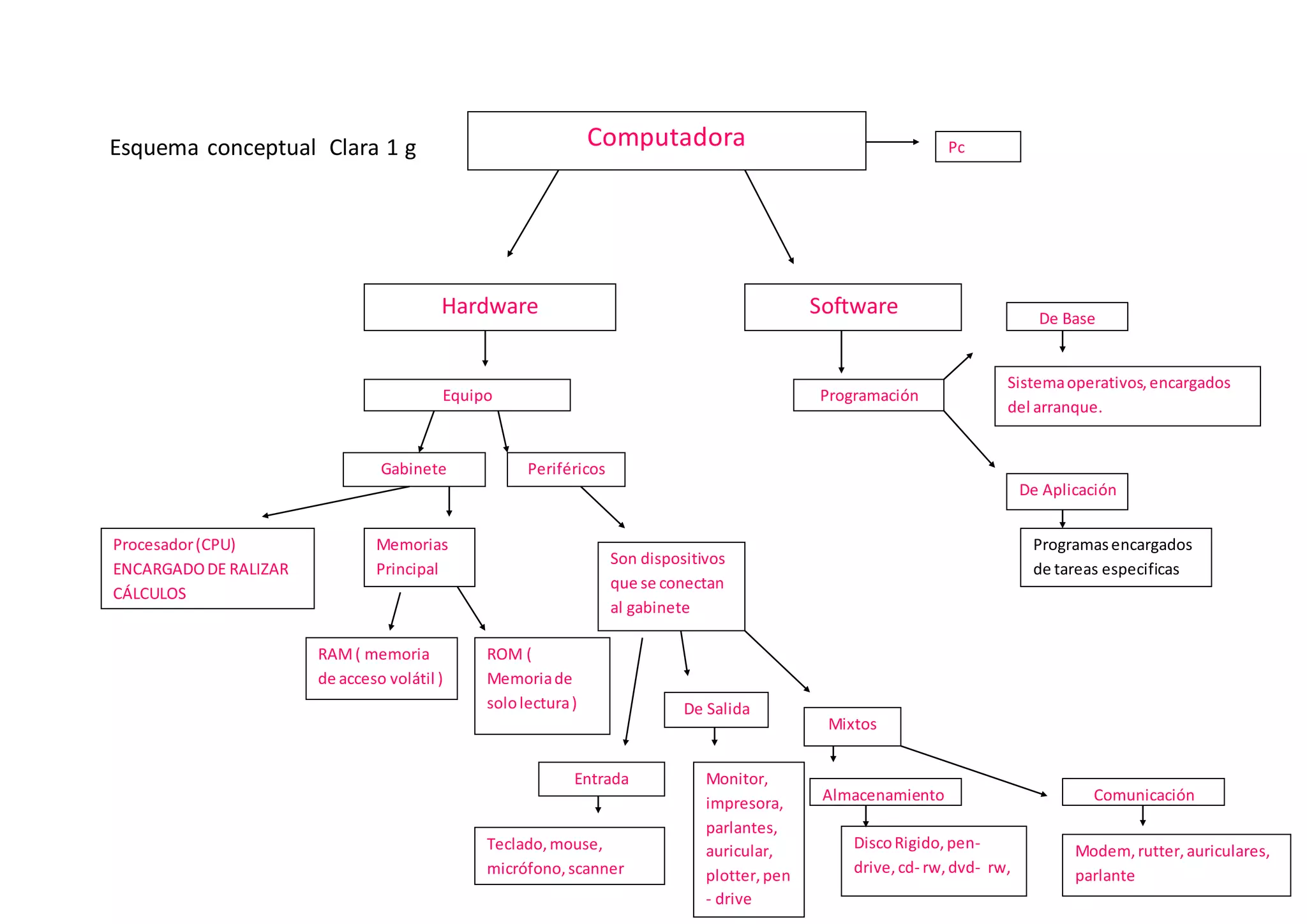
El documento describe los componentes básicos de una computadora, incluyendo el hardware como el gabinete, procesador, memoria principal y periféricos de entrada/salida, y el software como el sistema operativo y programas de aplicación que controlan las tareas específicas.
