Incrustar presentación
Descargar para leer sin conexión

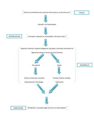
Este documento discute los estereotipos, sus impactos en la sociedad y por qué surgen. Explora cómo los estereotipos son el resultado de nuestra percepción, razón, cultura e intuición y cómo afectan nuestra interpretación de la verdad. Finalmente, reflexiona sobre si algún día podremos vivir sin estereotipos.
