Incrustar presentación
Descargar para leer sin conexión

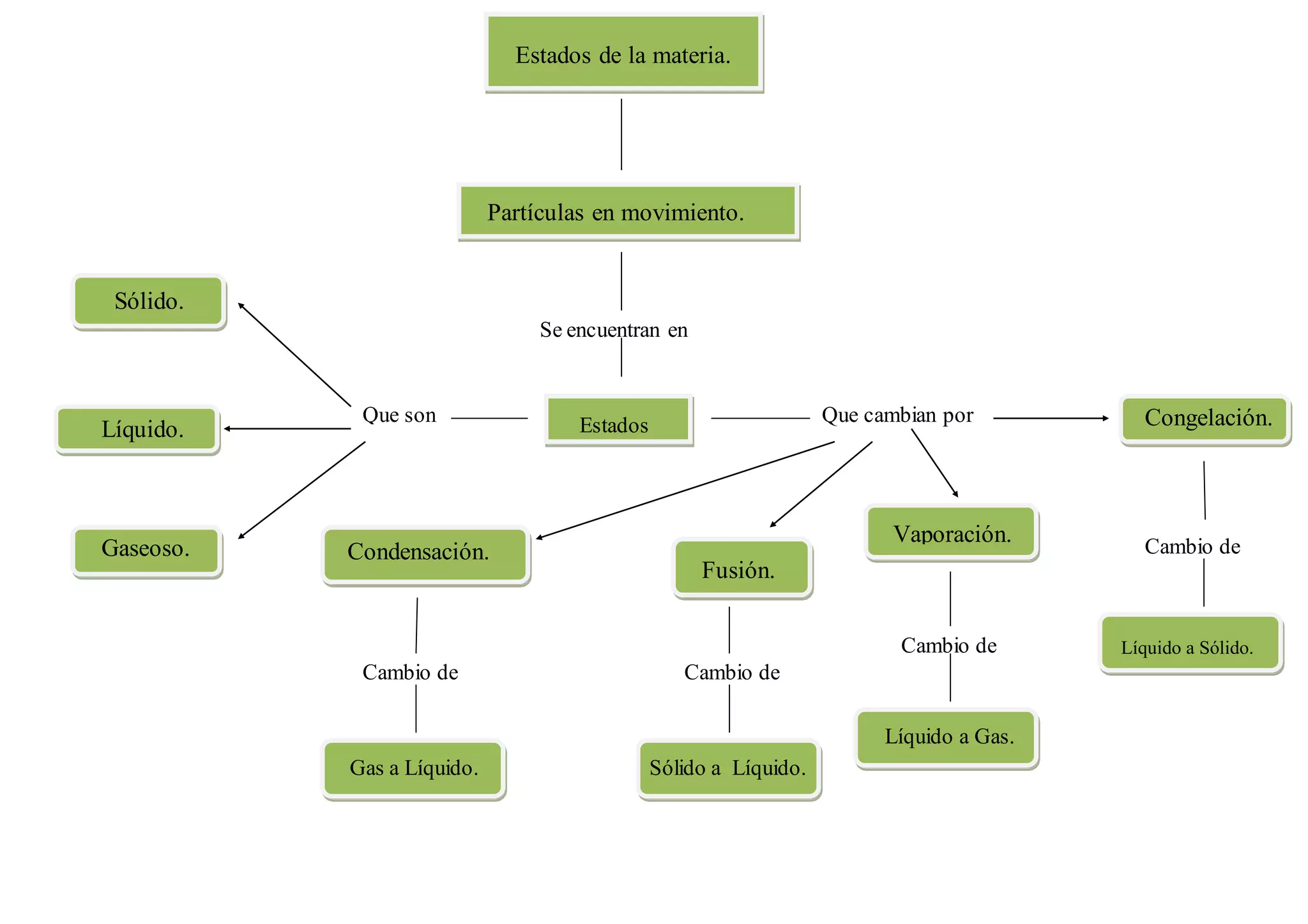
Este documento describe los tres estados de la materia - sólido, líquido y gaseoso - y los procesos de cambio entre ellos, incluida la congelación, vaporización, fusión y condensación, que convierten una sustancia entre un estado sólido, líquido y gaseoso.
