Conceptos básicos de programación
Sebastian Duran
Jhojan Nicolas Galviz
Ashley Gabriela Martinez
Ana Gabriela Naranjo
Juan Sebastian Orozco
Laura Gabriela Pazos
Tecnología
10-5
Guillermo Mondragon
30/05/2024
Institución Educativa Liceo Departamental
1
Portada Página 1
Constantes Página 3-4
Variables Página 5-6-7
Acumuladores Página 8-9-10-11
Contadores Página 12-13-14
Identificadores Página 15
Programación pseint Página 16
Conclusiones Página 15-17
Mapa conceptual Página 18-19
Pruebas Página 20
Enlace del blog Página 21
2
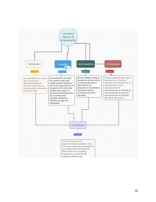
Constantes y variables.
¿Qué son las constantes?
Las constantes en tecnología son elementos fundamentales en la programación, ya que
representan valores fijos que no cambian a lo largo de la ejecución de un programa. Su utilidad
radica en la capacidad de definir valores invariables, como por ejemplo el número Pi (3.14159)
o la velocidad de la luz (299,792,458 metros por segundo). Al utilizar constantes, se facilita la
comprensión del código y se promueve la buena práctica de programación al evitar valores
"mágicos" dispersos por el código. Esto contribuye a hacer el código más legible, mantenible y
menos propenso a errores. Además, las constantes suelen tener nombres descriptivos que
ayudan a comprender su significado en el contexto del programa.
¿Cómo se pueden utilizar?
Las constantes se pueden utilizar en la programación de diversas maneras, dependiendo del
lenguaje de programación que se esté utilizando. En la mayoría de los lenguajes, se definen las
constantes utilizando una palabra clave específica (por ejemplo, "const" en JavaScript o "final"
en Java) seguida del nombre de la constante y su valor asignado. Una vez definida, la
constante puede ser utilizada en el programa para representar ese valor fijo en lugar de utilizar
directamente el valor numérico o textual.
Por ejemplo, en JavaScript se podría definir la constante PI de la siguiente manera:
```javascript
const PI = 3.14159;
```
Luego, en cualquier parte del programa, se puede utilizar la constante PI en lugar de escribir
directamente el valor numérico 3.14159. Esto hace que el código sea más legible y fácil de
mantener, ya que si en algún momento se requiere cambiar el valor de PI, solo se modificaría
en un único lugar.
Ejemplos:
Aquí algunos ejemplos de cómo se pueden utilizar constantes en diferentes lenguajes de
programación:
3
En JavaScript:
```javascript
const PI = 3.14159;
const HORAS_EN_UN_DIA = 24;
function calcularCircunferencia(radio)
{ return 2 * PI * radio;}
```
En Java:
```java
public class Constantes
{ static final double GRAVEDAD_TIERRA = 9.81
static final String MENSAJE_BIENVENIDA = "¡Bienvenido al programa!";
}
```
En Python:
```python
PI = 3.14159
DIAS_EN_SEMANA = 7
def calcular_area_circulo(radio):
return PI * (radio ** 2)
```
Estos ejemplos muestran cómo las constantes se definen y utilizan en diferentes lenguajes de
programación para representar valores fijos que se utilizan a lo largo del programa. La ventaja
de este enfoque es que si en algún momento se necesita cambiar el valor de la constante, solo
es necesario modificarlo en un único lugar, lo que hace que el código sea más mantenible y
menos propenso a errores.
4
¿Qué son las variables?
Las variables en tecnología son elementos fundamentales en la programación, ya que permiten
almacenar y manipular datos de forma dinámica durante la ejecución de un programa. Cada
variable tiene un nombre único que sirve para referenciarla y acceder a su contenido en el
código. Además, cada variable tiene un tipo de dato asociado que determina qué tipo de
información puede almacenar, como números, texto, valores booleanos, entre otros.
En la práctica, las variables se utilizan para representar valores que pueden cambiar a lo largo
del programa. Por ejemplo, en un sistema de gestión de usuarios, podríamos utilizar variables
para almacenar el nombre, la edad y el correo electrónico de cada usuario. Estos valores
pueden variar de un usuario a otro, por lo que es fundamental poder almacenarlos y
manipularlos dinámicamente utilizando variables.
En muchos lenguajes de programación, las variables se definen utilizando una sintaxis
específica que incluye el nombre de la variable y, en algunos casos, su tipo de dato. Por
ejemplo, en JavaScript se utiliza la palabra clave "let" para declarar una variable:
```javascript
let nombre = "Luzia";
let edad = 25;
```
En este caso, "nombre" y "edad" son variables que almacenan el nombre y la edad
respectivamente.
¿Cómo se pueden utilizar?
Las variables se pueden utilizar en la programación de diversas maneras, dependiendo del
lenguaje de programación que se esté utilizando. Aquí te muestro algunos ejemplos de cómo
se pueden utilizar las variables:
1. Almacenar y manipular datos: Las variables se utilizan para almacenar información que
puede ser utilizada en diferentes partes del programa. Por ejemplo, en un programa de cálculo
de impuestos, podríamos utilizar variables para almacenar el monto del ingreso, la tasa
impositiva y el resultado del cálculo.
2. Realizar cálculos: Las variables permiten realizar operaciones matemáticas y guardar el
resultado para su posterior uso. Por ejemplo, podríamos utilizar una variable para almacenar el
resultado de una suma, resta, multiplicación o división.
3. Tomar decisiones: Las variables también se utilizan para almacenar valores booleanos
(verdadero o falso) que representan condiciones lógicas. Estas variables booleanas se utilizan
5
en estructuras de control como "if" o "while" para tomar decisiones en base a ciertas
condiciones.
4. Iterar sobre colecciones de datos: En muchos casos, las variables se utilizan para recorrer
elementos en arreglos, listas u otras estructuras de datos. Por ejemplo, al recorrer una lista de
compras o al iterar sobre los elementos de una matriz.
En resumen, las variables son herramientas fundamentales en la programación que permiten
almacenar información, realizar cálculos, tomar decisiones y manipular datos de forma
dinámica a lo largo del programa. Su flexibilidad y capacidad para adaptarse a diferentes
situaciones las convierten en un elemento esencial en el desarrollo de software.
Ejemplos:
Aquí algunos ejemplos concretos de cómo se pueden utilizar variables en la programación:
1. Almacenar información de un usuario:
```python
nombre = "Luz”
edad = 28
correo = "luz@example.com"
```
En este caso, las variables "nombre", "edad" y "correo" se utilizan para almacenar la
información de un usuario en un programa.
2. Realizar cálculos matemáticos:
```javascript
let base = 5;
let altura = 8;
let area = base * altura / 2;
```
Aquí, las variables "base", "altura" y "área" se utilizan para calcular el área de un triángulo a
partir de su base y altura.
3. Tomar decisiones basadas en condiciones:
```java
int edad = 20;
boolean es MayorDeEdad;
6
if (edad >= 18) {
es MayorDeEdad = true;
else {
esMayorDeEdad = false;
}
```
En este ejemplo, la variable "esMayorDeEdad" se utiliza para almacenar el resultado de una
condición basada en la edad de una persona.
Estos ejemplos ilustran cómo las variables se utilizan para diferentes propósitos en la
programación, desde almacenar información hasta realizar cálculos y tomar decisiones
basadas en condiciones. Las variables proporcionan flexibilidad y dinamismo a los programas,
permitiendo trabajar con datos de manera efectiva.
Variable:
Conclusión
En conclusión, tanto las constantes como las variables son elementos fundamentales en la
programación que permiten almacenar y manipular datos de manera dinámica. Aunque tienen
propósitos ligeramente diferentes, ambos desempeñan un papel crucial en el desarrollo de
software.
Las variables son contenedores que pueden almacenar diferentes valores a lo largo de la
ejecución de un programa, lo que les otorga flexibilidad y dinamismo. Se utilizan para
representar datos que pueden cambiar, realizar cálculos, tomar decisiones y trabajar con
información de forma dinámica.
7
Por otro lado, las constantes son valores que no cambian a lo largo de la ejecución del
programa. Se utilizan para representar información fija que no varía, como por ejemplo el valor
de Pi en matemáticas o la tasa de impuestos en un cálculo financiero.
Acumulación de información
¿Qué es la acumulación de información?
La acumulación de información es el proceso de recopilar, almacenar y organizar datos
provenientes de diversas fuentes para su posterior análisis, uso y gestión. Este proceso puede
involucrar tanto datos estructurados (como bases de datos relacionales) como datos no
estructurados (como correos electrónicos, documentos de texto, imágenes y videos).
8
Características de la acumulación de información
1. Recopilación: La información se obtiene de diversas fuentes, que pueden incluir sensores,
dispositivos IoT, registros de transacciones, interacciones en redes sociales, encuestas, entre
otros.
2. Almacenamiento: Los datos recopilados se guardan en sistemas de almacenamiento
adecuados, que pueden ser bases de datos, data warehouses, data lakes, almacenamiento en
la nube, etc.
3. Organización: Los datos se estructuran y clasifican de manera que sean fácilmente
accesibles y utilizables. Esto puede implicar la creación de esquemas de bases de datos,
índices, y la categorización de la información.
4. Gestión: Involucra mantener y actualizar los datos, asegurando su integridad, seguridad y
disponibilidad. También implica realizar copias de seguridad y gestionar el ciclo de vida de los
datos.
5. Análisis y Uso: Los datos acumulados se analizan para extraer información valiosa y generar
conocimiento. Este análisis puede incluir estadísticas descriptivas, análisis predictivo, minería
de datos, entre otros.
Importancia de la acumulación de información
1. Toma de decisiones informada: La acumulación de información proporciona la base para la
toma de decisiones basada en datos, permitiendo a las organizaciones y personas tomar
decisiones más precisas y fundamentadas.
2. Optimización de procesos: Analizar datos acumulados permite identificar ineficiencias y
oportunidades de mejora en diversos procesos, desde la producción hasta la atención al
cliente.
3. Innovación y desarrollo: La información acumulada puede revelar patrones y tendencias que
impulsen la innovación y el desarrollo de nuevos productos, servicios y tecnologías.
4. Personalización: En marketing y servicios al cliente, la información acumulada permite
ofrecer experiencias personalizadas, mejorando la satisfacción y fidelidad del cliente.
5. Cumplimiento y seguridad: La gestión adecuada de la información acumulada ayuda a
cumplir con normativas y regulaciones, y a mejorar la seguridad de los datos.
9
¿Cómo se utiliza la acumulación de información?
La acumulación de información se utiliza de diversas maneras en distintos contextos,
aprovechando las capacidades de almacenamiento y procesamiento de datos para obtener
insights valiosos, mejorar la toma de decisiones y optimizar procesos. Aquí hay algunos
ejemplos clave de cómo se utiliza:
1. Análisis de datos:
- Business Intelligence (BI): Herramientas como Tableau o Power BI permiten a las empresas
analizar datos acumulados para obtener insights sobre el rendimiento, tendencias del mercado,
comportamiento del cliente, etc.
- Análisis predictivo: Utiliza datos históricos almacenados para predecir tendencias futuras y
comportamientos, ayudando a las empresas a planificar estratégicamente.
2. Big Data:
- Procesamiento y análisis en tiempo real: Tecnologías como Apache Spark permiten
procesar y analizar grandes volúmenes de datos en tiempo real, lo cual es crucial para
aplicaciones como detección de fraudes o monitoreo de redes sociales.
- Almacenamiento masivo: Plataformas como Hadoop y Amazon S3 permiten almacenar
grandes cantidades de datos de diversas fuentes, facilitando su acceso y análisis posterior.
3. Inteligencia Artificial y Machine Learning:
- Entrenamiento de modelos: Grandes volúmenes de datos son esenciales para entrenar
modelos de IA y ML que puedan realizar tareas como reconocimiento de patrones,
clasificación, predicción, etc.
- Mejora continua: Los sistemas de IA se mejoran continuamente con la acumulación de
nuevos datos, permitiendo que los modelos se adapten y mejoren con el tiempo.
4. Marketing y Personalización:
- Segmentación de clientes: Utilizando datos acumulados sobre comportamiento y
preferencias de los clientes, las empresas pueden segmentar su audiencia y personalizar
campañas de marketing.
- Recomendaciones personalizadas: Servicios como Netflix o Amazon utilizan datos de uso y
preferencias para ofrecer recomendaciones personalizadas a sus usuarios.
5. Optimización de procesos:
- Gestión de la cadena de suministro: Los datos acumulados sobre inventarios, ventas y
proveedores ayudan a optimizar la gestión de la cadena de suministro, reduciendo costos y
mejorando la eficiencia.
- Mantenimiento predictivo: En la industria, la acumulación de datos sobre el rendimiento de
maquinaria permite predecir fallos y realizar mantenimiento preventivo, evitando tiempos de
inactividad.
10
6. Investigación y Desarrollo:
- Investigación científica: Grandes volúmenes de datos acumulados permiten a los científicos
realizar investigaciones más precisas y complejas en campos como la biología, la astronomía y
la física.
- Desarrollo de productos: Las empresas utilizan datos de usuarios y mercado para guiar el
desarrollo de nuevos productos y mejorar los existentes.
7. Seguridad y Cumplimiento:
- Monitoreo de seguridad: Los datos acumulados de registros de seguridad (logs) permiten a
las empresas detectar y responder a incidentes de seguridad de manera más eficaz.
- Cumplimiento normativo: La acumulación y gestión adecuada de datos ayuda a las
organizaciones a cumplir con regulaciones y normativas legales, como GDPR o HIPAA.
Conclusión
La acumulación de información es una práctica esencial en la era digital, que permite a las
organizaciones y a las personas recopilar, almacenar y gestionar grandes volúmenes de datos
de manera eficiente. Esta acumulación no solo facilita la toma de decisiones informada y
basada en datos, sino que también impulsa la innovación, optimiza procesos y mejora la
personalización en diversos contextos.
¿Qué son los contadores?
Los contadores son variables que se utilizan para realizar un seguimiento de la cantidad de
veces que ocurre un evento o para controlar la ejecución de bucles. Por lo general, se
incrementan o decrementan en pasos regulares dentro de una estructura de control, como un
bucle for o while.
11
Los contadores son útiles para realizar un seguimiento del progreso de un algoritmo, recorrer
elementos en una lista o matriz, o controlar la repetición de ciertas acciones. Además, pueden
ser fundamentales para implementar lógica condicional basada en el número de repeticiones
de un evento.
En resumen, los contadores en programación son variables que permiten llevar el control y la
gestión del flujo de ejecución de un programa, lo que los convierte en una herramienta
fundamental para muchos algoritmos y aplicaciones
Representa:
El número de veces que se realiza algo
¿Cómo se representa?
CONTAR DE UNO EN UNO
contador = contador + 1
contador += 1
contador++
CONTAR DE X EN X
X= Cualquier número
contador = contador + x
contador += x
Ciclos de While
Los ciclos "while" en programación son estructuras que se utilizan para ejecutar un bloque de
código repetidamente mientras una condición específica sea verdadera. Básicamente, el código
dentro del bloque se ejecuta una y otra vez hasta que la condición ya no se cumpla. Es
importante asegurarse de que la condición cambie en algún momento para evitar un bucle
infinito.
INTRODUCCIÓN:
While (mientras) condición booleana :
instrucciones a repetir
Instrucciones después del ciclo
12
FORMA GENERAL:
veces = 10
contador = 1
while contador <= veces:
print (contador)
contador = contador + 1
print(“fin”)
EJEMPLO
OTRA FORMA DE USAR WHILE
13
Conclusión
En conclusión, los contadores en programación son variables fundamentales que permiten
llevar un seguimiento y control preciso de la repetición de eventos, el progreso de algoritmos y
la gestión del flujo de ejecución en los programas. Su uso es esencial para implementar bucles,
lógica condicional y realizar tareas repetitivas de manera eficiente en el desarrollo de software.
Identificadores
¿Qué son los identificadores?
En programación, los identificadores permiten usar datos almacenados en memoria sin tener
que preocuparse de su posición o dirección. Para que los programas sean más legibles, los
identificadores deben ser autoexplicativos e informar de manera implícita la función de la
variable en el programa.
Los identificadores válidos deben comenzar con una letra o un guión bajo (_) y pueden incluir
cualquier cantidad de letras, dígitos o guiones bajos. Se distingue entre mayúsculas y
14
minúsculas, y los nombres de los identificadores deben diferir en ortografía y mayúsculas y
minúsculas de cualquier palabra clave.
Los identificadores delimitados son una secuencia de uno o más caracteres entre comillas
dobles. Los espacios en blanco interlineados en la secuencia son significativos, pero los
espacios en blanco rezagados no lo son. Los identificadores delimitados se pueden utilizar
cuando la secuencia de caracteres no se considera un identificador ordinario, por ejemplo,
cuando se incluyen letras en minúsculas
¿Como se utiliza
En programación, los identificadores son nombres que se utilizan para identificar variables,
funciones, clases u otros elementos en el código. Estos nombres deben seguir ciertas reglas y
convenciones para asegurar que sean válidos y comprensibles. Algunas características de los
identificadores en programación son:
1. Deben empezar con una letra o un guion bajo (_) y no pueden empezar con un número.
2. Pueden estar compuestos por letras, números y guiones bajos.
3. No pueden contener espacios ni caracteres especiales, excepto el guion bajo.
4. Generalmente son sensibles a mayúsculas y minúsculas, es decir, se considera que dos
identificadores con diferencias en la capitalización son distintos.
5. Deben ser descriptivos y representar de manera clara el propósito del elemento al que hacen
referencia.
6. Es importante seguir las convenciones de estilo establecidas en cada lenguaje de
programación. Por ejemplo, en algunos lenguajes se utiliza el estilo camelCase, donde la
primera letra de cada palabra después de la primera se escribe en mayúscula.
Aquí hay algunos ejemplos de identificadores válidos en programación:
- variableCount
- miFuncion
- _valor_total
- ClasePersona
- numero2
Recuerda que es importante utilizar nombres significativos y descriptivos para facilitar la
comprensión y mantenimiento del código.
Conclusión
Los identificadores en programación son fundamentales para nombrar y referenciar elementos
dentro de un programa. Siguiendo las reglas y convenciones adecuadas, los identificadores
ayudan a mejorar la legibilidad y mantenibilidad del código.
15
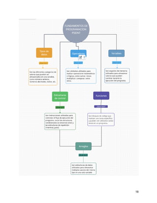
fundamentos de programación pseint
¿Cuáles son los fundamentos de programación pseint?
Los fundamentos de programación en PSeInt son los conceptos básicos que se deben
entender y dominar para poder programar de manera efectiva en este lenguaje. Algunos de los
fundamentos son:
1. Variables: Son espacios de memoria utilizados para almacenar valores que pueden cambiar
durante la ejecución del programa.
2. Tipos de datos: Son las diferentes categorías de valores que pueden ser almacenados en
una variable, como números enteros, números decimales, textos, etc.
3. Operadores: Son símbolos utilizados para realizar operaciones matemáticas o lógicas, como
sumar, restar, multiplicar, comparar, entre otros.
4. Estructuras de control: Son instrucciones utilizadas para controlar el flujo de ejecución del
programa, como las estructuras condicionales (si-entonces-sino) y las estructuras de repetición
(mientras, para).
5. Funciones: Son bloques de código que realizan una tarea específica y pueden ser utilizados
varias veces en un programa.
6. Arreglos: Son estructuras de datos utilizadas para almacenar múltiples valores del mismo
tipo en una sola variable.
Estos son solo algunos de los fundamentos de programación en PSeInt, pero son los
conceptos básicos que se deben comprender para poder crear programas simples y avanzados
en este lenguaje.
¿Cómo se utilizan?
PSeInt es un entorno de programación que permite aprender los fundamentos de la
programación de una manera sencilla. Aquí te explico cómo se utilizan los fundamentos de
programación en PSeInt:
1. Declaración de variables: Para utilizar variables en PSeInt, primero debes declararlas
indicando su tipo (entero, real, cadena, etc.) y un nombre. Por ejemplo: entero edad.
2. Entrada de datos: Puedes solicitar al usuario que ingrese valores utilizando el comando leer.
Por ejemplo: leer(edad).
16
3. Salida de datos: Puedes mostrar información al usuario utilizando el comando escribir. Por
ejemplo: escribir("La edad es: ", edad).
4. Estructuras de control: Puedes utilizar estructuras condicionales como si-sino para tomar
decisiones basadas en condiciones. Por ejemplo:
si edad < 18 entonces
escribir("Eres menor de edad")
sino
escribir("Eres mayor de edad")
fin si
También puedes utilizar bucles como mientras o para para repetir una acción varias veces. Por
ejemplo:
mientras edad < 18 hacer
escribir("Eres menor de edad")
leer(edad)
fin mientras
5. Operaciones matemáticas: Puedes realizar operaciones matemáticas como suma, resta,
multiplicación, división, etc. utilizando los operadores correspondientes. Por ejemplo: resultado
= numero1 + numero2.
Estos son solo algunos ejemplos de cómo se utilizan los fundamentos de programación en
PSeInt. Puedes explorar más sobre el tema y practicar con ejercicios para familiarizarte con el
entorno y mejorar tus habilidades de programación.
Conclusión
Una conclusión importante sobre los fundamentos de programación en PSeInt es que
proporcionan una base sólida para comprender los conceptos básicos de la programación,
como variables, estructuras de control y algoritmos. Dominar estos fundamentos es esencial
para desarrollar habilidades de programación más avanzadas en cualquier lenguaje.
17
18
19
Prueba 1
20
Blogs de los integrantes
Sebastian Duran
https://tecnodrift.blogspot.com/?m=1
Jhojan Nicolas Galviz
https://tecnoamigazo.blogspot.com/?m=1
Ashley Gabriela Martinez
https://tecnolaxg2009.blogspot.com/?m=1
Ana Gabriela Naranjo
https://tecnologiaconanag.blogspot.com/
Juan Sebastian Orozco
https://sebastecnologico23.blogspot.com/?m=1
Laura Gabriela Pazos
https://pazostecnologia.blogspot.com/?m=1
21

Estructuras b-sicas_ conceptos b-sicos de programaci-n.pdf

  • 1.
    Conceptos básicos deprogramación Sebastian Duran Jhojan Nicolas Galviz Ashley Gabriela Martinez Ana Gabriela Naranjo Juan Sebastian Orozco Laura Gabriela Pazos Tecnología 10-5 Guillermo Mondragon 30/05/2024 Institución Educativa Liceo Departamental 1
  • 2.
    Portada Página 1 ConstantesPágina 3-4 Variables Página 5-6-7 Acumuladores Página 8-9-10-11 Contadores Página 12-13-14 Identificadores Página 15 Programación pseint Página 16 Conclusiones Página 15-17 Mapa conceptual Página 18-19 Pruebas Página 20 Enlace del blog Página 21 2
  • 3.
    Constantes y variables. ¿Quéson las constantes? Las constantes en tecnología son elementos fundamentales en la programación, ya que representan valores fijos que no cambian a lo largo de la ejecución de un programa. Su utilidad radica en la capacidad de definir valores invariables, como por ejemplo el número Pi (3.14159) o la velocidad de la luz (299,792,458 metros por segundo). Al utilizar constantes, se facilita la comprensión del código y se promueve la buena práctica de programación al evitar valores "mágicos" dispersos por el código. Esto contribuye a hacer el código más legible, mantenible y menos propenso a errores. Además, las constantes suelen tener nombres descriptivos que ayudan a comprender su significado en el contexto del programa. ¿Cómo se pueden utilizar? Las constantes se pueden utilizar en la programación de diversas maneras, dependiendo del lenguaje de programación que se esté utilizando. En la mayoría de los lenguajes, se definen las constantes utilizando una palabra clave específica (por ejemplo, "const" en JavaScript o "final" en Java) seguida del nombre de la constante y su valor asignado. Una vez definida, la constante puede ser utilizada en el programa para representar ese valor fijo en lugar de utilizar directamente el valor numérico o textual. Por ejemplo, en JavaScript se podría definir la constante PI de la siguiente manera: ```javascript const PI = 3.14159; ``` Luego, en cualquier parte del programa, se puede utilizar la constante PI en lugar de escribir directamente el valor numérico 3.14159. Esto hace que el código sea más legible y fácil de mantener, ya que si en algún momento se requiere cambiar el valor de PI, solo se modificaría en un único lugar. Ejemplos: Aquí algunos ejemplos de cómo se pueden utilizar constantes en diferentes lenguajes de programación: 3
  • 4.
    En JavaScript: ```javascript const PI= 3.14159; const HORAS_EN_UN_DIA = 24; function calcularCircunferencia(radio) { return 2 * PI * radio;} ``` En Java: ```java public class Constantes { static final double GRAVEDAD_TIERRA = 9.81 static final String MENSAJE_BIENVENIDA = "¡Bienvenido al programa!"; } ``` En Python: ```python PI = 3.14159 DIAS_EN_SEMANA = 7 def calcular_area_circulo(radio): return PI * (radio ** 2) ``` Estos ejemplos muestran cómo las constantes se definen y utilizan en diferentes lenguajes de programación para representar valores fijos que se utilizan a lo largo del programa. La ventaja de este enfoque es que si en algún momento se necesita cambiar el valor de la constante, solo es necesario modificarlo en un único lugar, lo que hace que el código sea más mantenible y menos propenso a errores. 4
  • 5.
    ¿Qué son lasvariables? Las variables en tecnología son elementos fundamentales en la programación, ya que permiten almacenar y manipular datos de forma dinámica durante la ejecución de un programa. Cada variable tiene un nombre único que sirve para referenciarla y acceder a su contenido en el código. Además, cada variable tiene un tipo de dato asociado que determina qué tipo de información puede almacenar, como números, texto, valores booleanos, entre otros. En la práctica, las variables se utilizan para representar valores que pueden cambiar a lo largo del programa. Por ejemplo, en un sistema de gestión de usuarios, podríamos utilizar variables para almacenar el nombre, la edad y el correo electrónico de cada usuario. Estos valores pueden variar de un usuario a otro, por lo que es fundamental poder almacenarlos y manipularlos dinámicamente utilizando variables. En muchos lenguajes de programación, las variables se definen utilizando una sintaxis específica que incluye el nombre de la variable y, en algunos casos, su tipo de dato. Por ejemplo, en JavaScript se utiliza la palabra clave "let" para declarar una variable: ```javascript let nombre = "Luzia"; let edad = 25; ``` En este caso, "nombre" y "edad" son variables que almacenan el nombre y la edad respectivamente. ¿Cómo se pueden utilizar? Las variables se pueden utilizar en la programación de diversas maneras, dependiendo del lenguaje de programación que se esté utilizando. Aquí te muestro algunos ejemplos de cómo se pueden utilizar las variables: 1. Almacenar y manipular datos: Las variables se utilizan para almacenar información que puede ser utilizada en diferentes partes del programa. Por ejemplo, en un programa de cálculo de impuestos, podríamos utilizar variables para almacenar el monto del ingreso, la tasa impositiva y el resultado del cálculo. 2. Realizar cálculos: Las variables permiten realizar operaciones matemáticas y guardar el resultado para su posterior uso. Por ejemplo, podríamos utilizar una variable para almacenar el resultado de una suma, resta, multiplicación o división. 3. Tomar decisiones: Las variables también se utilizan para almacenar valores booleanos (verdadero o falso) que representan condiciones lógicas. Estas variables booleanas se utilizan 5
  • 6.
    en estructuras decontrol como "if" o "while" para tomar decisiones en base a ciertas condiciones. 4. Iterar sobre colecciones de datos: En muchos casos, las variables se utilizan para recorrer elementos en arreglos, listas u otras estructuras de datos. Por ejemplo, al recorrer una lista de compras o al iterar sobre los elementos de una matriz. En resumen, las variables son herramientas fundamentales en la programación que permiten almacenar información, realizar cálculos, tomar decisiones y manipular datos de forma dinámica a lo largo del programa. Su flexibilidad y capacidad para adaptarse a diferentes situaciones las convierten en un elemento esencial en el desarrollo de software. Ejemplos: Aquí algunos ejemplos concretos de cómo se pueden utilizar variables en la programación: 1. Almacenar información de un usuario: ```python nombre = "Luz” edad = 28 correo = "luz@example.com" ``` En este caso, las variables "nombre", "edad" y "correo" se utilizan para almacenar la información de un usuario en un programa. 2. Realizar cálculos matemáticos: ```javascript let base = 5; let altura = 8; let area = base * altura / 2; ``` Aquí, las variables "base", "altura" y "área" se utilizan para calcular el área de un triángulo a partir de su base y altura. 3. Tomar decisiones basadas en condiciones: ```java int edad = 20; boolean es MayorDeEdad; 6
  • 7.
    if (edad >=18) { es MayorDeEdad = true; else { esMayorDeEdad = false; } ``` En este ejemplo, la variable "esMayorDeEdad" se utiliza para almacenar el resultado de una condición basada en la edad de una persona. Estos ejemplos ilustran cómo las variables se utilizan para diferentes propósitos en la programación, desde almacenar información hasta realizar cálculos y tomar decisiones basadas en condiciones. Las variables proporcionan flexibilidad y dinamismo a los programas, permitiendo trabajar con datos de manera efectiva. Variable: Conclusión En conclusión, tanto las constantes como las variables son elementos fundamentales en la programación que permiten almacenar y manipular datos de manera dinámica. Aunque tienen propósitos ligeramente diferentes, ambos desempeñan un papel crucial en el desarrollo de software. Las variables son contenedores que pueden almacenar diferentes valores a lo largo de la ejecución de un programa, lo que les otorga flexibilidad y dinamismo. Se utilizan para representar datos que pueden cambiar, realizar cálculos, tomar decisiones y trabajar con información de forma dinámica. 7
  • 8.
    Por otro lado,las constantes son valores que no cambian a lo largo de la ejecución del programa. Se utilizan para representar información fija que no varía, como por ejemplo el valor de Pi en matemáticas o la tasa de impuestos en un cálculo financiero. Acumulación de información ¿Qué es la acumulación de información? La acumulación de información es el proceso de recopilar, almacenar y organizar datos provenientes de diversas fuentes para su posterior análisis, uso y gestión. Este proceso puede involucrar tanto datos estructurados (como bases de datos relacionales) como datos no estructurados (como correos electrónicos, documentos de texto, imágenes y videos). 8
  • 9.
    Características de laacumulación de información 1. Recopilación: La información se obtiene de diversas fuentes, que pueden incluir sensores, dispositivos IoT, registros de transacciones, interacciones en redes sociales, encuestas, entre otros. 2. Almacenamiento: Los datos recopilados se guardan en sistemas de almacenamiento adecuados, que pueden ser bases de datos, data warehouses, data lakes, almacenamiento en la nube, etc. 3. Organización: Los datos se estructuran y clasifican de manera que sean fácilmente accesibles y utilizables. Esto puede implicar la creación de esquemas de bases de datos, índices, y la categorización de la información. 4. Gestión: Involucra mantener y actualizar los datos, asegurando su integridad, seguridad y disponibilidad. También implica realizar copias de seguridad y gestionar el ciclo de vida de los datos. 5. Análisis y Uso: Los datos acumulados se analizan para extraer información valiosa y generar conocimiento. Este análisis puede incluir estadísticas descriptivas, análisis predictivo, minería de datos, entre otros. Importancia de la acumulación de información 1. Toma de decisiones informada: La acumulación de información proporciona la base para la toma de decisiones basada en datos, permitiendo a las organizaciones y personas tomar decisiones más precisas y fundamentadas. 2. Optimización de procesos: Analizar datos acumulados permite identificar ineficiencias y oportunidades de mejora en diversos procesos, desde la producción hasta la atención al cliente. 3. Innovación y desarrollo: La información acumulada puede revelar patrones y tendencias que impulsen la innovación y el desarrollo de nuevos productos, servicios y tecnologías. 4. Personalización: En marketing y servicios al cliente, la información acumulada permite ofrecer experiencias personalizadas, mejorando la satisfacción y fidelidad del cliente. 5. Cumplimiento y seguridad: La gestión adecuada de la información acumulada ayuda a cumplir con normativas y regulaciones, y a mejorar la seguridad de los datos. 9
  • 10.
    ¿Cómo se utilizala acumulación de información? La acumulación de información se utiliza de diversas maneras en distintos contextos, aprovechando las capacidades de almacenamiento y procesamiento de datos para obtener insights valiosos, mejorar la toma de decisiones y optimizar procesos. Aquí hay algunos ejemplos clave de cómo se utiliza: 1. Análisis de datos: - Business Intelligence (BI): Herramientas como Tableau o Power BI permiten a las empresas analizar datos acumulados para obtener insights sobre el rendimiento, tendencias del mercado, comportamiento del cliente, etc. - Análisis predictivo: Utiliza datos históricos almacenados para predecir tendencias futuras y comportamientos, ayudando a las empresas a planificar estratégicamente. 2. Big Data: - Procesamiento y análisis en tiempo real: Tecnologías como Apache Spark permiten procesar y analizar grandes volúmenes de datos en tiempo real, lo cual es crucial para aplicaciones como detección de fraudes o monitoreo de redes sociales. - Almacenamiento masivo: Plataformas como Hadoop y Amazon S3 permiten almacenar grandes cantidades de datos de diversas fuentes, facilitando su acceso y análisis posterior. 3. Inteligencia Artificial y Machine Learning: - Entrenamiento de modelos: Grandes volúmenes de datos son esenciales para entrenar modelos de IA y ML que puedan realizar tareas como reconocimiento de patrones, clasificación, predicción, etc. - Mejora continua: Los sistemas de IA se mejoran continuamente con la acumulación de nuevos datos, permitiendo que los modelos se adapten y mejoren con el tiempo. 4. Marketing y Personalización: - Segmentación de clientes: Utilizando datos acumulados sobre comportamiento y preferencias de los clientes, las empresas pueden segmentar su audiencia y personalizar campañas de marketing. - Recomendaciones personalizadas: Servicios como Netflix o Amazon utilizan datos de uso y preferencias para ofrecer recomendaciones personalizadas a sus usuarios. 5. Optimización de procesos: - Gestión de la cadena de suministro: Los datos acumulados sobre inventarios, ventas y proveedores ayudan a optimizar la gestión de la cadena de suministro, reduciendo costos y mejorando la eficiencia. - Mantenimiento predictivo: En la industria, la acumulación de datos sobre el rendimiento de maquinaria permite predecir fallos y realizar mantenimiento preventivo, evitando tiempos de inactividad. 10
  • 11.
    6. Investigación yDesarrollo: - Investigación científica: Grandes volúmenes de datos acumulados permiten a los científicos realizar investigaciones más precisas y complejas en campos como la biología, la astronomía y la física. - Desarrollo de productos: Las empresas utilizan datos de usuarios y mercado para guiar el desarrollo de nuevos productos y mejorar los existentes. 7. Seguridad y Cumplimiento: - Monitoreo de seguridad: Los datos acumulados de registros de seguridad (logs) permiten a las empresas detectar y responder a incidentes de seguridad de manera más eficaz. - Cumplimiento normativo: La acumulación y gestión adecuada de datos ayuda a las organizaciones a cumplir con regulaciones y normativas legales, como GDPR o HIPAA. Conclusión La acumulación de información es una práctica esencial en la era digital, que permite a las organizaciones y a las personas recopilar, almacenar y gestionar grandes volúmenes de datos de manera eficiente. Esta acumulación no solo facilita la toma de decisiones informada y basada en datos, sino que también impulsa la innovación, optimiza procesos y mejora la personalización en diversos contextos. ¿Qué son los contadores? Los contadores son variables que se utilizan para realizar un seguimiento de la cantidad de veces que ocurre un evento o para controlar la ejecución de bucles. Por lo general, se incrementan o decrementan en pasos regulares dentro de una estructura de control, como un bucle for o while. 11
  • 12.
    Los contadores sonútiles para realizar un seguimiento del progreso de un algoritmo, recorrer elementos en una lista o matriz, o controlar la repetición de ciertas acciones. Además, pueden ser fundamentales para implementar lógica condicional basada en el número de repeticiones de un evento. En resumen, los contadores en programación son variables que permiten llevar el control y la gestión del flujo de ejecución de un programa, lo que los convierte en una herramienta fundamental para muchos algoritmos y aplicaciones Representa: El número de veces que se realiza algo ¿Cómo se representa? CONTAR DE UNO EN UNO contador = contador + 1 contador += 1 contador++ CONTAR DE X EN X X= Cualquier número contador = contador + x contador += x Ciclos de While Los ciclos "while" en programación son estructuras que se utilizan para ejecutar un bloque de código repetidamente mientras una condición específica sea verdadera. Básicamente, el código dentro del bloque se ejecuta una y otra vez hasta que la condición ya no se cumpla. Es importante asegurarse de que la condición cambie en algún momento para evitar un bucle infinito. INTRODUCCIÓN: While (mientras) condición booleana : instrucciones a repetir Instrucciones después del ciclo 12
  • 13.
    FORMA GENERAL: veces =10 contador = 1 while contador <= veces: print (contador) contador = contador + 1 print(“fin”) EJEMPLO OTRA FORMA DE USAR WHILE 13
  • 14.
    Conclusión En conclusión, loscontadores en programación son variables fundamentales que permiten llevar un seguimiento y control preciso de la repetición de eventos, el progreso de algoritmos y la gestión del flujo de ejecución en los programas. Su uso es esencial para implementar bucles, lógica condicional y realizar tareas repetitivas de manera eficiente en el desarrollo de software. Identificadores ¿Qué son los identificadores? En programación, los identificadores permiten usar datos almacenados en memoria sin tener que preocuparse de su posición o dirección. Para que los programas sean más legibles, los identificadores deben ser autoexplicativos e informar de manera implícita la función de la variable en el programa. Los identificadores válidos deben comenzar con una letra o un guión bajo (_) y pueden incluir cualquier cantidad de letras, dígitos o guiones bajos. Se distingue entre mayúsculas y 14
  • 15.
    minúsculas, y losnombres de los identificadores deben diferir en ortografía y mayúsculas y minúsculas de cualquier palabra clave. Los identificadores delimitados son una secuencia de uno o más caracteres entre comillas dobles. Los espacios en blanco interlineados en la secuencia son significativos, pero los espacios en blanco rezagados no lo son. Los identificadores delimitados se pueden utilizar cuando la secuencia de caracteres no se considera un identificador ordinario, por ejemplo, cuando se incluyen letras en minúsculas ¿Como se utiliza En programación, los identificadores son nombres que se utilizan para identificar variables, funciones, clases u otros elementos en el código. Estos nombres deben seguir ciertas reglas y convenciones para asegurar que sean válidos y comprensibles. Algunas características de los identificadores en programación son: 1. Deben empezar con una letra o un guion bajo (_) y no pueden empezar con un número. 2. Pueden estar compuestos por letras, números y guiones bajos. 3. No pueden contener espacios ni caracteres especiales, excepto el guion bajo. 4. Generalmente son sensibles a mayúsculas y minúsculas, es decir, se considera que dos identificadores con diferencias en la capitalización son distintos. 5. Deben ser descriptivos y representar de manera clara el propósito del elemento al que hacen referencia. 6. Es importante seguir las convenciones de estilo establecidas en cada lenguaje de programación. Por ejemplo, en algunos lenguajes se utiliza el estilo camelCase, donde la primera letra de cada palabra después de la primera se escribe en mayúscula. Aquí hay algunos ejemplos de identificadores válidos en programación: - variableCount - miFuncion - _valor_total - ClasePersona - numero2 Recuerda que es importante utilizar nombres significativos y descriptivos para facilitar la comprensión y mantenimiento del código. Conclusión Los identificadores en programación son fundamentales para nombrar y referenciar elementos dentro de un programa. Siguiendo las reglas y convenciones adecuadas, los identificadores ayudan a mejorar la legibilidad y mantenibilidad del código. 15
  • 16.
    fundamentos de programaciónpseint ¿Cuáles son los fundamentos de programación pseint? Los fundamentos de programación en PSeInt son los conceptos básicos que se deben entender y dominar para poder programar de manera efectiva en este lenguaje. Algunos de los fundamentos son: 1. Variables: Son espacios de memoria utilizados para almacenar valores que pueden cambiar durante la ejecución del programa. 2. Tipos de datos: Son las diferentes categorías de valores que pueden ser almacenados en una variable, como números enteros, números decimales, textos, etc. 3. Operadores: Son símbolos utilizados para realizar operaciones matemáticas o lógicas, como sumar, restar, multiplicar, comparar, entre otros. 4. Estructuras de control: Son instrucciones utilizadas para controlar el flujo de ejecución del programa, como las estructuras condicionales (si-entonces-sino) y las estructuras de repetición (mientras, para). 5. Funciones: Son bloques de código que realizan una tarea específica y pueden ser utilizados varias veces en un programa. 6. Arreglos: Son estructuras de datos utilizadas para almacenar múltiples valores del mismo tipo en una sola variable. Estos son solo algunos de los fundamentos de programación en PSeInt, pero son los conceptos básicos que se deben comprender para poder crear programas simples y avanzados en este lenguaje. ¿Cómo se utilizan? PSeInt es un entorno de programación que permite aprender los fundamentos de la programación de una manera sencilla. Aquí te explico cómo se utilizan los fundamentos de programación en PSeInt: 1. Declaración de variables: Para utilizar variables en PSeInt, primero debes declararlas indicando su tipo (entero, real, cadena, etc.) y un nombre. Por ejemplo: entero edad. 2. Entrada de datos: Puedes solicitar al usuario que ingrese valores utilizando el comando leer. Por ejemplo: leer(edad). 16
  • 17.
    3. Salida dedatos: Puedes mostrar información al usuario utilizando el comando escribir. Por ejemplo: escribir("La edad es: ", edad). 4. Estructuras de control: Puedes utilizar estructuras condicionales como si-sino para tomar decisiones basadas en condiciones. Por ejemplo: si edad < 18 entonces escribir("Eres menor de edad") sino escribir("Eres mayor de edad") fin si También puedes utilizar bucles como mientras o para para repetir una acción varias veces. Por ejemplo: mientras edad < 18 hacer escribir("Eres menor de edad") leer(edad) fin mientras 5. Operaciones matemáticas: Puedes realizar operaciones matemáticas como suma, resta, multiplicación, división, etc. utilizando los operadores correspondientes. Por ejemplo: resultado = numero1 + numero2. Estos son solo algunos ejemplos de cómo se utilizan los fundamentos de programación en PSeInt. Puedes explorar más sobre el tema y practicar con ejercicios para familiarizarte con el entorno y mejorar tus habilidades de programación. Conclusión Una conclusión importante sobre los fundamentos de programación en PSeInt es que proporcionan una base sólida para comprender los conceptos básicos de la programación, como variables, estructuras de control y algoritmos. Dominar estos fundamentos es esencial para desarrollar habilidades de programación más avanzadas en cualquier lenguaje. 17
  • 18.
  • 19.
  • 20.
  • 21.
    Blogs de losintegrantes Sebastian Duran https://tecnodrift.blogspot.com/?m=1 Jhojan Nicolas Galviz https://tecnoamigazo.blogspot.com/?m=1 Ashley Gabriela Martinez https://tecnolaxg2009.blogspot.com/?m=1 Ana Gabriela Naranjo https://tecnologiaconanag.blogspot.com/ Juan Sebastian Orozco https://sebastecnologico23.blogspot.com/?m=1 Laura Gabriela Pazos https://pazostecnologia.blogspot.com/?m=1 21