TECNICO EN SISTEMAS – REGIONAL RISARALDA
SEGUNDO SEMESTRE DE 2013
TUTORIAL DE WORD 2007
CARLOS EMILIO GRAJALES PARRA
FONDO DEL ESCRITORIO
BOTON DE
INICIO
BARRA DE
NOTIFICACIONES
BARRA DE
TAREAS
TECNICO EN SISTEMAS – REGIONAL RISARALDA
SEGUNDO SEMESTRE DE 2013
TUTORIAL DE WORD 2007
CARLOS EMILIO GRAJALES PARRA
RESTAURAR O
MAXIMIZAR
MINIMIZAR
CERRAR
BARRA DE
DESPLAZAMIENTO
BARRA DE NOMBRE
TECNICO EN SISTEMAS – REGIONAL RISARALDA
SEGUNDO SEMESTRE DE 2013
TUTORIAL DE WORD 2007
CARLOS EMILIO GRAJALES PARRA
BARRA DE TITULO
RESTAURAR O
MAXIMIZAR
CERRAR
MINIMIZAR
BOTON DE OFFICE
ACCESO RAPIDO
CINTAS
AYUDA DE
MICROSOFT
OFFICE
BARRA DE
DESPLAZA
MIENTO
SELECCIONAR OBJETO DE
BIUSQUEDA
PAGINA
ANTERIOR
PAGINA
SIGUIENTE
GUARDAR
DESHACER
MOVER
OBJETO
REHACER
MOVER
OBJETO
TABULACION
IZQUIERDA
REGLA
VERTICAL
BARRA DE ESTADO
VISTAS
ZOOM
REGLA
HORIZONTAL
GUARDAR
TECNICO EN SISTEMAS – REGIONAL RISARALDA
SEGUNDO SEMESTRE DE 2013
TUTORIAL DE WORD 2007
CARLOS EMILIO GRAJALES PARRA
ACCESO RAPIDO: personaliza la barra de
herramientas de acceso rápido
REHACER MOVER OBJETO
DESHACER MOVER OBJETO
GUARDAR
BOTON DE OFFICE: haga clic aquí
para abrir, guardar o imprimir y ver
todo lo que se puede hacer en el
documento
PEGAR: pegar el contenido
del portapapeles
CORTAR: corta la selección del documento y la corta en
el portapapeles
COPIAR: copia la selección y la coloca en el portapapeles
COPIAR FORMATO: copia el formato de un sitio y lo
aplica a otro.
Haga doble clic en este botón de nuevo para aplicar el
mismo formato a varias ubicaciones en el documento
FUENTE: cambia la
fuente
TAMAÑO DE
FUENTE: cambia el
tamaño de la fuente
AGRANDAR FUENTE: aumenta
el tamaño de la fuente
ENCOJER FUENTE: reduce el
tamaño de la fuente
BORRAR FORMATO: borra todo el formato
de la selección y deja el texto sin formato
NEGRITA: aplica el
formato de negrita al
texto seleccionado
CURSIVA: aplica el
formato de cursiva
al texto
seleccionado
CURSIVA: aplica el
formato de cursiva
al texto
seleccionado
TACHADO: traza una línea en medio
del texto seleccionado
SUPERINDICE: crea letras minúsculas encima
de la línea del texto
CAMBIA MAYUSCULAS Y MINUSCULAS: cambia todo el texto
seleccionado a MAYUSCULAS, minúsculas u otras mayúsculas
habituales
COLOR DE RESALTADO DEL TEXTO: cambia el aspecto
del texto como si estuviera marcado con un marcador
COLOR DE FUENTE: cambia el color del
texto
TECNICO EN SISTEMAS – REGIONAL RISARALDA
SEGUNDO SEMESTRE DE 2013
TUTORIAL DE WORD 2007
CARLOS EMILIO GRAJALES PARRA
SUBINDICE: crea letras minúsculas debajo de
la línea de base de texto
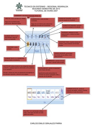
VIÑETAS: inicia una lista con viñetas
Haga clic en la flecha para
seleccionar diferentes estilos
NUMERACION: inicia una lista
numerada.
Haga clic en la flecha para seleccionar
diferentes formatos de numeración
ALINEAR TEXTO A LA
IZQUIERDA: alinea el
texto a la izquierda
CENTRAR: centra
el texto
ALINEAR TEXTO A LA DERECHA:
alinea el texto a la derecha
JUSTIFICAR: alinea el texto en los márgenes izquierdo
y derecho y agrega espacios adicionales entre palabras
si es necesario
De esta manera se crea una apariencia homogénea en
los laterales izquierdo y derecho de la página
INTERLINEADO: cambia el espaciado
entre líneas del texto.
Igualmente puede personalizar la
cantidad de espacio agregado antes y
después de los párrafos
SOMBREADO: colorea el fondo
del texto o párrafo seleccionado
BORDE INFERIOR: personaliza
los bordes de las celdas o texto
seleccionados
DISMINUIR SANGRIA: reduce el
nivel de sangría en el párrafo
AUMENTAR SANGRIA: aumenta
el nivel de sangría en el párrafo
MOSTRAR TODO: muestra marcas de
párrafo y otros símbolos de formatos
ocultos
ORDENAR: alfabetiza el texto
seleccionado u ordena los datos
numéricos.
CAMBIAR ESTILOS: cambia el
conjunto de estilos, colores y fuentes
utilizados en este documento
FILA DE 1 A 3: da formato a títulos,
citas y otros tipos de texto con esta
galería de estilos.
TECNICO EN SISTEMAS – REGIONAL RISARALDA
SEGUNDO SEMESTRE DE 2013
TUTORIAL DE WORD 2007
CARLOS EMILIO GRAJALES PARRA
BUSCAR: busca texto en el documento
REEMPLAZAR: Reemplaza texto en el
documento
SELECCIONAR: selecciona texto u objetos en el texto.
Utilice seleccionar objeto para seleccionar objetos situados
detrás del texto
PORTADA
SALTO DE
PAGINA
PAGINA EN
BLANCO
TABLA
TECNICO EN SISTEMAS – REGIONAL RISARALDA
SEGUNDO SEMESTRE DE 2013
TUTORIAL DE WORD 2007
CARLOS EMILIO GRAJALES PARRA
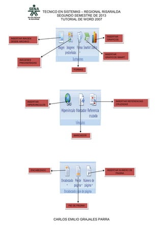
INSERTAR IMAGEN
DESDE ARCHIVO
IMÁGENES
PREDISEÑADAS
FORMAS
INSERTAR
GRAFICOS SMART
ART
INSERTAR
GRAFICOS
INSERTAR
HIPERVINCULOS
MARCADOR
INSERTAR REFERENCIAS
CRUZADAS
ENCABEZADO
PIE DE PÁGINA
INSERTAR NUMERO DE
PAGINA
TECNICO EN SISTEMAS – REGIONAL RISARALDA
SEGUNDO SEMESTRE DE 2013
TUTORIAL DE WORD 2007
CARLOS EMILIO GRAJALES PARRA
CUADRO DE
TEXTO
ELEMENTOS
RAPIDOS
WORD ART
LETRA CAPITAL
LINEA DE FIRMA
FECHA Y HORA
INSERTAR OBJETO
ECUACION INSERTAR
SIMBOLO
TECNICO EN SISTEMAS – REGIONAL RISARALDA
SEGUNDO SEMESTRE DE 2013
TUTORIAL DE WORD 2007
CARLOS EMILIO GRAJALES PARRA
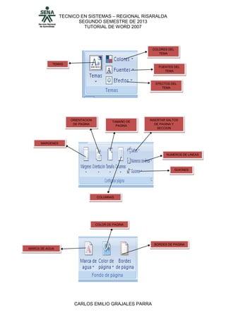
TEMAS
COLORES DEL
TEMA
FUENTES DEL
TEMA
EFECTOS DEL
TEMA
MARGENES
ORIENTACION
DE PAGINA
TAMAÑO DE
PAGINA
COLUMNAS
INSERTAR SALTOS
DE PAGINA Y
SECCION
NUMEROS DE LINEAS
GUIONES
MARCA DE AGUA
COLOR DE PAGINA
BORDES DE PAGINA
TECNICO EN SISTEMAS – REGIONAL RISARALDA
SEGUNDO SEMESTRE DE 2013
TUTORIAL DE WORD 2007
CARLOS EMILIO GRAJALES PARRA
SANGRIA IZQUIERDA
SANGRIA DERECHA
ESPACIADO ANTES DE
ESPACIADO DESPUES
DE
UBICACIÓN DE
OBJETO -
POSICION
TRAER AL FRENTE
ENVIAR AL FONDO
AJUSTE DEL
TEXTO
ALINEAR
AGRUPAR
GIRAR
ENVIAR AL FONDO
AGREGAR TEXTO
ACTUALIZAR TABLA
TECNICO EN SISTEMAS – REGIONAL RISARALDA
SEGUNDO SEMESTRE DE 2013
TUTORIAL DE WORD 2007
CARLOS EMILIO GRAJALES PARRA
INSERTAR NOTA
AL PIE
INSERTAR NOTA
AL FINAL
SIGUIENTE NOTA
AL PIE
MOSTRAR NOTAS
INSERTAR CITAS ADMINISTRAR FUENTES
ESTILO DE BIBLIOGRAFIA
BIBLIOGRAFIA
INSERTAR
TITULOS
INSERTAR TABLA DE ILUSTRACIONES
ACTUALIZAR TABLA DE ILUSTRACIONES
INSERTAR REFERENCIA CRUZADA
MARCAR
ENTRADA
INSERTAR INDICE
ACTUALIZAR INDICE
TECNICO EN SISTEMAS – REGIONAL RISARALDA
SEGUNDO SEMESTRE DE 2013
TUTORIAL DE WORD 2007
CARLOS EMILIO GRAJALES PARRA
MARCAR CITA
INSERTAR TABLA DE AUTORIDADES
ACTUALIZAR TABLA DE AUTORIDADES
SOBRES
ETIQUETAS
INICIAR COMBINACION DE
CORRESPONDENCIA
SELECCIONAR
DESTINATARIOS
EDITAR LISTA DE
DESTINATARIOS
RESALTAR CAMPOS
DE COMBINACION
BLOQUE DE
DIRECCIONES
LINEA DE SALUDO
INSERTAR CAMPO
COMBINADO
REGLAS
ASIGNAR CAMPOS
ACTUALIZAR ETIQUETAS
TECNICO EN SISTEMAS – REGIONAL RISARALDA
SEGUNDO SEMESTRE DE 2013
TUTORIAL DE WORD 2007
CARLOS EMILIO GRAJALES PARRA
VISTA PREVIA DE
RESULTADOS
PRIMER REGISTRO
REGISTRO ANTERIOR
ULTIMO REGISTRO
REGISTRO SIGUIENTE
BUSCAR DESTINATARIO
COMPROBACION
AUTOMATICA DE ERRORES
FINALIZAR Y COMBINAR
ORTOGRAFIA Y GRAMATICA
REFERENCIA
SUGERENCIA DE
INFIORMACION EN PANTALLA
PARA TRADUCCION
SINONIMOS
TRADUCIR
DEFINIR IDIOMA
CONTAR PALABRAS
TECNICO EN SISTEMAS – REGIONAL RISARALDA
SEGUNDO SEMESTRE DE 2013
TUTORIAL DE WORD 2007
CARLOS EMILIO GRAJALES PARRA
NUEVO COMENTARIO
ELIMINAR COMENTARIO
COMENTARIO ANTERIOR
SIGUIENTE COMENTARIO
CONTROL DE CAMBIOS
GLOBOS
MARCAS MOSTRADAS FINALES –
MOSTRAR PARA REVISION
MOSTRAR MARCAS
PANEL DE REVISIONES
ACEPTAR Y CONTINUAR
CON LA SIGUIENTE
RECHAZAR Y CONTINUAR
CON LA SIGUIENTE
CAMBIO ANTERIOR
CAMBIO SIGUIENTE
COMPARAR
MOSTRAR DOCUMENTO
DE ORIGEN
TECNICO EN SISTEMAS – REGIONAL RISARALDA
SEGUNDO SEMESTRE DE 2013
TUTORIAL DE WORD 2007
CARLOS EMILIO GRAJALES PARRA
PROTEGER
DOCUMENTO
DISEÑO DE
IMPRESION
LECTURA DE PANTALLA
COMPLETA
DISEÑO WEB
VISTA ESQUEMA
BORRADOR
MOSTRAR U OCULTAR REGLA
MOSTRAR U OCULTAR LINEA DE
CUADRICULA
MOSTRAR U OCULTAR BARRA DE
MENSAJE
MOSTRAR U OCULTAR
MAPA DEL DOCUMENTO
MOSTRAR U OCULTAR
VISTAS EN MINIATURA
TECNICO EN SISTEMAS – REGIONAL RISARALDA
SEGUNDO SEMESTRE DE 2013
TUTORIAL DE WORD 2007
CARLOS EMILIO GRAJALES PARRA
ZOOM
100%
UNA PAGINA
DOS PAGINAS
ANCHO DE
PAGINA
DIVIDIR
ORGANIZAR TODO
NUEVA VENTANA
VER EN PARALELO
DESPLAZAMIENTO SINCRONICO
RESTABLECER POSICION DE LA
VENTANA
CAMBIAR VENTANAS
VER MACROS
BRILLO
COMPRIMIR IMAGENES
CAMBIAR IMAGEN
TECNICO EN SISTEMAS – REGIONAL RISARALDA
SEGUNDO SEMESTRE DE 2013
TUTORIAL DE WORD 2007
CARLOS EMILIO GRAJALES PARRA
CONTRASTE
VOLVER A COLOREAR
RESTABLECER IMAGEN
MAS ESTILOS DE
IMAGENES
FORMA DE LA
IMAGEN
CONTORNO DE LA
IMAGEN
EFECTOS DE LA
IMAGEN
TRAER AL
FRENTE
UBICACIÓN DE
POSICION
ENVIAR AL
FONDO
AJUSTE DEL
TEXTO
ALINEAR
AGRUPÀR
GIRAR
RECORTAR
ALTO DE FORMA
ANCHO DE FORMA

Evidencia 1 carlos grajales pdf

  • 1.
    TECNICO EN SISTEMAS– REGIONAL RISARALDA SEGUNDO SEMESTRE DE 2013 TUTORIAL DE WORD 2007 CARLOS EMILIO GRAJALES PARRA FONDO DEL ESCRITORIO BOTON DE INICIO BARRA DE NOTIFICACIONES BARRA DE TAREAS
  • 2.
    TECNICO EN SISTEMAS– REGIONAL RISARALDA SEGUNDO SEMESTRE DE 2013 TUTORIAL DE WORD 2007 CARLOS EMILIO GRAJALES PARRA RESTAURAR O MAXIMIZAR MINIMIZAR CERRAR BARRA DE DESPLAZAMIENTO BARRA DE NOMBRE
  • 3.
    TECNICO EN SISTEMAS– REGIONAL RISARALDA SEGUNDO SEMESTRE DE 2013 TUTORIAL DE WORD 2007 CARLOS EMILIO GRAJALES PARRA BARRA DE TITULO RESTAURAR O MAXIMIZAR CERRAR MINIMIZAR BOTON DE OFFICE ACCESO RAPIDO CINTAS AYUDA DE MICROSOFT OFFICE BARRA DE DESPLAZA MIENTO SELECCIONAR OBJETO DE BIUSQUEDA PAGINA ANTERIOR PAGINA SIGUIENTE GUARDAR DESHACER MOVER OBJETO REHACER MOVER OBJETO TABULACION IZQUIERDA REGLA VERTICAL BARRA DE ESTADO VISTAS ZOOM REGLA HORIZONTAL GUARDAR
  • 4.
    TECNICO EN SISTEMAS– REGIONAL RISARALDA SEGUNDO SEMESTRE DE 2013 TUTORIAL DE WORD 2007 CARLOS EMILIO GRAJALES PARRA ACCESO RAPIDO: personaliza la barra de herramientas de acceso rápido REHACER MOVER OBJETO DESHACER MOVER OBJETO GUARDAR BOTON DE OFFICE: haga clic aquí para abrir, guardar o imprimir y ver todo lo que se puede hacer en el documento PEGAR: pegar el contenido del portapapeles CORTAR: corta la selección del documento y la corta en el portapapeles COPIAR: copia la selección y la coloca en el portapapeles COPIAR FORMATO: copia el formato de un sitio y lo aplica a otro. Haga doble clic en este botón de nuevo para aplicar el mismo formato a varias ubicaciones en el documento FUENTE: cambia la fuente TAMAÑO DE FUENTE: cambia el tamaño de la fuente AGRANDAR FUENTE: aumenta el tamaño de la fuente ENCOJER FUENTE: reduce el tamaño de la fuente BORRAR FORMATO: borra todo el formato de la selección y deja el texto sin formato NEGRITA: aplica el formato de negrita al texto seleccionado CURSIVA: aplica el formato de cursiva al texto seleccionado CURSIVA: aplica el formato de cursiva al texto seleccionado TACHADO: traza una línea en medio del texto seleccionado SUPERINDICE: crea letras minúsculas encima de la línea del texto CAMBIA MAYUSCULAS Y MINUSCULAS: cambia todo el texto seleccionado a MAYUSCULAS, minúsculas u otras mayúsculas habituales COLOR DE RESALTADO DEL TEXTO: cambia el aspecto del texto como si estuviera marcado con un marcador COLOR DE FUENTE: cambia el color del texto
  • 5.
    TECNICO EN SISTEMAS– REGIONAL RISARALDA SEGUNDO SEMESTRE DE 2013 TUTORIAL DE WORD 2007 CARLOS EMILIO GRAJALES PARRA SUBINDICE: crea letras minúsculas debajo de la línea de base de texto VIÑETAS: inicia una lista con viñetas Haga clic en la flecha para seleccionar diferentes estilos NUMERACION: inicia una lista numerada. Haga clic en la flecha para seleccionar diferentes formatos de numeración ALINEAR TEXTO A LA IZQUIERDA: alinea el texto a la izquierda CENTRAR: centra el texto ALINEAR TEXTO A LA DERECHA: alinea el texto a la derecha JUSTIFICAR: alinea el texto en los márgenes izquierdo y derecho y agrega espacios adicionales entre palabras si es necesario De esta manera se crea una apariencia homogénea en los laterales izquierdo y derecho de la página INTERLINEADO: cambia el espaciado entre líneas del texto. Igualmente puede personalizar la cantidad de espacio agregado antes y después de los párrafos SOMBREADO: colorea el fondo del texto o párrafo seleccionado BORDE INFERIOR: personaliza los bordes de las celdas o texto seleccionados DISMINUIR SANGRIA: reduce el nivel de sangría en el párrafo AUMENTAR SANGRIA: aumenta el nivel de sangría en el párrafo MOSTRAR TODO: muestra marcas de párrafo y otros símbolos de formatos ocultos ORDENAR: alfabetiza el texto seleccionado u ordena los datos numéricos. CAMBIAR ESTILOS: cambia el conjunto de estilos, colores y fuentes utilizados en este documento FILA DE 1 A 3: da formato a títulos, citas y otros tipos de texto con esta galería de estilos.
  • 6.
    TECNICO EN SISTEMAS– REGIONAL RISARALDA SEGUNDO SEMESTRE DE 2013 TUTORIAL DE WORD 2007 CARLOS EMILIO GRAJALES PARRA BUSCAR: busca texto en el documento REEMPLAZAR: Reemplaza texto en el documento SELECCIONAR: selecciona texto u objetos en el texto. Utilice seleccionar objeto para seleccionar objetos situados detrás del texto PORTADA SALTO DE PAGINA PAGINA EN BLANCO TABLA
  • 7.
    TECNICO EN SISTEMAS– REGIONAL RISARALDA SEGUNDO SEMESTRE DE 2013 TUTORIAL DE WORD 2007 CARLOS EMILIO GRAJALES PARRA INSERTAR IMAGEN DESDE ARCHIVO IMÁGENES PREDISEÑADAS FORMAS INSERTAR GRAFICOS SMART ART INSERTAR GRAFICOS INSERTAR HIPERVINCULOS MARCADOR INSERTAR REFERENCIAS CRUZADAS ENCABEZADO PIE DE PÁGINA INSERTAR NUMERO DE PAGINA
  • 8.
    TECNICO EN SISTEMAS– REGIONAL RISARALDA SEGUNDO SEMESTRE DE 2013 TUTORIAL DE WORD 2007 CARLOS EMILIO GRAJALES PARRA CUADRO DE TEXTO ELEMENTOS RAPIDOS WORD ART LETRA CAPITAL LINEA DE FIRMA FECHA Y HORA INSERTAR OBJETO ECUACION INSERTAR SIMBOLO
  • 9.
    TECNICO EN SISTEMAS– REGIONAL RISARALDA SEGUNDO SEMESTRE DE 2013 TUTORIAL DE WORD 2007 CARLOS EMILIO GRAJALES PARRA TEMAS COLORES DEL TEMA FUENTES DEL TEMA EFECTOS DEL TEMA MARGENES ORIENTACION DE PAGINA TAMAÑO DE PAGINA COLUMNAS INSERTAR SALTOS DE PAGINA Y SECCION NUMEROS DE LINEAS GUIONES MARCA DE AGUA COLOR DE PAGINA BORDES DE PAGINA
  • 10.
    TECNICO EN SISTEMAS– REGIONAL RISARALDA SEGUNDO SEMESTRE DE 2013 TUTORIAL DE WORD 2007 CARLOS EMILIO GRAJALES PARRA SANGRIA IZQUIERDA SANGRIA DERECHA ESPACIADO ANTES DE ESPACIADO DESPUES DE UBICACIÓN DE OBJETO - POSICION TRAER AL FRENTE ENVIAR AL FONDO AJUSTE DEL TEXTO ALINEAR AGRUPAR GIRAR ENVIAR AL FONDO AGREGAR TEXTO ACTUALIZAR TABLA
  • 11.
    TECNICO EN SISTEMAS– REGIONAL RISARALDA SEGUNDO SEMESTRE DE 2013 TUTORIAL DE WORD 2007 CARLOS EMILIO GRAJALES PARRA INSERTAR NOTA AL PIE INSERTAR NOTA AL FINAL SIGUIENTE NOTA AL PIE MOSTRAR NOTAS INSERTAR CITAS ADMINISTRAR FUENTES ESTILO DE BIBLIOGRAFIA BIBLIOGRAFIA INSERTAR TITULOS INSERTAR TABLA DE ILUSTRACIONES ACTUALIZAR TABLA DE ILUSTRACIONES INSERTAR REFERENCIA CRUZADA MARCAR ENTRADA INSERTAR INDICE ACTUALIZAR INDICE
  • 12.
    TECNICO EN SISTEMAS– REGIONAL RISARALDA SEGUNDO SEMESTRE DE 2013 TUTORIAL DE WORD 2007 CARLOS EMILIO GRAJALES PARRA MARCAR CITA INSERTAR TABLA DE AUTORIDADES ACTUALIZAR TABLA DE AUTORIDADES SOBRES ETIQUETAS INICIAR COMBINACION DE CORRESPONDENCIA SELECCIONAR DESTINATARIOS EDITAR LISTA DE DESTINATARIOS RESALTAR CAMPOS DE COMBINACION BLOQUE DE DIRECCIONES LINEA DE SALUDO INSERTAR CAMPO COMBINADO REGLAS ASIGNAR CAMPOS ACTUALIZAR ETIQUETAS
  • 13.
    TECNICO EN SISTEMAS– REGIONAL RISARALDA SEGUNDO SEMESTRE DE 2013 TUTORIAL DE WORD 2007 CARLOS EMILIO GRAJALES PARRA VISTA PREVIA DE RESULTADOS PRIMER REGISTRO REGISTRO ANTERIOR ULTIMO REGISTRO REGISTRO SIGUIENTE BUSCAR DESTINATARIO COMPROBACION AUTOMATICA DE ERRORES FINALIZAR Y COMBINAR ORTOGRAFIA Y GRAMATICA REFERENCIA SUGERENCIA DE INFIORMACION EN PANTALLA PARA TRADUCCION SINONIMOS TRADUCIR DEFINIR IDIOMA CONTAR PALABRAS
  • 14.
    TECNICO EN SISTEMAS– REGIONAL RISARALDA SEGUNDO SEMESTRE DE 2013 TUTORIAL DE WORD 2007 CARLOS EMILIO GRAJALES PARRA NUEVO COMENTARIO ELIMINAR COMENTARIO COMENTARIO ANTERIOR SIGUIENTE COMENTARIO CONTROL DE CAMBIOS GLOBOS MARCAS MOSTRADAS FINALES – MOSTRAR PARA REVISION MOSTRAR MARCAS PANEL DE REVISIONES ACEPTAR Y CONTINUAR CON LA SIGUIENTE RECHAZAR Y CONTINUAR CON LA SIGUIENTE CAMBIO ANTERIOR CAMBIO SIGUIENTE COMPARAR MOSTRAR DOCUMENTO DE ORIGEN
  • 15.
    TECNICO EN SISTEMAS– REGIONAL RISARALDA SEGUNDO SEMESTRE DE 2013 TUTORIAL DE WORD 2007 CARLOS EMILIO GRAJALES PARRA PROTEGER DOCUMENTO DISEÑO DE IMPRESION LECTURA DE PANTALLA COMPLETA DISEÑO WEB VISTA ESQUEMA BORRADOR MOSTRAR U OCULTAR REGLA MOSTRAR U OCULTAR LINEA DE CUADRICULA MOSTRAR U OCULTAR BARRA DE MENSAJE MOSTRAR U OCULTAR MAPA DEL DOCUMENTO MOSTRAR U OCULTAR VISTAS EN MINIATURA
  • 16.
    TECNICO EN SISTEMAS– REGIONAL RISARALDA SEGUNDO SEMESTRE DE 2013 TUTORIAL DE WORD 2007 CARLOS EMILIO GRAJALES PARRA ZOOM 100% UNA PAGINA DOS PAGINAS ANCHO DE PAGINA DIVIDIR ORGANIZAR TODO NUEVA VENTANA VER EN PARALELO DESPLAZAMIENTO SINCRONICO RESTABLECER POSICION DE LA VENTANA CAMBIAR VENTANAS VER MACROS BRILLO COMPRIMIR IMAGENES CAMBIAR IMAGEN
  • 17.
    TECNICO EN SISTEMAS– REGIONAL RISARALDA SEGUNDO SEMESTRE DE 2013 TUTORIAL DE WORD 2007 CARLOS EMILIO GRAJALES PARRA CONTRASTE VOLVER A COLOREAR RESTABLECER IMAGEN MAS ESTILOS DE IMAGENES FORMA DE LA IMAGEN CONTORNO DE LA IMAGEN EFECTOS DE LA IMAGEN TRAER AL FRENTE UBICACIÓN DE POSICION ENVIAR AL FONDO AJUSTE DEL TEXTO ALINEAR AGRUPÀR GIRAR RECORTAR ALTO DE FORMA ANCHO DE FORMA