TECNICO EN SISTEMAS -REGIONAL RISARALDA SEGUNDO SEMESTRE DEL 2013
TUTORIAL DE WORD 2010
ALEXANDER TORRES OROZCO
Menú de inicio
Barra de tareas Barra de notificaciones
Fondo de pantalla
TECNICO EN SISTEMAS -REGIONAL RISARALDA SEGUNDO SEMESTRE DEL 2013
TUTORIAL DE WORD 2010
ALEXANDER TORRES OROZCO
Minimizar maximizar cerrar
Barra de nombres
Cintas
Barra de estado
TECNICO EN SISTEMAS -REGIONAL RISARALDA SEGUNDO SEMESTRE DEL 2013
TUTORIAL DE WORD 2010
ALEXANDER TORRES OROZCO
Inicio rápido
CintasGrupo
s
Subgrupos
Reglas verticales
Subgrupos
Barra de desplazamiento
Barra de estado Barra de
desplazamiento
horizontal
Zoom
Vista
s
Regla
Vertical
Minimizar cintas
TECNICO EN SISTEMAS -REGIONAL RISARALDA SEGUNDO SEMESTRE DEL 2013
TUTORIAL DE WORD 2010
ALEXANDER TORRES OROZCO
‘v
Cortar
Copiar
Copiar formato
Fuente Tamaño fuente
Agrandar fuente Encoger fuente
Cambiar mayus y minusc
Borrar formato
Negrita
Cursiva
Subrayado
Tachado
Subíndice
Superíndice
Efectos de texto
Color del resultado de texto
Color de fuente
TECNICO EN SISTEMAS -REGIONAL RISARALDA SEGUNDO SEMESTRE DEL 2013
TUTORIAL DE WORD 2010
ALEXANDER TORRES OROZCO
Viñeta
s
Lista multinivel
Disminuir sangría
Mostrar todo
Aumentar sangría
Ordenar
Numeración
Borde inferior
Sombreados
Espacio entre líneas y párrafosAlinear texto a la derecha
JustificarCentrar
Alinear texto a la izquierda
Normal
Sin espaciado Titulo 1 Cambiar estilos
TECNICO EN SISTEMAS -REGIONAL RISARALDA SEGUNDO SEMESTRE DEL 2013
TUTORIAL DE WORD 2010
ALEXANDER TORRES OROZCO
Buscar
Reemplazar
Seleccion
ar
Portada
Página en blanco
Salto de página
Tabla
TECNICO EN SISTEMAS -REGIONAL RISARALDA SEGUNDO SEMESTRE DEL 2013
TUTORIAL DE WORD 2010
ALEXANDER TORRES OROZCO
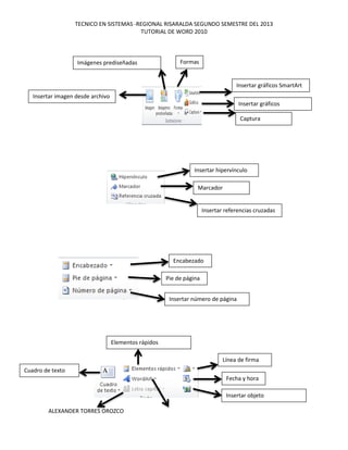
Insertar gráficos SmartArt
Insertar gráficos
Captura
FormasImágenes prediseñadas
Insertar imagen desde archivo
Insertar hipervínculo
Marcador
Insertar referencias cruzadas
Encabezado
Pie de página
Insertar número de página
Insertar objeto
Fecha y hora
Línea de firma
Elementos rápidos
Cuadro de texto
TECNICO EN SISTEMAS -REGIONAL RISARALDA SEGUNDO SEMESTRE DEL 2013
TUTORIAL DE WORD 2010
ALEXANDER TORRES OROZCO
Letra capital WordArt
Insertar símbolo
Insertar ecuación
Temas
Efectos de temas
Fuente de temas
Color de temas
Números de línea
Insertar salto de páginas y sección
Orientación de página
Guiones
Imágenes
Columnas
Tamaño de página
TECNICO EN SISTEMAS -REGIONAL RISARALDA SEGUNDO SEMESTRE DEL 2013
TUTORIAL DE WORD 2010
ALEXANDER TORRES OROZCO
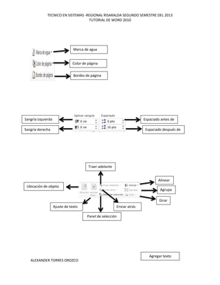
Bordes de página
Color de página
Marca de agua
Sangría derecha
Sangría izquierda
Espaciado después de
Espaciado antes de
Panel de selección
Ajuste de texto
Ubicación de objeto
Enviar atrás
Traer adelante
Alinear
Agrupa
r
Girar
Agregar texto
TECNICO EN SISTEMAS -REGIONAL RISARALDA SEGUNDO SEMESTRE DEL 2013
TUTORIAL DE WORD 2010
ALEXANDER TORRES OROZCO
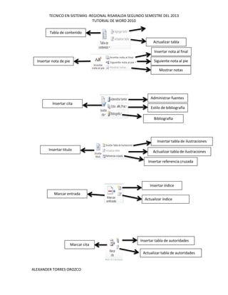
Tabla de contenido
Actualizar tabla
Insertar nota de pie
Mostrar notas
Siguiente nota al pie
Insertar nota al final
Insertar cita
Bibliografía
Estilo de bibliografía
Administrar fuentes
Insertar titulo
Insertar tabla de ilustraciones
Actualizar tabla de ilustraciones
Insertar referencia cruzada
Marcar entrada
Actualizar índice
Insertar índice
Marcar cita
Insertar tabla de autoridades
Actualizar tabla de autoridades
TECNICO EN SISTEMAS -REGIONAL RISARALDA SEGUNDO SEMESTRE DEL 2013
TUTORIAL DE WORD 2010
ALEXANDER TORRES OROZCO
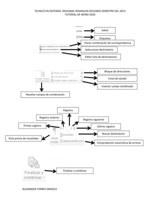
Etiquetas
Sobre
Editar lista de destinatarios
Seleccionar destinatario
Iniciar combinación de correspondencia
Bloque de direcciones
Línea de saludo
Insertar campo combinado
Resaltar campos de combinación
Vista previa de resultados
Registro siguiente
Comprobación automática de errores
Buscar destinatario
Ultimo registro
Registro
Registro anterior
Primer registro
Finalizar y combinar
TECNICO EN SISTEMAS -REGIONAL RISARALDA SEGUNDO SEMESTRE DEL 2013
TUTORIAL DE WORD 2010
ALEXANDER TORRES OROZCO
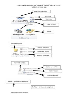
Ortografía y gramática
Referencia
Sinónimos
Cortar palabrasTraducir
Idioma
Nuevo comentario
Eliminar comentario
Comentario anterior
Siguiente comentario
Control de cambios
Mostrar para revisión
Mostrar marcas
Panel de revisiones
Rechazar y continuar con la siguiente
Aceptar y continuar con la siguiente
TECNICO EN SISTEMAS -REGIONAL RISARALDA SEGUNDO SEMESTRE DEL 2013
TUTORIAL DE WORD 2010
ALEXANDER TORRES OROZCO
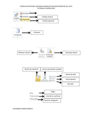
Cambio anterior
Cambio siguiente
Comparar
Bloquear autores Restringir adición
Borrador
Vista Esquema
Diseño de web
Lectura de pantalla completaDiseño de impresión
Regla
Línea de la cuadricula
Panel de navegación
TECNICO EN SISTEMAS -REGIONAL RISARALDA SEGUNDO SEMESTRE DEL 2013
TUTORIAL DE WORD 2010
ALEXANDER TORRES OROZCO
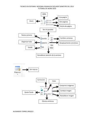
Zoom
100%
Una pagina
Don paginas
Ancho de página
Cambiar ventanas
Desplazamiento sincrónico
Restablecer posición de la ventana
Ver en paralelo
Nueva ventana
Organizar todo
Dividir
Ver macros
Efectos artísticos
Quitar fondo
Correccion
es
Color
Comprimir imágenes
Cambiar imagen
Restablecer imagen
TECNICO EN SISTEMAS -REGIONAL RISARALDA SEGUNDO SEMESTRE DEL 2013
TUTORIAL DE WORD 2010
ALEXANDER TORRES OROZCO
Diseños de imagen
Efectos de imagen
Contorno de imagen
Alinear
Agrupar
Girar
Ubicación de objeto
Ajustar texto
Enviar atrás
Panel de selección
Traer adelante
Recortar
Ancho de forma
Alto de forma

Tutorial de word 2010

  • 1.
    TECNICO EN SISTEMAS-REGIONAL RISARALDA SEGUNDO SEMESTRE DEL 2013 TUTORIAL DE WORD 2010 ALEXANDER TORRES OROZCO Menú de inicio Barra de tareas Barra de notificaciones Fondo de pantalla
  • 2.
    TECNICO EN SISTEMAS-REGIONAL RISARALDA SEGUNDO SEMESTRE DEL 2013 TUTORIAL DE WORD 2010 ALEXANDER TORRES OROZCO Minimizar maximizar cerrar Barra de nombres Cintas Barra de estado
  • 3.
    TECNICO EN SISTEMAS-REGIONAL RISARALDA SEGUNDO SEMESTRE DEL 2013 TUTORIAL DE WORD 2010 ALEXANDER TORRES OROZCO Inicio rápido CintasGrupo s Subgrupos Reglas verticales Subgrupos Barra de desplazamiento Barra de estado Barra de desplazamiento horizontal Zoom Vista s Regla Vertical Minimizar cintas
  • 4.
    TECNICO EN SISTEMAS-REGIONAL RISARALDA SEGUNDO SEMESTRE DEL 2013 TUTORIAL DE WORD 2010 ALEXANDER TORRES OROZCO ‘v Cortar Copiar Copiar formato Fuente Tamaño fuente Agrandar fuente Encoger fuente Cambiar mayus y minusc Borrar formato Negrita Cursiva Subrayado Tachado Subíndice Superíndice Efectos de texto Color del resultado de texto Color de fuente
  • 5.
    TECNICO EN SISTEMAS-REGIONAL RISARALDA SEGUNDO SEMESTRE DEL 2013 TUTORIAL DE WORD 2010 ALEXANDER TORRES OROZCO Viñeta s Lista multinivel Disminuir sangría Mostrar todo Aumentar sangría Ordenar Numeración Borde inferior Sombreados Espacio entre líneas y párrafosAlinear texto a la derecha JustificarCentrar Alinear texto a la izquierda Normal Sin espaciado Titulo 1 Cambiar estilos
  • 6.
    TECNICO EN SISTEMAS-REGIONAL RISARALDA SEGUNDO SEMESTRE DEL 2013 TUTORIAL DE WORD 2010 ALEXANDER TORRES OROZCO Buscar Reemplazar Seleccion ar Portada Página en blanco Salto de página Tabla
  • 7.
    TECNICO EN SISTEMAS-REGIONAL RISARALDA SEGUNDO SEMESTRE DEL 2013 TUTORIAL DE WORD 2010 ALEXANDER TORRES OROZCO Insertar gráficos SmartArt Insertar gráficos Captura FormasImágenes prediseñadas Insertar imagen desde archivo Insertar hipervínculo Marcador Insertar referencias cruzadas Encabezado Pie de página Insertar número de página Insertar objeto Fecha y hora Línea de firma Elementos rápidos Cuadro de texto
  • 8.
    TECNICO EN SISTEMAS-REGIONAL RISARALDA SEGUNDO SEMESTRE DEL 2013 TUTORIAL DE WORD 2010 ALEXANDER TORRES OROZCO Letra capital WordArt Insertar símbolo Insertar ecuación Temas Efectos de temas Fuente de temas Color de temas Números de línea Insertar salto de páginas y sección Orientación de página Guiones Imágenes Columnas Tamaño de página
  • 9.
    TECNICO EN SISTEMAS-REGIONAL RISARALDA SEGUNDO SEMESTRE DEL 2013 TUTORIAL DE WORD 2010 ALEXANDER TORRES OROZCO Bordes de página Color de página Marca de agua Sangría derecha Sangría izquierda Espaciado después de Espaciado antes de Panel de selección Ajuste de texto Ubicación de objeto Enviar atrás Traer adelante Alinear Agrupa r Girar Agregar texto
  • 10.
    TECNICO EN SISTEMAS-REGIONAL RISARALDA SEGUNDO SEMESTRE DEL 2013 TUTORIAL DE WORD 2010 ALEXANDER TORRES OROZCO Tabla de contenido Actualizar tabla Insertar nota de pie Mostrar notas Siguiente nota al pie Insertar nota al final Insertar cita Bibliografía Estilo de bibliografía Administrar fuentes Insertar titulo Insertar tabla de ilustraciones Actualizar tabla de ilustraciones Insertar referencia cruzada Marcar entrada Actualizar índice Insertar índice Marcar cita Insertar tabla de autoridades Actualizar tabla de autoridades
  • 11.
    TECNICO EN SISTEMAS-REGIONAL RISARALDA SEGUNDO SEMESTRE DEL 2013 TUTORIAL DE WORD 2010 ALEXANDER TORRES OROZCO Etiquetas Sobre Editar lista de destinatarios Seleccionar destinatario Iniciar combinación de correspondencia Bloque de direcciones Línea de saludo Insertar campo combinado Resaltar campos de combinación Vista previa de resultados Registro siguiente Comprobación automática de errores Buscar destinatario Ultimo registro Registro Registro anterior Primer registro Finalizar y combinar
  • 12.
    TECNICO EN SISTEMAS-REGIONAL RISARALDA SEGUNDO SEMESTRE DEL 2013 TUTORIAL DE WORD 2010 ALEXANDER TORRES OROZCO Ortografía y gramática Referencia Sinónimos Cortar palabrasTraducir Idioma Nuevo comentario Eliminar comentario Comentario anterior Siguiente comentario Control de cambios Mostrar para revisión Mostrar marcas Panel de revisiones Rechazar y continuar con la siguiente Aceptar y continuar con la siguiente
  • 13.
    TECNICO EN SISTEMAS-REGIONAL RISARALDA SEGUNDO SEMESTRE DEL 2013 TUTORIAL DE WORD 2010 ALEXANDER TORRES OROZCO Cambio anterior Cambio siguiente Comparar Bloquear autores Restringir adición Borrador Vista Esquema Diseño de web Lectura de pantalla completaDiseño de impresión Regla Línea de la cuadricula Panel de navegación
  • 14.
    TECNICO EN SISTEMAS-REGIONAL RISARALDA SEGUNDO SEMESTRE DEL 2013 TUTORIAL DE WORD 2010 ALEXANDER TORRES OROZCO Zoom 100% Una pagina Don paginas Ancho de página Cambiar ventanas Desplazamiento sincrónico Restablecer posición de la ventana Ver en paralelo Nueva ventana Organizar todo Dividir Ver macros Efectos artísticos Quitar fondo Correccion es Color Comprimir imágenes Cambiar imagen Restablecer imagen
  • 15.
    TECNICO EN SISTEMAS-REGIONAL RISARALDA SEGUNDO SEMESTRE DEL 2013 TUTORIAL DE WORD 2010 ALEXANDER TORRES OROZCO Diseños de imagen Efectos de imagen Contorno de imagen Alinear Agrupar Girar Ubicación de objeto Ajustar texto Enviar atrás Panel de selección Traer adelante Recortar Ancho de forma Alto de forma