Incrustar presentación
Descargar para leer sin conexión

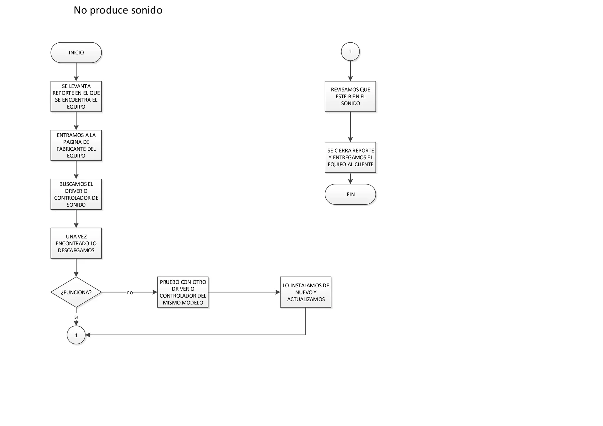
El documento describe los pasos para resolver un problema de falta de sonido en un equipo: 1) buscar el controlador de sonido en la página del fabricante, 2) descargar e instalar el controlador, 3) probar con otro controlador si no funciona el primero, y 4) revisar que el sonido esté funcionando correctamente antes de cerrar el reporte y entregar el equipo al cliente.
