Incrustar presentación
Descargar para leer sin conexión





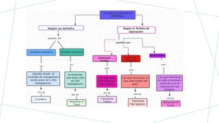
Este documento presenta un mapa de la empresa de una estudiante llamada Fiorella Sciortino. Incluye su nombre, número de cédula, profesora a cargo y la fecha y lugar de emisión del documento. También incluye referencias bibliográficas relacionadas con la definición de empresa.



