Descarga gratis durante 30 días
Iniciar sesión
Cargar
Idioma (ES)
Atención al cliente
Empresariales
Móvil
Redes sociales
Marketing
Tecnología
Arte y fotografía
Empleo
Diseño
Educación
Presentaciones y charlas públicas
Gobierno y org. sin ánimo de lucro
Atención sanitaria
Internet
Derecho
Liderazgo y gestión
Motor
Ingeniería
Software
Reclutamiento y RR. HH.
Venta al por menor
Ventas
Servicios
Ciencias
PYMES y liderazgo
Alimentación
Medio ambiente
Economía y finanzas
Datos y análisis
Relaciones con inversores
Deportes
Meditación
Noticias y política
Viajes
Desarrollo personal
Sector inmobiliario
Entretenimiento y humor
Salud y medicina
Dispositivos y hardware
Estilo de vida
Cambiar idioma
Idioma
English
Español
Português
Français
Deutsche
Cancelar
Guardar
ES
Subido por
bysmar
PPTX, PDF
119 vistas
Fisica II
Mapas Conceptuales, Capacitancia, capacitores, combinación de capacitores.
Leer más
0
Guardar
Compartir
Insertar
Incrustar presentación
Descargar
Descargar para leer sin conexión
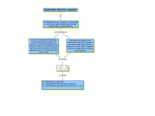
1
/ 3
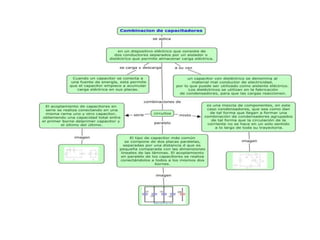
2
/ 3
3
/ 3
Más contenido relacionado
PDF
Antologia de poesia missionária - volume 2
por
Sammis Reachers
PDF
GESTIÓN ESCOLAR CENTRADA EN LOS APRENDIZAJES
por
María Julia Bravo
DOCX
Test galderak
por
Naiara Zurinaga Atutxa
PDF
看花緊,繡花難
por
ivy1314
PDF
Castro Cal Delas
por
Anpa Limiar
PDF
Producción de textos academicos
por
Geomar Rivero
DOCX
Unidad iii
por
Criss Pillaga
PPTX
Tso421
por
plu plu
Antologia de poesia missionária - volume 2
por
Sammis Reachers
GESTIÓN ESCOLAR CENTRADA EN LOS APRENDIZAJES
por
María Julia Bravo
Test galderak
por
Naiara Zurinaga Atutxa
看花緊,繡花難
por
ivy1314
Castro Cal Delas
por
Anpa Limiar
Producción de textos academicos
por
Geomar Rivero
Unidad iii
por
Criss Pillaga
Tso421
por
plu plu
Destacado
PPTX
Importance of brain development for better tomorrow day part 1
por
Gulzar Khalfan
PPTX
SEMINARIO 5
por
margontir2
DOC
paisaje
por
aliciabejar
PDF
Folleto concepto de fracciones
por
Carolina Martini
DOCX
Proyecto de 3 actividades extracurricular en la Universidad de Montemorelos
por
jomez9428
PDF
50 seguro agrícola
por
Aseguradora Rural
PPS
Pruebas de logica
por
monicamolina97
PPTX
Actividad punto 2m
por
zayasj
DOC
Hoja de reflexión (4)
por
mariadelascuevaslopez
PDF
[Superpartituras.com.br] carinhoso-v-7
por
Luciene Andrade
DOC
Informe2 tec.hormigon
por
Juan Luis Menares, Arquitecto
PPTX
Presentacion maria
por
Maria Isolina Gonzalez Crespo
PPT
Areas del desarrollo
por
lorenm
PPTX
Uso e importancia de las aplicaciones que ofrece el internet...presentacion
por
vanelanza
Importance of brain development for better tomorrow day part 1
por
Gulzar Khalfan
SEMINARIO 5
por
margontir2
paisaje
por
aliciabejar
Folleto concepto de fracciones
por
Carolina Martini
Proyecto de 3 actividades extracurricular en la Universidad de Montemorelos
por
jomez9428
50 seguro agrícola
por
Aseguradora Rural
Pruebas de logica
por
monicamolina97
Actividad punto 2m
por
zayasj
Hoja de reflexión (4)
por
mariadelascuevaslopez
[Superpartituras.com.br] carinhoso-v-7
por
Luciene Andrade
Informe2 tec.hormigon
por
Juan Luis Menares, Arquitecto
Presentacion maria
por
Maria Isolina Gonzalez Crespo
Areas del desarrollo
por
lorenm
Uso e importancia de las aplicaciones que ofrece el internet...presentacion
por
vanelanza
Fisica II
1.
Barle Ocanto CI:
16739537 Escuela: 45
Descargar