Incrustar presentación
Descargar para leer sin conexión



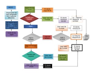
Este documento presenta un diagrama de flujo para un dispensador de jugos refrigerados con 3 sabores diferentes (agua, banano y leche). El diagrama muestra el proceso de venta de los jugos, incluyendo la selección del sabor, el tamaño de vaso requerido según la selección y el pago correspondiente. El cliente introduce el dinero y la máquina despacha la cantidad seleccionada.


