Definición de “obligaciones” según 3 diferentes autores:
 ETIMOLOGÍA
La palabra Obligación tiene su origen en OBLIGATIO, formada por el prefijo OB: alrededor de y de LIGA: ligar atar.
Por tanto significa “atar o estar amarrado” a algo.
 LAS INSTITUTAS DE JUSTINIANO
Traen una definición de obligación Obligatio est iuris vinculum, quo necessitate adstringimur alicuius solvendae rei
secundum nostrae civitatis iura. “La obligación es el vínculo de derecho que nos constriñe a cumplir una prestación
a favor de otro”.
 FRANCESCO CARNELUTTI
Obligación es el vínculo jurídico impuesto a la de un individuo para la subordinación de un interés que se produce
mediante un vínculo impuesto a la voluntad del deudor. Este autor, si bien no sale del campo subjetivista pero, al
decir de cornejo, su noción presenta gran novedad en su expresión que aparta el criterio de la escuela técnico
jurídico, deriva de la enseñanza de IHERING.
 RAFAEL ROJINA VILLEGAS
Define como un estado de subordinación jurídica por virtud del cual el deudor queda subordinado al acreedor para
exigirle una determinada conducta (llamada prestación).
Interpretación de
Contratos
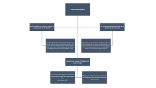
¿En qué consiste?
Es averiguar el sentido en que la declaración de voluntad de
los que contratan es decisiva para el derecho, y así llegar a
conocer el alcance y efectos jurídicos de las voluntades que
en él intervinieron.
¿Cuándo es necesario?
Hay ocasiones en que no obstante que el acto parece que cumple
con los elementos requeridos por la ley, se presenta un problema a
la hora en que las partes que lo celebraron no dijeron con claridad
y exactitud lo que deseaban al otorgar el contrato.
Surge el problema en aquellos casos en que al celebrarse un
contrato, discrepa de la voluntad real o interna de los otorgantes
con la que aparece externada.
¿Qué teorías existen?
¿Qué teoría recoge el Código Civil
que nos rige?
Alberga una interpretación de autonomía
de la voluntad, este atiende la voluntad
interna o real
Los artículos del Código Civil Fedral que
mencional las reglas de interpretación
son:
del 1851 al 1857
De la voluntad real o interna (Teoría de
la autonomía de la voluntad
En ella se afirma que si la voluntad de las partes es el
alma del contrato, habrá sin duda que atender a ella, y
por lo mismo el intérprete de un contrato, deberá
desarrollar la labor de un psicólogo, para desentrañar
la verdadera intención de los que otorgan el acto.
De la voluntad declarada (Teoría de la
declaración de voluntad)
Sostiene que para interpretar el contenido y alcance de
las voluntades de un contrato, se debe atender en
forma exclusiva a lo que exteriorizaron los otorgantes,
de manera independiente de que esa declaración
traduzca o no fielmente su querer interno.
Curso de obligaciones
Curso de obligaciones
Curso de obligaciones
Curso de obligaciones

Curso de obligaciones

  • 2.
    Definición de “obligaciones”según 3 diferentes autores:  ETIMOLOGÍA La palabra Obligación tiene su origen en OBLIGATIO, formada por el prefijo OB: alrededor de y de LIGA: ligar atar. Por tanto significa “atar o estar amarrado” a algo.  LAS INSTITUTAS DE JUSTINIANO Traen una definición de obligación Obligatio est iuris vinculum, quo necessitate adstringimur alicuius solvendae rei secundum nostrae civitatis iura. “La obligación es el vínculo de derecho que nos constriñe a cumplir una prestación a favor de otro”.  FRANCESCO CARNELUTTI Obligación es el vínculo jurídico impuesto a la de un individuo para la subordinación de un interés que se produce mediante un vínculo impuesto a la voluntad del deudor. Este autor, si bien no sale del campo subjetivista pero, al decir de cornejo, su noción presenta gran novedad en su expresión que aparta el criterio de la escuela técnico jurídico, deriva de la enseñanza de IHERING.  RAFAEL ROJINA VILLEGAS Define como un estado de subordinación jurídica por virtud del cual el deudor queda subordinado al acreedor para exigirle una determinada conducta (llamada prestación).
  • 3.
    Interpretación de Contratos ¿En quéconsiste? Es averiguar el sentido en que la declaración de voluntad de los que contratan es decisiva para el derecho, y así llegar a conocer el alcance y efectos jurídicos de las voluntades que en él intervinieron. ¿Cuándo es necesario? Hay ocasiones en que no obstante que el acto parece que cumple con los elementos requeridos por la ley, se presenta un problema a la hora en que las partes que lo celebraron no dijeron con claridad y exactitud lo que deseaban al otorgar el contrato. Surge el problema en aquellos casos en que al celebrarse un contrato, discrepa de la voluntad real o interna de los otorgantes con la que aparece externada.
  • 4.
    ¿Qué teorías existen? ¿Quéteoría recoge el Código Civil que nos rige? Alberga una interpretación de autonomía de la voluntad, este atiende la voluntad interna o real Los artículos del Código Civil Fedral que mencional las reglas de interpretación son: del 1851 al 1857 De la voluntad real o interna (Teoría de la autonomía de la voluntad En ella se afirma que si la voluntad de las partes es el alma del contrato, habrá sin duda que atender a ella, y por lo mismo el intérprete de un contrato, deberá desarrollar la labor de un psicólogo, para desentrañar la verdadera intención de los que otorgan el acto. De la voluntad declarada (Teoría de la declaración de voluntad) Sostiene que para interpretar el contenido y alcance de las voluntades de un contrato, se debe atender en forma exclusiva a lo que exteriorizaron los otorgantes, de manera independiente de que esa declaración traduzca o no fielmente su querer interno.