Incrustar presentación
Descargar para leer sin conexión


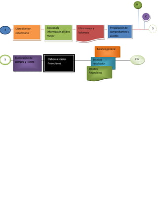
El documento describe los pasos del proceso contable, incluyendo la codificación y elaboración de comprobantes diarios por parte de un auxiliar de contabilidad basado en soportes contables como facturas, la revisión y firma de los comprobantes por el contador, y el registro de la información en libros auxiliares y mayores para preparar los estados financieros.

