Jorge Martínez Ladrón de Guevara
Fundamentos de
programación en Java
Editorial EME
ISBN 978-84-96285-36-2
i
Contenido
1. Introducción a Java.................................... 1
Los lenguajes de programación ..........................1
Historia de Java..................................................2
La plataforma de Java ........................................3
Entornos de desarrollo para Java .......................4
El proceso de edición y compilación....................5
La codificación de programas Java .....................6
El proceso de desarrollo de software..................6
2. Estructura de un programa Java................. 9
La estructura de un programa Java ....................9
Los elementos de un programa Java.................13
Comentarios.........................................................................14
Identificadores......................................................................14
Variables y valores ................................................................15
Tipos primitivos ....................................................................17
Literales ..............................................................................18
Operadores ..........................................................................19
Expresiones..........................................................................21
Expresiones aritmético-lógicas ................................................22
Conversión de tipos...............................................................22
Las palabras reservadas de Java .............................................23
3. Clases y objetos........................................ 25
Clases...............................................................26
Los elementos de una clase ..............................27
Atributos..............................................................................27
Métodos y constructores ........................................................28
Representación de clases y objetos..........................................32
Objetos.............................................................33
La referencia null ..................................................................35
Referencias compartidas por varios objetos...............................36
ii
El ciclo de vida de un objeto ...................................................39
Atributos ..........................................................40
Métodos............................................................41
Declaración de métodos .........................................................44
Invocación de métodos ..........................................................45
El método main() ..................................................................47
Parámetros y argumentos ......................................................48
Paso de parámetros...............................................................50
El valor de retorno ................................................................52
Las variables locales de un método..........................................52
Sobrecarga de métodos .........................................................53
Constructores ...................................................54
4. Extensión de clases .................................. 59
Composición .....................................................59
Herencia ...........................................................64
Extensión de clases ...............................................................64
Polimorfismo ........................................................................70
Compatibilidad de tipos ....................................74
Conversión ascendente de tipos ..............................................74
Conversión descendente de tipos.............................................76
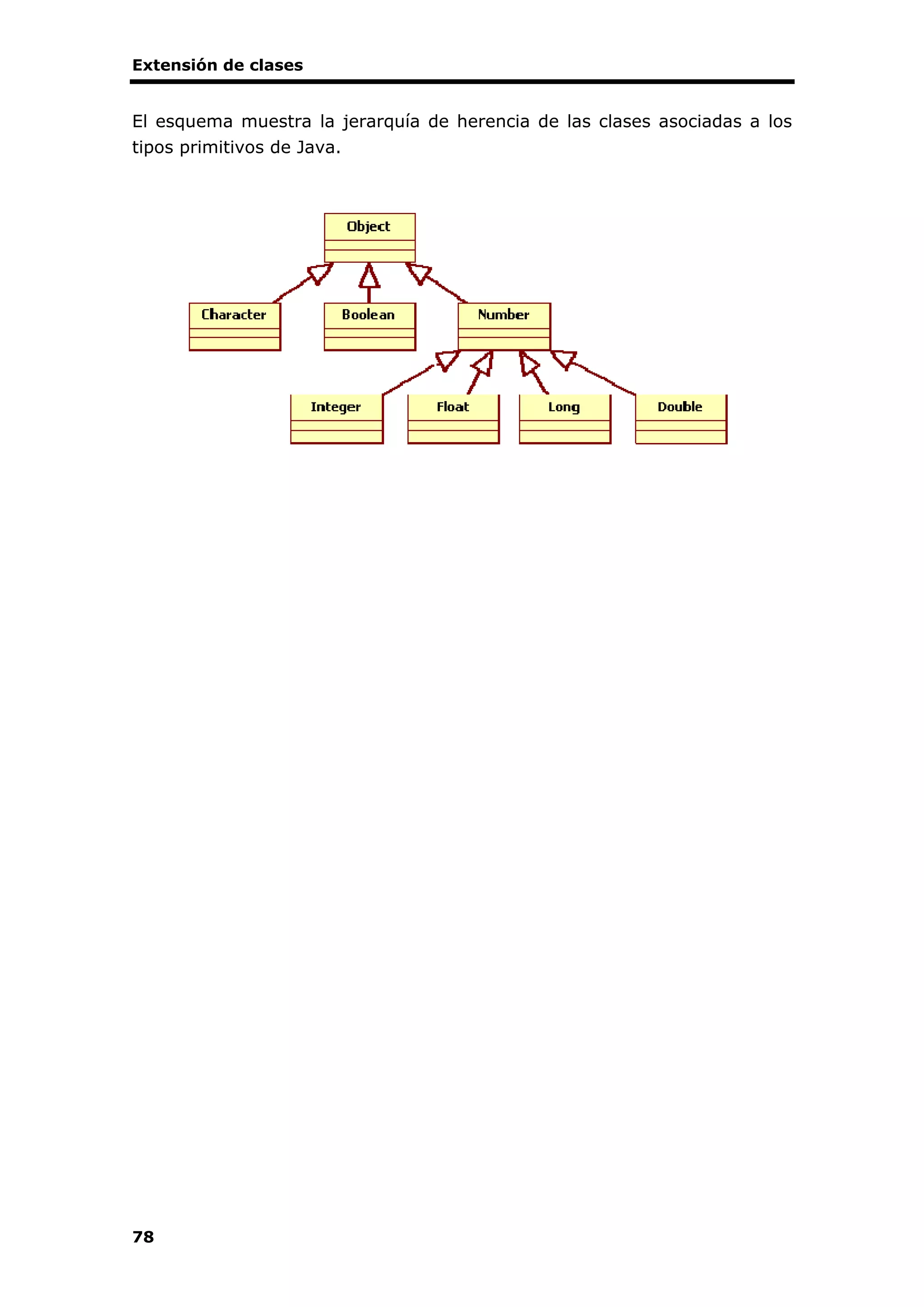
Jerarquía de herencia ............................................................77
5. Ampliación de clases ................................ 79
Elementos de clase (Static) ..............................79
Derechos de acceso ..........................................80
Paquetes ..........................................................83
Uso .....................................................................................83
Nombres..............................................................................84
Clases predefinidas...........................................85
Las clases asociadas a los tipos primitivos ................................85
La clase Math .......................................................................86
La clase String......................................................................87
6. Estructuras de control .............................. 89
Estructuras de selección...................................90
iii
Estructura if .........................................................................90
Estructura if else...................................................................91
Estructura if else if ................................................................94
Estructura switch ..................................................................95
El operador condicional ........................................................ 101
Estructuras de repetición................................102
Estructura while.................................................................. 103
Estructura do-while ............................................................. 107
Estructura for ..................................................................... 109
Uso de las estructuras de repetición....................................... 111
Estructuras de salto........................................115
Sentencia break.................................................................. 115
Sentencia continue.............................................................. 115
Uso de break y continue....................................................... 115
7. Estructuras de almacenamiento ............. 119
Arrays.............................................................119
Arrays multidimensionales .............................127
Uso de arrays .................................................131
Búsqueda binaria en arrays ordenados...........141
Ordenación de arrays .....................................144
El algoritmo de ordenación “Bubble Sort”................................ 145
El método sort de la clase Arrays........................................... 149
Arrays redimensionables ................................153
Uso de arrays redimensionables.....................156
8. Entrada y salida...................................... 165
Los flujos de Java ...........................................165
Entrada de datos desde el teclado ..................167
Leer y escribir en ficheros de texto.................169
Leer y escribir objetos en ficheros..................173
iv
Anexos
A. Operadores del lenguaje Java ................ 179
Operadores aritméticos ..................................179
Operadores unarios y compuestos..................179
Operadores de relación...................................181
Operadores lógicos.........................................181
Orden de precedencia de los operadores ........182
B. Referencias ............................................ 183
El lenguaje de programación Java ..................183
El API de Java.................................................184
C. Glosario.................................................. 185
1
1. Introducción a Java
Los lenguajes de programación
Los lenguajes de programación son idiomas artificiales diseñados para
expresar cálculos y procesos que serán llevados a cabo por ordenadores. Un
lenguaje de programación está formado por un conjunto de palabras
reservadas, símbolos y reglas sintácticas y semánticas que definen su
estructura y el significado de sus elementos y expresiones. El proceso de
programación consiste en la escritura, compilación y verificación del código
fuente de un programa.
Antes de diseñar un programa es necesario entender completamente el
problema que queremos resolver y conocer las restricciones de operación de
la aplicación. La programación es una tarea compleja y es muy importante
abordar la solución a un problema específico desde un punto de vista
algorítmico. Un algoritmo es un conjunto ordenado y finito de operaciones
que permite hallar la solución de un problema. Está definido por
instrucciones o reglas bien definidas, ordenadas y finitas que permiten
realizar una actividad. Dado un estado inicial, una entrada y una secuencia
de pasos sucesivos, se llega a un estado final y se obtiene una solución.
Para programar de forma eficaz es necesario aprender a resolver problemas
de una forma sistemática y rigurosa. Solo se puede llegar a realizar un buen
programa si previamente se ha diseñado un algoritmo. Un algoritmo dará
lugar a un programa que puede codificarse en cualquier lenguaje de
programación.
Uno de los objetivos del curso de Fundamentos de Informática es que el
alumno desarrolle habilidades de análisis y diseño de algoritmos simples
que le puedan ser de utilidad en el futuro. Es importante tener nociones
básicas de programación porque esto permitirá entender y diseñar procesos
básicos en lenguajes de uso general como Java y también en aplicaciones
informáticas de uso común en la ingeniería o el diseño. En la actualidad la
mayoría de las aplicaciones que utilizamos a diario ofrecen posibilidades de
programación. Esto facilita el diseño de pequeñas aplicaciones para
automatizar tareas de uso cotidiano.
Introducción a Java
2
Historia de Java
Java es un lenguaje de programación desarrollado por Sun Microsystems.
Java fue presentado en la segunda mitad del año 1995 y desde entonces se
ha convertido en un lenguaje de programación muy popular. Java es un
lenguaje muy valorado porque los programas Java se pueden ejecutar en
diversas plataformas con sistemas operativos como Windows, Mac OS,
Linux o Solaris. James Gosling, el director del equipo de trabajo encargado
de desarrollar Java, hizo realidad la promesa de un lenguaje independiente
de la plataforma. Se buscaba diseñar un lenguaje que permitiera programar
una aplicación una sola vez que luego pudiera ejecutarse en distintas
máquinas y sistemas operativos. Para conseguir la portabilidad de los
programas Java se utiliza un entorno de ejecución para los programas
compilados. Este entorno se denomina Java Runtime Environment (JRE). Es
gratuito y está disponible para los principales sistemas operativos. Esto
asegura que el mismo programa Java pueda ejecutarse en Windows, Mac
OS, Linux o Solaris.
“Write Once, Run Anyware”, que podría traducirse como “programar una
sola vez y después ejecutar los programas en cualquier sistema operativo”,
era el objetivo del equipo de desarrollo de Java. Esta idea resume el
concepto de portabilidad. Los programas Java son portables, es decir,
independientes de la plataforma, porque pueden ejecutarse en cualquier
ordenador o dispositivo móvil, independientemente del sistema operativo
que tengan instalado: Un programa Java puede ejecutarse en un ordenador
de mesa, un ordenador portátil, una tableta, un teléfono, un reproductor de
Fundamentos de programación en Java
3
música o en cualquier otro dispositivo móvil con cualquier sistema
operativo.
La plataforma de Java
Los programas Java se compilan a un lenguaje intermedio, denominado
Bytecode. Este código es interpretado por la máquina virtual de Java del
entorno de ejecución (JRE) y así se consigue la portabilidad en distintas
plataformas. El JRE es una pieza intermedia entre el código Bytecode y los
distintos sistemas operativos existentes en el mercado. Un programa Java
compilado en Bytecode se puede ejecutar en sistemas operativos como
Windows, Linux, Mac Os, Solaris, BlackBerry OS, iOs o Android utilizando el
entorno de ejecución de Java (JRE) apropiado.
Una de las características más importantes de los lenguajes de
programación modernos es la portabilidad. Como se ha comentado antes,
un programa es portable cuando es independiente de la plataforma y puede
ejecutarse en cualquier sistema operativo y dispositivo físico. Los
programas Java son portables porque se ejecutan en cualquier plataforma.
Sucede algo parecido con las fotografías o los ficheros PDF. Las fotografías
con formato JPEG son portables porque un archivo JPEG lo podemos
visualizar con distintos visores de fotos y en dispositivos como ordenadores,
tabletas o teléfonos. El formato JPEG es un estándar para almacenar
archivos de imagen. Todas las imágenes JPEG tienen el mismo formato y los
visores de fotos están diseñados para mostrar las imágenes con este
formato. De forma similar, los archivos PDF (Portable Document Format)
son portables. El formato PDF fue desarrollado por Adobe Systems con la
idea de que estos archivos se puedan ver en cualquier dispositivo que tenga
instalado Adobe Acrobat Reader, el software de visualización de documentos
PDF.
La portabilidad de Java ha contribuido a que muchas empresas hayan
desarrollado sus sistemas de comercio electrónico y sus sistemas de
información en Internet con Java. El proceso de desarrollo y de
mantenimiento de los sistemas resulta menos costoso y las aplicaciones son
compatibles con distintos sistemas operativos.
La evolución del lenguaje de programación Java ha sido muy rápida. La
plataforma de desarrollo de Java, denominada Java Development Kit (JDK),
se ha ido ampliando y cada vez incorpora a un número mayor de
programadores en todo el mundo. En realidad Java no solo es un lenguaje
de programación. Java es un lenguaje, una plataforma de desarrollo, un
entorno de ejecución y un conjunto de librerías para desarrollo de
Introducción a Java
4
programas sofisticados. Las librerías para desarrollo se denominan Java
Application Programming Interface (Java API).
El siguiente esquema muestra los elementos de la plataforma Java, desde el
código fuente, el compilador, el API de Java, los programas compilados en
Bytecode y el entorno de ejecución de Java. Este entorno de ejecución (JRE)
y la máquina virtual (JVM) permiten que un programa compilado Java se
ejecute en distintos sistemas operativos.
Entornos de desarrollo para Java
Existen distintos entornos de desarrollo de aplicaciones Java. Este tipo de
productos ofrecen al programador un entorno de trabajo integrado para
facilitar el proceso completo de desarrollo de aplicaciones, desde el diseño,
la programación, la documentación y la verificación de los programas. Estos
productos se denominan IDE (Integrated Development Environment).
Existen entornos de distribución libre como: NetBeans, Eclipse o BlueJ.
Entre los productos comerciales están JBuilder o JCreatorPro.
Fundamentos de programación en Java
5
Para utilizar un entorno de desarrollo es necesario instalar el Java Runtime
Environment (JRE) apropiado para el sistema operativo. El JRE se descarga
de la página de Oracle Java.
El proceso de edición y compilación
En Java, al igual que en otros lenguajes de programación, se sigue el
siguiente proceso: edición del código fuente, compilación y ejecución. Los
programas Java se desarrollan y se compilan para obtener un código
denominado Bytecode que es interpretado por una máquina virtual de Java
(Java Virtual Machine).
La edición del programa fuente se realiza escribiendo el programa Java en
un editor de texto como el Bloc de notas o utilizando un entorno integrado
de desarrollo. El código fuente se almacena en un fichero de tipo .java.
La compilación se realiza con el compilador Java javac o utilizando un
entorno integrado de desarrollo. Durante el proceso de compilación se
verifica que el código fuente cumple la definición léxica, sintáctica y
semántica de Java. Esto significa que el compilador comprueba que el
código fuente se compone de palabras válidas en Java y que los comandos
Java tienen la forma sintáctica correcta. Si durante el proceso de
compilación el compilador detecta los errores que ha cometido el
programador y le informa de los problemas que ha encontrado para que
pueda corregirlos. Si durante la compilación no se detectan errores, se
genera un fichero de tipo class en Bytecode. Una vez finalizado el proceso
de compilación se puede ejecutar el programa. Para esto, es necesario que
la máquina virtual de Java interprete el código Bytecode y ejecute la
aplicación.
Introducción a Java
6
La codificación de programas Java
El estilo de programación o codificación de los programas Java es muy
importante. La legibilidad de un programa determina en buena medida que
se haya desarrollado correctamente y que el producto final sea eficiente.
Legibilidad > Corrección > Eficiencia
Legibilidad. Un programa Java debe ser fácil de leer y entender, incluso
para una persona que no ha participado en el desarrollo del programa. La
legibilidad es un aspecto muy importante porque facilita el mantenimiento
del software, la corrección de errores o la modificación de la funcionalidad
de la aplicación con menor coste.
Corrección. Un programa debe hacer lo que debe hacer, ni más, ni menos.
Esto es lo que se entiende por corrección. Un programa debe cumplir
rigurosamente los requisitos funcionales y técnicos de la fase de
especificación. Durante la fase de prueba se verifica que el programa
funciona correctamente y que cumple los requisitos técnicos y funcionales.
Eficiencia. La eficiencia se refiere al tiempo que un programa tarda en
ejecutarse y a los recursos que consume. Cuanto más rápido sea un
programa y utilice menos memoria o disco duro, el diseño es mejor. La
eficiencia no es un problema que deba atender cuando se aprende a
programar. Ahora lo mejor es utilizar los mecanismos de optimización
propios de los compiladores. La eficiencia se debe analizar solo cuando un
programa funciona correctamente y cumple con los requisitos técnicos
definidos.
El proceso de desarrollo de software
El proceso de desarrollo de los programas Java no difiere de la mayoría de
los lenguajes de programación. Es necesario seguir un conjunto de pasos
para desarrollar correctamente un producto software.
La Ingeniería del Software estudia los distintos procesos de desarrollo de
software. El IEEE define Ingeniería del Software como la aplicación
sistemática, disciplinada y cuantificable de un proceso de desarrollo,
operación y mantenimiento de un producto software.
Fundamentos de programación en Java
7
El proceso clásico de desarrollo de software es ampliamente utilizado por su
sencillez. Este proceso se compone de las siguientes fases: especificación,
diseño, codificación, prueba y mantenimiento.
Especificación. En esta fase se decide la funcionalidad, las características
técnicas de una aplicación y sus condiciones de uso. En esta fase es
necesario responder a las siguientes preguntas:
¿Para qué se va a utilizar la aplicación?
¿Cuáles son las necesidades funcionales de los usuarios?
¿Cuál es el perfil de los usuarios de la aplicación?
¿En qué plataforma se ejecutará la aplicación?
¿Cuáles son sus condiciones de operación?
¿Cómo se va a utilizar?
Diseño. En esta fase se utiliza toda la información recogida en la fase de
especificación y se propone una solución que responda a las necesidades del
usuario y se pueda desarrollar. En esta fase se define la arquitectura de la
aplicación. Es necesario detallar la estructura y la organización del
programa y cómo se relacionan las distintas partes de la aplicación.
Codificación. Esta fase consiste en la programación en Java de las
especificaciones de diseño de la fase anterior. Durante esta fase de
codificación o implementación se aplican normas de programación para
facilitar la legibilidad de los programas Java.
Prueba. En esta fase se compila y se ejecuta la aplicación para verificar
que cumple con los requisitos funcionales y técnicos definidos en la fase de
especificación. Si el programa no cumple con todos los requisitos, se puede
deber a errores de diseño o de programación. En tal caso, es necesario
corregir los errores que se hayan detectado y repetir de nuevo el proceso de
diseño y codificación. Durante la fase de prueba se verifica que la aplicación
cumple con los criterios de calidad establecidos en el proyecto: facilidad de
uso, corrección, eficiencia, integridad, fiabilidad, flexibilidad, facilidad de
mantenimiento, facilidad de prueba, portabilidad, capacidad de reutilización
e interoperabilidad.
Una vez que la aplicación se ha probado y cumple con los requisitos
establecidos, entonces se pone en funcionamiento y comienza la fase de
operación para que sea utilizada para el fin con el que ha sido desarrollada.
Introducción a Java
8
Mantenimiento. Una vez que la aplicación se ha puesto en operación da
comienzo la fase de mantenimiento. En esta fase se corrigen errores de
funcionamiento de la aplicación, se modifica la funcionalidad o se añaden las
nuevas funcionalidades que demandan los usuarios. La fase de
mantenimiento es la de mayor duración, pues pueden pasar muchos años
desde el inicio de la operación hasta que el producto es retirado.
9
2. Estructura de un programa Java
Un programa describe cómo un ordenador debe interpretar las órdenes del
programador para que ejecute y realice las instrucciones dadas tal como
están escritas. Un programador utiliza los elementos que ofrece un lenguaje
de programación para diseñar programas que resuelvan problemas
concretos o realicen acciones bien definidas.
El siguiente programa Java muestra un mensaje en la consola con el texto
“Hola Mundo”.
/*
* Este programa escribe el texto "Hola Mundo" en la consola
* utilizando el método System.out.println()
*/
public class HolaMundo {
public static void main (String[] args) {
System.out.println("Hola Mundo");
}
}
La estructura de un programa Java
En este programa se pueden identificar los siguientes elementos del
lenguaje Java: comentarios, definiciones de clase, definiciones de método y
sentencias.
Comentario. El programa comienza con un comentario. El delimitador de
inicio de un comentario es /* y el delimitador de fin de comentario es */. El
texto del primer comentario de este ejemplo sería: ‘Este programa escribe
el texto “Hola Mundo” en la consola utilizando el método
System.out.println()'. Los comentarios son ignorados por el compilador y
solo son útiles para el programador. Los comentarios ayudan a explicar
aspectos relevantes de un programa y lo hacen más legible. En un
comentario se puede escribir todo lo que se desee, el texto puede ser de
una o más líneas.
Estructura de un programa Java
10
Definición de clase. La primera línea del programa, después del primer
comentario. Define una clase que se llama HolaMundo. La definición de la
clase comienza por el carácter { y termina con el carácter }. El nombre de
la clase lo define el programador.
Definición de método. Después de la definición de clase se escribe la
definición del método main(). Todos los programas Java deben incluir un
método main(). Este método indica las sentencias a realizar cuando se
ejecuta un programa. Un método es una secuencia de sentencias
ejecutables. Las sentencias de un método quedan delimitadas por los
caracteres { y } que indican el inicio y el fin del método, respectivamente.
Sentencia. Dentro del método main() se incluye una sentencia para
mostrar un texto por la consola. Los textos siempre se escriben entre
comillas dobles para diferenciarlos de otros elementos del lenguaje. Todas
las sentencias de un programa Java deben terminar con el símbolo punto y
coma. Este símbolo indica al compilador que ha finalizado una sentencia.
Una vez que el programa se ha editado, es necesario compilarlo y ejecutarlo
para comprobar si es correcto. Al finalizar el proceso de compilación, el
compilador indica si hay errores en el código Java, dónde se encuentran y el
tipo de error que ha detectado: léxico, sintáctico o semántico.
/* Este programa calcula el perímetro de una circunferencia */
public class PerimetroCircunferencia {
public static void main (String[] args) {
// declaración de PI y la variables radio y perimetro
final double PI = 3.1415926536;
double radio = 25.0, perimetro;
perimetro = 2.0*PI*radio;
System.out.print("El perimetro de la circunferencia de radio ");
System.out.print(radio);
System.out.print(" es ");
System.out.print(perimetro);
}
}
Fundamentos de programación en Java
11
En un programa Java las sentencias se ejecutan secuencialmente, una
detrás de otra en el orden en que están escritas.
En este ejemplo se puede ver que dentro del método main() se incluye un
comentario de una sola línea que comienza con //. A continuación se
declaran las variables PI, radio y perimetro, todas ellas de tipo double
porque almacenan números reales. PI representa un valor constante, por lo
que es necesario utilizar el delimitador final y asignarle el valor
3.1415926536 correspondiente al número pi.
Después de las declaraciones, se asigna el valor 25.0 a la variable radio y
se calcula el perímetro. Finalmente, se muestra el resultado del cálculo del
perímetro para una circunferencia de radio 25.
En este ejemplo se utilizan variables numéricas de tipo double. Cada
variable almacena un número real. La parte entera del número se separa de
los decimales con un punto, no con una coma. Esta es una característica de
Java que se debe tener en cuenta, de lo contrario, el compilador no
entiende que se trata de un número real.
El valor 25.0 almacenado en la variable radio es una magnitud para la que
no se indican sus unidades. El programador es responsable de que los
cálculos se realicen correctamente y de realizar la conversión de unidades
cuando sea necesario.
Para escribir un mensaje por la consola se utilizan los métodos
System.out.print() y System.out.println(). Para escribir un
mensaje sin saltar a la línea siguiente se utiliza System.out.print(),
System.out.println() escribe un mensaje y da un salto de línea.
¿Qué hace el siguiente código Java?
System.out.print("Hola");
System.out.print(" ");
System.out.print("Mundo");
En este ejemplo se escribe el texto “Hola Mundo” en la consola.
Hola Mundo
Estructura de un programa Java
12
¿Qué pasaría si se omitiera la segunda línea de código?,
System.out.print("Hola");
System.out.print("Mundo");
En este caso se escribiría “HolaMundo” sin el espacio de separación entre
las dos palabras.
HolaMundo
Si en vez de utilizar el método System.out.print() se utiliza el método
System.out.println(), entonces el mensaje se escribe en dos líneas
distintas.
System.out.println("Hola");
System.out.println("Mundo");
En este ejemplo, se escribiría “Hola” y “Mundo” en dos líneas.
Hola
Mundo
Combinando el uso de los métodos System.out.print() y
System.out.println() se puede escribir cualquier mensaje en la consola
saltando de línea cuando sea necesario. Además, ambos métodos permiten
utilizar el operador + para concatenar textos.
El siguiente código Java escribe “Hola Mundo” en la consola.
System.out.print("Hola");
System.out.print(" ");
System.out.print("Mundo");
Fundamentos de programación en Java
13
En este caso se ejecutan tres métodos System.out.print(). Este código
se puede simplificar utilizando un solo método System.out.print() y el
operador + para concatenar los textos “Hola”, “ ” y “Mundo”.
System.out.print("Hola" + " " + "Mundo");
También se puede escribir directamente el mensaje “Hola Mundo”. El
resultado es el mismo y el código es más claro.
System.out.print("Hola Mundo");
Para mostrar por la consola un texto seguido del valor almacenado de una
variable se puede ejecutar dos veces el método System.out.print():
System.out.print("El perímetro es ");
System.out.print(perimetro);
Este código se puede simplificar utilizando el operador + para concatenar el
texto “El perímetro es ” con el valor almacenado en la variable perimetro.
System.out.print("El perímetro es " + perimetro);
En ambos casos el resultado es el mismo. Por ejemplo, si el valor
almacenado en la variable perimetro fuera 157.08 la salida por la consola
sería:
El perímetro es 157.08
Los elementos de un programa Java
A continuación se describe la definición léxica y sintáctica de los elementos
de un programa Java: comentarios, identificadores, variables y valores,
tipos primitivos, literales, operadores, expresiones y expresiones aritmético-
lógicas.
Estructura de un programa Java
14
Comentarios
En un programa Java hay tres tipos de comentarios.
Comentario de bloque. Empieza por /* y termina por */. El compilador
ignora todo el texto contenido dentro del comentario.
/*
* El programa HolaMundo se utiliza para aplicar los
* métodos System.out.print() y System.out.println()
*/
Comentario de documentación. Empieza por /** y termina por */. Java
dispone de la herramienta javadoc para documentar automáticamente los
programas. En un comentario de documentación normalmente se indica el
autor y la versión del software.
/**
* Programa HolaMundo
* @author Fundamentos de Informática
* @version 1.0
* @see Referencias
*/
Comentario de línea. Empieza con //. El comentario comienza con estos
caracteres y termina al final de la línea.
// El método System.out.println() salta la línea
El uso de comentarios hace más claro y legible un programa. En los
comentarios se debe decir qué se hace, para qué y cuál es el fin de nuestro
programa. Conviene utilizar comentarios siempre que merezca la pena
hacer una aclaración sobre el programa.
Identificadores
El programador tiene libertad para elegir el nombre de las variables, los
métodos y de otros elementos de un programa. Existen reglas muy estrictas
Fundamentos de programación en Java
15
sobre los nombres que se utilizan como identificadores de clases, de
variables o de métodos.
Todo identificador debe empezar con una letra que puede estar seguida de
más letras o dígitos. Una letra es cualquier símbolo del alfabeto y el
carácter ‘_’. Un dígito es cualquier carácter entre ‘0’ y ‘9’.
Los identificadores Hola, hola, numero, numeroPar, numeroImpar,
numero_impar, numero_par, nombre, apellido1 y apellido2 son
válidos. El identificador 1numero no es válido porque empieza con un dígito,
no con una letra.
Cualquier identificador que empiece con una letra seguida de más letras o
dígitos es válido siempre que no forme parte de las palabras reservadas del
lenguaje Java. El lenguaje Java distingue entre letras mayúsculas y
minúsculas, esto significa que los identificadores numeroPar y numeropar
son distintos.
Existen unas normas básicas para los identificadores que se deben respetar.
Los nombres de variables y métodos empiezan con minúsculas. Si se
trata de un nombre compuesto cada palabra debe empezar con
mayúscula y no se debe utilizar el guión bajo para separar las palabras.
Por ejemplo, los identificadores calcularSueldo, setNombre o
getNombre son válidos.
Los nombres de clases empiezan siempre con mayúsculas. En los
nombres compuestos, cada palabra comienza con mayúscula y no se
debe utilizar el guión bajo para separar las palabras. Por ejemplo,
HolaMundo, PerimetroCircunferencia, Alumno o Profesor son
nombres válidos.
Los nombres de constantes se escriben en mayúsculas. Para nombres
compuestos se utiliza el guión bajo para separar las palabras. Por
ejemplo, PI, MINIMO, MAXIMO o TOTAL_ELEMENTOS son nombres
válidos.
Variables y valores
Un programa Java utiliza variables para almacenar valores, realizar cálculos,
modificar los valores almacenados, mostrarlos por la consola, almacenarlos
en disco, enviarlos por la red, etc. Una variable almacena un único valor.
Estructura de un programa Java
16
Una variable se define por un nombre, un tipo y el rango de valores que
puede almacenar.
El nombre de una variable permite hacer referencia a ella. Este nombre
debe cumplir las reglas aplicables a los identificadores. El tipo indica el
formato de los valores que puede almacenar la variable: cadenas de
caracteres, valores lógicos, números enteros, números reales o tipos de
datos complejos. El rango indica los valores que puede tomar la variable.
Por ejemplo, una variable de tipo número entero, con nombre
mesNacimiento puede almacenar valores positivos y negativos, lo que no
tiene sentido cuando se trata de meses del año. El rango válido para esta
variable sería de 1 a 12.
Para declarar una variable en Java se indica el tipo y su nombre.
int mesNacimiento;
En este ejemplo se indica que la variable es de tipo entero (int) y su
nombre es mesNacimiento. Una vez declarada una variable, se puede
utilizar en cualquier parte del programa referenciándola por su nombre.
Para almacenar un valor en una variable se utiliza el operador de asignación
y a continuación se indica el valor, por ejemplo 2.
mesNacimiento = 2;
A partir de este momento la variable mesNacimiento almacena el valor 2 y
cualquier referencia a ella utiliza este valor. Por ejemplo, si se imprime el
valor de la variable por la consola, muestra el valor 2.
System.out.print(mesNacimiento);
Java permite declarar e inicializar una variable en una sola sentencia.
int diaNacimiento = 20;
int mesNacimiento = 3;
Fundamentos de programación en Java
17
En este ejemplo se declaran las variables diaNacimiento con el valor 20 y
mesNacimiento con valor 3.
Si se declara una constante, entonces se debe utilizar el delimitador final
y es necesario indicar su valor. En la siguiente declaración se define el valor
de la constante pi de tipo double para almacenar un número real.
final double PI = 3.1415926536;
Es conveniente utilizar nombres apropiados para las variables. El nombre de
una variable debe indicar para qué sirve. El nombre de una variable debe
explicarse por sí mismo para mejorar la legibilidad del programa.
Si se desea declarar más de una variable a la vez se deben separar las
variables en la sentencia de la declaración.
int dia=20, mes=2, año=2020;
En este ejemplo se declaran las variables enteras dia, mes y año. La
variable día se inicializa con el valor 20, mes con 2 y año con 2020. La
siguiente declaración es equivalente a la anterior.
int dia=20;
int mes=2;
int año=2020;
Tipos primitivos
Las variables de java pueden ser de un tipo primitivo de datos o una
referencia a un objeto. Los tipos primitivos permiten representar valores
básicos. Estos tipos se clasifican en números enteros, números reales,
caracteres y valores booleanos.
Números enteros. Representan números enteros positivos y negativos con
distintos rangos de valores, desde cientos a trillones. Los tipos enteros de
Java son byte, int, short y long.
Estructura de un programa Java
18
Números reales. Existen dos tipos de números reales en Java, float y
double. La diferencia entre ellos está en el número de decimales que
tienen capacidad para expresar y en sus rangos de valores.
Caracteres. El tipo char permite representar cualquier carácter Unicode.
Los caracteres Unicode contienen todos los caracteres del alfabeto de la
lengua castellana.
Booleano. Se utiliza para representar los valores lógicos verdadero y falso.
Solo tiene dos valores true y false.
La siguiente tabla resume los tipos primitivos de Java.
Tipo Descripción Valor mínimo y máximo
byte Entero con signo -128 a 127
short Entero con signo -32768 a 32767
int Entero con signo -2147483648 a 2147483647
long Entero con signo
-922117036854775808 a
+922117036854775807
float Real de precisión simple
±3.40282347e+38 a
±1.40239846e-45
double Real de precisión doble
±1.7976931348623157e+309 a
±4.94065645841246544e-324
char Caracteres Unicode u0000 a uFFFF
boolean Valores lógicos true, false
Literales
Se denomina literal a la manera en que se escriben los valores para cada
uno de los tipos primitivos.
Números enteros. Un número entero en Java se puede escribir en
decimal, octal o en hexadecimal. Cuando se utiliza el sistema octal es
necesario poner el dígito 0 delante del número. Si se utiliza el sistema
hexadecimal se debe poner 0x delante del número. Por ejemplo, el número
decimal 10 se puede escribir 012 en octal y 0xA en hexadecimal. Los
números enteros se supone que pertenecen al tipo int.
Fundamentos de programación en Java
19
Números reales. Un número real en Java siempre debe tener un punto
decimal o un exponente. Por ejemplo, el número 0.25 se puede expresar
también como 2.5e-1. Los números reales se supone que pertenecen al tipo
double.
Booleanos. Los valores lógicos solo pueden ser true y false. Se escriben
siempre en minúsculas.
Caracteres. Los valores de tipo carácter representan un carácter Unicode.
Se escriben siempre entre comillas simples, por ejemplo 'a', 'A', '0', '9'. En
Java un carácter se puede expresar por su código de la tabla Unicode en
octal o en hexadecimal. Los caracteres que tienen una representación
especial se indican en la siguiente tabla.
Carácter Significado
b Retroceso
t Tabulador
n Salto de línea
r Cambio de línea
" Carácter comilla doble
' Carácter comilla simple
 Carácter barra hacia atrás
Textos. Un texto en Java pertenece a la clase String y se expresa como el
texto entre comillas dobles. Un texto siempre debe aparecer en una sola
línea. Para dividir un texto en varias líneas se debe utilizar el operador +
para concatenar textos.
Un texto puede estar vacío o contener uno o más caracteres. Por ejemplo,
“Hola Mundo” es un texto de 10 caracteres, mientras que “” es un texto
vacío y tiene 0 caracteres. El texto “a” es diferente del carácter 'a' de tipo
char.
Operadores
Cada tipo puede utilizar determinados operadores para realizar operaciones
o cálculos.
Estructura de un programa Java
20
Números enteros. Al realizar una operación entre dos números enteros, el
resultado siempre es un número entero. Con los números enteros se
pueden realizar operaciones unarias, aditivas, multiplicativas, de incremento
y decremento, relacionales, de igualdad y de asignación.
Una operación unaria permite poner un signo delante: +5, -2.
Una operación aditiva se refiere a la suma y la resta: 2+3, 5-2.
Una operación multiplicativa multiplica o divide dos valores: 5*2, 5/2. El
operador % calcula el resto de la división entera 5%2.
Un incremento o decremento aumenta o decrementa en 1 el valor de
una variable: ++numero, numero++, --numero, numero--. Si el
operador va antes de la variable, primero se realiza la operación y se
modifica el valor de la variable. Si el operador va después de la variable,
su valor se modifica al final.
Un operador relacional permiten comparar dos valores: >, <, >= y <=.
El resultado de la comparación es un valor booleano que indica si la
relación es verdadera o falsa.
Un operador de igualdad compara si dos valores son iguales o no. El
operador == devuelve verdadero si los dos valores son iguales, el
operador != devuelve verdadero si son diferentes. El resultado de la
comparación es un valor booleano que indica si la igualdad o desigualdad
es verdadera o falsa.
Un operador de asignación permite asignar un valor o el resultado de
una operación a una variable: =, +=, -=, *=, /=, %=.
Números reales. Con los números reales se aplican los mismos operadores
que con los números enteros. Si se realizan operaciones unarias, aditivas o
multiplicativas, el resultado es un número real. También se pueden aplicar
los operadores relacionales para comparar dos números reales.
Booleanos. Los operadores que se aplican a los valores lógicos son:
negación, Y lógico, O lógico.
La negación (!) devuelve true si el operando es false.
El Y lógico (&&) devuelve false si uno de los operandos es false.
El O lógico (||) devuelve true si uno de los operandos es true.
Fundamentos de programación en Java
21
Expresiones
Una expresión permite realizar operaciones entre valores utilizando distintos
operadores. Las expresiones son útiles para representar las fórmulas
matemáticas que se utilizan para realizar cálculos.
En Java se pueden definir expresiones tan complejas como sea necesario.
Por ejemplo, para convertir una temperatura de grados Fahrenheit a
Centígrados se utiliza la fórmula:
C = ((F – 32) * 5) / 9
En este ejemplo C representa la temperatura en grados centígrados y F en
grados Fahrenheit. La fórmula en Java, utilizando las variables
centigrados y fahrenheit de tipo double.
centigrados = ((fahrenheit – 32.0) * 5.0)) / 9.0;
Toda la expresión se evalúa a un valor. El orden de los cálculos depende del
orden de prioridad de los operadores: primero los operadores unarios,
después los multiplicativos, de izquierda a derecha, después los operadores
aditivos, de izquierda a derecha, después los operadores de relación y por
último los operadores de asignación.
Por ejemplo, la expresión x = -3 + 2 * 4 – 12 / 6 + 5 se calcula en el orden
siguiente:
Primero se aplica el operador unario (-) a 3 y se obtiene -3. A continuación
se evalúan los operadores multiplicativos de izquierda a derecha. Se calcula
el producto de 2 * 4 y se obtiene 8, después se divide 12 / 6 y se obtiene 2.
Al finalizar estas operaciones la expresión queda x = -3 + 8 – 2 + 5. Por
último, se evalúan los operadores aditivos de izquierda a derecha y se
obtiene 8.
Cuando se desea modificar el orden de prioridad de los operadores es
necesario utilizar paréntesis para indicar el orden de evaluación. Por
ejemplo, al calcular el valor de y = -3 + 2 * (14 – 2) / 6 + 5 se obtiene 6.
Estructura de un programa Java
22
Expresiones aritmético-lógicas
Una expresión aritmético-lógica devuelve un valor lógico verdadero o falso.
En este tipo de expresiones se utilizan operadores aritméticos, operadores
relacionales y de igualdad. Por ejemplo, una expresión lógica puede ser:
(10 – 2) > (5 – 3)
En este ejemplo la expresión aritmético-lógica es verdadera porque el lado
derecho de la expresión es mayor que el lado izquierdo.
En una expresión aritmético-lógica se pueden combinar varias expresiones
con operadores lógicos. La precedecencia de los operadores lógicos es
menor que la de los operadores relacionales, por lo que primero se evalúan
las desigualdades y después los operadores lógicos. El orden de prioridad de
los operadores lógicos es el siguiente: primero la negación, después el Y
lógico y por último el O lógico. La prioridad de los operadores de asignación
es la menor de todas.
Por ejemplo, la expresión 3 + 5 < 5 * 2 || 3 > 8 && 7 > 6 – 2 se evalúa en
el orden siguiente.
Primero se evalúan las expresiones aritméticas y se obtiene la expresión
lógica 8 < 10 || 3 > 8 && 7 > 4. A continuación se evalúan los operadores
relacionales y se obtiene true || false && true. Ahora se evalúa el
operador Y lógico con los operandos false && true y se obtiene false.
Por último, se evalúa el operador O lógico con los operandos true || false
y se obtiene true, el valor final de la expresión.
Los operadores lógicos && y || se evalúan por cortocircuito. Esto significa
que al evaluar a && b, si a es falso, no es necesario evaluar b porque la
expresión es falsa. De forma similar, al evaluar a || b, si a es verdadero, no
es necesario evaluar b porque la expresión es verdadera.
Conversión de tipos
Muchas veces es necesario realizar conversiones de tipos cuando se evalúa
una expresión aritmética. Por ejemplo, si después de realizar el cálculo de
conversión de grados Fahrenheit a Centígrados se quiere almacenar el
resultado en la variable de tipo entero temperatura, es necesario hacer
Fundamentos de programación en Java
23
una conversión de tipos. La fórmula en Java, utilizando las variables
centigrados y fahrenheit de tipo double.
centigrados = ((fahrenheit – 32.0) * 5.0)) / 9.0;
Antes de asignar el valor resultante a la variable temperatura, que
almacena un valor entero, es necesario convertir el valor de tipo double de
la variable centigrados a int.
int temperatura = (int) centigrados;
Las palabras reservadas de Java
En todos los lenguajes de programación existen palabras con un significado
especial. Estas palabras son reservadas y no se pueden utilizar como
nombres de variables.
abstract final public
assert finally return
boolean float short
break for static
byte if strictfp
case implements super
catch import switch
char instanceof synchronized
class int this
continue interface throw
default long throws
do native transient
double new true
else null try
enum package void
extends private volatile
false protected while
Estructura de un programa Java
24
En realidad, las palabras false, null y true son literales. No son palabras
reservadas del lenguaje, pero no se pueden utilizar como identificadores.
25
3. Clases y objetos
La programación orientada a objetos se enfoca en los elementos de un
sistema, sus atributos y las interacciones que se producen entre ellos para
diseñar aplicaciones informáticas. Los elementos abstractos del modelo
orientado a objetos se denominan clases.
Un programa orientado a objetos es, esencialmente, una colección de
objetos que se crean, interaccionan entre sí y dejan de existir cuando ya no
son útiles durante la ejecución de un programa. Una aplicación informática
puede llegar a ser muy compleja. La complejidad es más manejable cuando
se descompone y se organiza en partes pequeñas y simples, los objetos.
Un programa Java utiliza clases y objetos. Las clases representan un
esquema simplificado de la casuística de una aplicación informática. Una
clase es una representación abstracta de un conjunto de objetos que
comparten los mismos atributos y comportamiento, es decir, una clase
describe un tipo de objetos. Un objeto es una instancia de una clase, tiene
una identidad propia y un estado. La identidad de un objeto se define por su
identificador. El estado de un objeto se define por el valor de sus atributos.
El comportamiento de un objeto queda determinado por el comportamiento
la clase a la que pertenece. Los objetos son unidades indivisibles y disponen
de mecanismos de interacción llamados métodos.
Para entender el concepto de objeto es necesario saber que existe una
relación directa entre los elementos que forman parte de una aplicación
informática y los objetos. Normalmente, para identificar los elementos de
una aplicación, debemos fijarnos en los sustantivos que utilizamos para
describir los objetos reales del sistema. Para diseñar una aplicación
orientada a objetos es necesario responder las siguientes preguntas:
¿Cuáles son los elementos tangibles de un sistema?
¿Cuáles son sus atributos?
¿Cuáles son sus responsabilidades?
¿Cómo se relacionan los elementos del sistema?
¿Qué objeto debe “saber”...?
¿Qué objeto debe “hacer”...?
Clases y objetos
26
Por ejemplo, si se desea diseñar un programa Java para gestionar las
ventas de una tienda, entonces habría que identificar y describir las
características elementos como: cliente, tipo de cliente, producto, pedido,
tipo de entrega, forma de pago, unidades en existencia de los productos,
etc. Los procesos de gestión de la tienda incluirían el registro de los
clientes, el registro de los productos de la tienda, el proceso de compra del
cliente y la realización de los pedidos, la entrada y salida de productos del
almacén, etc.
Si en vez de una tienda se trata de una aplicación para dibujar figuras
geométricas en dos dimensiones, entonces sería necesario identificar y
describir las características de las figuras y su posición. En este caso habría
figuras de tipo círculo, rectángulo, triángulo, etc. Las operaciones a realizar
con las figuras incluirían dibujar, borrar, mover o rotar.
Clases
En su forma más simple, una clase se define por la palabra reservada
class seguida del nombre de la clase. El nombre de la clase debe empezar
por mayúscula. Si el nombre es compuesto, entonces cada palabra debe
empezar por mayúscula. Circulo, Rectangulo, Triangulo y
FiguraGeometrica son nombres válidos de clases.
Por ejemplo, la clase Circulo se define con tres atributos: el radio y las
coordenadas x, y que definen la posición del centro del círculo.
/* Esta clase define los atributos de un círculo */
public class Circulo {
int x;
int y;
int radio;
}
Fundamentos de programación en Java
27
Una vez que se ha declarado una clase, se pueden crear objetos a partir de
ella. A la creación de un objeto se le denomina instanciación. Es por esto
que se dice que un objeto es una instancia de una clase y el término
instancia y objeto se utilizan indistintamente.
Para crear objetos, basta con declarar una variable de alguno de los tipos
de figuras geométricas:
Circulo circulo1;
Circulo circulo2;
Para crear el objeto y asignar un espacio de memoria es necesario realizar
la instanciación con el operador new.
circulo1 = new Circulo();
circulo2 = new Circulo();
Después de crear los objetos, circulo1 y circulo2 almacenan los valores
predeterminados de la clase Circulo. A partir de este momento los objetos
ya pueden ser referenciados por su nombre. Los nombres circulo1 y
circulo2 son las referencias válidas para utilizar ambos objetos.
Los elementos de una clase
Una clase describe un tipo de objetos con características comunes. Es
necesario definir la información que almacena el objeto y su
comportamiento.
Atributos
La información de un objeto se almacena en atributos. Los atributos pueden
ser de tipos primitivos de Java o de tipo objeto. Por ejemplo, para el
catálogo de vehículos de una empresa de alquiler, es necesario conocer la
matrícula del coche, su marca, modelo, color, la tarifa del alquiler y su
disponibilidad.
Clases y objetos
28
public class Vehiculo {
String matricula;
String marca;
String modelo;
String color;
double tarifa;
boolean disponible;
}
En este ejemplo, los atributos matricula, marca, modelo y color son
cadenas de caracteres, tarifa es un número real y disponible es un
valor lógico.
Métodos y constructores
Además de definir los atributos de un objeto, es necesario definir los
métodos que determinan su comportamiento. Toda clase debe definir un
método especial denominado constructor para instanciar los objetos de la
clase. Este método tiene el mismo nombre de la clase. Por ejemplo, para la
clase Vehiculo, el identificador del método constructor es Vehiculo. El
método constructor se ejecuta cada vez que se instancia un objeto de la
clase. Este método se utiliza para inicializar los atributos del objeto que se
instancia.
Para diferenciar entre los atributos del objeto y los identificadores de los
parámetros del método constructor, se utiliza la palabra this. De esta
forma, los parámetros del método pueden tener el mismo nombre que los
atributos de la clase. Esto permite hacer una asignación como la que se
muestra a continuación, donde this.marca se refiere al atributo del objeto
y marca al parámetro del método.
this.marca = marca;
Fundamentos de programación en Java
29
En el siguiente ejemplo el método constructor inicializa los atributos
matricula, marca, modelo, color y tarifa.
public class Vehiculo {
String matricula;
String marca;
String modelo;
String color;
double tarifa;
boolean disponible;
// el método constructor de la clase Vehiculo
public Vehiculo(String matricula,
String marca,
String modelo,
String color,
double tarifa) {
this,matricula = matricula;
this.marca = marca;
this.modelo = modelo;
this.color = color;
this.tarifa = tarifa;
this.disponible = false;
}
}
La instanciación de un objeto se realiza ejecutando el método constructor
de la clase.
Vehiculo vehiculo1 = new Vehiculo("4050 ABJ",
"VW", "GTI",
"Blanco",
100.0);
En este ejemplo se instancia el objeto vehiculo1. El método constructor
crea el objeto vehiculo1 con la matrícula “4050 ABJ”, marca “VW”,
modelo “GTI”, color “Blanco” y tarifa 100.0 euros.
Clases y objetos
30
Vehiculo vehiculo2 = new Vehiculo("2345 JVM",
"SEAT",
"León",
"Negro",
80.0);
En este ejemplo se instancia el objeto vehiculo2. El método constructor
crea el objeto vehiculo2 con la matrícula “2345 JVM”, marca “SEAT”,
modelo “León”, color “Negro” y tarifa 80.0 euros.
La instanciación de un objeto consiste en asignar un espacio de memoria al
que se hace referencia con el nombre del objeto. Los identificadores de los
objetos permiten acceder a los valores almacenados en cada objeto. En
estos ejemplos, los objetos vehiculo1 y vehiculo2 almacenan valores
diferentes y ocupan espacios de memoria distintos.
Para acceder a los atributos de los objetos de la clase Vehiculo se definen
los métodos ‘get’ y ‘set’. Los métodos ‘get’ se utilizan para consultar el
estado de un objeto y los métodos ‘set’ para modificar su estado. En la
clase Vehiculo es necesario definir un método ‘get’ para cada uno de sus
atributos: getMatricula(), getMarca(), getModelo(), getColor(),
getTarifa() y getDisponible(). Los métodos ‘set’ solo se definen para
los atributos que pueden ser modificados después de que se ha creado el
objeto. En este caso es necesario definir setTarifa(double tarifa) y
setDisponible(boolean disponible) para modificar la tarifa del
alquiler del vehículo y su disponibilidad, respectivamente.
Fundamentos de programación en Java
31
public class Vehiculo {
String matricula;
String marca;
String modelo;
String color;
double tarifa;
boolean disponible;
// los métodos ‘get’ y ‘set’ de la clase Vehiculo
public String getMatricula() {
return this.matricula;
}
public String getMarca() {
return this.marca;
}
public String getModelo() {
return this.modelo;
}
public String getColor() {
return this.color;
}
public double getTarifa() {
return this.tarifa;
}
public boolean getDisponible() {
return this.disponible;
}
public void setTarifa(double tarifa) {
this.tarifa = tarifa;
}
public void setDisponible(boolean disponible) {
this.disponible = disponible;
}
}
Clases y objetos
32
Representación de clases y objetos
Representación de la clase vehículo utilizando un diagrama de clases.
Una clase se representa como un recuadro dividido en tres partes: el
nombre de la clase en la parte superior, la declaración de atributos y la
declaración de métodos.
El código Java de una clase se divide en dos partes, la declaración y su
definición. La declaración comienza por la palabra class y a continuación
se indica el nombre de la clase. La definición de una clase queda delimitada
por la llave de inicio { y la llave de fin }. En el bloque de definición de la
clase se declaran los atributos de los objetos y los métodos que definen su
comportamiento.
Los objetos se representan como cajas que indican el nombre del objeto, la
clase a la que pertenecen y el estado del objeto.
En este ejemplo, los objetos vehiculo1 y vehiculo2 son instancias de la
clase Vehiculo. Ambos objetos comparten los mismos atributos, pero
almacenan distintos valores. Los valores almacenados en un objeto
representan su estado. El estado del objeto vehiculo1 almacena los
valores: matricula “4050 ABJ”, marca “VW”, modelo “GTI”, color “Blanco”,
tarifa 100.0 y disponible true. El estado del objeto vehiculo2 almacena
Fundamentos de programación en Java
33
matricula “2345 JVM”, marca “SEAT”, modelo “León”, color “Negro”, tarifa
80.0 y disponible false.
El estado de un objeto puede cambiar durante la ejecución de un programa
Java. En este ejemplo, se podría modificar la tarifa del alquiler y la
disponibilidad de los objetos de la clase Vehiculo, el resto de los atributos
no se pueden modificar.
Objetos
Un objeto se compone de atributos y métodos. Para acceder a los
elementos de un objeto se escribe el nombre del objeto, un punto y el
nombre del elemento al que se desea acceder.
Por ejemplo, para los objetos vehiculo1 y vehiculo2, se podría acceder
directamente a sus atributos como se muestra a continuación:
Vehiculo vehiculo1 = new Vehiculo("4050 ABJ",
"VW", "GTI",
"Blanco",
100.0);
System.out.println("Matricula : " +
vehiculo1.matricula);
System.out.println("Marca y modelo: " +
vehiculo1.marca + " " +
vehiculo1.modelo);
System.out.println("Color : " +
vehiculo1.color);
System.out.println("Tarifa : " +
vehiculo1.tarifa);
Clases y objetos
34
La salida por la consola:
Matrícula : 4050 ABJ
Marca y modelo: VW GTI
Color : Blanco
Tarifa : 100.0
Para acceder a un método, además de su nombre hay que indicar la lista de
argumentos requeridos por el método. Cuando la declaración del método no
incluye parámetros no es necesario pasar argumentos.
El siguiente código Java crea el objeto vehiculo1 y muestra su matrícula y
su tarifa. A continuación modifica la tarifa a 90.0 euros y la muestra de
nuevo.
Vehiculo vehiculo1 = new Vehiculo("4050 ABJ",
"VW",
"GTI",
"Blanco",
100.0);
System.out.println("Matricula : " +
vehiculo1.getMatricula());
System.out.println("Tarifa : " +
vehiculo1.getTarifa());
vehiculo1.setTarifa(90.0);
System.out.println("Matricula : " +
vehiculo1.getMatricula());
System.out.println("Tarifa : " +
vehiculo1.getTarifa());
Fundamentos de programación en Java
35
La salida por la consola:
Matrícula : 4050 ABJ
Tarifa : 100.0
Matrícula : 4050 ABJ
Tarifa : 90.0
Para mostrar la tarifa del objeto vehiculo1 se puede acceder directamente
al atributo tarifa del objeto o se puede ejecutar el método getTarifa().
Esto se debe a que los atributos de clase Vehiculo son de acceso público
porque se han declarado public en vez de private. Los atributos de la
clase se deben declarar private y para acceder a ellos se debe utilizar un
método ‘get’.
La referencia null
Una referencia a un objeto puede no tener asignada una instancia. Esto
puede ocurrir porque se ha declarado el objeto pero no se ha instanciado,
es decir no se ha creado un objeto con el operador new. Existe un valor
especial, llamado null que indica que un objeto no se ha instanciado. A
continuación se declara el objeto vehiculo2, pero no se crea una instancia
para él.
Vehiculo vehiculo2;
Mientras no se instancie el objeto vehiculo2 su referencia vale null. En
un programa Java no se deben dejar referencias de objetos sin instanciar.
Es necesario asegurarse que los objetos existen para evitar referencias
null.
El objeto se puede instanciar en la misma declaración o más adelante, como
se muestra en el siguiente ejemplo.
Vehiculo vehiculo2;
// el objeto vehiculo2 se declara pero no se instancia
// la instancia se crea utilizando el operador new
Clases y objetos
36
Vehiculo vehiculo2 = new Vehiculo("2345 JVM",
"SEAT",
"León",
"Negro",
80.0);
Para saber si una referencia está instanciada o no, se puede comparar con
null.
if (vehiculo2 == null) {
System.out.print("vehiculo2 es una referencia null")
}
if (vehiculo2 != null) {
System.out.print("vehiculo2 está instanciado")
}
Si vehiculo2 es null, la primera expresión es true y la segunda false.
En ese caso, el programa muestra por la consola el mensaje:
vehiculo2 es una referencia null
Referencias compartidas por varios objetos
Un objeto puede tener varias referencias o nombres. Un alias es otro
nombre que se referencia al mismo objeto. Un alias es una referencia más
al mismo espacio de memoria del objeto original. Por ejemplo, si se crea el
objeto vehiculo1 y después se declara otro objeto vehiculo3 y a
continuación se asigna la referencia de vehiculo1 a vehiculo3, entonces
vehiculo3 es un alias de vehiculo1. Esto significa que el espacio de
memoria de vehiculo1 y vehiculo3 es el mismo.
Fundamentos de programación en Java
37
Vehiculo vehiculo1;
Vehiculo vehiculo3;
vehiculo1 = new Vehiculo("4050 ABJ",
"VW",
"GTI",
"Blanco",
100.0);
// el objeto vehiculo1 se instancia, vehiculo3 solo
// está declarado y es una referencia null
vehiculo3 = vehiculo1;
// al asignar la referencia de vehiculo1 a vehiculo3,
// éste se convierte en alias de vehiculo1 y referencia
// el mismo espacio de memoria
System.out.println("Matricula : " +
vehiculo1.getMatricula());
System.out.println("Tarifa : " +
vehiculo1.getTarifa());
// se muestra la matricula y la tarifa de vehiculo1
System.out.println("Matricula : " +
vehiculo3.getMatricula());
System.out.println("Tarifa : " +
vehiculo3.getTarifa());
Clases y objetos
38
// se muestra la matricula y la tarifa de vehiculo3,
// un alias de vehiculo1, por lo que muestra de nuevo
// la información correspondiente a vehiculo1
La salida por la consola muestra dos veces los valores asignados al objeto
vehiculo1.
Matrícula : 4050 ABJ
Tarifa : 100.0
Matrícula : 4050 ABJ
Tarifa : 100.0
Un alias se puede utilizar para mostrar el estado de un objeto y también
para modificarlo. Si se ejecuta setTarifa(90.0) con el objeto vehiculo3
en realidad se modifica la tarifa de vehiculo1.
vehiculo3.setTarifa(90.0);
// al modificar la tarifa de vehiculo3 en realidad se
// modifica la tarifa de vehiculo1
System.out.println("Matricula : " +
vehiculo1.getMatricula());
System.out.println("Tarifa : " +
vehiculo1.getTarifa());
System.out.println("Matricula : " +
vehiculo3.getMatricula());
System.out.println("Tarifa : " +
vehiculo3.getTarifa());
Fundamentos de programación en Java
39
Se muestra la matrícula y la tarifa de vehiculo1 y vehiculo3.
Matrícula : 4050 ABJ
Tarifa : 90.0
Matrícula : 4050 ABJ
Tarifa : 90.0
El objeto vehiculo3 es un alias de vehiculo1 y no tiene un espacio de
memoria propio. Utiliza el mismo espacio de memoria que vehiculo1. Es
decir, vehiculo1 comparte con sus alias el mismo espacio de memoria. Si
se modifica el valor de la tarifa almacenada en vehiculo3, en realidad se
modifica el valor de vehiculo1.
Esquemáticamente, un alias se puede ver como un objeto que apunta al
espacio de memoria de otro objeto, como se muestra a continuación:
En este esquema, el objeto vehiculo3 es un alias de vehiculo1 y ambos
objetos comparten el mismo espacio de memoria. El objeto vehiculo2,
tiene su espacio de memoria propio y no lo comparte con otro objeto.
El ciclo de vida de un objeto
El ciclo de vida de un objeto empieza por su declaración, su instanciación y
su uso en un programa Java hasta que finalmente desaparece.
Cuando un objeto deja de ser utilizado, Java libera la memoria asignada al
objeto y la reutiliza. El entorno de ejecución de Java decide cuándo puede
reutilizar la memoria de un objeto que ha dejado de ser útil en un
programa. El programador no debe preocuparse de liberar la memoria
Clases y objetos
40
utilizada por los objetos. A este proceso se le conoce como recolección de
basura. Java cuenta con un sistema recolector de basura que se encarga de
liberar los objetos y los espacios de memoria que ocupan cuando éstos
dejan de ser utilizados en un programa.
Atributos
Los atributos son los elementos que almacenan el estado de un objeto. Se
definen de la misma forma que las variables, pero dentro del bloque de la
clase.
Existen dos tipos de atributos: los atributos de clase y los atributos de
objeto. Los atributos de clase existen siempre, son independientes de que
existan objetos instanciados. Los atributos de clase se declaran utilizando
static. Los atributos de objeto existen durante el ciclo de vida de un
objeto, es decir, se crean cuando se instancia el objeto y se pueden utilizar
mientras el objeto exista.
Un atributo se declara con la siguiente sintaxis:
tipo-de-acceso tipo nombre [ = valor-inicial ];
El tipo de acceso puede ser private, protected o public. Los atributos
con acceso private solo se pueden acceder desde la propia clase que los
define, mientras que los atributos public se pueden acceder libremente
desde otras clases. Los atributos protected se pueden acceder desde la
propia clase que los define y desde sus subclases. El concepto de subclase
se explica más adelante, en el apartado de extensión de clases.
El tipo puede ser un tipo primitivo de Java o el identificador de una clase. El
nombre del atributo debe cumplir las normas de los identificadores y se
recomienda utilizar un sustantivo que sea representativo de la información
que almacena.
La inicialización del objeto es opcional. Se puede declarar un objeto que
será instanciado después o se puede instanciar al momento de su
declaración.
Fundamentos de programación en Java
41
public class Vehiculo {
String matricula;
String marca;
String modelo;
String color;
double tarifa = 0.0;
boolean disponible = false;
}
En el ejemplo anterior, el atributo tarifa se inicializa a cero y disponible a
false. Al resto de atributos no se les asigna un valor inicial. Con esta
declaración, cuando se instancia un objeto de tipo Vehiculo se inicializan
los valores de los atributos tarifa y disponible. Si no se define el tipo de
acceso, entonces el atributo tiene acceso de tipo public.
La clase Vehiculo se debe declarar con atributos privados. Se utiliza el tipo
de acceso private para que solo los métodos ‘get’ y ‘set’ de la clase
puedan acceder a ellos.
public class Vehiculo {
private String matricula;
private String marca;
private String modelo;
private String color;
private double tarifa = 0.0;
private boolean disponible = false;
}
En esta nueva declaración, todos los atributos tienen acceso private y solo
es posible acceder a ellos desde los métodos de la clase.
Métodos
Los métodos son funciones que determinan el comportamiento de los
objetos. Un objeto se comporta de una u otra forma dependiendo de los
métodos de la clase a la que pertenece. Todos los objetos de una misma
clase tienen los mismos métodos y el mismo comportamiento.
Clases y objetos
42
Existen tres tipos de métodos: métodos de consulta, métodos modificadores
y operaciones. Los métodos de consulta sirven para extraer información de
los objetos, los métodos modificadores sirven para modificar el valor de los
atributos del objeto y las operaciones definen el comportamiento de un
objeto.
Los métodos ‘get’ son métodos de consulta, mientras que los métodos ‘set’
son métodos modificadores.
Los métodos ‘get’ se utilizan para extraer el valor de un atributo del objeto
y los métodos ‘set’ para modificarlo. En la clase Vehiculo es necesario
definir un método ‘get’ para cada uno de sus atributos: getMatricula(),
getMarca(), getModelo(), getColor(), getTarifa() y
getDisponible(). Los métodos ‘set’ solo se definen para los atributos que
pueden ser modificados después de que se ha creado el objeto. En este
caso es necesario definir los métodos setTarifa(double tarifa) y
setDisponible(boolean disponible) para modificar la tarifa del
alquiler del vehículo y su disponibilidad, respectivamente.
Un método ‘get’ se declara public y a continuación se indica el tipo que
devuelve. Es un método de consulta. Por ejemplo, el método getTarifa()
devuelve double porque el atributo tarifa es de tipo double. La lista de
parámetros de un método ‘get’ queda vacía. En el cuerpo del método se
utiliza return para devolver el valor correspondiente al atributo tarifa
del objeto, al que se hace referencia como this.tarifa.
public double getTarifa() {
return this.tarifa;
}
Un método ‘get’ se
declara public
La lista de parámetros de un método
‘get’ queda vacía
El valor de retorno es double, igual
que el atributo tarifa
Un método ‘get’ utiliza return para devolver el valor del atributo. En este caso el identificador
del atributo es tarifa y se refiere a él como this.tarifa
Fundamentos de programación en Java
43
El método getAtributos() es un caso particular de método ‘get’ que
devuelve los valores concatenados de los atributos del objeto.
public class Vehiculo {
private String matricula;
private String marca;
private String modelo;
private String color;
private double tarifa = 0.0;
private boolean disponible = false;
public String getAtributos() {
return "Matrícula: " + this.matricula +
" Modelo: " + this.marca + " " + this.modelo +
" Color: " + this.color +
" Tarifa: " + this.tarifa +
" Disponible: " + this.disponible;
}
}
Un método ‘set’ se declara public y devuelve void. La lista de parámetros
de un método ‘set’ incluye el tipo y el valor a modificar. Es un método
modificador. Por ejemplo, el método setTarifa(double tarifa) debe
modificar el valor de la tarifa del alquiler almacenado en el objeto. El cuerpo
de un método ‘set’ asigna al atributo del objeto el parámetro de la
declaración.
public void setTarifa(double tarifa) {
this.tarifa = tarifa;
}
Un método ‘set’ se
declara public
La lista de parámetros de un método ‘set’
incluye el tipo y el nombre del parámetro
El valor de retorno
es void
Un método ‘set’ modifica el valor de un atributo del objeto. En este caso el identificador del
atributo es tarifa y se refiere a él como this.tarifa para asignarle el valor del parámetro
Clases y objetos
44
Un método de tipo operación es aquel que realiza un cálculo o modifica el
estado de un objeto. Este tipo de métodos pueden incluir una lista de
parámetros y puede devolver un valor o no. Si el método no devuelve un
valor, se declara void.
Por ejemplo, la clase Circulo define dos métodos de tipo operación, uno
para calcular el perímetro y otro para calcular el área.
public class Circulo {
public static final double PI = 3.1415926536;
private double radio;
public Circulo(double radio) {
this.radio = radio;
}
public double getRadio() {
return this.radio;
}
public double calcularPerimetro() {
return 2 * PI * this.radio;
}
public double calcularArea() {
return PI * this.radio * this.radio;
}
}
En este ejemplo, los métodos calcularPerimetro() y calcularArea()
devuelven un valor double y ninguno de ellos recibe parámetros.
Declaración de métodos
La declaración de un método indica si el método necesita o no argumentos.
Los métodos ‘get’ no tienen argumentos y devuelven un valor, los métodos
‘set’ necesitan un argumento para indicar el valor del atributo que van a
modificar.
Fundamentos de programación en Java
45
El método setTarifa(double tarifa) tiene un argumento. El nombre
de este parámetro es tarifa y su tipo es double.
Un método se declara con la siguiente sintaxis:
tipo-de-acceso tipo nombre (lista-parametros);
El tipo de acceso puede ser private o public. Si el método devuelve un
valor se debe indicar su tipo. Este valor puede ser de un tipo primitivo de
Java o el identificador de una clase. Si el método no devuelve un valor
entonces el tipo es void. El nombre del atributo debe cumplir las normas
de los identificadores y se recomienda utilizar un verbo que sea
representativo de la acción que realiza el método. La lista de parámetros
indica los valores que requiere el método para su ejecución.
La lista de parámetros se declara con la siguiente sintaxis:
tipo nombre [,tipo nombre ]
La lista de parámetros puede declarar una o más variables separadas por
una coma. El tipo puede ser un tipo primitivo de Java o el identificador de
una clase. El nombre del parámetro debe cumplir las normas de los
identificadores y se recomienda utilizar un sustantivo que sea
representativo de la información que almacena.
Dentro de una clase los métodos se identifican unívocamente por su nombre
y su lista de parámetros.
Invocación de métodos
Un método se puede invocar dentro o fuera de la clase donde se ha
declarado. Si el método se invoca dentro de la clase, basta con indicar su
nombre. Si el método se invoca fuera de la clase entonces se debe indicar el
nombre del objeto y el nombre del método.
Por ejemplo, el método getAtributos() de la clase Vehiculo se podría
codificar invocando a los métodos getMatricula(), getMarca(),
getModelo(), getTarifa() y getDisponible(). En este caso, el
Clases y objetos
46
método getAtributos() utiliza los métodos ‘get’ de la clase en vez de
hacer referencia directa a los atributos del objeto.
public class Vehiculo {
private String matricula;
private String marca;
private String modelo;
private String color;
private double tarifa = 0.0;
private boolean disponible = false;
public String getAtributos() {
return "Matrícula: " + getMatricula() + " " +
" Modelo: " + getMarca() + " " + getModelo() +
" Color: " + getColor() +
" Tarifa: " + getTarifa() +
" Disponible: " + getDisponible;
}
}
Si el método getAtributos() se va a invocar desde fuera de la clase,
entonces es necesario indicar el nombre del objeto y el nombre del método.
En este ejemplo, el método getAtributos() se utiliza para mostrar los
valores almacenados en el objeto vehiculo1.
Vehiculo vehiculo1 = new Vehiculo("4050 ABJ",
"VW",
"GTI",
"Blanco",
100.0);
// invocación del método getAtributos para mostrar
// los datos del objeto vehiculo1
System.out.print("Datos del vehículo " +
vehiculo1.getAtributos());
Fundamentos de programación en Java
47
Si el método es estático, entonces es necesario indicar el nombre de la
clase y el nombre del método. Por ejemplo, la clase Math incluye el método
sqr para calcular el cuadrado de un número. En este caso, es necesario
indicar el nombre de la clase y el nombre del método que se invoca.
int numero = 4;
// invocación del método sqr de la clase Math
System.out.print("El cuadrado del número es: " +
Math.sqr(numero));
Cuando se invoca a un método ocurre lo siguiente:
En la línea de código del programa donde se invoca al método se
calculan los valores de los argumentos.
Los parámetros se inicializan con los valores de los argumentos.
Se ejecuta el bloque código del método hasta que se alcanza return o
se llega al final del bloque.
Si el método devuelve un valor, se sustituye la invocación por el valor
devuelto.
La ejecución del programa continúa en la siguiente instrucción donde se
invocó el método.
El método main()
Existe un método especial, llamado main(). Este método se invoca cuando
se ejecuta un programa Java. Todo programa Java debe tener una clase con
el método main(). Este método se debe declarar public static void.
Es un método estático, público y no devuelve un valor de retorno. Los
parámetros String[] args se refieren a la línea de comandos de la
aplicación.
Cuando la máquina virtual de Java (JVM) ejecuta un programa Java invoca
al método main(). Es este método quien a su vez ejecuta los métodos de
la aplicación.
Clases y objetos
48
public class MisVehiculos {
public static void main(String args[]) {
// este programa crea un objeto de la clase vehiculo y
// muestra sus atributos
// instanciación del objeto vehiculo1
Vehiculo vehiculo1 = new Vehiculo("4050 ABJ",
"VW",
"GTI",
"Blanco",
100.0);
// invocación del método getAtributos() para mostrar los datos
// del objeto vehiculo1
System.out.print("Datos del vehículo " +
vehiculo1.getAtributos());
}
}
Parámetros y argumentos
Los parámetros de un método definen la cantidad y el tipo de dato de los
valores que recibe un método para su ejecución. Los argumentos son los
valores que se pasan a un método durante su invocación. El método recibe
los argumentos correspondientes a los parámetros con los que ha sido
declarado.
Un método puede tener tantos parámetros como sea necesario. La lista de
parámetros de la cabecera de un método se define con la siguiente sintaxis:
tipo nombre [,tipo nombre ]
Por ejemplo, el método constructor de la clase Vehiculo tiene cinco
parámetros, la matrícula, la marca, el modelo, el color del vehículo y su
Fundamentos de programación en Java
49
tarifa. Los parámetros matricula, marca, modelo y color son de tipo
String, tarifa es de tipo double.
public Vehiculo(String matricula,
String marca,
String modelo,
String color,
double tarifa) {
}
El método setTarifa(double tarifa) de la clase Vehiculo tiene un
parámetro tarifa de tipo double.
public void setTarifa(double tarifa) {
}
Durante la invocación de un método es necesario que el número y el tipo de
argumentos coincidan con el número y el tipo de parámetros declarados en
la cabecera del método.
Por ejemplo, es correcto invocar al método setTarifa(double tarifa)
del objeto vehiculo1 pasando un argumento de tipo double.
vehiculo1.setTarifa(100.0); // invocación correcta
vehiculo1.setTarifa(90.0); // invocación correcta
La invocación del método no es correcta si se pasan dos argumentos de tipo
double o un argumento de tipo String porque la cabecera del método
solo incluye un parámetro double. Las invocaciones del método
setTarifa(double tarifa) son incorrectas.
vehiculo1.setTarifa(100.0, 20.0); // no es correcto
vehiculo1.setTarifa("100.0"); // no es correcto
Clases y objetos
50
Los dos ejemplos anteriores no son válidos porque la lista de argumentos
del método setTarifa(double tarifa) no coincide con la lista de
parámetros de la declaración de este método.
Durante el proceso de compilación se comprueba que durante la invocación
de un método se pasan tantos argumentos como parámetros tiene
declarados y que además coinciden los tipos. Esta es una característica de
los lenguajes que se denominan “strongly typed” o “fuertemente tipados”.
Paso de parámetros
Cuando se invoca un método se hace una copia de los valores de los
argumentos en los parámetros. Esto quiere decir que si el método modifica
el valor de un parámetro, nunca se modifica el valor original del argumento.
Cuando se pasa una referencia a un objeto se crea un nuevo alias sobre el
objeto, de manera que esta nueva referencia utiliza el mismo espacio de
memoria del objeto original y esto permite acceder al objeto original.
Por ejemplo, el método recibirVehiculoAlquilado(Vehiculo v)
recibe el parámetro v de tipo Vehiculo. Si el método modifica el estado del
objeto v, en realidad modifica el estado del objeto original vehiculo1 que
recibe como argumento.
public void recibirVehiculoAlquilado (Vehiculo v) {
v.setDisponible(true);
}
Fundamentos de programación en Java
51
En el siguiente programa Java, en el método main() se crea un objeto
vehiculo1 de la clase Vehiculo. Al instanciar el objeto, el método
constructor asigna el valor false al atributo disponible, pero al invocar al
método recibirVehiculoAlquilado(Vehiculo v) con el objeto
vehiculo1, se modifica su disponibilidad.
public class MisVehiculos {
public static void recibirVehiculoAlquilado(Vehiculo v) {
v.setDisponible(true);
}
public static void main(String args[]) {
Vehiculo vehiculo1 = new Vehiculo("4050 ABJ",
"VW",
"GTI",
"Blanco",
100.0);
// el valor del atributo disponible de vehiculo1 es false
System.out.println("El objeto vehiculo1 está disponible: " +
vehiculo1.getDisponible());
recibirVehiculoAlquilado (vehiculo1);
// el valor del atributo disponible de vehiculo1 es true
System.out.println("El objeto vehiculo1 está disponible: " +
vehiculo1.getDisponible());
}
}
La salida por la consola:
El objeto vehiculo1 está disponible: false
El objeto vehiculo1 está disponible: true
Clases y objetos
52
El valor de retorno
Un método puede devolver un valor. Los métodos que no devuelven un
valor se declaran void, mientras que los métodos que devuelven un valor
indican el tipo que devuelven: int, double, char, String o un tipo de
objeto.
Los métodos ‘set’ devuelven void, mientras que los métodos ‘get’
devuelven el tipo correspondiente al atributo al que hacen referencia. Los
métodos ‘set’ devuelven void porque son métodos modificadores, realizan
operaciones y cálculos para modificar el estado de los objetos. Los métodos
‘get’, en cambio, son métodos de consulta y devuelven los valores
almacenados en los atributos de un objeto.
Por ejemplo, el método setTarifa(double tarifa) recibe el parámetro
tarifa de tipo double y devuelve void.
public void setTarifa(double tarifa) {
this.tarifa = tarifa;
}
El método getTarifa() devuelve el tipo double correspondiente al
atributo tarifa. El valor del atributo se devuelve con return.
public double getTarifa() {
return this.tarifa;
}
Las variables locales de un método
Las variables locales de un método son útiles para almacenar valores
temporales cuyo tiempo de vida coincide con el método.
Por ejemplo, el método getAtributos() no utiliza variables locales. El
valor de retorno se calcula al momento de hacer return.
Fundamentos de programación en Java
53
public String getAtributos() {
return "Matrícula: " + getMatricula() + " " +
" Modelo: " + getMarca() + " " + getModelo() +
" Color: " + getColor() +
" Tarifa: " + getTarifa() +
" Disponible: " + getDisponible;
}
Este método se podría codificar declarando la variable local atributos de
tipo String para almacenar el valor de retorno. Esta variable se declara
dentro del cuerpo del método.
public String getAtributos() {
String atributos;
atributos = "Matrícula: " + getMatricula() + " " +
" Modelo: " + getMarca() + " " + getModelo() +
" Color: " + getColor() +
" Tarifa: " + getTarifa() +
" Disponible: " + getDisponible;
return atributos;
}
Los dos métodos son equivalentes, pero el primero es más claro porque
evita el uso de una variable local que no es necesaria.
Sobrecarga de métodos
La sobrecarga de métodos es útil para que el mismo método opere con
parámetros de distinto tipo o que un mismo método reciba una lista de
parámetros diferente. Esto quiere decir que puede haber dos métodos con
el mismo nombre que realicen dos funciones distintas. La diferencia entre
los métodos sobrecargados está en su declaración.
Clases y objetos
54
Por ejemplo, el método getAtributos() se puede sobrecargar para
devolver los atributos de un vehículo y para mostrar la tarifa reducida al
aplicar el porcentaje de descuento recibido como argumento.
public String getAtributos() {
return "Matrícula: " + getMatricula() + " " +
" Modelo: " + getMarca() + " " + getModelo() +
" Color: " + getColor() +
" Tarifa: " + getTarifa() +
" Disponible: " + getDisponible;
}
public String getAtributos(double porcentajeDescuento) {
return "Matrícula: " + getMatricula() + " " +
" Modelo: " + getMarca() + " " + getModelo() +
" Color: " + getColor() + " Tarifa: " +
(100.0 – porcentajeDescuento)/100*tarifa +
" Disponible: " + getDisponible;
}
En este ejemplo los dos métodos se diferencian por la declaración de sus
parámetros y ambos métodos realizan operaciones distintas.
Constructores
Para crear un objeto se utiliza el operador new. Si no se ha definido un
método constructor para la clase, entonces el objeto se instancia indicando
el nombre de la clase y a continuación un paréntesis abierto y otro cerrado.
Si ya se ha definido un método constructor, entonces no es posible
instanciar un objeto utilizando el constructor por defecto. Cuando se invoca
al constructor por defecto se asigna un espacio de memoria para el nuevo
objeto y sus atributos se inicializan a los valores por defecto
correspondientes a su tipo. Los números enteros se inicializan a cero, los
números reales a 0.0, los valores lógicos a false, los caracteres se
inicializan a u0000 y las referencias a null.
Fundamentos de programación en Java
55
En una clase se pueden definir uno o más métodos constructores para
inicializar los atributos de un objeto con valores distintos de los valores por
defecto de Java. Para instanciar un objeto es necesario indicar los valores
iniciales de sus atributos cuando se ejecuta el método constructor. En la
clase Vehiculo se ha definido un método constructor que inicializa los
atributos matricula, marca, modelo, color y tarifa.
public class Vehiculo {
String matricula;
String marca;
String modelo;
String color;
double tarifa;
boolean disponible;
// El método constructor de la clase Vehiculo
public Vehiculo(String matricula,
String marca,
String modelo,
String color,
double tarifa) {
this.matricula = matricula;
this.marca = marca;
this.modelo = modelo;
this.color = color;
this.tarifa = tarifa;
this.disponible = false;
}
}
this.matricula se refiere al
atributo del objeto
matricula se refiere al
parámetro del método
Clases y objetos
56
A veces es necesario contar con diferentes métodos constructores con
distintos parámetros. Por ejemplo, se podría crear un objeto de la clase
Vehiculo sin conocer la tarifa de alquiler. El método constructor debería
inicializar la tarifa a cero.
public Vehiculo(String matricula,
String marca,
String modelo,
String color) {
this.matricula = matricula;
this.marca = marca;
this.modelo = modelo;
this.color = color;
this.tarifa = 0.0;
this.disponible = false;
}
Cuando se definen dos o más métodos constructores para la clase
Vehiculo, se dice que el método constructor de la clase está
sobrecargado. En este ejemplo la diferencia entre los dos métodos es que el
primero recibe cuatro parámetros e inicializa la tarifa a cero, el segundo
recibe cinco parámetros, uno de ellos para inicializar la tarifa del vehículo.
public Vehiculo(String matricula,
String marca,
String modelo,
String color)
public Vehiculo(String matricula,
String marca,
String modelo,
String color,
double tarifa)
Fundamentos de programación en Java
57
La clase Vehiculo con dos métodos constructores.
public class Vehiculo {
private String matricula;
private String marca;
private String modelo;
private String color;
private double tarifa;
private boolean disponible;
public Vehiculo(String matricula,
String marca,
String modelo,
String color) {
this.matricula = matricula;
this.marca = marca;
this.modelo = modelo;
this.color = color;
this.tarifa = 0.0;
this.disponible = false;
}
public Vehiculo(String matricula,
String marca,
String modelo,
String color,
double tarifa) {
this.matricula = matricula;
this.marca = marca;
this.modelo = modelo;
this.color = color;
this.tarifa = tarifa;
this.disponible = false;
}
}
Java diferencia los métodos sobrecargados por el número y el tipo de los
argumentos que tiene el método. En la clase Vehiculo el número de
parámetros de los dos métodos constructores es diferente.
Cuando se invoca al método constructor de la clase con el operador new,
Java selecciona el método que debe ejecutar por el número y el tipo de
argumentos que recibe.
Clases y objetos
58
Creación de objetos de la clase Vehiculo utilizando ambos métodos
constructores.
Vehiculo vehiculo1 = new Vehiculo("4050 ABJ",
"VW",
"GTI",
"Blanco",
100.0);
Vehiculo vehiculo2 = new Vehiculo("2345 JVM",
"SEAT",
"León",
"Negro");
El objeto vehiculo1 se instancia ejecutando constructor de cinco
parámetros, mientras que vehiculo2 se instancia ejecutando el
constructor de cuatro parámetros.
59
4. Extensión de clases
Composición
La composición consiste en crear una clase nueva agrupando objetos de
clases que ya existen. Una composición agrupa uno o más objetos para
construir una clase, de manera que las instancias de esta nueva clase
contienen uno o más objetos de otras clases. Normalmente los objetos
contenidos se declaran con acceso private y se inicializan en el
constructor de la clase.
La clase Vehiculo está compuesta de objetos de tipo String. Los
atributos matricula, marca, modelo y color en realidad son objetos de
la clase String.
public class Vehiculo {
private String matricula;
private String marca;
private String modelo;
private String color;
private double tarifa;
private boolean disponible;
// se omiten los métodos ‘get’ y ‘set’ de la clase
public Vehiculo(String matricula,
String marca,
String modelo,
String color,
double tarifa) {
this.matricula = matricula;
this.marca = marca;
this.modelo = modelo;
this.color = color;
this.tarifa = tarifa;
this.disponible = false;
}
}
Extensión de clases
60
Para hacer una composición utilizando objetos de una clase diferente de
String, lo primero es definir una nueva clase. La clase Cliente formará
junto con Vehiculo la clase VehiculoAlquilado utilizando la
composición.
public class Cliente {
private String nif;
private String nombre;
private String apellidos;
// se omiten los métodos ‘get’ y ‘set’ de la clase
public Cliente(String nif, String nombre, String apellidos) {
this.nif = nif;
this.nombre = nombre;
this.apellidos = apellidos;
}
}
Ahora se define una composición que declara un objeto de la clase
Vehiculo y un objeto de la clase Cliente. La nueva clase
VehiculoAlquilado relaciona una instancia de la clase Vehiculo con una
instancia de la clase Cliente y crea objetos que almacenan relaciones
entre clientes y vehículos de alquiler.
Esto significa que para instanciar un objeto de la clase
VehiculoAlquilado es necesario tener referencias a objetos de las clases
Cliente y Vehiculo.
Fundamentos de programación en Java
61
public class VehiculoAlquilado {
private Cliente cliente;
private Vehiculo vehiculo;
private int diaAlquiler;
private int mesAlquiler;
private int añoAlquiler;
private int totalDiasAlquiler;
public VehiculoAlquilado(Cliente cliente,
Vehiculo vehiculo,
int diaAlquiler,
int mesAlquiler,
int añoAlquiler,
int totalDiasAlquiler) {
this.cliente = cliente;
this.vehiculo = vehiculo;
this.diaAlquiler = diaAlquiler;
this.mesAlquiler = mesAlquiler;
this.añoAlquiler = añoAlquiler;
this.totalDiasAlquiler = totalDiasAlquiler;
}
// los métodos ‘get’ de los atributos de tipo objeto
// Cliente y Vehiculo
public Cliente getCliente() {
return this.cliente;
}
public Vehiculo getVehiculo() {
return this.vehiculo;
}
}
La clase VehiculoAlquilado contiene un objeto de la clase Cliente, un
objeto de la clase Vehiculo y atributos de tipo int para almacenar el día,
el mes y el año de la fecha del alquiler del vehículo y el total de días de
alquiler. La clase contenedora es VehiculoAlquilado y las clases
contenidas son Cliente y Vehiculo.
Extensión de clases
62
El programa principal donde se crean los objetos de las clases Cliente,
Vehiculo y VehiculoAlquilado.
public class MisVehiculos {
public static void main(String args[]) {
// se crean dos instancias de la clase Vehiculo
Vehiculo vehiculo1 = new Vehiculo("4050 ABJ",
"VW",
"GTI",
"Blanco",
100.0);
Vehiculo vehiculo2 = new Vehiculo("2345 JVM",
"SEAT",
"León",
"Negro",
80.0);
// se crea una instancia de la clase Cliente
Cliente cliente1 = new Cliente("30435624X", "Juan", "Pérez");
// se crea una instancia de la clase VehiculoAlquilado que
// relaciona al cliente1 con el vehiculo1, el vehículo se
// alquila con fecha 11/11/2011 durante 2 días
VehiculoAlquilado alquiler1 = new VehiculoAlquilado(cliente1,
vehiculo1,
11,
11,
2011,
2);
}
}
Fundamentos de programación en Java
63
En una relación de composición, hay atributos de la clase contenedora que
son objetos que pertenecen a la clase contenida. Un objeto de la clase
contenedora puede acceder a los métodos públicos de las clases contenidas.
En la declaración de la clase VehiculoAlquilado se han definido dos
métodos ‘get’ para los atributos de tipo objeto. El método getCliente()
devuelve un objeto de tipo Cliente y el método getVehiculo() devuelve
un objeto de tipo Vehiculo.
Por ejemplo, el objeto alquiler1 de la clase VehiculoAlquilado puede
acceder a los métodos públicos de su propia clase y de las clases Cliente
y Vehiculo. Un objeto de la clase VehiculoAlquilado puede ejecutar
métodos ‘get’ para mostrar la información de los objetos que contiene.
alquiler1.getCliente().getNIF();
alquiler1.getVehiculo().getMatricula();
Los datos del cliente y del vehículo alquilado:
System.out.println("Vehículo alquilado");
System.out.println("Cliente : " +
alquiler1.getCliente().getNIF() + " " +
alquiler1.getCliente().getNombre() + " " +
alquiler1.getCliente().getApellidos());
System.out.println("Vehículo: " +
alquiler1.getVehiculo().getMatricula());
La salida por la consola:
Vehículo alquilado
Cliente : 30435624X Juan Pérez
Vehículo: 4050 ABJ
Extensión de clases
64
Herencia
La herencia es la capacidad que tienen los lenguajes orientados a objetos
para extender clases. Esto produce una nueva clase que hereda el
comportamiento y los atributos de la clase que ha sido extendida. La clase
original se denomina clase base o superclase, la nueva clase se denomina
clase derivada o subclase.
Extensión de clases
La capacidad para extender clases se llama herencia porque la nueva clase
hereda todos los atributos y los métodos de la superclase a la que extiende.
Una subclase es una especialización de la superclase. Normalmente una
subclase añade nuevos atributos y métodos que le dan un comportamiento
diferente al de la superclase. La herencia es un mecanismo muy importante
porque permite la reutilización del código.
Suponga que se desea diseñar una aplicación para gestionar una empresa
de alquiler de vehículos de tipo turismo, deportivo y furgonetas. La clase
Vehiculo define los atributos y los métodos de todos los vehículos de la
empresa de alquiler. Esto no es suficiente porque hay distintos tipos de
vehículos, de manera que es necesario definir subclases para cada tipo de
vehículo: turismo, deportivo y furgoneta. En este ejemplo, la superclase es
Vehiculo y las subclases son Turismo, Deportivo y Furgoneta. Todas
las subclases son vehículos, un turismo, un deportivo y una furgoneta son
vehículos, pero cada uno de ellos tiene características propias que le hacen
diferente del resto. Para un turismo interesa saber el número de puertas y
el tipo de cambio de marcha, para un deportivo interesa saber su cilindrada
y para una furgoneta su capacidad de carga en kilos y el volumen en metros
cúbicos.
La extensión de una clase tiene la siguiente sintaxis:
public class nombre-subclase extends nombre-superclase {
}
Fundamentos de programación en Java
65
La declaración de la clase Turismo como subclase de Vehiculo:
public class Turismo extends Vehiculo {
}
El esquema muestra la relación de herencia que existe entre la superclase
Vehiculo y las subclases Turismo, Deportivo y Furgoneta.
Las subclases Turismo, Deportivo y Furgoneta son especializaciones de
la clase Vehiculo. En una relación de herencia, las subclases heredan los
atributos y los métodos de la superclase. En la declaración de las subclases
se indica la clase a la que extienden, en este caso, Vehiculo.
public class Turismo extends Vehiculo {
}
public class Deportivo extends Vehiculo {
}
public class Furgoneta extends Vehiculo {
}
Extensión de clases
66
La declaración de la superclase Vehiculo.
public class Vehiculo {
private String matricula;
private String marca;
private String modelo;
private String color;
private double tarifa = 0.0;
private boolean disponible;
// se omiten los métodos ‘get’ y ‘set’ de la superclase Vehiculo,
// excepto el método getAtributos()
public Vehiculo(String matricula,
String marca,
String modelo,
String color,
double tarifa) {
this.matricula = matricula;
this.marca = marca;
this.modelo = modelo;
this.color = color;
this.tarifa = tarifa;
this.disponible = false;
}
public String getAtributos() {
return "Matrícula: " + this.matricula +
" Modelo: " + this.marca + " " + this.modelo +
" Color: " + this.color +
" Tarifa: " + this.tarifa +
" Disponible: " + this.disponible;
}
}
Fundamentos de programación en Java
67
La declaración de la subclase Turismo.
public class Turismo extends Vehiculo {
private int puertas;
private boolean marchaAutomatica;
public Turismo(String matricula,
String marca,
String modelo,
String color,
double tarifa,
int puertas,
boolean marchaAutomatica) {
super(matricula, marca, modelo, color, tarifa);
this.puertas = puertas;
this.marchaAutomatica = marchaAutomatica;
}
// métodos ‘get’ de la subclase Turismo
public int getPuertas() {
return this.puertas;
}
public boolean getMarchaAutomatica() {
return this.marchaAutomatica;
}
public String getAtributos() {
return super.getAtributos() +
" Puertas: " + this.puertas +
" Marcha automática: " + this.marchaAutomatica;
}
}
Extensión de clases
68
La declaración de la subclase Deportivo.
public class Deportivo extends Vehiculo {
private int cilindrada;
public Deportivo(String matricula,
String marca,
String modelo,
String color,
double tarifa,
int cilindrada) {
super(matricula, marca, modelo, color, tarifa);
this.cilindrada = cilindrada;
}
// métodos ‘get’ de la subclase Deportivo
public int getCilindrada() {
return this. cilindrada;
}
public String getAtributos() {
return super.getAtributos() +
" Cilindrada (cm3): " + this.cilindrada;
}
}
Fundamentos de programación en Java
69
La declaración de la subclase Furgoneta.
public class Furgoneta extends Vehiculo {
private int carga;
private int volumen;
public Furgoneta(String matricula,
String marca,
String modelo,
String color,
double tarifa,
int carga,
int volumen) {
super(matricula, marca, modelo, color, tarifa);
this.carga = carga;
this.volumen = volumen;
}
// métodos ‘get’ de la subclase Furgoneta
public int getCarga() {
return this.carga;
}
public int getVolumen() {
return this.volumen;
}
public String getAtributos() {
return super.getAtributos() +
" Carga (kg): " + this.carga +
" Volumen (m3): " + this.volumen;
}
}
Extensión de clases
70
Polimorfismo
Las clases Turismo, Deportivo y Furgoneta extienden a la clase
Vehiculo. Estas clases heredan los atributos de Vehiculo y cada subclase
añade atributos y métodos propios.
La clase Turismo añade los atributos puertas, marchaAutomatica y los
métodos getPuertas() y getMarchaAutomatica().
La clase Deportivo añade el atributo cilindrada y el método
getCilindrada().
La clase Furgoneta añade los atributos carga, volumen y los métodos
getCarga() y getVolumen().
Además, cada subclase declara un método getAtributos(). Este método
también se ha declarado en la superclase. Esto significa que el método
getAtributos() de las subclases sobreescribe al método de la superclase.
Dependiendo del tipo de objeto que invoque el método, se ejecuta el
método correspondiente a la clase del objeto. Por ejemplo, si el método es
invocado por un objeto de la clase Turismo, entonces se ejecuta el código
del método getAtributos() de la clase Turismo.
Los métodos getAtributos() de las subclases modifican el
comportamiento del método getAtributos() de la superclase. En cada
método se invoca a super.getAtributos() para que muestre los
atributos de un vehículo y después se muestran los atributos propios de la
subclase. Los métodos getAtributos() de las subclases sobrescriben el
método getAtributos() de la superclase. Esta característica de los
lenguajes de programación orientados a objetos se conoce como
polimorfismo.
Un objeto de las subclases Turismo, Deportivo o Furgoneta puede
invocar los métodos getMatricula(), getMarca(), getModelo(),
getColor(), getTarifa(), getDisponible(), setTarifa() y
setDisponible() de la superclase Vehiculo.
Fundamentos de programación en Java
71
El esquema muestra la superclase Vehiculo y las subclases Turismo,
Deportivo y Furgoneta con sus atributos y métodos.
El siguiente ejemplo muestra el comportamiento de los métodos
sobreescritos en las subclases.
// creación de instancias de la superclase Vehiculo y
// de las subclases Turismo, Deportivo y Furgoneta
Vehiculo miVehiculo = new Vehiculo("4050 ABJ",
"VW", "GTI",
"Blanco",
100.0);
Turismo miTurismo = new Turismo("4060 TUR",
"Skoda", "Fabia",
"Blanco",
90.0,
2,
false);
Extensión de clases
72
Deportivo miDeportivo = new Deportivo("4070 DEP",
"Ford”, "Mustang",
"Rojo",
150.0,
2000);
Furgoneta miFurgoneta = new Furgoneta("4080 FUR",
"Fiat", "Ducato",
"Azul",
80.0,
1200,
8);
// invocación del método getAtributos() de cada objeto
System.out.print("Vehículo : " +
miVehiculo.getAtributos());
// miVehiculo es una instancia de la clase Vehiculo, se
// invoca el método getAtributos() de Vehiculo
Vehículo : Matrícula: 4050 ABJ Modelo: VW GTI
Color: Blanco Tarifa: 100.0 Disponible: false
System.out.print("Turismo " + miTurismo.getAtributos());
// miTurismo es una instancia de la clase Turismo, se
// invoca el método getAtributos() de Turismo
Fundamentos de programación en Java
73
Turismo Matrícula: 4060 TUR Modelo: Skoda Fabia
Color: Blanco Tarifa: 90.0 Disponible: false Puertas: 2
Marcha automática: false
System.out.print("Deportivo " +
miDeportivo.getAtributos());
// miDeportivo es una instancia de la clase Deportivo,
// se invoca el método getAtributos() de Deportivo
Deportivo Matrícula: 4070 DEP Modelo: Ford Mustang
Color: Rojo Tarifa: 150.0 Disponible: false
Cilindrada (cm3): 2000
System.out.print("Furgoneta " +
miFurgoneta.getAtributos());
// miFurgoneta es una instancia de la clase Furgoneta,
// se invoca el método getAtributos() de Furgoneta
Furgoneta Matrícula: 4080 FUR Modelo: Fiat Ducato
Color: Azul Tarifa: 80.0 Disponible: false
Carga (kg): 1200 Volumen (m3): 8
// el objeto miTurismo pertenece a la subclase Turismo,
// es un vehículo y puede invocar a los métodos de la
// superclase Vehiculo: getMatricula(),
// getMarca() y getModelo()
Extensión de clases
74
System.out.print("Turismo : " +
miTurismo.getMatricula() + " " +
miTurismo.getMarca() + " " +
miTurismo.getModelo());
Turismo : 4060 TUR Skoda Fabia
Compatibilidad de tipos
En una relación de tipo herencia, un objeto de la superclase puede
almacenar un objeto de cualquiera de sus subclases. Por ejemplo, un objeto
de la clase Vehiculo puede almacenar un objeto de la clase Turismo,
Deportivo o Furgoneta. Dicho de otro modo, cualquier referencia de la
clase Vehiculo puede contener una instancia de la clase Vehiculo o bien
una instancia de las subclases Turismo, Deportivo o Furgoneta.
Esto significa que la clase base o superclase es compatible con los tipos que
derivan de ella, pero no al revés. Una referencia de la clase Turismo solo
puede almacenar una instancia de Turismo, nunca una instancia de la
superclase Vehiculo.
Conversión ascendente de tipos
Cuando un objeto se asigna a una referencia distinta de la clase a la que
pertenece, se hace una conversión de tipos. Java permite asignar un objeto
a una referencia de la clase base.
Por ejemplo, si un objeto de la clase Turismo se asigna a una referencia de
la clase Vehiculo, se hace una conversión ascendente de tipos,
denominada “upcasting”. La conversión ascendente de tipos siempre se
puede realizar.
Fundamentos de programación en Java
75
Vehiculo miVehiculo = new Turismo("4090 TUR",
"Skoda", "Fabia",
"Negro",
90.0,
2,
true);
System.out.println("Vehículo " +
miVehiculo.getAtributos());
En este ejemplo se crea un objeto de la clase base Vehiculo utilizando el
constructor de la clase derivada Turismo.
Dado que la instancia es de tipo Turismo, al invocar al método
getAtributos() muestra los atributos de un turismo.
Vehículo Matrícula: 4090 TUR Modelo: Skoda Fabia Color:
Negro Tarifa: 90.0 Disponible: false Puertas: 2
Marcha automática: true
A la referencia miVehiculo también se le puede asignar la referencia de
una instancia existente de la clase Turismo.
Turismo miTurismo = new Turismo("4100 TUR",
"VW", "Polo",
"Rojo",
80.0,
2,
false);
Extensión de clases
76
Vehiculo miVehiculo = miTurismo;
System.out.println("Vehículo " +
miVehiculo.getAtributos());
De nuevo, el método getAtributos() muestra los atributos de un
turismo:
Vehículo Matrícula: 4100 TUR Modelo: VW Polo Color:
Rojo Tarifa: 80.0 Disponible: false Puertas: 2 Marcha
automática: false
Conversión descendente de tipos
Si una instancia de la clase base Vehiculo almacena una referencia a un
objeto de una de sus clases derivadas, entonces es posible hacer una
conversión descendente de tipos, denominada “downcasting”.
El objeto miVehiculo de la clase base Vehiculo almacena una referencia
a un objeto de la clase derivada Turismo. En este caso, está permitido
hacer una conversión descendente de tipos. La conversión se debe hacer de
forma explícita, indicando el nombre de la clase a la que se desea convertir.
Conversión descendente de tipos:
Vehiculo miVehiculo = new Turismo("4090 TUR",
"Skoda", "Fabia",
"Negro",
90.0,
2,
true);
Turismo miNuevoTurismo = (Turismo) miVehiculo;
Fundamentos de programación en Java
77
En este ejemplo, el objeto de la clase Vehiculo almacena un objeto de la
clase derivada Turismo. El objeto miVehiculo se convierte de forma
explícita a un objeto de tipo Turismo utilizando el “casting” (Turismo).
Solo así es posible realizar la asignación a una referencia que ha sido
declarada de tipo Turismo.
Si no se utiliza el “casting”, entonces el compilador de Java da un mensaje
de error que indica que se produce un conflicto de tipos y no puede
convertir automáticamente una referencia Vehiculo en una referencia
Turismo.
Es importante señalar que el “downcasting” no siempre es legal y puede
producir un error durante la ejecución del programa Java.
Jerarquía de herencia
Cualquier clase Java puede ser utilizada como una clase base para extender
sus atributos y comportamiento. La clase derivada que se obtenga, puede a
su vez, ser extendida de nuevo. La relación de herencia es transitiva y
define una jerarquía.
En Java todas las clases están relacionadas en una única jerarquía de
herencia puesto que toda clase hereda explícitamente de otra o bien
implícitamente de Object.
La clase Vehiculo no extiende explícitamente otra clase, por lo que se
puede decir que es una extensión de la clase Object de Java. Esto quiere
decir que cualquier objeto de un programa Java se puede ver como una
instancia de la clase Object.
Extensión de clases
78
El esquema muestra la jerarquía de herencia de las clases asociadas a los
tipos primitivos de Java.
79
5. Ampliación de clases
Elementos de clase (Static)
Los atributos y métodos de una clase precedidos con la palabra static se
denominan elementos de clase. Solo existe un elemento estático para todos
los objetos de una misma clase. Esto significa que los elementos de clase
son compartidos por todas las instancias de la clase. Cuando se modifica un
elemento de clase todas las instancias de la clase ven dicha modificación.
Los atributos de clase deben tener un valor inicial aunque no exista ninguna
instancia de la clase. Si el elemento de clase es un valor constante,
entonces se debe indicar la palabra final.
Por ejemplo, se puede definir la constante PI para calcular el perímetro y el
área de la clase Circulo.
public class Circulo {
public static final double PI = 3.1415926536;
private double radio;
public Circulo(double radio) {
this.radio = radio;
}
public double getRadio() {
return this.radio;
}
public double calcularPerimetro() {
return 2 * PI * this.radio;
}
public double calcularArea() {
return PI * this.radio * this.radio;
}
}
Ampliación de clases
80
El acceso al elemento estático PI, la instanciación del objeto miCirculo y
las invocaciones a los métodos calcularPerimetro() y
calcularArea().
// Este programa calcula el perímetro y el área de una circunferencia
public class PerimetroAreaCircunferencia {
public static void main (String[] args) {
System.out.println("El valor de PI es " + Circulo.PI);
Circulo miCirculo = new Circulo(10.0);
System.out.println("El radio del circulo es " +
miCirculo.getRadio() +
" su perimetro es " +
miCirculo.calcularPerimetro() +
" y su área es " +
miCirculo.calcularArea());
}
}
Derechos de acceso
El estado de un objeto está dado por el conjunto de valores de sus
atributos. Una modificación arbitraria, intencionada o no, puede provocar
inconsistencias o comportamientos no deseados de un objeto. Es por este
motivo que se debe controlar el acceso a los atributos de los objetos. Java
proporciona mecanismos de acceso a los elementos de una clase, de forma
que se puede determinar el derecho de acceso de cada elemento según las
necesidades de los objetos.
Acceso privado. Los elementos privados solo se pueden utilizar dentro de
la clase que los define. Para indicar el acceso privado se utiliza private.
Acceso de paquete. El acceso a estos componentes es libre dentro del
paquete en el que se define la clase. El acceso de paquete no se indica
expresamente.
Fundamentos de programación en Java
81
Acceso protegido. Los elementos protegidos solo se pueden utilizar dentro
de la clase que los define, aquellas clases que la extiendan y cualquier clase
definida en el mismo paquete. Para indicar el acceso protegido se utiliza
protected.
Acceso público. Los elementos públicos se pueden utilizar libremente. Para
indicar expresamente el acceso público se utiliza public. No es necesario,
el acceso público se utiliza como valor por defecto mientras no se indique
private o protected.
Para limitar el acceso a los atributos de la clase Vehiculo se utiliza
private. Al utilizar este tipo de acceso, solo los métodos ‘get’ y ‘set’ de la
clase pueden acceder a ellos.
public class Vehiculo {
private String matricula;
private String marca;
private String modelo;
private String color;
private double tarifa;
private boolean disponible;
}
Con esta declaración, todos los atributos de la clase tienen acceso private
y el diagrama de clases muestra un signo menos delante del identificador
del atributo para indicar que es privado.
Ampliación de clases
82
La clase Vehiculo con sus métodos ‘get y ‘set’.
public class Vehiculo {
private String matricula;
private String marca;
private String modelo;
private String color;
private double tarifa;
private boolean disponible;
public String getMatricula() {
return this.matricula;
}
public String getMarca() {
return this.marca;
}
public String getModelo() {
return this.modelo;
}
public String getColor() {
return this.color;
}
public double getTarifa() {
return this.tarifa;
}
public boolean getDisponible() {
return this.disponible;
}
public void setTarifa(double tarifa) {
this.tarifa = tarifa;
}
public void setDisponible(boolean disponible) {
this.disponible = disponible;
}
}
La clase Vehiculo define métodos ‘get’ para los atributos matrícula,
marca, modelo, color, tarifa y disponible. Los métodos ‘set’ solo son
aplicables a los atributos tarifa y disponible porque se considera que el
resto de atributos de la clase no pueden modificar su valor una vez que se
ha creado el objeto.
Fundamentos de programación en Java
83
La responsabilidad de modificar los atributos de los objetos es de los
métodos ‘set’. Estos métodos deben verificar que el valor que se desea
asignar a un atributo es válido y cumple con las restricciones de diseño de
la clase.
Paquetes
Los paquetes son grupos de clases, interfaces y otros paquetes que están
relacionados entre sí. Los paquetes aportan una forma de encapsulación de
un nivel superior al de las clases. Permiten unificar un conjunto de clases e
interfaces que se relacionan funcionalmente. Por ejemplo, el paquete java
engloba un conjunto de paquetes con utilidades de soporte para desarrollo y
ejecución de aplicaciones como util o lang.
Un paquete se declara con la siguiente sintaxis:
package nombre-del-paquete;
Por ejemplo, se podría definir el paquete vehiculos para la aplicación de le
empresa de alquiler de vehículos:
package vehiculos;
Uso
Para utilizar componentes que están en otro paquete diferente se debe
añadir una declaración de importación.
El uso de un paquete se declara con la siguiente sintaxis:
import nombre-del-paquete;
Se puede importar un paquete entero o un componente del paquete. Por
ejemplo, si se desea importar las librerías para cálculos matemáticos de
Java.
import java.math.*;
Ampliación de clases
84
Si solo se desea importar una librería, entonces se debe indicar el nombre
del paquete y del componente. En este ejemplo se importa el componente
Calendar de la librería de utilidades de Java.
import java.util.Calendar;
La declaración de importación se incluye antes de la declaración de la clase.
En el siguiente ejemplo se incluye el componente Calendar de util y se
utiliza el método getInstance() para obtener el día, el mes y el año de la
fecha actual.
import java.util.Calendar;
public class CalcularFechaHoy {
public static void main (String[] args) {
int edad, diaHoy, mesHoy, añoHoy;
diaHoy = Calendar.getInstance().get(Calendar.DAY_OF_MONTH);
mesHoy = Calendar.getInstance().get(Calendar.MONTH) + 1;
añoHoy = Calendar.getInstance().get(Calendar.YEAR);
System.out.println("La fecha de hoy es " +
diaHoy + "/" +
mesHoy + "/" +
añoHoy);
}
}
Nombres
El nombre de un paquete debe ser representativo de su contenido. El
nombre puede contener la declaración de subpaquete. Se puede incluir el
nombre de la empresa que ha desarrollado el paquete para facilitar su
identificación.
package nombre-de-la-empresa.nombre-del-paquete;
Fundamentos de programación en Java
85
Por ejemplo, el paquete vehiculos de la empresa “Mi Empresa” se podría
identificar:
package miEmpresa.vehiculos;
Clases predefinidas
Una característica importante de Java es que aporta gran cantidad de clases
predefinidas. Estas clases están especializadas en comunicaciones, web,
interfaz de usuario, matemáticas y muchas otras aplicaciones.
A continuación se describen las clases asociadas a los tipos primitivos de
Java, la clase Math y la clase String.
Las clases asociadas a los tipos primitivos
Los tipos predefinidos boolean, char, int, long, float y double son
tipos simples, no son clases. Para facilitar la programación en Java se han
creado clases asociadas a los tipos predefinidos. Estas clases proporcionan
métodos útiles para convertir cadenas de texto a otros tipos, para imprimir
los números con diversos formatos y para describir los tipos simples.
Estas clases generan automáticamente una instancia cuando se usan tipos
simples en contextos en los que se espera un objeto. Además, pueden
utilizarse en expresiones en donde se espera un tipo simple.
Las clases asociadas a los tipos primitivos son:
Clase Tipo primitivo asociado
Boolean boolean
Character char
Integer int
Long long
Float float
Double double
Ampliación de clases
86
Estas clases tienen los siguientes métodos:
Método constructor a partir de un valor de tipo simple
Character letra = new Character('A');
Integer numero = new Integer(10);
Método constructor que recibe una cadena de texto y la traduce al tipo
simple
Integer numero = new Integer("120");
Método toString() que transforma el valor almacenado en una cadena
Integer numero = new Integer("100");
System.out.println(numero.toString());
Método equals() para comparar el valor almacenado
Integer numero1 = new Integer("100");
Integer numero2 = new Integer("101");
System.out.println(numero2.equals(numero1));
La clase Math
La clase Math contiene constantes y métodos de uso común en
matemáticas. Todas las operaciones que se realizan en esta clase utilizan el
tipo double. Contiene la constante pi (Math.PI) y el número de Euler
(Math.E). En las funciones trigonométricas, los ángulos se expresan en
radianes y los métodos devuelven valores de tipo double. La clase Math
incluye funciones como potenciación, redondeo, cuadrado, raíz cuadrada y
muchas más.
Para más información sobre los métodos de la clase Math, consulte el API
de Java.
http://docs.oracle.com/javase/1.5.0/docs/api/java/lang/Math.html
Fundamentos de programación en Java
87
La clase String
La clase String se usa para manejar cadenas de caracteres de cualquier
longitud. Un objeto String se puede crear a partir de una secuencia de
caracteres delimitados por comillas dobles.
String nombre = "Juan";
String apellidos = "González López";
Un objeto String también se puede crear utilizando el constructor de la
clase.
String mensaje = new String(“Hola Mundo”);
La clase String tiene un tratamiento particular en Java. Además de la
construcción de objetos a partir de literales entre comillas, se pueden
aplicar los operadores + y += para concatenar objetos de tipo String.
String hola = new String("Hola");
String espacio = new String (" ");
String mundo = new String("Mundo");
String holaMundo = hola + espacio + mundo;
System.out.println(holaMundo);
Para conocer la longitud de un objeto String se utiliza el método
length(). Por ejemplo, el objeto holaMundo tiene una longitud de 10
caracteres.
System.out.println("El texto " + holaMundo + " tiene " +
holaMundo.length() + " letras");
Ampliación de clases
88
Para comparar cada letra de dos objetos de tipo String se utiliza el
método contentEquals().
String nombre1 = "Angel";
String nombre2 = "Carlos";
System.out.println(nombre1.contentEquals(nombre2));
El método String.valueOf() devuelve una cadena correspondiente al
valor de su parámetro. Este método está sobrecargado y acepta tipos
boolean, char, int, long, float y double.
String año = String.ValueOf(2011); // año = "2011"
El método charAt(int posicion) de la clase String devuelve el
carácter almacenado en la posición indicada de una cadena de caracteres. El
primer carácter de una cadena se almacena en la posición cero y el último
en la posición correspondiente a la longitud de la cadena – 1.
String holaMundo = "Hola Mundo";
System.out.println("La primera letra de 'Hola Mundo'" +
" es " + holaMundo.charAt(0));
Para más información sobre los métodos de la clase String, consulte el API
de Java.
http://docs.oracle.com/javase/1.5.0/docs/api/java/lang/String.html
89
6. Estructuras de control
El cuerpo de un programa se compone de un conjunto de sentencias que
especifican las acciones que se realizan durante su ejecución. Dentro de
cualquier programa, se escriben sentencias que definen la secuencia de
acciones a ejecutar. Estas sentencias incluyen acciones de cálculo, entrada
y salida de datos, almacenamiento de datos, etc. Las sentencias se ejecutan
una a una en el orden en el que han sido escritas.
Se denomina flujo de un programa al orden de ejecución de las sentencias
que forman parte del cuerpo de un programa. Las estructuras de control
son una característica básica de los lenguajes que se utiliza para modificar
el flujo de un programa.
Hay casos en los que el flujo de un programa debe ejecutar determinadas
instrucciones solo cuando se cumple una condición. En otras ocasiones,
debe repetir un conjunto de sentencias un número determinado de veces.
Las estructuras de control permiten condicionar el flujo de ejecución
dependiendo del estado de las variables de un programa.
Las estructuras de control básicas se pueden clasificar en estructuras de
selección, de repetición y de salto.
Selección. Permiten decidir si se ejecuta un bloque de sentencias o no.
Repetición. Permiten ejecutar un bloque de sentencias muchas veces.
Salto. Permiten dar un salto y continuar la ejecución de un programa en
un punto distinto de la siguiente sentencia en el orden natural de
ejecución.
Las estructuras de control se pueden combinar sin ningún tipo de limitación.
Cualquier nuevo bloque de sentencias puede incluir estructuras de control a
continuación de otras. Cuando se incluyen varias estructuras seguidas unas
de otras, se dice que son estructuras de control apiladas.
Por otra parte, dentro de un bloque de una estructura de control se puede
incluir otra estructura de control y dentro de este nuevo bloque se puede
incluir otra estructura de control y así sucesivamente. Cuando una
estructura contiene otra estructura, se dice que son estructuras de control
anidadas.
Es importante destacar que no existe limitación en cuanto al número de
estructuras de control apiladas o anidadas que se pueden utilizar en un
Estructuras de control
90
programa Java. La única restricción a tener en cuenta es la claridad y la
legibilidad del programa.
Estructuras de selección
Las estructuras de selección permiten modificar el flujo de un programa. La
decisión de ejecutar un bloque de sentencias queda condicionada por el
valor de una expresión lógica definida utilizando variables del programa.
Estructura if
La estructura if se denomina estructura de selección única porque ejecuta
un bloque de sentencias solo cuando se cumple la condición del if. Si la
condición es verdadera se ejecuta el bloque de sentencias. Si la condición es
falsa, el flujo del programa continúa en la sentencia inmediatamente
posterior al if.
Una sentencia if tiene la siguiente sintaxis:
if (condicion) {
bloque-de-sentencias
}
La condición es una expresión que evalúa un valor lógico, por lo que el
resultado solo puede ser true o false. La condición siempre se escribe
entre paréntesis. La selección se produce sobre el bloque de sentencias
delimitado por llaves. Si el bloque de sentencias solo tiene una sentencia,
entonces se puede escribir sin las llaves, como se muestra a continuación.
if (condicion)
sentencia;
Cuando el flujo de un programa llega a una estructura if, se evalúa la
condición y el bloque de instrucciones se ejecuta si el valor de la condición
es true. Si la condición es false, entonces se ejecuta la sentencia
inmediatamente posterior al if.
Fundamentos de programación en Java
91
Por ejemplo, si la calificación de un alumno es 10, entonces se debe
mostrar por la consola un mensaje indicando que tiene una Matrícula de
Honor.
La sentencia if considerando que calificación es una variable de tipo int:
if (calificacion == 10) {
System.out.println("Matrícula de Honor");
}
En este ejemplo el mensaje “Matrícula de Honor” solo se muestra cuando el
valor de la calificación es igual a 10.
Estructura if else
La estructura if-else se denomina de selección doble porque selecciona
entre dos bloques de sentencias mutuamente excluyentes. Si se cumple la
condición, se ejecuta el bloque de sentencias asociado al if. Si la condición
no se cumple, entonces se ejecuta el bloque de sentencias asociado al
else.
Una sentencia if-else tiene la siguiente sintaxis:
if (condicion) {
bloque-de-sentencias-if
}
else {
bloque-de-sentencias-else
}
Al igual que en el if, la condición se debe escribir entre paréntesis. La
selección depende del resultado de evaluar la condición. Si el resultado es
true, se ejecuta el bloque de sentencias del if, en cualquier otro caso se
ejecuta el bloque de instrucciones del else. Después de ejecutar el bloque
de sentencias se ejecuta la sentencia inmediatamente posterior al if-else.
Estructuras de control
92
Por ejemplo, si se desea mostrar un mensaje por la consola para indicar si
un número es par o impar, basta con calcular el resto de la división del
número entre 2 con el operador %. Si el resto es igual a cero, entonces el
número es par, en caso contrario el número es impar.
La sentencia if-else:
if (numero % 2 == 0)
System.out.println("El número es par");
else
System.out.println("El número es impar");
Como se ha comentado antes, los bloques de sentencias son mutuamente
excluyentes. Si se cumple la condición se ejecuta un bloque de sentencias,
en caso contrario se ejecuta el otro bloque de sentencias. Teniendo en
cuenta esto, se podría escribir una sentencia if-else con la condición
contraria y con los bloques de sentencias intercambiados.
if (numero % 2 != 0)
System.out.println("El número es impar");
else
System.out.println("El número es par");
Si fuera necesario evaluar más de una condición, entonces se deben utilizar
varias estructuras de selección anidadas. Por ejemplo, para mostrar la
calificación de un alumno, es necesario evaluar las condiciones que se
indican en la siguiente tabla.
Calificación Descripción
10 Matrícula de Honor
9 Sobresaliente
7, 8 Notable
6 Bien
5 Aprobado
0,1,2,3,4 Suspenso
Fundamentos de programación en Java
93
De la tabla anterior, se puede ver que las condiciones son excluyentes entre
sí. Si la calificación es 10 se muestra “Matrícula de Honor”. En caso
contrario la calificación es menor de 10 y es necesario seleccionar entre
“Sobresaliente”, “Notable”, “Bien”, “Aprobado” y “Suspenso”. Si la
calificación es 9 se muestra “Sobresaliente”. En caso contrario, la
calificación es menor de 9 y se debe seleccionar entre “Notable”, “Bien”,
“Aprobado” y “Suspenso”. Si la calificación es mayor o igual a 7 se muestra
“Notable”. En caso contrario la calificación es menor de 7 y se debe
seleccionar entre “Bien”, “Aprobado” y “Suspenso”. Si la calificación es 6 se
muestra “Bien”. En caso contrario la calificación es menor o igual a 6 y se
debe seleccionar entre “Aprobado” y “Suspenso”. Si la calificación es 5 se
muestra “Aprobado”, en caso contrario “Suspenso”.
La sentencia if-else:
int calificacion = 7;
if (calificacion == 10)
System.out.println("Matrícula de Honor");
else
if (calificacion == 9)
System.out.println("Sobresaliente");
else
if (calificacion >= 7)
System.out.println("Notable");
else
if (calificacion == 6)
System.out.println("Bien");
else
if (calificacion == 5)
System.out.println("Aprobado");
else
System.out.println("Suspenso");
Estructuras de control
94
Estructura if else if
La estructura if-else-if se puede aplicar en los mismos casos en que se
utiliza un if-else anidado. Esta estructura permite escribir de forma
abreviada las condiciones de un if-else anidado.
Una sentencia if-else-if tiene la siguiente sintaxis:
if (condicion-1) {
bloque-de-sentencias-condicion-1
} else if (condicion-2) {
bloque-de-sentencias-condicion-2
} else {
bloque-de-sentencias-else
}
La sentencia if-else-if para el ejemplo de las calificaciones:
int calificacion = 7;
if (calificacion == 10) {
System.out.println("Matrícula de Honor");
} else if (calificacion == 9) {
System.out.println("Sobresaliente");
} else if (calificacion >= 7) {
System.out.println("Notable");
} else if (calificacion == 6) {
System.out.println("Bien");
} else if (calificacion == 5) {
System.out.println("Aprobado");
} else {
System.out.println("Suspenso");
}
Fundamentos de programación en Java
95
Estructura switch
La estructura switch es una estructura de selección múltiple que permite
seleccionar un bloque de sentencias entre varios casos. En cierto modo, es
parecido a una estructura de if-else anidados. La diferencia está en que
la selección del bloque de sentencias depende de la evaluación de una
expresión que se compara por igualdad con cada uno de los casos. La
estructura switch consta de una expresión y una serie de etiquetas case y
una opción default. La sentencia break indica el final de la ejecución del
switch.
Una sentencia switch tiene la siguiente sintaxis:
switch (expresion) {
case valor-1:
bloque-de-sentencias-1;
break;
case valor-2:
bloque-de-sentencias-2;
break;
case valor-3:
bloque-de-sentencias-3;
break;
case valor-4:
bloque-de-sentencias-4;
break;
case valor-5:
bloque-de-sentencias-5;
break;
default:
bloque-de-sentencias-default;
break;
}
Estructuras de control
96
La expresión debe devolver un valor de tipo entero (int) o carácter
(char) y es obligatorio que la expresión se escriba entre paréntesis. A
continuación de cada case aparece uno o más valores constantes del mismo
tipo que el valor que devuelve la expresión del switch.
Para interrumpir la ejecución de las sentencias del switch se utiliza la
sentencia break que provoca la finalización del switch. El flujo del
programa continúa en la sentencia inmediatamente posterior al switch.
Una vez que se evalúa la expresión del switch, se comprueba si coincide
con el valor del primer case. En caso contrario, se comprueba si coincide
con el valor del segundo case y así sucesivamente. Cuando el valor de la
expresión coincide con el valor de uno de los case, se empieza a ejecutar el
bloque de instrucciones correspondiente al case hasta encontrar una
sentencia break o al llegar al final de la estructura switch donde se cierra
la llave. Si no se encuentra un case que coincida con el valor de la
expresión, se ejecuta el bloque de sentencias correspondiente a la etiqueta
default.
Para asegurar el correcto flujo de ejecución de un programa durante la
evaluación de una sentencia switch, es recomendable incluir una sentencia
break al final del bloque de instrucciones de cada case, incluido el
correspondiente a la etiqueta default. Esto es importante, porque si se
omite la sentencia break, cuando finaliza la ejecución del bloque de
sentencias de un case, el flujo del programa continúa ejecutando los case
siguientes y esto puede provocar un comportamiento erróneo del programa.
El siguiente ejemplo muestra la importancia del uso del break en una
sentencia switch.
Suponga que en una empresa de consultoría la categoría profesional de un
empleado se calcula a partir de su tasa de coste. La tabla muestra los
valores de las tasas y sus correspondientes categorías.
Calificación Descripción
Menor de 80 La categoría es ‘C’ de consultor Junior
Mayor o igual a 80 y menor de 120 La categoría es ‘B’ de consultor Senior
Mayor o igual a 120 La categoría es ‘A’ de socio
Fundamentos de programación en Java
97
Programa que utiliza un switch para seleccionar la descripción
correspondiente a cada categoría.
public class CategoriasProfesionales {
public static void main(String[] args) {
int tasaEstandar = 150;
char categoriaProfesional;
if (tasaEstandar < 80)
categoriaProfesional = 'C';
else
if (tasaEstandar < 120)
categoriaProfesional = 'B';
else
categoriaProfesional = 'A';
System.out.print("Tasa " + tasaEstandar + " euros, ");
System.out.print("categoría " + categoriaProfesional +
" de ");
switch (categoriaProfesional) {
case 'A': System.out.print("Socio ");
case 'B': System.out.print("Senior ");
case 'C': System.out.print("Junior ");
default: System.out.print("¡Indefinida! ");
}
}
}
El valor de la tasaEstandar es 150 euros, de manera que se asigna el
valor 'A' a la variable categoriaProfesional. En el switch se cumple el
primer case y se muestra por la consola el texto “Socio”. Según esto, el
programa debería mostrar el mensaje:
Tasa 90 euros, categoría 'A' de Socio
No es así, el primer case no tiene break por lo que no finaliza la ejecución
del switch y se ejecutan los bloques de sentencias correspondientes al
Estructuras de control
98
segundo case, al tercer case y al default. El programa muestra por la
consola el mensaje:
Tasa 90 euros, categoría 'A' de Socio Senior Junior
¡Indefinida!
Para evitar que se ejecute más de un bloque de sentencias de un switch,
se debe incluir un break al final del bloque de cada case.
switch (categoriaProfesional) {
case 'A': System.out.print("Socio ");
break;
case 'B': System.out.print("Senior ");
break;
case 'C': System.out.print("Junior ");
break;
default: System.out.print("¡Indefinida! ");
break;
}
La sentencia break al final de cada case asegura que solo se ejecuta un
case y después finaliza el switch.
Fundamentos de programación en Java
99
public class CategoriasProfesionales {
public static void main(String[] args) {
int tasaEstandar = 150;
char categoriaProfesional;
if (tasaEstandar < 80)
categoriaProfesional = 'C';
else
if (tasaEstandar < 120)
categoriaProfesional = 'B';
else
categoriaProfesional = 'A';
System.out.print("Tasa " + tasaEstandar + " euros, ");
System.out.print("categoría " + categoriaProfesional +
" de ");
switch (categoriaProfesional) {
case 'A': System.out.print("Socio ");
break;
case 'B': System.out.print("Senior ");
break;
case 'C': System.out.print("Junior ");
break;
default: System.out.print("¡Indefinida! ");
break;
}
}
}
De nuevo, se asigna el valor 'A' a la variable categoriaProfesional. En
el switch se cumple el primer case y la salida por la consola es:
Tasa 90 euros, categoría ‘A’ de Socio
Estructuras de control
100
Volviendo al ejemplo de las calificaciones que antes se ha codificado
utilizando if-else anidados, ahora se utiliza un switch.
public class Calificaciones {
public static void main(String[] args) {
int calificacion = 9;
switch (calificacion) {
case 0:
case 1:
case 2:
case 3:
case 4: System.out.println("Suspenso");
break;
case 5: System.out.println("Aprobado");
break;
case 6: System.out.println("Bien");
break;
case 7:
case 8: System.out.println("Notable");
break;
case 9: System.out.println("Sobresaliente");
break;
case 10: System.out.println("Matrícula de
Honor");
break;
default: System.out.println("No presentado");
break;
}
}
}
Fundamentos de programación en Java
101
Es importante ver que los case correspondientes a los valores 0, 1, 2 y 3 se
han dejado vacíos porque el bloque de sentencias para estos casos es el
mismo que el del case 4. Para evitar repetir este código varias veces, se
deja vacío el bloque correspondiente a estos casos y no se incluye el break.
De esta manera, cuando se cumple uno de ellos, se ejecuta el bloque de
sentencias correspondiente al case, que para los valores 0, 1, 2 y 3, está
vacío. Como no hay break, se ejecutan las siguientes líneas del programa
hasta llegar al bloque de sentencias correspondiente al case 4, que
muestra el mensaje “Suspenso” y, cuando encuentra el break, finaliza el
switch.
El switch se diferencia de otras estructuras en que no es necesario
delimitar entre llaves el bloque de sentencias de cada case. Solo son
obligatorias las llaves de inicio y fin del switch. En una estructura switch
es obligatorio que los valores de los distintos casos sean diferentes. Si no
hay un caso que coincida con el valor de la expresión y no se incluye la
etiqueta default, entonces el switch no ejecuta ninguno de los bloques
de sentencias.
Por último, conviene recordar que un switch es una estructura apropiada
para seleccionar entre un conjunto de opciones simples o predefinidas. No
se puede aplicar cuando la selección se basa en opciones complejas o
cuando dependen de un intervalo de valores. En ese caso es necesario
utilizar una estructura if-else anidada.
El operador condicional
El operador condicional (?:) se relaciona con la estructura if-else. Es el
único operador de Java que utiliza tres operandos. El primer operando es
una condición lógica, el segundo es el valor que toma la expresión cuando la
condición es true y el tercero es el valor que toma la expresión cuando la
condición es false.
El operador evalúa la condición delante del símbolo ?, que puede escribirse
entre paréntesis. Si vale true devuelve el valor que aparece a continuación
del signo ?. Si es false devuelve el valor que aparece a continuación de
los dos puntos.
El operador condicional tiene la siguiente sintaxis:
condicion-logica ? valor-si-verdadero : valor-si-falso;
Estructuras de control
102
La condición lógica también se puede expresar entre paréntesis:
(condicion-logica)? valor-si-verdadero : valor-si-falso;
Después de evaluar la condición lógica, se devuelve el valor correspondiente
al resultado lógico verdadero o falso. Por ejemplo, dada la edad de una
persona, se desea mostrar un mensaje por la consola que indique si es
mayor de edad o no.
int edad = 16;
String txt;
txt = (edad >= 18) ? "Mayor de edad" : "Menor de edad";
System.out.print(txt);
La condición lógica es edad mayor o igual a 18 años. Si es verdadera, el
operador devuelve el texto “Mayor de edad”, en caso contrario devuelve
“Menor de edad”.
En este ejemplo la variable edad se inicializa a 16, por lo que el mensaje
que se muestra por la consola es:
Menor de edad
Estructuras de repetición
Las estructuras de repetición permiten repetir muchas veces un bloque de
sentencias. A estas estructuras también se les conoce como estructuras
iterativas o bucles.
Como las estructuras de selección, las estructuras de repetición se pueden
combinar y anidar. Es frecuente utilizar una estructura de repetición que
contenga un bloque de sentencias que combine otras estructuras de
repetición y de selección.
Las estructuras de repetición se componen de cuatro partes: la
inicialización, la condición, el bloque de sentencias y la actualización.
Fundamentos de programación en Java
103
Inicialización. Permite inicializar la estructura iterativa, normalmente
consiste en la declaración e inicialización de la variable de control del
bucle.
Condición. Define la condición que se evalúa para ejecutar el bloque de
sentencias de la estructura iterativa. Dependiendo del tipo de estructura
que se utilice, la condición se comprueba antes o después de realizar
cada iteración.
Bloque de sentencias. Conjunto de sentencias que se ejecutan dentro de
la estructura iterativa.
Actualización. Actualización de la variable de control del bucle.
Normalmente se realiza al finalizar la ejecución del bloque de sentencias.
Estructura while
La estructura de repetición while repite el bloque de sentencias mientras la
condición del while es verdadera.
El diagrama de flujo de una estructura while muestra que la condición se
verifica justo después de inicializar la variable de control. Si el resultado de
evaluar la condición por primera es falso, entonces no se ejecuta el bloque
de sentencias.
Estructuras de control
104
Un while tiene la siguiente sintaxis:
inicialización;
while (condición) {
bloque-de-sentencias;
actualizacion;
}
Esta es la sintaxis general. La condición del while se escribe
obligatoriamente entre paréntesis.
Un while no necesariamente requiere inicialización y actualización de una
variable de control. En ese caso solo es necesario incluir la condición y el
bloque de sentencias:
while (condición) {
bloque-de-sentencias;
}
Cuando el programa ejecuta un while, lo primero que hace es evaluar la
condición. Si es verdadera ejecuta el bloque de sentencias, si es falsa
finaliza el while.
En cada iteración, cuando finaliza la ejecución del bloque de sentencias se
vuelve a evaluar la condición. De nuevo, si es verdadera ejecuta una vez
más el bloque de sentencias, si es falsa finaliza el while. Cuando esto se
produce, el flujo del programa continúa en la sentencia inmediatamente
posterior al while.
Si la primera vez que se evalúa la condición el resultado es falso, entonces
no se ejecuta el bloque de sentencias. Por esta razón, se dice que un while
se ejecuta cero o más veces. Si la condición siempre es verdadera,
entonces el while nunca termina y se ejecuta indefinidamente. Esto se
conoce como bucle infinito.
El siguiente ejemplo muestra el uso del while para calcular la función
factorial de un número entero positivo ‘n’.
Fundamentos de programación en Java
105
La función factorial se define:
0! = 1
1! = 1
2! = 1 x 2
3! = 1 x 2 x 3
4! = 1 x 2 x 3 x 4
...
n!= 1 x 2 x 3 x 4 x 5 x ... x (n-2) x (n-1) x (n)
De la definición anterior, se puede calcular el factorial utilizando una
estructura repetitiva con una variable de control que empiece en 1 y
termine en ‘n’. La actualización de la variable de control del while suma
uno cada vez.
Programa que calcula la función factorial de un número utilizando la
estructura while.
public class FactorialWhile {
public static void main(String[] args) {
int n = 5; // n se inicializa a 5 para calcular 5!
int factorial = 1 // factorial se inicializa a 1
int i = 1; // el valor inicial de i es 1
while (i <= n) {
factorial = factorial * i;
i++;
}
System.out.println("El factorial de " + n + " es " +
factorial);
}
}
Estructuras de control
106
En la expresión factorial = factorial * i la variable factorial
aparece dos veces. Primero se calcula el producto factorial * i y
después se asigna este resultado a la variable factorial. Es por esto que
la tabla muestra una columna con los valores de los operandos del producto
y otra con el valor final de la variable factorial. La siguiente tabla muestra el
proceso de cálculo que se realiza en el while.
i n factorial * i factorial
1 5 1 * 1 1
2 5 1 * 2 2
3 5 2 * 3 6
4 5 6 * 4 24
5 5 24 * 5 120
La variable factorial se inicializa a 1. En la primera iteración i vale 1, se
calcula el producto factorial * i con los valores 1 * 1 y se asigna 1 a la
variable factorial. En la segunda iteración i vale 2, se calcula
factorial * i con los valores 1 * 2 y se asigna 2 a la variable
factorial. En la tercera iteración i vale 3, se calcula factorial * i
con los valores 2 * 3 y se asigna 6 a la variable factorial. En la cuarta
iteración i vale 4, se calcula factorial * i con los valores 6 * 4 y se
asigna 24 a la variable factorial. En la última iteración i vale 5, se
calcula el producto factorial * i con los valores 24 * 5 y se asigna 120
a la variable factorial.
De los resultados de la tabla anterior, se puede observar que no es
necesario calcular el producto factorial * i en la primera iteración
cuando i vale 1. Este producto siempre va a dar como resultado 1.
El algoritmo es más eficiente si se elimina la primera iteración, basta con
inicializar la variable de control i a 2. En este ejemplo, el valor inicial de i
es 1 para que el algoritmo sea más claro.
Fundamentos de programación en Java
107
Estructura do-while
La estructura de repetición do-while ejecuta el bloque de sentencias al
menos una vez. Después comprueba la condición y repite el bloque de
sentencias mientras la condición es verdadera.
El diagrama de flujo de una estructura do-while muestra que la condición
se verifica al final, después de ejecutar el bloque de sentencias la primera
vez.
Un do-while tiene la siguiente sintaxis:
inicialización;
do {
bloque-de-sentencias;
actualizacion;
} while (condición);
Esta es la sintaxis general. La condición del do-while se escribe
obligatoriamente entre paréntesis.
Estructuras de control
108
Un do-while no necesariamente utiliza una variable de control. En ese
caso solo es necesario incluir la condición y el bloque de sentencias:
do {
bloque-de-sentencias;
} while (condición);
Cuando el programa ejecuta un do-while, lo primero que hace es ejecutar
el bloque de sentencias y luego evalúa la condición. Si es verdadera,
ejecuta de nuevo el bloque de sentencias, si es falsa finaliza el do-while.
En cada iteración, cuando finaliza la ejecución del bloque de sentencias se
vuelve a evaluar la condición. De nuevo, si es verdadera ejecuta una vez
más el bloque de sentencias, si es falsa finaliza el do-while. Cuando esto
se produce, el flujo del programa continúa en la sentencia inmediatamente
posterior al do-while.
Programa que calcula la función factorial de un número utilizando la
estructura do-while.
public class FactorialDoWhile {
public static void main(String[] args) {
int n = 5; // n se inicializa a 5 para calcular 5!
int factorial = 1 // factorial se inicializa a 1
int i = 1; // el valor inicial de i es 1
do {
factorial = factorial * i;
i++;
} while (i <= n);
System.out.println("El factorial de " + n + " es " +
factorial);
}
}
Fundamentos de programación en Java
109
Estructura for
La estructura de repetición for repite el bloque de sentencias mientras la
condición del for es verdadera. Un for es un caso particular de la
estructura while. Solo se debe utilizar cuando se sabe el número de veces
que se debe repetir el bloque de sentencias.
El diagrama de flujo de una estructura for es igual que el de un while. Un
for verifica la condición justo después de inicializar la variable de control.
Si el resultado de evaluar la condición por primera es falso, entonces no se
ejecuta el bloque de sentencias.
Un for tiene la siguiente sintaxis:
for (inicialización; condición; actualización) {
bloque-de-sentencias;
}
Cuando el programa ejecuta un for, lo primero que hace es evaluar la
condición. Si es verdadera ejecuta el bloque de sentencias, si es falsa
finaliza el for.
Estructuras de control
110
En cada iteración, cuando finaliza la ejecución del bloque de sentencias se
vuelve a evaluar la condición. De nuevo, si es verdadera ejecuta una vez
más el bloque de sentencias, si es falsa finaliza el for. Cuando esto se
produce, el flujo del programa continúa en la sentencia inmediatamente
posterior al for.
Programa que calcula la función factorial de un número utilizando la
estructura for.
public class FactorialFor {
public static void main(String[] args) {
int n = 5; // n se inicializa a 5 para calcular 5!
int factorial = 1 // factorial se inicializa a 1
for (int i=1; i <= n; i++) {
factorial = factorial * i;
}
System.out.println("El factorial de " + n + " es " +
factorial);
}
}
Normalmente la variable de control se declara y se inicializa en la sección de
inicialización de la variable. En este ejemplo se hace int i= 1, es decir se
declara una variable i de tipo int y se inicializa a 1. La condición del for
es i <= n, la misma que se ha utilizado en el while y el do-while. Por
último, la variable i se incrementa en 1 en cada iteración. En el for, el
while y el do-while el incremento de i se realiza con el operador ++.
Es posible combinar estructuras de selección y estructuras de iteración. Si
se define una estructura de repetición dentro de otra, entonces se tiene una
estructura de repetición anidada.
Fundamentos de programación en Java
111
El siguiente ejemplo utiliza tres for anidados. ¿Cuántas veces se muestra
por la consola el mensaje “Hola Mundo”?
public class ForAnidado {
public static void main(String[] args) {
for (int i=1; i <= 5; i++)
for (int j=2; j <= 4; j++)
for (int k=3; k <= 6; k++)
System.out.println("Hola Mundo");
}
}
Para saber cuántas veces se imprime el mensaje es necesario saber cuántas
veces se repite cada for. El for de i se repite 5 veces, el for de j se repite
3 veces y el for de k se repite 4 veces. Como el for de k está dentro del
for de j y éste dentro del for de i, el mensaje se imprime 5x3x4 veces,
un total de 60 veces.
Uso de las estructuras de repetición
Es importante utilizar la estructura de repetición más apropiada para cada
caso. En general, se recomienda seguir los siguientes criterios:
El while se debe utilizar cuando no se sabe el número de veces que se
va a repetir el bloque de sentencias.
El do-while se debe utilizar cuando el bloque de sentencias se debe
ejecutar al menos una vez.
El for se debe utilizar cuando se sabe el número de veces que se va a
repetir el bloque de sentencias. Un for es útil cuando se conoce el valor
inicial para la variable de control del bucle y además es necesario utilizar
una expresión aritmética para actualizar esta variable.
Estructuras de control
112
Ejemplo de uso de while. Utilice una estructura while para determinar
mediante restas sucesivas si un número entero positivo es par.
Para saber si un número entero es par es necesario restar 2 sucesivamente
mientras el número sea mayor o igual a 2. Si después de realizar las restas
el número es cero, el número es par, si no, es impar.
public class NumeroParImpar {
public static void main(String[] args) {
// este programa verifica si un número positivo
// es para o impar
int numero = 12; // el valor inicial del número
while (numero >= 2) {
numero = numero - 2;
}
if (numero == 0)
System.out.println("El número es par");
else
System.out.println("El número es impar");
}
}
Fundamentos de programación en Java
113
Ejemplo de uso de do-while. Utilice una estructura do-while que
muestre por la consola números enteros aleatorios entre 0 y 100 hasta que
salga el número 50.
Para calcular un número aleatorio se utiliza el método random() de la clase
Math. Este método devuelve un valor de tipo double entre 0 y 1. Este
resultado se multiplica por 100 para que el valor esté en el rango entre 0 y
100. Antes de asignar el resultado a la variable número se convierte a un
valor entero utilizando (int).
El do-while se ejecuta al menos una vez y muestra los números aleatorios
calculados mientras el número sea diferente de 50.
public class NumerosAleatorios {
public static void main(String[] args) {
// este programa muestra números enteros aleatorios
// entre 0 y 100 hasta que sale el 50
do {
numero = (int) (100 * Math.random());
System.out.println("Número aleatorio: " + numero);
} while (numero != 50);
}
}
Estructuras de control
114
Ejemplo de uso de for. Utilice una estructura for para calcular la función
potencia de un número entero positivo utilizando productos. La potencia se
calcula como el producto de la base repetido tantas veces como el valor del
exponente.
potencia = base x base x base x base x base x ... x base
Inicialmente, el valor de la variable potencia es 1 porque cualquier número
elevado a la potencia cero es 1.
public class PotenciaFor {
public static void main(String[] args) {
// este programa calcula 2^10
int base = 2; // base
int exponente = 10; // exponente al que se eleva la base
int potencia = 1; // potencia se inicializa a 1
// porque x^0 = 1
for (int i=1; i <= exponente; i++) {
potencia = potencia * base;
}
System.out.println("La potencia es " + potencia);
}
}
Fundamentos de programación en Java
115
Estructuras de salto
En Java existen dos sentencias que permiten modificar el flujo secuencial de
un programa y provocan un salto en la ejecución. Estas sentencias son
break y continue. Ambas se utilizan con las estructuras de repetición
para interrumpir la ejecución con break o volver al principio con continue.
Además, el break se utiliza para interrumpir la ejecución de un switch.
Sentencia break
La sentencia break se utiliza para interrumpir la ejecución de una
estructura de repetición o de un switch. Cuando se ejecuta el break, el
flujo del programa continúa en la sentencia inmediatamente posterior a la
estructura de repetición o al switch.
Sentencia continue
La sentencia continue únicamente puede aparecer en una estructura de
repetición. Cuando se ejecuta un continue, se deja de ejecutar el resto del
bloque de sentencias de la estructura iterativa para volver al inicio de ésta.
Uso de break y continue
A continuación se muestran ejemplos del uso de las sentencias break y
continue.
Ejemplo de uso de break en un switch. Desarrolle un programa que
cuente el número de vocales, consonantes y espacios de una cadena de
caracteres.
Utilice un for para comparar cada una de las letras de la frase. Dentro del
for utilice un switch para seleccionar entre vocales, consonantes y
espacios. Las variables vocales, consonantes y espacios se inicializan a cero
y se utilizan para contar el número de veces que aparecen en la frase.
Defina una variable letra de tipo char. Almacene la letra correspondiente a
la posición i de la cadena de caracteres. Utilice el método charAt(i) de la
clase String para copiar el valor de este carácter a la variable letra.
Utilice la sentencia break al final del bloque de sentencias de los case
correspondientes a vocales, espacios y consonantes.
Estructuras de control
116
public class ConsonantesVocales {
public static void main(String[] args) {
String frase = "Hola Mundo";
char letra;
int vocales = 0, consonantes = 0, espacios = 0;
for (int i=0; i<frase.length(); i++) {
letra = frase.charAt(i);
switch (letra) {
case 'a':
case 'e':
case 'i':
case 'o':
case 'u':
case 'A':
case 'E':
case 'I':
case 'O':
case 'U': vocales++;
break;
case ' ': espacios++;
break;
default: consonantes++;
break;
}
}
System.out.println("La frase '" + frase + "' tiene " +
vocales + " vocales, " +
consonantes + " consonantes y " +
espacios + " espacios. ");
}
}
Fundamentos de programación en Java
117
Ejemplo de uso de break en un do-while. Modifique el programa de los
números aleatorios desarrollado en el ejemplo de uso de un do-while.
Incluya un break que interrumpa el do-while cuando el número aleatorio
sea igual a 25. El programa debe terminar cuando el número aleatorio sea
25 o 50.
public class NumerosAleatoriosConBreak {
public static void main(String[] args) {
// este programa muestra números enteros aleatorios
// entre 0 y 100 hasta que sale el 25 o el 50
do {
numero = (int) (100 * Math.random());
System.out.println("Número aleatorio: " + numero);
if (numero == 25)
break;
} while (numero != 50);
}
}
Estructuras de control
118
Ejemplo de uso de continue en un for. Desarrolle un programa que
muestre por consola los números pares entre 2 y 10. Utilice un for para
valores de i de 1 a 10 y aplique la sentencia continue para interrumpir la
ejecución de las iteraciones impares.
public class NumerosPares {
public static void main(String[] args) {
for (int i=1; i<=10; i++) {
if (i % 2 != 0)
continue; //el número es impar, se interrumpe la iteración
System.out.println("Números pares: " + i);
}
}
}
119
7. Estructuras de almacenamiento
Arrays
Java proporciona una estructura de almacenamiento denominada array que
permite almacenar muchos objetos de la misma clase e identificarlos con el
mismo nombre.
La declaración de un array tiene la siguiente sintaxis:
tipo-o-clase[] identificador-array;
o
tipo-o-clase identificador-array[];
Por ejemplo, un array de números enteros se puede declarar de dos
formas:
int[] numeros;
o
int numeros[];
Ambas declaraciones son equivalentes, el tipo base del array es int y el
nombre del array es numeros. Todos los elementos de la estructura
numeros[] almacenan un int. La primera declaración define un array de
objetos de tipo primitivo int con identificador numeros. La segunda
declaración dice que cada elemento de la forma numeros[] es de tipo int.
Ejemplos de declaraciones de arrays:
int[] numerosEnteros; // array de tipo int
double[] numerosReales; // array de tipo double
String[] nombres; // array de tipo String
Object[] objetos; // array de la clase Object
Vehiculo[] vehiculos; // array de la clase Vehiculo
Turismo[] turismos; // array de la clase Turismo
Estructuras de almacenamiento
120
Se denomina tipo base del array al tipo que se declara para sus elementos.
Este tipo base puede ser un tipo primitivo de Java, un objeto o una clase
definida. En los ejemplos anteriores se han utilizado tipos primitivos y
clases como tipo base. El array numerosEnteros almacena objetos del
primitivo int. El array nombres almacena objetos de la clase String. El
array objetos almacena referencias a instancias de la clase Object de
Java. El array vehiculos almacena objetos de la clase Vehiculo.
Además de declarar un array es necesario indicar el número de elementos
que va a almacenar. Un array es un objeto y como cualquier objeto de un
programa Java, su valor inicial es null. Antes de hacer referencia a los
elementos del array es necesario instanciar el objeto.
Cuando se instancia un objeto array se asigna un espacio de memoria para
almacenar los elementos del array. Para esto es necesario saber el número
total de elementos que va a almacenar.
La instanciación de un objeto array se hace de la siguiente forma:
nombres = new String[100];
vehiculos = new Vehiculo[50];
En este ejemplo, el array nombres tiene capacidad para almacenar hasta
100 objetos de tipo String. El array vehiculos puede almacenar hasta 50
objetos de la clase Vehiculo.
Cuando se crea un array se inicializa el valor de todos sus elementos al
valor por defecto del tipo base del array: cero para los números, false
para los boolean, u0000 para los caracteres y null para las referencias a
objetos.
De forma similar al resto de objetos de Java, un array se puede inicializar al
momento de la declaración. En este caso se inicializa al valor por defecto
del tipo del array.
int[] numerosEnteros = new int[10];
String[] nombres = new String[100];
Vehiculo[] vehiculos = new Vehiculo[50];
Turismo[] turismos = new Turismo[50];
Fundamentos de programación en Java
121
Un array también se puede inicializar indicando la lista de valores que va a
almacenar:
String[] diasLaborables = {"Lunes",
"Martes",
"Miércoles",
"Jueves",
"Viernes";
int[] enteros = {0, 1, 2, 3, 4, 5, 6, 7, 8, 9, 10};
El array diasLaborables almacena 5 objetos de tipo String con los
nombres de los días laborables de la semana. El array enteros almacena
11 números enteros con valores de 0 a 10.
Para hacer referencia a cada elemento de un array es necesario indicar la
posición que ocupa en la estructura de almacenamiento. Esta posición se
denomina índice. El primer elemento de un array se almacena en la posición
cero y el último elemento en la posición n-1, donde n es el tamaño del
array.
Por ejemplo, el array notas almacena 5 números enteros:
Estructuras de almacenamiento
122
La declaración del array:
int[] notas = {4, 9, 7, 5, 10};
El primer elemento del array se almacena en la posición 0 y el último en la
posición 4, que equivale a su tamaño menos 1. El atributo length
almacena el tamaño de un array. En este ejemplo, la última posición del
array es notas.length – 1.
Este arrray notas almacena 5 calificaciones, notas[0] es el primer
elemento del array y notas[4] el último. Para mostrar las calificaciones
almacenadas en el array, se puede utilizar un for con una variable de
control que vaya de cero hasta la longitud del array menos 1.
for (int i=0; i<=notas.length - 1; i++)
System.out.println("notas[" + i + "] es " +
notas[i]);
La salida por la consola:
notas[0] es 4
notas[1] es 9
notas[2] es 7
notas[3] es 5
notas[4] es 10
El siguiente for es equivalente al anterior. En vez de definir el límite de la
variable de control menor o igual a notas.length–1, se hace
estrictamente menor que notas.length.
for (int i=0; i<notas.length; i++)
System.out.println("notas[" + i + "] es " +
notas[i]);
Fundamentos de programación en Java
123
El atributo length de un array almacena un valor numérico que se puede
consultar pero no se puede modificar. Es una buena práctica de
programación utilizar el atributo length para hacer referencia al tamaño de
un array.
Otra forma de mostrar los valores almacenados en un array es utilizando un
for “para todo”, donde la variable de control del for, con identificador
nota, toma el valor de todos los elementos de la estructura de
almacenamiento, en este caso, el array notas.
for (int nota : notas)
System.out.println(nota);
La variable nota del for “para todo” toma los valores nota[0], nota[1],
nota[2], nota[3] y nota[4] en cada iteración. Cuando se utiliza un for
“para todo” no hace falta indicar los límites de la variable de control del
for, basta que esta variable sea del tipo almacenado en el array. En este
ejemplo nota es de tipo int.
La salida por la consola:
4
9
7
5
10
Estructuras de almacenamiento
124
El array diasLaborables almacena los nombres de los días laborables de
la semana:
La declaración del array:
String[] diasLaborables = {"Lunes",
"Martes",
"Miércoles",
"Jueves",
"Viernes"};
De nuevo, se utiliza un for “para todo” para mostrar el contenido del array
diasLaborables que almacena objetos de tipo String.
for (String dia: diasLaborables)
System.out.println(dia);
La variable dia del for “para todo” es de tipo String y toma los valores
diasLaborables[0], diasLaborables[1], diasLaborables[2],
diasLaborables[3] y diasLaborables[4] en cada iteración.
Fundamentos de programación en Java
125
La salida por consola:
Lunes
Martes
Miércoles
Jueves
Viernes
El array vehiculos almacena 3 objetos de la clase Vehiculo: un turismo,
un deportivo y una furgoneta. Cada elemento del array es una instancia de
las subclases de Vehiculo.
El array vehiculos almacena referencias a objetos de la clase Vehiculo.
Estructuras de almacenamiento
126
La declaración del array:
Vehiculo[] vehiculos = { new Turismo("4060 TUR",
"Skoda", "Fabia", "Blanco",
90.0, 2, false),
new Deportivo("4070 DEP",
"Ford", "Mustang", "Rojo",
150.0, 2000),
new Furgoneta("4080 FUR",
"Fiat", "Ducato", "Azul",
80.0, 1200, 8) };
Para mostrar los datos de los vehículos almacenados en el array se debe
ejecutar el método getAtributos() de la clase Vehiculo. Se puede
utilizar un for con una variable de control i o un for “para todo”.
// for con variable de control i
for (int i=0; i < vehiculos.length; i++)
System.out.println(vehiculos[i].getAtributos());
// for “para todo”
for (Vehiculo vehiculo : vehiculos)
System.out.println(vehiculo.getAtributos());
La variable vehiculo del for “para todo” es de tipo Vehiculo y toma los
valores de vehiculos[0], vehiculos [1] y vehiculos[2] en cada
iteración.
Fundamentos de programación en Java
127
La salida por consola es la misma en ambos casos:
Matrícula: 4060 TUR Modelo: Skoda Fabia Color: Blanco
Tarifa: 90.0 Disponible: false Puertas: 2
Marcha automática: false
Matrícula: 4070 DEP Modelo: Ford Mustang Color: Rojo
Tarifa: 150.0 Disponible: false Cilindrada (cm3): 2000
Matrícula: 4080 FUR Modelo: Fiat Ducato Color: Azul
Tarifa: 80.0 Disponible: false Carga (kg): 1200
Volumen (m3): 8
Arrays multidimensionales
Un array de dos dimensiones es un array que contiene otro array en cada
uno de sus elementos.
Por ejemplo, un array de dos dimensiones de números enteros de tamaño
2 x 3 se declara:
int[][] notas = new int[2][3];
Un array de dos dimensiones tiene forma de tabla. Para indicar la posición
de uno de sus elementos es necesario indicar dos índices, uno para la fila y
otro para la columna. La fila indica la posición en el primer array y la
columna la posición en el segundo array.
El siguiente esquema muestra un array de dos dimensiones de números
enteros. El array notas se inicializa con los valores {{5, 7, 9}, {4, 6, 5}}.
Este array representa una tabla de 2 x 3 y en total almacena 6 números
enteros. El array notas tiene dos elementos y cada uno de ellos es un
array: notas[0] y notas[1]. El elemento notas[0] tiene a su vez 3
elementos: notas[0][0], notas[0][1] y notas[0][2]. El elemento
notas[1] tiene también 3 elementos: notas[1][0], notas[1][1] y
notas[1][2].
Estructuras de almacenamiento
128
Para mostrar los elementos del array notas es necesario utilizar dos for
anidados.
for (int i = 0; i < notas.length; i++)
for (int j = 0; j < notas[i].length; j++)
System.out.println("notas[" + i + "][" + j + "] " +
"es " + notas[i][j]);
La salida por la consola:
notas[0][0] es 5
notas[0][1] es 7
notas[0][2] es 9
notas[1][0] es 4
notas[1][1] es 6
notas[1][2] es 5
Fundamentos de programación en Java
129
También se puede utilizar un for “para todo”:
for (int[] fila : notas)
for (int nota : fila)
System.out.println(nota);
La salida por la consola:
5
7
9
4
6
5
En general, un array multidimensional es aquel que dentro de uno de sus
elementos almacena uno o más arrays de objetos. Por ejemplo, un array de
tres dimensiones de números enteros de tamaño 3 x 3 x 3 se declara:
int[][][] numeros = new int[3][3][3];
Este array de tres dimensiones tiene forma de cubo y almacena 27 números
enteros. Para indicar la posición de uno de sus elementos es necesario
utilizar tres índices. Si el array debe almacenar números del 1 al 27
consecutivos en cada una de sus dimensiones, entonces se inicializa
utilizando tres for anidados:
int numero = 1;
for (int i=0; i<numeros.length; i++)
for (int j=0; j<numeros[i].length; j++)
for (int k=0; k<numeros[j].length; k++)
numeros[i][j][k] = numero++;
Estructuras de almacenamiento
130
Para mostrar los números almacenados:
for (int i=0; i<numeros.length; i++) {
for (int j=0; j<numeros[i].length; j++) {
for (int k=0; k<numeros[j].length; k++)
System.out.print(numeros[i][j][k] + " ");
System.out.println("");
}
System.out.println("");
}
La salida por la consola:
1 2 3
4 5 6
7 8 9
10 11 12
13 14 15
16 17 18
19 20 21
22 23 24
25 26 27
Fundamentos de programación en Java
131
Uso de arrays
Suponga que se desea almacenar en arrays el catálogo de vehículos y la
relación de clientes de una empresa de alquiler de vehículos. Para esto es
necesario definir una nueva clase, EmpresaAlquilerVehiculos, que
almacene la información detallada de la empresa, los clientes y el catálogo
de vehículos.
public class EmpresaAlquilerVehiculos {
private String cif;
private String nombre;
private String paginaWeb;
private int totalClientes;
private Cliente[] clientes;
private int totalVehiculos;
private Vehiculo[] vehiculos;
private int totalAlquileres;
private VehiculoAlquilado[] alquileres;
// se omiten los métodos ‘get’ y ‘set’ de la clase
public EmpresaAlquilerVehiculos (String cif,
String nombre,
String paginaWeb) {
this.cif = cif;
this.nombre = nombre;
this.paginaWeb = paginaWeb;
this.totalClientes = 0;
this.clientes = new Cliente[50];
this.totalVehiculos = 0;
this.vehiculos = new Vehiculo[50];
this.totalAlquileres = 0;
this.alquileres = new VehiculoAlquilado[100];
}
}
Estructuras de almacenamiento
132
La clase EmpresaAlquilerVehiculos está compuesta de arrays de
objetos de las clases Cliente, Vehiculo y VehiculoAlquilado. A
continuación se incluye la declaración de los atributos de estas clases, se
omite la declaración de los métodos constructores y los métodos ‘get’ y
‘set’.
public class Cliente {
private String nif;
private String nombre;
private String apellidos;
}
public class Vehiculo {
private String matricula;
private String marca;
private String modelo;
private String color;
private double tarifa;
private boolean disponible;
}
public class VehiculoAlquilado {
private Cliente cliente;
private Vehiculo vehiculo;
private int diaAlquiler;
private int mesAlquiler;
private int añoAlquiler;
private int totalDiasAlquiler;
}
Fundamentos de programación en Java
133
La clase EmpresaAlquilerVehiculos declara tres arrays para registrar a
sus clientes, vehículos y el histórico de vehículos alquilados. El array
clientes puede almacenar hasta 50 objetos de tipo Cliente, el array
vehiculos puede almacenar hasta 50 objetos de tipo Vehiculo y el array
alquileres tiene capacidad para almacenar 100 objetos de tipo
VehiculoAlquilado.
Las variables numéricas totalClientes, totalVehiculos y
totalAlquileres se utilizan para almacenar el total de objetos
almacenados en cada uno de los arrays. Estas variables se inicializan a cero
en el método constructor de la clase.
La clase EmpresaAlquilerVehiculos declara los siguientes métodos para
realizar operaciones:
registrarCliente(Cliente cliente). Añade un nuevo cliente a la
lista de clientes de la empresa.
registrarVehiculo(Vehiculo vehiculo). Añade un vehículo al
catálogo de vehículos de la empresa.
imprimirClientes(). Muestra la relación de clientes de la empresa.
imprimirVehiculos(). Muestra el catálogo de vehículos de la
empresa.
alquilarVehiculo(String matricula,String nif,int dias).
Modifica la disponibilidad del vehículo para indicar que está alquilado y
añade un objeto de tipo VehiculoAlquilado al array de vehículos
alquilados. Este array almacena el cliente, el vehículo y los días de
alquiler de cada vehículo alquilado.
recibirVehiculo(String matricula). Modifica la disponibilidad del
vehículo para que se pueda alquilar de nuevo.
Estructuras de almacenamiento
134
El método registrarCliente(Cliente cliente) almacena un objeto
de la clase Cliente en la última posición del array clientes, dada por la
variable totalClientes y a continuación incrementa la variable
totalClientes.
public void registrarCliente(Cliente cliente) {
this.clientes[this.totalClientes] = cliente;
this.totalClientes++;
}
El método registrarVehiculo(Vehiculo vehiculo) almacena un
objeto de la clase Vehiculo en la última posición del array vehiculos,
dada por la variable totalVehiculos y a continuación incrementa la
variable totalVehiculos.
public void registrarVehiculo(Vehiculo vehiculo) {
this.vehiculos[this.totalVehiculos] = vehiculo;
this.totalVehiculos++;
}
El método imprimirClientes() muestra la relación de clientes de la
empresa de alquiler.
public void imprimirClientes() {
System.out.println("NIF clientetNombren");
for (int i=0; i<this.totalClientes; i++)
System.out.println(clientes[i].getAtributos());
}
Fundamentos de programación en Java
135
El método imprimirVehiculos() muestra el catálogo de vehículos de la
empresa de alquiler. El método getAtributosInforme() muestra el
detalle de atributos del vehículo.
public void imprimirVehiculos() {
System.out.println("MatriculatModelo " +
"tImporte Disponiblen");
for (int i=0; i<this.totalVehiculos; i++)
System.out.println(
vehiculos[i].getAtributosInforme());
}
Para registrar el alquiler de un vehículo por un cliente se usa el método
alquilarVehiculo(String matricula, String nif, int dias).
Este método modifica la disponibilidad del vehículo para indicar que está
alquilado. El método getCliente(String nif) busca la referencia del
cliente con el NIF dado en el array clientes. De forma similar, el método
getVehiculo(String matricula) busca la referencia del vehículo con la
matrícula dada en el array vehiculos. Una vez encontrado el vehículo con
la matrícula indicada, se verifica si está disponible para alquilar y se
modifica su disponibilidad. A continuación, almacena un objeto de tipo
VehiculoAlquilado en el array alquileres. Este objeto relaciona un
cliente, un vehículo, la fecha actual y los días de alquiler.
El método getCliente(String nif).
private Cliente getCliente(String nif) {
for (int i=0; i<this.getTotalClientes(); i++)
if (this.clientes[i].getNIF() == nif)
return this.clientes[i];
return null;
}
Estructuras de almacenamiento
136
public void alquilarVehiculo(String matricula,
String nif,
int dias) {
Cliente cliente = getCliente(nif);
Vehiculo vehiculo = getVehiculo(matricula);
// busca el cliente con el NIF dado en el array
// clientes y el vehículo con la matrícula dada en el
// array vehiculos, si el vehículo está disponible se
// alquila con la fecha actual, que se obtiene
// ejecutando los métodos diaHoy(), mesHoy() y
// añoHoy(), cuya declaración no se incluye
if (vehiculo.getDisponible()) {
vehiculo.setDisponible(false);
this.alquileres[this.totalAlquileres]=
new VehiculoAlquilado(cliente, vehiculo,
diaHoy(), mesHoy(), añoHoy(), dias);
this.totalAlquileres++;
}
}
El método recibirVehiculo(String matricula) modifica la
disponibilidad del vehículo para que se pueda alquilar de nuevo. Este
método utiliza el método getVehiculo(String matricula) que busca el
vehículo con la matrícula dada en el array vehiculos. Si lo encuentra,
modifica su disponibilidad para indicar que nuevamente está disponible para
alquiler.
Fundamentos de programación en Java
137
public void recibirVehiculo(String matricula) {
// busca el vehículo con la matrícula dada en el
// array vehiculos y modifica su disponibilidad
// para que se pueda alquilar de nuevo
Vehiculo vehiculo = getVehiculo(matricula);
if (vehiculo != null)
vehiculo.setDisponible(true);
}
Una vez definida la clase EmpresaAlquilerVehiculos es necesario definir
la clase del programa principal donde se van a crear las instancias de los
objetos de esta aplicación. El método main() del programa principal crea
una instancia de la clase EmpresaAlquilerVehiculos, denominada
easydrive con CIF “A-28-187189”, nombre “easydrive” y página web
“www.easydrive.com”.
// la instancia easydrive de EmpresaAlquilerVehiculos
EmpresaAlquilerVehiculos easydrive = new
EmpresaAlquilerVehiculos("A-28-187189", "easy drive",
"www.easydrive.com");
Al crear la instancia easydrive, el método constructor de la clase
EmpresaAlquilerVehiculos inicializa los arrays clientes y vehiculos
de este objeto. Una vez creada la instancia es necesario añadir clientes y
vehículos al objeto easydrive. En este ejemplo se registran dos clientes y
cinco vehículos de alquiler: tres turismos, un deportivo y una furgoneta.
Para registrar un nuevo cliente basta con invocar el método
registrarCliente(Cliente cliente) con una instancia de la clase
Cliente para añadir un nuevo cliente al array clientes del objeto
easydrive.
Estructuras de almacenamiento
138
// registro del cliente con NIF "X5618927C"
easydrive.registrarCliente(new Cliente("X5618927C",
"Juan","González López"));
Para registrar un nuevo vehículo basta con invocar el método
registrarVehiculo(Vehiculo vehiculo) con una instancia de la clase
Vehiculo para añadir un nuevo vehículo al array vehiculos del objeto
easydrive.
// registro del turismo con matrícula "4060 TUR"
easydrive.registrarVehiculo(new Turismo("4060 TUR",
"Skoda","Fabia", "Blanco",
90.0, 2, false));
Una vez registrados los clientes y los vehículos de la empresa, se invocan
los métodos imprimirClientes() e imprimirVehiculos() para
mostrar la relación de clientes y el catálogo de vehículos de la empresa
“easydrive”.
// imprime la relación de clientes de "easydrive"
easydrive.imprimirClientes();
// imprime el catálogo de vehículos de "easydrive"
easydrive.imprimirVehiculos();
Fundamentos de programación en Java
139
public class EmpresaAlquilerVehiculos {
// se omiten los atributos y el resto de métodos de la clase
public void registrarCliente(Cliente cliente) {
this.clientes[this.totalClientes] = cliente;
this.totalClientes++;
}
public void registrarVehiculo(Vehiculo vehiculo) {
this.vehiculos[this.totalVehiculos] = vehiculo;
this.totalVehiculos++;
}
public void imprimirClientes() {
System.out.println("NIF clientetNombren");
for (int i=0; i<this.totalClientes; i++)
System.out.println(clientes[i].getAtributos());
}
public void imprimirVehiculos() {
System.out.println("MatriculatModelo " +
"tImporte Disponiblen");
for (int i=0; i<this.totalVehiculos; i++)
System.out.println(vehiculos[i].getAtributosInforme());
}
public void alquilarVehiculo(String matricula,
String nif,
int dias) {
Cliente cliente = getCliente(nif);
Vehiculo vehiculo = getVehiculo(matricula);
if (vehiculo.getDisponible()) {
vehiculo.setDisponible(false);
this.alquileres[this.totalAlquileres] =
new VehiculoAlquilado(cliente, vehiculo,
diaHoy(), mesHoy(), añoHoy(), dias);
this.totalAlquileres ++;
}
}
public void recibirVehiculo(String matricula) {
Vehiculo vehiculo = getVehiculo(matricula);
if (vehiculo != null)
vehiculo.setDisponible(true);
}
}
Estructuras de almacenamiento
140
El programa principal de la aplicación.
public class MisVehiculos {
public static void main(String[] args) {
// la instancia easydrive de la clase EmpresaAlquilerVehiculos
EmpresaAlquilerVehiculos easydrive = new
EmpresaAlquilerVehiculos("A-28-187189", "easy drive",
"www.easydrive.com");
// registro de los clientes de la empresa
easydrive.registrarCliente(new Cliente("X5618927C",
"Juan", "González López"));
easydrive.registrarCliente(new Cliente("Z7568991Y",
"Luis", "Fernández Gómez"));
// registro de los vehículos de la empresa
easydrive.registrarVehiculo(new Turismo("4060 TUR", "Skoda",
"Fabia", "Blanco", 90.0, 2, false));
easydrive.registrarVehiculo(new Deportivo("4070 DEP", "Ford",
"Mustang", "Rojo", 150.0, 2000));
easydrive.registrarVehiculo(new Turismo("4080 TUR", "VW", "GTI",
"Azul", 110.0, 2, false));
easydrive.registrarVehiculo(new Turismo("4090 TUR", "SEAT",
"Ibiza", "Blanco", 90.0, 4, false));
easydrive.registrarVehiculo(new Furgoneta("4100 FUR", "Fiat",
"Ducato", "Azul", 80.0, 1200, 8));
// imprime la relación de clientes de easydrive
easydrive.imprimirClientes();
// imprime el catálogo de vehículos de easydrive
easydrive.imprimirVehiculos();
}
}
Fundamentos de programación en Java
141
La salida por la consola muestra la relación de clientes y el catálogo de
vehículos para alquiler:
La relación de clientes:
NIF cliente Nombre
X5618927C González López, Juan
Z7568991Y Fernández Gómez, Luis
El catálogo de vehículos:
Matrícula Modelo Color Importe Disponible
4060 TUR Skoda Fabia Blanco 90.0 true
4070 DEP Ford Mustang Rojo 150.0 true
4080 TUR VW GTI Azul 110.0 true
4090 TUR SEAT Ibiza Blanco 90.0 true
4100 TUR Fiat Ducato Azul 80.0 true
Búsqueda binaria en arrays ordenados
Para buscar un elemento en un array ordenado se puede aplicar la técnica
de la búsqueda binaria. El conjunto de búsqueda se delimita por dos
posiciones: el límite inferior y el límite superior. El algoritmo empieza la
búsqueda por el elemento que está almacenado en la mitad del conjunto de
búsqueda. Si el elemento almacenado en la mitad del conjunto es mayor
que el valor que se busca, entonces continúa la búsqueda en la primera
mitad. Si el elemento almacenado en la mitad del conjunto es menor que el
valor que se busca, entonces continúa la búsqueda en la segunda mitad. Si
el elemento almacenado en la mitad del conjunto es igual que el valor que
se busca, finaliza el proceso. En cada comparación, el algoritmo reduce el
conjunto de búsqueda a la mitad. Si durante las sucesivas reducciones del
conjunto de búsqueda el límite inferior es mayor que el límite superior,
entonces el valor que se busca no está en el array y finaliza el proceso.
Estructuras de almacenamiento
142
En este ejemplo el conjunto de búsqueda tiene 10 elementos, el límite
inferior coincide con el primer elemento del array y el límite superior con el
último elemento del array.
Si se aplica la búsqueda binaria para buscar el número 18, el algoritmo
realiza las siguientes reducciones del conjunto de búsqueda.
Cuando se busca el número 18 en el array, en la primera iteración se
compara el valor almacenado en la mitad con el 18. La mitad es la posición
4 y almacena un 10. Como 18 es mayor que 10, se descarta la primera
mitad del conjunto de búsqueda y el límite inferior se hace igual a la mitad
+ 1. Ahora, el límite inferior es 5 y la nueva mitad es 7. Los valores del
array que se han descartado en esta iteración se han tachado.
Fundamentos de programación en Java
143
Una vez más, se compara el 18 con el valor almacenado en la mitad, que es
16. Como 18 es mayor que 16, se descarta la primera mitad del conjunto
de búsqueda y el límite inferior se hace igual a la mitad + 1. Ahora, el límite
inferior es 8 y la nueva mitad es 8. En la siguiente iteración se compara el
valor almacenado en la posición central con el 18 y finaliza el algoritmo.
En este ejemplo, el algoritmo de búsqueda binaria ha realizado tres
comparaciones para encontrar el número 18 en el array.
Durante el proceso de división del conjunto de búsqueda se modifica el
valor del límite inferior o del límite superior, dependiendo de si el número
que se busca está en la primera mitad o en la segunda mitad. Si durante
este proceso el límite inferior es mayor que el límite superior, entonces el
algoritmo finaliza porque el número que se busca no está en el array.
Estructuras de almacenamiento
144
El siguiente programa utiliza el algoritmo de búsqueda binaria para buscar
un número entre cero y 100 en un array de números ordenados.
public class BusquedaBinaria {
public static void main(String[] args) {
int[] numeros = {1,2,3,4,6,7,8,9,10,15,17,20,45,51,60,68,74,75};
int mitad;
int limiteInferior = 0;
int limiteSuperior = numeros.length - 1;
int numeroBusqueda = 68;
boolean encontrado = false;
while ((limiteInferior <= limiteSuperior) && (!encontrado)) {
mitad = (limiteInferior + limiteSuperior) / 2;
if (numeros[mitad] == numeroBusqueda) {
encontrado = true; // ¡encontrado!
}
else if (numeros[mitad] > numeroBusqueda) {
limiteSuperior = mitad - 1; // buscar en la primera mitad
} else {
limiteInferior = mitad + 1; // buscar en la segunda mitad
}
}
if (encontrado)
System.out.println("He encontrado el número");
else
System.out.println("No he encontrado el número");
}
}
Ordenación de arrays
Una de las operaciones más comunes con arrays es la ordenación. Un
algoritmo de ordenación clasifica un conjunto de datos de forma ascendente
o descendente.
Fundamentos de programación en Java
145
El algoritmo de ordenación “Bubble Sort”
El algoritmo “Bubble Sort” se basa en comparar cada elemento del conjunto
a ordenar con el siguiente. Si estos elementos no están ordenados,
entonces se intercambian. En este algoritmo es necesario revisar varias
veces todo el conjunto hasta que no sea necesario realizar más
intercambios.
El algoritmo “Bubble Sort” ordena los valores almacenados en el array
numeros.
int[] numeros = {6, 5, 3, 1, 2};
int tmp;
for (int i=0; i < numeros.length-1; i++)
for (int j=i+1; j < numeros.length; j++)
if (numeros[i] > numeros[j]) {
tmp = numeros[i];
numeros[i] = numeros[j];
numeros[j] = tmp;
}
La variable tmp se utiliza para realizar el intercambio de los valores
almacenados en las posiciones i y j del array. Primero, se almacena el
Estructuras de almacenamiento
146
valor de numeros[i] en tmp, después se almacena el valor de
numeros[j] en numeros[i], por último se almacena el valor de tmp en
numeros[j] y finaliza el intercambio.
El algoritmo utiliza un for anidado. La variable de control del primer for es
i y la del segundo for es j. La variable i del primer for toma los valores
0, 1, 2 y 3. Para i = 0, la variable j del segundo for toma los valores 1, 2,
3 y 4. Para i = 1, la variable j toma los valores 2, 3 y 4. Para i = 2, la
variable j toma los valores 3, 4. Para i = 3, la variable j toma el valor de
4.
En diagramas se muestra el array de números antes y después de hacer el
intercambio de los valores que se comparan cada vez.
Comparación de numeros[0] y numeros[1].
Comparación de numeros[0] y numeros[2].
Fundamentos de programación en Java
147
Comparación de numeros[0] y numeros[3].
Comparación de numeros[0] y numeros[4].
Comparación de numeros[1] y numeros[2].
Estructuras de almacenamiento
148
Comparación de numeros[1] y numeros[3].
Comparación de numeros[1] y numeros[4].
Comparación de numeros[2] y numeros[3].
Fundamentos de programación en Java
149
Comparación de numeros[2] y numeros[4].
Comparación de numeros[3] y numeros[4].
Al finalizar el algoritmo, el array ordenado es {1, 2, 3, 5, 6}.
El método sort de la clase Arrays
Java define la clase Arrays con métodos que permiten realizar operaciones
de ordenación y búsqueda en objetos de tipo array. Estos métodos se
pueden utilizar con todos los tipos primitivos, String y con cualquier otro
tipo de objeto.
Estructuras de almacenamiento
150
Los métodos más utilizados de esta clase son:
Arrays.sort(array-de-datos). Ordena el contenido del array en
orden ascendente.
Arrays.sort(numeros) ordena todos los elementos del
array numeros.
Arrays.sort(array-de-datos, inicio, fin). Ordena el
contenido del array en orden ascendente, desde la posición de inicial
hasta la posición final.
Arrays.sort(numeros, 0, 49) ordena los elementos
almacenados entre la posición 0 y la 49 del array
numeros.
Arrays.binarySearch(array-de-datos, clave). Busca la clave
indicada en el array de números enteros.
Arrays.binarySearch(numeros, 1991) busca el número 1991
en el array numeros.
Arrays.fill(array-de-datos, dato). Rellena el array con el valor
dado. Se puede utilizar con todos los tipos primitivos, String y con
cualquier otro tipo de objeto.
Arrays.fill(numeros, 5) rellena con el valor 5 todo el
array numeros.
Arrays.fill(array-de-datos, dato, inicio, fin). Rellena el
array con el valor dado, indicando la posición inicial y final.
Arrays.fill(numeros, 5, 0, 5) rellena con el valor 5
desde la posición 0 hasta la posición 5 del array
numeros.
Fundamentos de programación en Java
151
Programa que utiliza el método sort de la clase Arrays para ordenar
ascendentemente un array de números enteros.
public class SortArray {
public static void main(String[] args) {
int[] numerosDesordenados = {5, 4, 6, 7, 5, 6, 4, 8, 7, 10};
// numerosOrdenados es una copia de numerosDesordenados
// el método clone() copia del objeto al que se aplica
int[] numerosOrdenados = numerosDesordenados.clone();
System.out.println("nEl array de números desordenadosn");
for (int numero : numerosDesordenados)
System.out.println(numero);
// el método sort(array-de-datos) de la clase Array ordena
// ascendentemente todos los elementos de numerosOrdenados
Arrays.sort(numerosOrdenados);
System.out.println("nEl array de números ordenadosn");
for (int numero : numerosOrdenados)
System.out.println(numero);
}
}
Estructuras de almacenamiento
152
La salida por la consola:
El array de números desordenados
5
4
6
7
5
6
4
8
7
10
El array de números ordenados
4
4
5
5
6
6
7
7
8
10
Fundamentos de programación en Java
153
Arrays redimensionables
Un ArrayList es un array redimensionable. Puede almacenar un número
indefinido de elementos.
La declaración de un ArrayList tiene la siguiente sintaxis:
List <tipo-o-clase> identificador-lista;
Por ejemplo, el ArrayList vehiculos de la clase Vehiculo se inicializa:
List <Vehiculo> vehiculos = new ArrayList<Vehiculo>();
Los métodos más utilizados de la clase ArrayList son:
add(Object o). Añade un objeto a la lista.
vehiculos.add(new Turismo("4060 TUR", "Skoda", "Fabia",
"Blanco", 90.0, 2, false));
get(int posicion). Extrae el objeto almacenado en la posición
indicada. Es necesario indicar el tipo del objeto que se extrae.
Vehiculo v = (Vehiculo)vehiculos.get(0);
size(). Devuelve el número de electos almacenados en la lista.
int totalVehiculos = vehiculos.size();
Para mostrar los elementos almacenados en una lista se puede utilizar un
for con una variable de control o un for ‘para todo’.
// recorrido de un ArrayList for con variable de control
for(int i=0; i < vehiculos.size(); i++) {
Vehiculo v = (Vehiculo)vehiculos.get(i);
System.out.println(v.getAtributos());
}
Estructuras de almacenamiento
154
// recorrido de un ArrayList for con variable de control
for (Vehiculo v : vehiculos)
System.out.println(v.getAtributos());
El método add(Object o) almacena objetos en un ArrayList:
List <Vehiculo> vehiculos = new ArrayList<Vehiculo>();
vehiculos.add(new Turismo("4060 TUR","Skoda","Fabia",
"Blanco", 90.0, 2, false));
vehiculos.add(new Deportivo("4070 DEP","Ford","Mustang",
"Rojo", 150.0, 2000));
vehiculos.add(new Turismo("4080 TUR","VW","GTI ",
"Azul", 110.0, 2, false));
vehiculos.add(new Turismo("4090 TUR","SEAT","Ibiza",
"Blanco", 90.0, 4, false));
vehiculos.add(new Furgoneta("4100 FUR","Fiat","Ducato",
"Azul", 80.0, 1200, 8));
El ArrayList vehiculos almacena objetos de la clase Vehiculo. Para
añadir un nuevo elemento se ejecuta el método add(Objet o) con un
objeto de tipo Vehiculo. En este ejemplo se almacenan instancias de las
clases Turismo, Deportivo y Furgoneta, todas ellas subclases de
Vehiculo.
El método size() devuelve el número de objetos almacenados.
int totalVehiculos = vehiculos.size();
Para más información sobre los métodos de la clase ArrayList, consulte el
API de Java.
http://docs.oracle.com/javase/1.4.2/docs/api/java/util/ArrayList.html
Fundamentos de programación en Java
155
Programa que define un ArrayList para almacenar objetos de la clase
Vehiculo y muestra su contenido por la consola. Para utilizar la clase
ArrayList es necesario importar los paquetes:
import java.util.ArrayList;
import java.util.List;
import java.util.ArrayList;
import java.util.List;
public class ArrayListVehiculos {
public static void main(String[] args) {
// se declara e inicialización el ArrayList
List <Vehiculo> vehiculos = new ArrayList<Vehiculo>();
// se añaden objetos de la clase Vehiculo
vehiculos.add(new Turismo("4060 TUR", "Skoda", "Fabia",
"Blanco", 90.0, 2, false));
vehiculos.add(new Deportivo("4070 DEP", "Ford", "Mustang",
"Rojo", 150.0, 2000));
vehiculos.add(new Turismo("4080 TUR", "VW", "GTI ", "Azul",
110.0, 2, false));
vehiculos.add(new Turismo("4090 TUR", "SEAT", "Ibiza", "Blanco",
90.0, 4, false));
vehiculos.add(new Furgoneta("4100 FUR", "Fiat", "Ducato",
"Azul", 80.0, 1200, 8));
// muestra el contenido del ArrayList
System.out.println("Vehiculos");
for (Vehiculo v: vehiculos)
System.out.println(v.getAtributos());
}
}
Estructuras de almacenamiento
156
La salida por la consola:
Vehiculos
Matrícula: 4060 TUR Modelo: Skoda Fabia Color: Blanco
Tarifa: 90.0 Disponible: true Puertas: 2 Marcha
automática: false
Matrícula: 4070 DEP Modelo: Ford Mustang Color: Rojo
Tarifa: 150.0 Disponible: true Cilindrada (cm3): 2000
Matrícula: 4080 TUR Modelo: VW GTI Color: Azul
Tarifa: 110.0 Disponible: true Puertas: 2 Marcha
automática: false
Matrícula: 4090 TUR Modelo: SEAT Ibiza Color: Blanco
Tarifa: 90.0 Disponible: true Puertas: 4 Marcha
automática: false
Matrícula: 4100 FUR Modelo: Fiat Ducato Color: Azul
Tarifa: 80.0 Disponible: true Carga (kg): 1200
Volumen (m3): 8
Uso de arrays redimensionables
Suponga que se desea almacenar en arrays redimensionables el catálogo de
vehículos y la relación de clientes de la empresa de alquiler de vehículos.
Basta con sustituir los arrays de la clase EmpresaAlquilerVehiculos por
objetos de tipo ArrayList y modificar los métodos de la clase que utilizan
los objetos clientes, vehículos y alquileres.
En esta nueva implementación de la clase, no es necesario definir variables
para almacenar el total de clientes, vehículos o vehículos alquilados. Un
ArrayList es un array que modifica su tamaño de forma dinámica para
almacenar tantos elementos como sea necesario.
La nueva clase EmpresaAlquilerVehiculos declara los objetos
clientes, vehículos y alquileres de tipo ArrayList para almacenar
la información de los clientes, el catálogo de vehículos y el histórico de
vehículos alquilados, respectivamente.
Fundamentos de programación en Java
157
import java.util.ArrayList;
import java.util.List;
public class EmpresaAlquilerVehiculos {
private String cif;
private String nombre;
private String paginaWeb;
private List <Cliente> clientes;
private List <Vehiculo> vehiculos;
private List <VehiculoAlquilado> alquileres;
// se omiten los métodos ‘get’ y ‘set’ de la clase
public EmpresaAlquilerVehiculos (String cif,
String nombre,
String paginaWeb) {
this.cif = cif;
this.nombre = nombre;
this.paginaWeb = paginaWeb;
this.clientes = new ArrayList<Cliente>();
this.vehiculos = new ArrayList<Vehiculo>();
this.alquileres = new ArrayList<VehiculoAlquilado>();
}
}
La clase EmpresaAlquilerVehiculos declara los siguientes métodos para
realizar operaciones:
registrarCliente(Cliente cliente). Añade un nuevo cliente a la
lista de clientes de la empresa.
registrarVehiculo(Vehiculo vehiculo). Añade un vehículo al
catálogo de vehículos de la empresa.
imprimirClientes(). Muestra la relación de clientes de la empresa.
imprimirVehiculos(). Muestra el catálogo de vehículos de la
empresa.
Estructuras de almacenamiento
158
alquilarVehiculo(String matricula,String nif,int dias).
Modifica la disponibilidad del vehículo para indicar que está alquilado y
añade un objeto de tipo VehiculoAlquilado a la lista de vehículos
alquilados. Esta lista almacena el cliente, el vehículo y los días de
alquiler de cada vehículo alquilado.
recibirVehiculo(String matricula). Modifica la disponibilidad del
vehículo para que se pueda alquilar de nuevo.
El método registrarCliente(Cliente cliente) añade un objeto de la
clase Cliente a la lista clientes.
public void registrarCliente(Cliente cliente) {
this.clientes.add(cliente);
}
El método registrarVehiculo(Vehiculo vehiculo) añade un objeto
de la clase Vehiculo a lista vehiculos.
public void registrarVehiculo(Vehiculo vehiculo) {
this.vehiculos.add(vehiculo);
}
El método imprimirClientes() muestra la relación de clientes de la
empresa de alquiler.
public void imprimirClientes() {
System.out.println("NIF clientetNombren");
for (Cliente c : this.clientes)
System.out.println(c.getAtributos());
}
Fundamentos de programación en Java
159
El método imprimirVehiculos() muestra el catálogo de vehículos de la
empresa de alquiler. El método getAtributosInforme() muestra el
detalle de atributos del vehículo.
public void imprimirVehiculos() {
System.out.println("MatriculatModelo " +
"tImporte Disponiblen");
for (Vehiculo v : this.vehiculos)
System.out.println(v.getAtributosInforme());
}
Para registrar el alquiler de un vehículo por un cliente se usa el método
alquilarVehiculo(String matricula, String nif, int dias).
Este método modifica la disponibilidad del vehículo para indicar que está
alquilado. El método getCliente(String nif) busca la referencia del
cliente con el NIF dado en la lista clientes. De forma similar, el método
getVehiculo(String matricula) busca la referencia del vehiculo con la
matrícula dada en la lista vehiculos. Una vez encontrado el vehículo con
la matricula indicada, se verifica si está disponible para alquilar y se
modifica su disponibilidad. A continuación, almacena un objeto de tipo
VehiculoAlquilado en la lista alquileres. Este objeto relaciona un
cliente, un vehículo, la fecha actual y los días de alquiler.
El método getCliente(String nif).
private Cliente getCliente(String nif) {
for (Cliente c : this.clientes)
if (c.getNIF() == nif)
return c;
return null;
}
Estructuras de almacenamiento
160
public void alquilarVehiculo(String matricula,
String nif,
int dias) {
Cliente cliente = getCliente(nif);
Vehiculo vehiculo = getVehiculo(matricula);
if (vehiculo.getDisponible()) {
vehiculo.setDisponible(false);
this.alquileres.add(
new VehiculoAlquilado(cliente, vehiculo,
diaHoy(), mesHoy(), añoHoy(), dias));
}
}
El método recibirVehiculo(String matricula) modifica la
disponibilidad del vehículo para que se pueda alquilar de nuevo. Este
método utiliza el método getVehiculo(String matricula) que busca el
vehículo con la matrícula dada en la lista vehiculos. Si lo encuentra,
modifica su disponibilidad para indicar que nuevamente está disponible para
alquiler.
public void recibirVehiculo(String matricula) {
Vehiculo vehiculo = getVehiculo(matricula);
if (vehiculo != null)
vehiculo.setDisponible(true);
}
Fundamentos de programación en Java
161
Una vez modificada la clase EmpresaAlquilerVehiculos, es importante
ver que los cambios realizados a las variables privadas de la clase solo
afectan a la implementación de los métodos de esta clase. Las
modificaciones quedan “encapsuladas” dentro de la clase y no afectan a
otras clases o programas.
Esto significa que no es necesario modificar la clase MisVehiculos que
registra los clientes y los vehículos de la empresa de alquiler. El método
main() crea una instancia de la clase EmpresaAlquilerVehiculos,
denominada easydrive con CIF “A-28-187189”, nombre “easydrive” y
página web “www.easydrive.com”.
// la instancia easydrive de EmpresaAlquilerVehiculos
EmpresaAlquilerVehiculos easydrive = new
EmpresaAlquilerVehiculos("A-28-187189", "easy drive",
"www.easydrive.com");
Al crear la instancia easydrive, el método constructor de la clase
EmpresaAlquilerVehiculos inicializa las listas clientes y vehiculos
de este objeto. Una vez creada la instancia es necesario añadir clientes y
vehículos al objeto easydrive. En este ejemplo se registran dos clientes y
cinco vehículos de alquiler: tres turismos, un deportivo y una furgoneta.
Para registrar un nuevo cliente basta con invocar el método
registrarCliente(Cliente cliente) con una instancia de la clase
Cliente para añadir un nuevo cliente a la lista clientes del objeto
easydrive.
// registro del cliente con NIF "X5618927C"
easydrive.registrarCliente(new Cliente("X5618927C",
"Juan","González López"));
Estructuras de almacenamiento
162
Para registrar un nuevo vehículo basta con invocar el método
registrarVehiculo(Vehiculo vehiculo) con una instancia de la clase
Vehiculo para añadir un nuevo vehículo a la lista vehiculos del objeto
easydrive.
// registro del turismo con matrícula "4060 TUR"
easydrive.registrarVehiculo(new Turismo("4060 TUR",
"Skoda","Fabia", "Blanco",
90.0, 2, false));
Una vez registrados los clientes y los vehículos de la empresa, se invocan
los métodos imprimirClientes() e imprimirVehiculos() para
mostrar la relación de clientes y el catálogo de vehículos de la empresa
“easydrive”.
// imprime la relación de clientes de "easydrive"
easydrive.imprimirClientes();
// imprime el catálogo de vehículos de "easydrive"
easydrive.imprimirVehiculos();
Fundamentos de programación en Java
163
import java.util.ArrayList;
import java.util.List;
public class EmpresaAlquilerVehiculos {
// se omiten los atributos y el resto de métodos de la clase
public void registrarCliente(Cliente cliente) {
this.clientes.add(cliente);
}
public void registrarVehiculo(Vehiculo vehiculo) {
this.vehiculos.add(vehiculo);
}
public void imprimirClientes() {
System.out.println("NIF clientetNombren");
for (Cliente c : this.clientes)
System.out.println(c.getAtributos());
}
public void imprimirVehiculos() {
System.out.println("MatriculatModelo " +
"tImporte Disponiblen");
for (Vehiculo v : this.vehiculos)
System.out.println(v.getAtributosInforme());
}
public void alquilarVehiculo(String matricula,
String nif,
int dias) {
Cliente cliente = getCliente(nif);
Vehiculo vehiculo = getVehiculo(matricula);
if (vehiculo.getDisponible()) {
vehiculo.setDisponible(false);
this.alquileres.add(
new VehiculoAlquilado(cliente, vehiculo,
diaHoy(), mesHoy(), añoHoy(), dias));
}
}
public void recibirVehiculo(String matricula) {
Vehiculo vehiculo = getVehiculo(matricula);
if (vehiculo != null)
vehiculo.setDisponible(true);
}
}
Estructuras de almacenamiento
164
El programa principal de la aplicación.
public class MisVehiculos {
public static void main(String[] args) {
// la instancia easydrive de la clase EmpresaAlquilerVehiculos
EmpresaAlquilerVehiculos easydrive = new
EmpresaAlquilerVehiculos("A-28-187189", "easy drive",
"www.easydrive.com");
// registro de los clientes de la empresa
easydrive.registrarCliente(new Cliente("X5618927C",
"Juan", "González López"));
easydrive.registrarCliente(new Cliente("Z7568991Y",
"Luis", "Fernández Gómez"));
// registro de los vehículos de la empresa
easydrive.registrarVehiculo(new Turismo("4060 TUR", "Skoda",
"Fabia", "Blanco", 90.0, 2, false));
easydrive.registrarVehiculo(new Deportivo("4070 DEP", "Ford",
"Mustang", "Rojo", 150.0, 2000));
easydrive.registrarVehiculo(new Turismo("4080 TUR", "VW", "GTI",
"Azul", 110.0, 2, false));
easydrive.registrarVehiculo(new Turismo("4090 TUR", "SEAT",
"Ibiza", "Blanco", 90.0, 4, false));
easydrive.registrarVehiculo(new Furgoneta("4100 FUR", "Fiat",
"Ducato", "Azul", 80.0, 1200, 8));
// imprime la relación de clientes de easydrive
easydrive.imprimirClientes();
// imprime el catálogo de vehículos de easydrive
easydrive.imprimirVehiculos();
}
}
165
8. Entrada y salida
Los flujos de Java
Prácticamente todos los programas deben leer datos del exterior para
procesarlos y después presentar los resultados. La información que necesita
un programa normalmente se obtiene mediante la entrada de datos por el
teclado o leyendo un fichero. Los resultados de la ejecución de un programa
se pueden presentar por la consola, la impresora o en un fichero. El tipo de
información que se utiliza tanto en las entradas como en las salidas puede
tener diversos formatos: texto, imagen, sonido, binario, etc.
En Java, la entrada de datos se realiza mediante un flujo de entrada. Para
realizar la entrada de datos es necesario abrir el flujo de entrada, leer la
información del flujo hasta el final y por último cerrar el flujo. La salida se
hace mediante un flujo de salida. Para realizar la salida de datos es
necesario abrir el flujo de salida y a continuación se escribe en él toda la
información que se desee, por último, se cierra el flujo.
Este esquema de entradas y salidas basadas en un flujo permite que las
entradas sean independientes de la fuente de datos y que las salidas sean
independientes del destino de los datos.
Un flujo en Java es un objeto que se utiliza para realizar una entrada o
salida de datos. Representa un canal de información del que se puede leer o
escribir datos de forma secuencial. Existen dos tipos de flujos en Java, los
que utilizan bytes y los que utilizan caracteres.
Entrada y salida
166
La siguiente tabla muestra los flujos de entrada de datos de Java:
Flujos con bytes Flujos con caracteres
InputStream
ByteArrayInputStream
FileInputStream
FilterInputStream
BufferedInputStream
DataInputStream
LineNumberInputStream
PushBackInputStream
ObjectInputStream
PipedInputStream
SequenceInputStream
StringBufferInputStream
Reader
BufferedReader
LineNumberReader
CharArrayReader
FilterReader
PushBackReader
InputStreamReader
FileReader
PipedReader
StringReader
La siguiente tabla muestra los flujos de salida de datos de Java:
Flujos con bytes Flujos con caracteres
OutputStream
ByteArrayOutputStream
FileOutputStream
FilterOutputStream
BufferedOutputStream
DataOutputStream
PrintStream
ObjectOutputStream
PipedOutputStream
Writer
BufferedWriter
CharArrayWriter
FilterWriter
OutputStreamWriter
FileWriter
PipedWriter
PrintWriter
StringWriter
Existen flujos con bytes y flujos con caracteres que se aplican a la misma
entrada o salida. FileInputStream y FileOutputStream son flujos para
leer y escribir bytes en un fichero, FileReader y FileWriter también son
flujos que se aplican a ficheros, pero en este caso para leer y escribir
caracteres.
Fundamentos de programación en Java
167
Los flujos se pueden utilizar solos o combinados. Si se combinan dos flujos,
por ejemplo uno que lea caracteres de un archivo con otro que convierta a
mayúsculas los caracteres, entonces el resultado final es un flujo del que se
leen caracteres en mayúsculas.
En los siguientes ejemplos se muestran las aplicaciones de algunos de estos
flujos para leer datos del teclado, leer y escribir en ficheros de texto o leer y
escribir ficheros de objetos.
Entrada de datos desde el teclado
El flujo de entrada System.in lee los datos que se introducen en el
teclado. Si este flujo se pasa como argumento a una instancia de la clase
Scanner, permite realizar la lectura de datos del teclado. Basta con utilizar
los métodos next(), nextLine() y nextInt() para leer una palabra, una
línea y un número entero, respectivamente.
A continuación se muestra el uso de la clase Scanner y el flujo de entrada
del teclado System.in. Para utilizar la clase Scanner en un programa Java
es necesario importar la librería java.util.Scanner.
Suponga que se desea realizar un programa que pide un nombre, el día, el
mes y el año de la fecha de nacimiento de una persona. En este programa
se declara una instancia de la clase Scanner, con nombre
entradaTeclado que se inicializa con el flujo de entrada del teclado
System.in.
Scanner entradaTeclado = new Scanner(System.in);
La clase Scanner ofrece los métodos next(), nextLine() o nextInt(),
entre otros. El método next() lee una palabra, el método nextLine() lee
una línea completa y el método nextInt() lee un número de tipo entero.
La variable nombre de tipo String se inicializa con el nombre que se
introduce en el teclado. Como se invoca el método nextLine() de
entradaTeclado, se lee toda la línea, de manera que la variable nombre
almacena tanto el nombre como los apellidos de la persona.
System.out.print("¿Cómo te llamas? ");
nombre = entradaTeclado.nextLine();
Entrada y salida
168
Las variables numéricas de tipo int diaNacimiento, mesNacimiento y
añoNacimiento se inicializan con el valor numérico introducido, invocando
el método nextInt() de entradaTeclado.
System.out.print("¿Qué día naciste? ");
diaNacimiento = entradaTeclado.nextInt();
import java.util.Scanner;
public class EntradaDatosTeclado {
public static void main(String args[]) {
String nombre;
int diaNacimiento, mesNacimiento, añoNacimiento;
// inicialización de la instancia de Scanner con el flujo de
// entrada del teclado
Scanner entradaTeclado = new Scanner(System.in);
System.out.print("¿Cómo te llamas? ");
nombre = entradaTeclado.nextLine();
System.out.print("¿Qué día naciste? ");
diaNacimiento = entradaTeclado.nextInt();
System.out.print("¿En qué mes? ");
mesNacimiento = entradaTeclado.nextInt();
System.out.print("¿En qué año? ");
añoNacimiento = entradaTeclado.nextInt();
System.out.println("Hola " + nombre + ", naciste el " +
diaNacimiento + "/" + mesNacimiento + "/" + añoNacimiento);
}
}
Una vez introducidos todos los datos, el programa muestra un mensaje por
la consola con el nombre y fecha de nacimiento.
Hola Juan, naciste el 10/12/1982
Fundamentos de programación en Java
169
Leer y escribir en ficheros de texto
La lectura y escritura de datos en un fichero de texto requiere el uso de las
clases PrintWriter, File y Scanner. Para escribir en un fichero de texto
es necesario utilizar la clase PrintWriter. Esta clase permite crear un
fichero de texto para almacenar datos. Esta clase ofrece los métodos
print() y println() para escribir datos en el fichero. El método
close() cierra el fichero de datos.
Por ejemplo, para escribir un array de números enteros en un fichero de
texto, es necesario crear una instancia de la clase PrintWriter.
int[][] numeros = { { 1, 2, 3, 4, 5},
{ 6, 7, 8, 9, 10},
{11, 12, 13, 14, 15},
{16, 17, 18, 19, 20},
{21, 22, 23, 24, 25}};
// la instancia ficheroSalida de la clase PrintWriter
// crea y escribe en el fichero "c:Numeros.txt"
String idFichero = "c:Numeros.txt";
PrintWriter ficheroSalida = new PrintWriter(idFichero);
// el for anidado escribe en ficheroSalida los elementos
// del array separados por el carácter ","
for (int i=0; i<numeros.length; i++) {
for (int j=0; j<numeros[i].length; j++)
ficheroSalida.print(numeros[i][j] + ",");
ficheroSalida.println("");
}
ficheroSalida.close();
Entrada y salida
170
El for anidado escribe todos los elementos del array en el fichero de texto.
Al finalizar se invoca al método close() del objeto ficheroSalida para
cerrarlo.
El contenido del fichero de texto Numeros.txt.
1,2,3,4,5,
6,7,8,9,10,
11,12,13,14,15,
16,17,18,19,20,
21,22,23,24,25,
La clase File ofrece el método exists() para saber si un fichero existe o
no. Para leer el contenido del fichero se crea una instancia de la clase
Scanner que recibe como argumento la instancia del fichero de texto.
La clase Scanner ofrece el método hasNext() para saber si hay más
elementos que leer y next() para leer el siguiente elemento.
La clase StringTokenizer facilita la división de una cadena de texto en
componentes separados por espacios o por un carácter delimitador. En este
ejemplo se crea una instancia con el delimitador “,”.
Cuando se realiza una operación de lectura o escritura de un fichero es
necesario gestionar los errores en tiempo de ejecución de Java,
denominados excepciones. Durante la lectura o escritura de un fichero se
puede producir una excepción de tipo IOException.
Para utilizar las clases PrintWriter, File, Scanner, StringTokenizer,
IOException es necesario importar los siguientes paquetes:
import java.io.PrintWriter;
import java.io.File;
import java.util.Scanner;
import java.util.StringTokenizer;
import java.io.IOException;
Fundamentos de programación en Java
171
Para abrir un fichero de texto se crea una instancia de la clase File. El
contenido del fichero se lee con una instancia de la clase Scanner. Como
los números almacenados en el fichero están separados por comas, se
utiliza una instancia de StringTokenizer para leer cada número.
String idFichero = "c:Numeros.txt";
File ficheroEntrada=new File (idFichero);
if (ficheroEntrada.exists()) {
Scanner datosFichero = new Scanner(ficheroEntrada);
System.out.println("Números del fichero");
while (datosFichero.hasNext()) {
StringTokenizer numerosFichero = new
StringTokenizer(datosFichero.next(),",");
while (numerosFichero.hasMoreTokens())
System.out.print(numerosFichero.nextToken() +
"t");
System.out.println("");
}
datosFichero.close();
}
else
System.out.println("¡El fichero no existe!");
Entrada y salida
172
import java.io.File;
import java.io.IOException;
import java.util.Scanner;
import java.io.PrintWriter;
public class LecturaEscrituraFichero {
public static void main(String[] args) throws IOException {
int[][] numeros = { { 1, 2, 3, 4, 5},
{ 6, 7, 8, 9, 10},
{11, 12, 13, 14, 15},
{16, 17, 18, 19, 20},
{21, 22, 23, 24, 25}};
String idFichero = "c:Numeros.txt";
PrintWriter ficheroSalida = new PrintWriter(idFichero);
for (int i=0; i<numeros.length; i++) {
for (int j=0; j<numeros[i].length; j++)
ficheroSalida.print(numeros[i][j] + ",");
ficheroSalida.println("");
}
ficheroSalida.close();
File ficheroEntrada = new File (idFichero);
if (ficheroEntrada.exists()) {
Scanner datosFichero = new Scanner(ficheroEntrada);
System.out.println("Números del fichero");
while (datosFichero.hasNext()) {
StringTokenizer numerosFichero = new
StringTokenizer(datosFichero.next(),",");
while (numerosFichero.hasMoreTokens())
System.out.print(numerosFichero.nextToken() + "t");
System.out.println("");
}
datosFichero.close();
}
else
System.out.println("¡El fichero no existe!");
}
}
Fundamentos de programación en Java
173
El resultado de leer el fichero de texto:
Números del fichero
1 2 3 4 5
6 7 8 9 10
11 12 13 14 15
16 17 18 19 20
21 22 23 24 25
Leer y escribir objetos en ficheros
La lectura y escritura de objetos en un fichero binario requiere el uso de las
clases FileOutpusStream y ObjectOutputStream. La clase
ObjectOutputStream permite escribir objetos en un fichero utilizando el
método writeObject(Object o). Los datos que se almacenan en el
fichero de salida tienen un formato binario distinto de los ficheros de texto.
El método close() de la clase ObjectOutputStream cierra el fichero de
datos.
Para escribir objetos utilizando la clase ObjectOutputStream es necesario
codificar los objetos dentro del flujo de salida. A la codificación de los
objetos dentro de un flujo de entrada o salida se le denomina
“serialización”. Para que los objetos de una clase sean “serializables” es
necesario implementar la interfaz Serializable de Java.
Para leer objetos almacenados en un fichero binario se utiliza el método
readObject() de la clase ObjectInputStream. Después de leer el objeto
del fichero se debe convertir a la clase a la que pertenece.
Cuando se utilizan los flujos ObjectInputStream y ObjectOutputStream
de Java es necesario atrapar los errores de ejecución que se producen
mientras se lee o escribe el fichero de datos con los flujos de entrada y
salida. Para atrapar los errores de ejecución o excepciones, se utilizan las
sentencias try y catch. Las excepciones que se producen durante la
ejecución de las sentencias definidas en el cuerpo del try se atrapan con
catch.
Para escribir un objeto de la clase Persona en un fichero binario, es
necesario indicar que esta clase es “serializable”, es decir, que sus objetos
Entrada y salida
174
se codifican dentro de los flujos de entrada y salida de Java. Para indicar
que la clase Persona es “serializable” se modifica su declaración indicando
que implementa la interfaz Serializable.
public class Persona implements java.io.Serializable {
}
La declaración completa de la clase Persona, con la implementación de la
interfaz Serializable, su método constructor y sus métodos ‘get’ y ‘set’.
public class Persona implements java.io.Serializable {
private String dni;
private String nombre;
private String apellidos;
public Persona(String dni, String nombre, String apellidos) {
this.dni = dni;
this.nombre = nombre;
this.apellidos = apellidos;
}
public String getDNI() {
return this.dni;
}
public String getNombre() {
return this.nombre;
}
public String getApellidos() {
return this.apellidos;
}
public String getAtributos() {
return this.getDNI() + " " + this.getApellidos() + ", " +
this.getNombre();
}
}
Fundamentos de programación en Java
175
Para escribir un objeto de la clase Persona en un fichero de texto se
utilizan las clases FileOutputStream y ObjectOutputStream. Se crea
una instancia de la clase FileOutputStream para inicializar la instancia
objetoSalida de ObjectOutputStream que escribe en el fichero binario
Objetos.dat.
String nombreFichero = "c:Objetos.dat";
try {
FileOutputStream ficheroSalida = new
FileOutputStream(nombreFichero);
ObjectOutputStream objetoSalida = new
ObjectOutputStream(ficheroSalida);
// se escriben dos objetos de la clase Persona
objetoSalida.writeObject(new Persona("55287188B",
"María", "Ruiz Ramos"));
objetoSalida.writeObject(new Persona("40302010A",
"Juan", "González López"));
objetoSalida.close();
} catch (FileNotFoundException e) {
System.out.println("¡El fichero no existe!");
} catch (IOException e) {
System.out.println(e.getMessage());
} catch (Exception e) {
System.out.println(e.getMessage());
};
Entrada y salida
176
Para leer los objetos almacenados en el fichero binario se utilizan las clases
FileInputStream y ObjectInputStream. Se crea una instancia de la
clase FileInputStream para inicializar la instancia objetoEntrada de
ObjectInputStream.
try {
FileInputStream ficheroEntrada = new
FileInputStream(nombreFichero);
ObjectInputStream objetoEntrada = new
ObjectInputStream(ficheroEntrada);
// se leen dos objetos de la clase Persona
Persona p1 = (Persona)objetoEntrada.readObject();
Persona p2 = (Persona)objetoEntrada.readObject();
// se cierra el flujo de objetos objetoEntrada
objetoEntrada.close();
System.out.println("DNIt Nombre");
System.out.println(p1.getAtributos());
System.out.println(p2.getAtributos());
} catch (FileNotFoundException e) {
System.out.println("¡El fichero no existe!");
} catch (IOException e) {
System.out.println(e.getMessage());
} catch (Exception e) {
System.out.println(e.getMessage());
};
Fundamentos de programación en Java
177
La salida por la consola:
DNI Nombre
55287188B Ruiz Ramos, María
40302010A González López, Juan
Las sentencias try y catch se utilizan para atrapar las excepciones que se
producen durante la ejecución del programa: FileNotFoundException,
IOException o Exception. De esta forma se atrapan los errores que se
producen cuando el fichero de datos no existe o cuando hay un problema de
lectura o escritura en el fichero.
Las excepciones son el mecanismo que proporciona Java para gestionar los
errores de ejecución de una aplicación.
La sentencia try-catch-finally tiene la siguiente sintaxis:
try {
sentencias-que-pueden-producir-una-excepción;
} catch (Excepción-tipo-1 e) {
sentencias-para-excepción-tipo-1;
} catch (Excepción-tipo-2 e) {
sentencias-para-excepción-tipo-2;
} catch (Excepción-tipo-3 e){
sentencias-para-excepción-tipo-3;
} finally {
sentencias-que-se-ejecutan-si-hay-excepción-o-no;
};
En una sentencia try-catch-finally, los bloques catch se pueden
repetir tantas veces como excepciones de distinto tipo se desee atrapar. El
bloque finally es opcional y solo puede aparecer una vez. Este bloque se
ejecuta siempre.
Entrada y salida
178
El programa Java que escribe y lee objetos.
import java.io.*;
public class LecturaEscrituraObjetos {
public static void main(String[] args) {
String nombreFichero = "c:Objetos.dat";
try {
FileOutputStream ficheroSalida = new
FileOutputStream(nombreFichero);
ObjectOutputStream objetoSalida = new
ObjectOutputStream(ficheroSalida);
objetoSalida.writeObject(new Persona("55287188B",
"María", "Ruiz Ramos"));
objetoSalida.writeObject(new Persona("40302010A",
"Juan", "González López"));
objetoSalida.close();
FileInputStream ficheroEntrada = new
FileInputStream(nombreFichero);
ObjectInputStream objetoEntrada = new
ObjectInputStream(ficheroEntrada);
Persona p1 = (Persona)objetoEntrada.readObject();
Persona p2 = (Persona)objetoEntrada.readObject();
objetoEntrada.close();
System.out.println("DNIt Nombre");
System.out.println(p1.getAtributos());
System.out.println(p2.getAtributos());
} catch (FileNotFoundException e) {
System.out.println("¡El fichero no existe!");
} catch (IOException e) {
System.out.println(e.getMessage());
} catch (Exception e) {
System.out.println(e.getMessage());
};
}
}
179
A. Operadores del lenguaje Java
Operadores aritméticos
Los operadores aritméticos son símbolos que representan operaciones
aritméticas con dos operandos.
Operador Operación aritmética
+ Suma de números y concatenación de cadenas
- Resta
* Producto
/ División
% Módulo o resto
El operador + se utiliza para sumar dos números y también permite
concatenar o unir dos cadenas de caracteres. Este operador está
“sobrecargado” porque opera con números y con cadenas de caracteres.
Operadores unarios y compuestos
Estos operadores aritméticos se utilizan para hacer más claro el código
Java. Combinan la operación de asignación con una operación aritmética.
Los operadores ++ y –- son operadores unarios, es decir, utilizan un solo
operando. Los operadores unarios se pueden aplicar antes y después del
operando. Por ejemplo, x++ y ++x representan dos operaciones distintas
aplicando el mismo operador. Ambas operaciones suman 1 a la variable x
pero tienen un significado diferente.
Operadores del lenguaje Java
180
Operador Operación Equivale a
++ a++ a = a + 1
-- a-- a = a - 1
+= a+=b a = a + b
-= a-=b a = a - b
*= a*=b a = a * b
/= a/=b a = a / b
%= a%=b a = a % b
La siguiente tabla muestra ejemplos de uso de los operadores unarios y de
los operadores compuestos.
Expresión Equivale a Significado
x++ x = x + 1 Suma 1 al valor de x
x+=5 x = x + 5 Suma 5 al valor de x
y-=2 y = y - 2 Resta 2 al valor de y
z*=10 z = z * 10 Multiplica por 10 el valor
de z
a/=b a = a / b Divide a entre b
c%=3 c = c % 3 Calcula el módulo de c
dividido entre 3
Fundamentos de programación en Java
181
Operadores de relación
Los operadores de relación permiten comparar dos o más valores.
Operador Significado Ejemplo
= Igual nota = 10
< Menor que nota < 5
> Mayor que nota > 9
<= Menor o igual nota <= 7
>= Mayor o igual nota >= 5
<> Distinto de nota <> 0
Operadores lógicos
Java utiliza tres operadores lógicos: el O lógico (disyunción), el Y lógico
(conjunción) y la negación.
Los operadores O lógico (||) y el Y lógico (&&) se utilizan para evaluar
expresiones lógicas que solo pueden tomar el valor falso o verdadero. El
operador Y lógico (&&) devuelve false si uno de los operandos es false. El O
lógico (||) devuelve true si uno de los operandos es true.
El operador de negación (¡) es unario y devuelve el valor negado de una
expresión lógica.
Operadores del lenguaje Java
182
Orden de precedencia de los operadores
La siguiente tabla muestra el orden de prioridad de los operadores. Indica
qué operador se aplica primero en una expresión.
Operador Descripción
++ -- ! Operadores unarios, negación
* / % Producto, división, módulo
+ - Suma, resta
< > <= >= Menor, mayor, menor o igual, mayor igual
== != Igual, diferente
&& Operador lógico AND
|| Operador lógico OR
? Operador condicional ternario ?
= += -= *= /= %= Asignación y operadores combinados de asignación
183
B. Referencias
Enlaces útiles sobre el lenguaje de programación Java y el desarrollo de
aplicaciones.
El lenguaje de programación Java
Wikibooks Fundamentos de programación Java
http://es.wikibooks.org/wiki/Programaci%C3%B3n_en_Java
Java
http://es.wikipedia.org/wiki/Java_(lenguaje_de_programaci%C3%B3n)
Estructuras de control y estructuras de selección de Java
http://www.programacionfacil.com/java/if
http://www.programacionfacil.com/java:switch
http://www.programacionfacil.com/java/ciclo_for
http://www.programacionfacil.com/java/while
http://www.programacionfacil.com/java/do_while
http://www.programacionfacil.com/java/ciclos_conclusiones
http://www.codexion.com/tutorialesjava/java/nutsandbolts/if.html
http://www.codexion.com/tutorialesjava/java/nutsandbolts/switch.html
http://www.codexion.com/tutorialesjava/java/nutsandbolts/for.html
http://www.codexion.com/tutorialesjava/java/nutsandbolts/while.html
Blog sobre programación en Java
http://aprender-java.blogspot.com
Referencias
184
El API de Java
http://download.oracle.com/javase/1,5,0/docs/api/allclasses-noframe.html
La clase Arrays
http://docs.oracle.com/javase/1.5.0/docs/api/java/util/Arrays.html
La clase ArrayList
http://docs.oracle.com/javase/1.4.2/docs/api/java/util/ArrayList.html
La clase File
http://download.oracle.com/javase/1,5,0/docs/api/java/io/File.html
La clase PrintWriter
http://download.oracle.com/javase/1,5,0/docs/api/java/io/PrintWriter.html
Las clase Scanner
http://download.oracle.com/javase/1,5,0/docs/api/java/util/Scanner.html
La clase StringTokenizer
http://download.oracle.com/javase/1,5,0/docs/api/java/util/StringTokenizer
.html
185
C. Glosario
A
Abstract Window Toolkit
(AWT). Componente Java para
diseñar un interfaz gráfico de
usuario.
Active Server Page (ASP). Una
página ASP es un tipo especial de
página HTML que contiene
pequeños programas, denomi-
nados “scripts” (normalmente
escritos en lenguaje VBScript),
que son ejecutados en servidores
Microsoft Internet Information
Server antes de ser enviados al
usuario para su visualización en
forma de página HTML. Esos
programas normalmente realizan
consultas a bases de datos, de
forma que estos resultados
determinan la información que se
envía al usuario. Los ficheros de
este tipo llevan el sufijo asp.
Active X. Lenguaje desarrollado
por Microsoft para la elaboración
de aplicaciones que funcionan en
cualquier plataforma, normal-
mente utilizando navegadores
web. Los objetos ActiveX permiten
hacer páginas web dinámicas.
Ámbito. Indica el entorno desde
donde se puede utilizar un
identificador. De forma general, un
identificador solo puede ser
utilizado en el bloque donde se ha
declarado.
Applet. Programa desarrollado en
Java que se ejecuta en un
navegador o browser. Un applet
forma parte de una página web y
es utilizado para introducir
acciones dinámicas tales como
funciones de cálculo, animaciones
o tareas simples sin necesidad de
enviar una petición del usuario al
servidor web.
Application Program Interface
(API). Interfaz que se publica
para facilitar el uso de los servicios
que soporta un sistema operativo
o una aplicación. Un API describe
detalladamente los métodos y los
argumentos de las funciones que
constituyen la interfaz del sistema
operativo o aplicación. Permite
que un programador haga uso de
las funciones almacenadas.
Application Server. Un servidor
de aplicaciones es un programa
servidor que se ejecuta en un
ordenador en una red distribuida y
proporciona la lógica de negocio
de una aplicación. Un servidor de
aplicaciones forma parte de la
arquitectura de tres capas (Three-
tier architecture), compuesta por
un servidor de interfaz gráfica de
usuario (GUI), un servidor de
aplicaciones (lógica de negocio) y
un servidor de base de datos y
transacciones.
Glosario
186
Esta arquitectura se compone de
tres capas, denominadas
comúnmente:
Top-tier / front-end. Interfaz
gráfica de usuario basada en un
navegador web (browser). Este
interfaz se ejecuta normalmente
utilizando un ordenador personal o
una estación de trabajo.
Middle-tier / business logic.
Aplicaciones que se ejecutan
normalmente en un servidor
intranet.
Third-tier / back-end. Servidor de
bases de datos y transacciones.
Este servicio se ejecuta
normalmente en un servidor
grande o mainframe.
Los sistemas heredados (legacy
systems) con frecuencia forman
parte del back-end, en tanto que
el servidor de aplicaciones está
integrado en la capa intermedia
que existe entre la interfaz de
usuario (front-end) y los sistemas
heredados.
Un servidor de aplicaciones trabaja
normalmente con un servidor web
(Hypertext Transfer Protocol –
HTTP) y es por ello denominado
Web Application Server. El interfaz
de usuario (front-end) se basa en
HTML y XML, mientras que el
servidor web soporta diferentes
formas de enviar una petición al
servidor de aplicaciones y devolver
la respuesta al usuario,
usualmente enviando una nueva
página web.
Array. Conjunto de datos de un
mismo tipo de dato, por ejemplo
entero, lógico o de clase. Un array
está formado por un conjunto de
casillas que almacenan variables.
Cada casilla o elemento del array
se identifica por un número de
posición.
Asignación. Proceso por el cual
se almacena un valor en una
variable.
Asymmetric Digital Subscriber
Line (ADSL). Tecnología de
transmisión de tipo xDSL, que
permite a los hilos telefónicos de
cobre convencionales una alta
velocidad de transmisión. Se
denomina asimétrica porque
permite mayor velocidad en la
recepción que en la emisión de
datos.
Asymmetrical Keys. Uso de una
pareja de claves, una pública y la
otra privada. Una clave se utiliza
para cifrar y la otra para descifrar
la información que viaja por una
red pública de comunicaciones.
Autentificación. Autentificación o
verificación de la identidad de un
usuario o sistema mediante el uso
de algoritmos de cifrado,
normalmente basados en claves
asimétricas.
Fundamentos de programación en Java
187
B
Backbone. Línea de teleco-
municaciones de gran capacidad a
la que se conectan otras líneas de
menor capacidad.
En una red local un backbone es
una línea o conjunto de líneas de
la red que conectan con una
conexión de ámbito extenso o a
una red local para unir dos
edificios. En Internet o en
cualquier otra red de ámbito
extenso (WAN), un backbone es
un conjunto de rutas (paths) que
conectan redes locales a una
conexión de larga distancia. Los
puntos de conexión se conocen
como nodos.
Back-end. Front-end y back-end
son términos que se utilizan para
distinguir las interfaces y servicios
que tienen relación directa con el
usuario final. Una aplicación de
tipo back-end sólo tiene una
relación indirecta con el usuario a
través de la interfaz.
Base de datos. Colección de
datos organizados de forma que
los contenidos pueden ser
recuperados o actualizados
fácilmente. Los modelos em-
pleados por los sistemas de bases
de datos son: el relacional y el
orientado a objetos.
El modelo relacional se basa en el
concepto matemático denominado
“relación”, que gráficamente se
puede representar como una
tabla. En el modelo relacional, los
datos y las relaciones existentes
entre los datos se representan
mediante estas relaciones
matemáticas, cada una con un
nombre que es único y con un
conjunto de columnas. En este
modelo la base de datos es
percibida por el usuario como un
conjunto de tablas.
El modelo orientado a objetos
define una base de datos en
términos de objetos, sus
propiedades y sus operaciones.
Los objetos con la misma
estructura y comportamiento
pertenecen a una clase, y las
clases se organizan en jerarquías.
Las operaciones de cada clase se
definen en términos de
procedimientos predefinidos
denominados métodos.
El lenguaje estándar para realizar
consultas y actualizaciones a una
base de datos es SQL (Structured
Query Language).
Bit. Dígito binario que almacena
un valor 0 o 1.
Bloque. Código fuente Java que
se escribe entre los caracteres { y
}.
Booleano. Tipo de dato primitivo
que almacena un valor lógico falso
o verdadero.
Bytecode. Código intermedio
independiente de la plataforma. El
Glosario
188
código fuente Java se compila a
Bytecode y este código es
interpretado por la máquina virtual
de Java.
Browser. Navegador web que
permite visualizar documentos
HTML o XML y navegar por el
espacio Internet. Un navegador
web es un programa cliente que
utiliza el protocolo HTTP para
realizar peticiones a servidores
web a través de Internet y
desplegar de forma gráfica al
usuario la información recibida del
servidor.
C
Clase. Una clase describe a un
conjunto de objetos que comparte
los mismos atributos, compor-
tamiento y semántica.
Comentario. Parte de un
programa Java delimitado por los
símbolos /* y */ o por // si se
trata de un comentario de una
línea. Los comentarios son útiles
para explicar el diseño o el
comportamiento de un programa.
Compilador. Programa que
traduce el código fuente de un
lenguaje en un código ejecutable o
en un código intermedio como el
Bytecode. Al proceso de análisis y
traducción del lenguaje de
programación se le denomina
compilación.
Constante. Se refiere a las
variables de un programa que
mantienen el mismo valor durante
la ejecución de un programa. Las
constantes en Java se declaran
con el delimitador final.
Constructor. Método que se
utiliza para crear un objeto en una
clase.
D
Declaración. Sentencia en la que
se define un nombre de atributo y
el tipo o clase a la que pertenece.
Dominio. Un dominio identifica de
forma unívoca a una organización
o cualquier otra entidad en
Internet. Un identificador de
dominio se compone de dos
niveles:
Top-level domain (TLD).
Identifica la parte más general del
nombre de dominio en una
dirección de Internet. Un TLD
puede ser genérico (gTLD) o
código de país (ccTLD). “com” o
“edu” son ejemplos de TLD’s
genéricos, en tanto que “es” o “fr”
son ejemplos de códigos de país.
Second-level domain (SLD).
Identifica al propietario del
dominio con una dirección IP.
“nebrija” es un ejemplo de un
dominio de segundo nivel.
Fundamentos de programación en Java
189
E
Encapsulación. Consiste en
definir todos los datos y métodos
dentro de una clase. La
encapsulación consiste en formar
un paquete con los atributos
(datos) y el comportamiento
(métodos) de un objeto.
Enterprise Java Bean (EJB).
Arquitectura de componentes
desarrollada por Sun Microsystems
para diseño de objetos distribuidos
en Java. Un EJB se construye a
partir de la tecnología JavaBeans.
Un componente EJB tiene la
ventaja de ser un elemento
reutilizable en diferentes
aplicaciones.
Excepción. Evento inesperado
que se produce durante la
ejecución de un programa. Una
excepción rompe interrumpe el
flujo de ejecución normal de un
programa.
Expresión. Código que se forma
uniendo expresiones simples
formadas por literales o variables
con operadores. El valor de una
expresión se calcula considerando
la precedencia de los operadores
aritméticos y lógicos.
eXtensible Markup Language
(XML). XML es un lenguaje de
marcado para la descripción de
datos estructurados. Permite
declarar los contenidos de forma
precisa y separar el contenido del
formato. XML ofrece una
representación estructural de los
datos, es un subconjunto de SGML
optimizado para el Web que ha
sido definido por el World Wide
Web Consortium (W3C). Garantiza
que los datos estructurados son
uniformes e independientes de
aplicaciones o fabricantes, lo que
incrementa la interoperabilidad y
ha dado origen a una nueva
generación de aplicaciones de
comercio electrónico en la Web.
Los objetivos de XML son:
1. XML debe ser directamente
utilizable sobre Internet
2. XML debe soportar una amplia
variedad de aplicaciones
3. XML debe ser compatible con
SGML
4. Un programa que procese
documentos XML debe ser fácil de
escribir
5. El número de características
opcionales en XML debe ser
mínima, idealmente cero
6. Los documentos XML deben ser
legibles y claros
7. El diseño de XML debe ser
conciso
8. Los documentos XML deben
crearse fácilmente
9. No importa si las marcas XML
no son concisas
Glosario
190
F
File Transfer Protocol (FTP). El
protocolo FTP se incluye como
parte del TCP/IP. Es el protocolo
de nivel de aplicación destinado a
proporcionar el servicio de
transferencia de ficheros en
Internet. El FTP depende del
protocolo TCP para las funciones
de transporte, y guarda alguna
relación con TELNET (protocolo
para la conexión remota).
El protocolo FTP permite acceder a
algún servidor que disponga de
este servicio y realizar tareas
como moverse a través de su
estructura de directorios, ver y
descargar ficheros al ordenador
local, enviar ficheros al servidor o
copiar archivos directamente de
un servidor a otro de la red.
Lógicamente y por motivos de
seguridad se hace necesario
contar con el permiso previo para
poder realizar todas estas
operaciones. El servidor FTP pedirá
el nombre de usuario y clave de
acceso al iniciar la sesión (login),
que debe ser suministrado
correctamente para utilizar el
servicio.
Firewall. Dispositivo o
componente software que utiliza
reglas para especificar que
protocolos o comunicaciones no
pueden acceder a la red.
Front-end. Front-end y back-end
son términos que se utilizan para
distinguir las interfaces y servicios
que tienen relación directa con el
usuario final. Una aplicación de
tipo front-end interacciona
directamente con el usuario.
G
Gateway. Punto de una red que
actúa como punto de entrada a
otra red. En internet, un nodo de
la red puede ser de dos tipos:
gateway o host. Tanto los
ordenadores de los usuarios de
Internet como los ordenadores
que sirven páginas son nodos de
tipo host. Los ordenadores que
controlan el tráfico en una red
local o en un ISP - Internet
Service Provider son nodos de tipo
gateway. En una red local, un
ordenador que actúa como nodo
gateway comúnmente hace las
funciones de servidor proxy y
firewall.
Graphical User Interface
(GUI). Interfaz gráfica de usuario.
Es el medio a través del que un
usuario interacciona con una
aplicación informática. Un interfaz
de usuario se compone
normalmente de ventanas,
botones, menús desplegables,
menús contextuales, campos de
texto, listas y otros objetos.
H
Herencia. Concepto por el que
una clase queda formada por
Fundamentos de programación en Java
191
todos los atributos y métodos de
una clase de orden superior de la
que hereda.
Hypertext Markup Language
(HTML). Lenguaje de texto con
marcadores, denominados tags,
que se utiliza para especificar el
formato y comportamiento de las
páginas web. HTML permite
especificar todas las características
del texto a presentar (tipo de
letra, tamaño, color, posición,
etc.), así como el inicio y fin de las
zonas activas del texto, con la
referencia del documento a
presentar.
Hypertext Transfer Protocol
(HTTP). Protocolo de transporte
de hypertexto. Consta de un
conjunto de reglas para
intercambio de ficheros de texto,
imágenes, sonido, video y otros
formatos multimedia gráficos a
través del World Wide Web.
I
Identificador. Nombre que se da
a un elemento de un programa.
Mediante este nombre se hace
referencia a cualquier elemento de
un programa Java. Se aplica a
clases, atributos, métodos y
argumentos.
Inicializar. Asignar un valor a
una variable antes de que sea
utilizada en una expresión.
Internet. Red de teleco-
municaciones nacida en 1969 en
los EE.UU. a la cual están
conectadas millones de personas,
organismos y empresas en todo el
mundo, mayoritariamente en los
países más desarrollados. Internet
es una red multiprotocolo cuyo
rápido desarrollo está teniendo
importantes efectos sociales,
económicos y culturales,
convirtiéndose en uno de los
medios más influyentes de la
llamada "Sociedad de la
Información". La red Internet tiene
una jerarquía de tres niveles
formados por redes troncales,
redes de nivel intermedio y redes
aisladas.
Internet Protocol (IP). El IP es
un protocolo que pertenece al
nivel de red. Es utilizado por los
protocolos del nivel de transporte
como TCP para encaminar los
datos hacia su destino. IP tiene la
misión de encaminar el
datagrama, sin comprobar la
integridad de la información que
contiene.
Internet Protocol Address
(IP Address). La dirección de
Internet se utiliza para identificar
tanto a cada ordenador y a la red
a la que pertenece, de manera que
sea posible distinguir a todos los
ordenadores conectados a una
misma red. Con este propósito, y
teniendo en cuenta que en
Internet se conectan redes de
diverso tamaño, existen tres
Glosario
192
clases diferentes de direcciones,
las cuales se representan
mediante tres rangos de valores:
Clase A. El primer byte tiene un
valor comprendido entre 1 y 126.
Estas direcciones utilizan
únicamente este primer byte para
identificar la red, quedando los
otros tres bytes disponibles para
cada uno de los hosts que
pertenezcan a esta misma red.
Esto significa que podrán existir
más de dieciséis millones de
ordenadores en cada una de las
redes de esta clase. Este tipo de
direcciones es usado por redes
muy extensas, pero hay que tener
en cuenta que sólo puede haber
126 redes de este tamaño.
ARPAnet es una de ellas, aunque
son pocas las organizaciones que
obtienen una dirección de "clase
A". Lo normal para las grandes
organizaciones es que utilicen una
o varias redes de "clase B".
Clase B. Estas direcciones utilizan
en su primer byte un valor
comprendido entre 128 y 191,
incluyendo ambos. En este caso el
identificador de la red se obtiene
de los dos primeros bytes de la
dirección, teniendo que ser un
valor entre 128.1 y 191.254 (no
es posible utilizar los valores 0 y
255 por tener un significado
especial). Los dos últimos bytes de
la dirección constituyen el
identificador del host, permitiendo
un número máximo de 64516
ordenadores en la misma red. Este
tipo de direcciones tendría que ser
suficiente para la gran mayoría de
las organizaciones grandes. En
caso de que el número de
ordenadores que se necesita
conectar fuese mayor, sería
posible obtener más de una
dirección de "clase B", evitando de
esta forma el uso de una de "clase
A".
Clase C. En este caso el valor del
primer byte tendrá que estar
comprendido entre 192 y 223,
incluyendo ambos valores. Este
tercer tipo de direcciones utiliza
los tres primeros bytes para el
número de la red, con un rango
desde 192.1.1 hasta 223.254.254.
De esta manera queda libre un
byte para el host, lo que permite
que se conecten un máximo de
254 ordenadores en cada red.
Estas direcciones permiten un
menor número de host que las
anteriores, aunque son las más
numerosas pudiendo existir un
gran número redes de este tipo
(más de dos millones).
J
Java. Entorno de desarrollo de
aplicaciones web diseñado por Sun
MicroSystems.
Java Database Connectivity
(JDBC). Estándar para acceso a
bases de datos desde programas
desarrollados en Java. JDBC utiliza
una API basada en el lenguaje de
consulta de bases de datos SQL.
Fundamentos de programación en Java
193
Java Development Kit (JDK).
Entorno de desarrollo y librerías
para diseño de programas Java.
Java Runtime Environment
(JRE). Subconjunto del JDK que
permite ejecutar programas
compilados en Bytecode. Está
formado por una máquina virtual
de Java y por librerías estándar.
Java Server Page (JSP). Java
Server Page es una tecnología que
se utiliza para controlar el
contenido y apariencia de las
páginas web mediante el uso de
servlets. Un servlet es un pequeño
programa Java que se direcciona
desde la página web y es
ejecutado en el servidor web para
modificar el contenido de la página
antes de que ésta sea enviada al
usuario que la ha solicitado. Una
página JSP contiene servlets para
consultar bases de datos y generar
de forma dinámica el contenido de
una página HTML.
Java Virtual Machine (JVM).
Programa que ejecuta programas
java compilados en Bytecode. La
máquina virtual de Java es un
entorno seguro de ejecución de
aplicaciones.
Javascript. Lenguaje de
programación que permite
dinamizar el contenido de una
página HTML. Javascript es un
lenguaje interpretado. Se utilizan
normalmente para desarrollar
funciones tales como:
1. Cambiar el formato de una
fecha de forma automática en una
página web
2. Desplegar un enlace a una
página web en una ventana pop-
up.
3. Modificar textos o gráficos
mientras se realiza una acción de
ratón de tipo “mouse rollover”.
L
Local Area Network (LAN). Red
de área local que une servidores y
puestos cliente. La extensión de
este tipo de redes suele estar
restringida a una sala o edificio,
aunque también podría utilizarse
para conectar dos más edificios
próximos.
M
Mainframe. Término que se
utiliza para denominar a grandes
ordenadores diseñados para
satisfacer las necesidades de
procesamiento de información de
las organizaciones de mayor
tamaño a nivel mundial.
Método. Función definida dentro
de una clase. Un método puede
devolver un valor o no, en tal caso
se indica que devuelve void.
Glosario
194
N
Network User Interface (NUI).
Interfaz de usuario de red en un
entorno Internet.
O
Open System Interconnection
(OSI). El modelo OSI es utilizado
por prácticamente la totalidad de
las redes de ordenadores del
mundo. Este modelo fue creado
por el International Standard
Organization ISO, consiste en
siete niveles o capas donde cada
una de ellas define las funciones
que deben proporcionar los
protocolos con el propósito de
intercambiar información entre
varios sistemas. Esta clasificación
permite que cada protocolo se
desarrolle con una finalidad
determinada, lo cual simplifica el
proceso de desarrollo e
implementación. Cada nivel
depende de los que están por
debajo de él, y a su vez
proporciona alguna funcionalidad a
los niveles superiores.
A continuación se describen las
funciones básicas de cada nivel.
Aplicación. El nivel de aplicación es
el destino final de los datos donde
se proporcionan los servicios al
usuario.
Presentación. Convierte los datos
que serán utilizados en el nivel de
aplicación.
Sesión. Encargado de ciertos
aspectos de la comunicación como
el control de los tiempos de
transmisión.
Transporte. Transporta la
información de una manera fiable
para que llegue correctamente a
su destino.
Red. Nivel encargado de
encaminar los datos hacia su
destino eligiendo la ruta más
efectiva.
Enlace de datos. Controla el flujo
de datos, la sincronización y los
errores que puedan producirse.
Físico. Se encarga de los aspectos
físicos de la conexión, tales como
el medio de transmisión o el
hardware.
P
Plataforma. En informática, una
plataforma es un sistema que
sirve como base para hacer
funcionar determinados módulos
de hardware o de software con los
que es compatible. Una plataforma
se define por una arquitectura
hardware y una plataforma
software que incluye sistemas
operativos y entornos de
desarrollo de aplicaciones.
Point to Point Protocol (PTP).
Protocolo de comunicación entre
dos ordenadores basado en una
interfaz serie, típicamente un
ordenador personal conectado vía
Fundamentos de programación en Java
195
telefónica con un servidor. En este
caso, el ISP proporcionaría una
conexión punto a punto para
atender a las peticiones que el
ordenador personal realizaría a
través de Internet.
Portabilidad. Característica que
posee un programa para
ejecutarse en diferentes
plataformas informáticas.
Programación orientada a
objetos. La programación
orientada a objetos es una técnica
de análisis y diseño de software
que orienta a los elementos de un
sistema, sus atributos y
responsabilidades en vez de
centrarse en el flujo de los
procesos. El modelo abstracto está
formado de clases. Una clase
describe a un conjunto de objetos
que comparte los mismos
atributos, comportamiento y
semántica.
La programación orientada a
objetos ha cambiado las reglas de
desarrollo de software. Este
paradigma se basa en los objetos
y en los datos, en vez de en las
acciones. Tradicionalmente, todo
programa era concebido como un
procedimiento lógico que recibía
datos de entrada y, tras
procesarlos, generaba datos de
salida. Bajo este modelo, el reto
consistía en cómo codificar el
proceso lógico y no en cómo
definir los datos. En la
programación orientada a objetos
el esfuerzo se centra en modelar
los objetos que componen un
sistema, sus responsabilidades y
en las relaciones que existen entre
diferentes objetos.
Protocolo. Protocolo, descripción
formal de formatos de mensaje y
de reglas que dos ordenadores
deben seguir para intercambiar
información. Un protocolo puede
describir detalles de bajo nivel de
las interfaces máquina-a-máquina
o intercambios de alto nivel entre
programas.
Proxy Server. Servidor especial
encargado, entre otras cosas, de
centralizar el tráfico entre Internet
y una red privada, de forma que
evita que cada una de las
máquinas de la red interior tenga
que disponer necesariamente de
una conexión directa a la red. Al
mismo tiempo contiene
mecanismos de seguridad
(firewall) que impiden accesos no
autorizados desde el exterior hacia
la red privada.
R
Runtime. Programa que permite
ejecutar programas Java
compilados en Bytecode. El
sistema runtime dispone de todo
lo necesario para la carga
dinámica de las clases de un
programa, las librerías estándar
del lenguaje y una máquina virtual
de Java.
Glosario
196
S
Secure Socket Layer (SSL).
Protocolo que soporta cifrado para
garantizar la privacidad de la
comunicación entre un browser y
un servidor web. Es el protocolo
de seguridad más utilizado en
Internet, es una tecnología
diseñada por Netscape
Communications Inc. que dispone
un nivel seguro entre el servicio
clásico de transporte en Internet
(TCP) y las aplicaciones que se
comunican a través de él.
Las comunicaciones tienen lugar
en dos fases, en una primera fase
se negocia entre el cliente y el
servidor una clave simétrica sólo
válida para esa sesión. En la
segunda fase, se transfieren datos
cifrados con dicha clave. Este
sistema es transparente para las
aplicaciones finales, que
simplemente saben que el canal
(mantenido por el navegador y el
servidor de comercio o servidor
seguro) se encarga de
proporcionarles confidencialidad
punto a punto.
La fase inicial que utiliza
tecnología de cifrado de clave
pública se realiza muy
cuidadosamente para evitar tanto
la intromisión de terceras partes
como para evitar suplantaciones
de identidad del centro servidor. El
navegador incluye las claves
públicas de ciertos notarios
electrónicos o entidades
certificadoras autorizadas y se
pone en comunicación con el
servidor seguro que le envía su
clave pública, rubricada por el
notario. La identificación se
completa enviando al servidor un
mensaje aleatorio que éste debe
firmar. De esta forma sabe el
cliente que al otro lado está quien
dice ser.
Verificada la identidad del
servidor, el cliente genera una
clave de sesión y la envía cifrada
con la clave pública del servidor.
Conociendo ambos la clave de
sesión (y el servidor es el único en
poderla descifrar al requerir su
clave privada), se intercambian
datos con seguridad cifrados por el
algoritmo de clave secreta.
Servlet. Programa Java que
aporta más funcionalidad a un
servidor web generando
contenidos dinámicos e
interactuando con clientes web
utilizando el modelo Request-
Response.
Simple Mail Transfer Protocol
(SMTP). El protocolo SMTP
proporciona el servicio de correo
electrónico. Permite enviar
mensajes de texto y archivos
binarios de cualquier tipo a otros
usuarios de la red. Los mensajes
de correo electrónico no se envían
directamente a los ordenadores
personales de cada usuario, sino
que se utiliza un ordenador que
actúa como servidor de correo
Fundamentos de programación en Java
197
electrónico permanentemente. Los
mensajes permanecen en este
sistema hasta que el usuario los
transfiere a su propio ordenador.
Sistema operativo. Programa o
conjunto de programas que
efectúan la gestión de los procesos
básicos de un sistema informático
y permite la normal ejecución del
resto de las operaciones. Un
sistema operativo gestiona los
recursos de un sistema
informático.
Standard Generalized Makup
Language (SGML). SGML es un
lenguaje de marcado de texto que
se utiliza para especificar el
formato de documentos. SGML
permite que la estructura de un
documento pueda ser definida en
base a la relación lógica de sus
partes, se basa en la idea de que
los documentos se componen de
una estructura y elementos
semánticos que pueden describirse
sin necesidad de indicar su
apariencia.
Un documento SGML se marca de
modo que no dice nada respecto a
su representación en la pantalla o
en papel. Un programa de
presentación debe unir el
documento con la información de
estilo a fin dar al documento su
apariencia final.
Swing. Conjunto de componentes
desarrollados para diseñar una
interfaz gráfico de usuario.
T
Transmission Control Protocol
(TCP). Protocolo de comunicación
que permite el enlace entre
aplicaciones a través de Internet.
Este protocolo pertenece al nivel
de transporte y es el encargado de
dividir el mensaje original en
datagramas de menor tamaño. Los
datagramas serán dirigidos a
través del protocolo IP de forma
individual. El protocolo TCP se
encarga además de añadir
información necesaria en la
cabecera de cada datagrama.
Cuando la información se divide en
datagramas para ser enviados, el
orden en que éstos lleguen a su
destino no tiene que ser el
correcto. Cada uno de ellos puede
llegar en cualquier momento y con
cualquier orden, e incluso puede
que algunos no lleguen a su
destino o lleguen con información
errónea. Para evitar todos estos
problemas el TCP numera los
datagramas antes de enviarlos, de
manera que sea posible volver a
unirlos en el orden adecuado. Esto
permite también solicitar el envío
de los datagramas individuales
que no se hayan recibido o que
contengan errores, sin que sea
necesario volver a enviar el
mensaje completo.
Transmission Control Protocol
/ Internet Protocol (TCP/IP).
TCP/IP es el protocolo que utilizan
los ordenadores conectados a
Glosario
198
Internet para comunicarse entre
sí. TCP/IP se encarga de que la
comunicación entre diferentes
ordenadores sea posible ya que es
compatible con cualquier hardware
y sistema operativo. TCP/IP no es
un único protocolo, sino un
conjunto de protocolos que cubren
los distintos niveles del modelo
OSI. Los dos protocolos más
importantes son el TCP
(Transmission Control Protocol) y
el IP (Internet Protocol), que son
los que dan nombre al conjunto.
En Internet se diferencian cuatro
niveles o capas en las que se
agrupan los protocolos,
relacionadas con los niveles OSI
de la siguiente forma:
Aplicación. Corresponde con los
niveles OSI de aplicación,
presentación y sesión. Aquí se
incluyen protocolos destinados a
proporcionar servicios, tales como
correo electrónico SMTP (Simple
Mail Transfer Protocol),
transferencia de ficheros FTP (File
Transfer Protocol), conexión
remota (TELNET) y otros más
recientes como el protocolo HTTP
(Hypertext Transfer Protocol).
Transporte. Coincide con el nivel
de transporte del modelo OSI. Los
protocolos de este nivel, tales
como TCP y UDP, se encargan de
manejar los datos y proporcionar
la fiabilidad necesaria en el
transporte de los mismos.
Red. Incluye al protocolo IP, que
se encarga de enviar los paquetes
de información a sus destinos
correspondientes y es utilizado por
los protocolos del nivel de
transporte.
Enlace de datos. Los niveles OSI
correspondientes son el de enlace
y el nivel físico. Los protocolos que
pertenecen a este nivel son los
encargados de la transmisión a
través del medio físico al que se
encuentra conectado cada host,
como puede ser una línea punto a
punto o una red Ethernet.
El TCP/IP necesita funcionar sobre
algún tipo de red o de medio físico
que proporcione sus propios
protocolos para el nivel de enlace
de Internet. Por este motivo hay
que tener en cuenta que los
protocolos utilizados en este nivel
pueden ser muy diversos y no
forman parte del conjunto TCP/IP.
Sin embargo, esto no debe ser un
problema, puesto que una de las
funciones y ventajas principales
del TCP/IP es proporcionar una
abstracción del medio de forma
que sea posible el intercambio de
información entre medios
diferentes y tecnologías que
inicialmente son incompatibles.
Para transmitir información a
través de TCP/IP, ésta debe ser
dividida en unidades de menor
tamaño, lo que proporciona
grandes ventajas en el manejo de
los datos. En TCP/IP cada una de
Fundamentos de programación en Java
199
estas unidades de información
recibe el nombre de datagrama.
Un datagrama es un conjunto de
datos que se envía como un
mensaje independiente.
Tunneling. Permite la transmisión
segura de datos a través de
Internet.
U
Unicode. Sistema de codificación
de caracteres que utiliza 16 bits
para representar cada carácter.
Esto permite representar
prácticamente cualquier alfabeto
del mundo. Los programas Java
utilizan caracteres Unicode.
Unified Modeling Language
(UML). El UML se ha convertido
en el lenguaje de modelado de la
industria del software. UML es el
lenguaje estándar para análisis y
diseño de aplicaciones orientadas
a objetos. Es resultado de años de
investigación en el ámbito de la
ingeniería del software.
Uniform Resource Locator
(URL). Dirección de un fichero o
recurso que es accesible a través
de Internet. El recurso puede ser
una página HTML, una imagen, un
programa o cualquier otro tipo de
fichero soportado por el protocolo
HTTP. La dirección URL contiene el
protocolo requerido para acceder
al recurso, el dominio que
identifica a un ordenador en
Internet y una descripción de la
ubicación física del fichero en el
ordenador.
V
Variable. Elemento de un
programa Java identificado por un
nombre. Una variable almacena un
valor y tiene un tipo de dato y un
ámbito.
VBScript. Lenguaje interpretado
desarrollado por Microsoft que es
un subconjunto de Visual Basic.
Este lenguaje ha sido diseñado
para ser interpretado por
navegadores web. VBScript es
comparable a otros lenguajes para
diseño de páginas web como
Javascript, o Perl.
W
Web Server. Un servidor web es
un equipo conectado a Internet
con un conjunto de documentos
almacenados, normalmente
escritos en formato HTML, y un
programa que atiende a las
peticiones de documentos
realizadas por los usuarios. Un
servidor web se comunica con los
navegadores o browsers mediante
el protocolo HTTP. Un servidor
web ejecuta programas que
realizan consultas a bases de
datos y generan páginas HTML
dinámicas.
Web Site. Conjunto de páginas
web almacenadas en un punto de
red con una dirección única a las
Glosario
200
que se accede a través de una
página de inicio. Un sitio web es
público y cualquier usuario puede
acceder a él para obtener
información.
Wide Area Network (WAN).
Red de ordenadores que cubre un
espacio extenso, conectando a
puestos de trabajo de una cuidad
o un país completo. Este tipo de
redes se basan en las líneas de
teléfono y otros medios de
transmisión más sofisticados,
como pueden ser las microondas.
La velocidad de transmisión suele
ser inferior que en las redes
locales.
World Wide Web. Sistema
utilizado para explorar sitios web
que residen en Internet. World
Wide Web es el componente más
visible y más conocido de Internet.

asd

  • 1.
    Jorge Martínez Ladrónde Guevara Fundamentos de programación en Java
  • 2.
  • 3.
    i Contenido 1. Introducción aJava.................................... 1 Los lenguajes de programación ..........................1 Historia de Java..................................................2 La plataforma de Java ........................................3 Entornos de desarrollo para Java .......................4 El proceso de edición y compilación....................5 La codificación de programas Java .....................6 El proceso de desarrollo de software..................6 2. Estructura de un programa Java................. 9 La estructura de un programa Java ....................9 Los elementos de un programa Java.................13 Comentarios.........................................................................14 Identificadores......................................................................14 Variables y valores ................................................................15 Tipos primitivos ....................................................................17 Literales ..............................................................................18 Operadores ..........................................................................19 Expresiones..........................................................................21 Expresiones aritmético-lógicas ................................................22 Conversión de tipos...............................................................22 Las palabras reservadas de Java .............................................23 3. Clases y objetos........................................ 25 Clases...............................................................26 Los elementos de una clase ..............................27 Atributos..............................................................................27 Métodos y constructores ........................................................28 Representación de clases y objetos..........................................32 Objetos.............................................................33 La referencia null ..................................................................35 Referencias compartidas por varios objetos...............................36
  • 4.
    ii El ciclo devida de un objeto ...................................................39 Atributos ..........................................................40 Métodos............................................................41 Declaración de métodos .........................................................44 Invocación de métodos ..........................................................45 El método main() ..................................................................47 Parámetros y argumentos ......................................................48 Paso de parámetros...............................................................50 El valor de retorno ................................................................52 Las variables locales de un método..........................................52 Sobrecarga de métodos .........................................................53 Constructores ...................................................54 4. Extensión de clases .................................. 59 Composición .....................................................59 Herencia ...........................................................64 Extensión de clases ...............................................................64 Polimorfismo ........................................................................70 Compatibilidad de tipos ....................................74 Conversión ascendente de tipos ..............................................74 Conversión descendente de tipos.............................................76 Jerarquía de herencia ............................................................77 5. Ampliación de clases ................................ 79 Elementos de clase (Static) ..............................79 Derechos de acceso ..........................................80 Paquetes ..........................................................83 Uso .....................................................................................83 Nombres..............................................................................84 Clases predefinidas...........................................85 Las clases asociadas a los tipos primitivos ................................85 La clase Math .......................................................................86 La clase String......................................................................87 6. Estructuras de control .............................. 89 Estructuras de selección...................................90
  • 5.
    iii Estructura if .........................................................................90 Estructuraif else...................................................................91 Estructura if else if ................................................................94 Estructura switch ..................................................................95 El operador condicional ........................................................ 101 Estructuras de repetición................................102 Estructura while.................................................................. 103 Estructura do-while ............................................................. 107 Estructura for ..................................................................... 109 Uso de las estructuras de repetición....................................... 111 Estructuras de salto........................................115 Sentencia break.................................................................. 115 Sentencia continue.............................................................. 115 Uso de break y continue....................................................... 115 7. Estructuras de almacenamiento ............. 119 Arrays.............................................................119 Arrays multidimensionales .............................127 Uso de arrays .................................................131 Búsqueda binaria en arrays ordenados...........141 Ordenación de arrays .....................................144 El algoritmo de ordenación “Bubble Sort”................................ 145 El método sort de la clase Arrays........................................... 149 Arrays redimensionables ................................153 Uso de arrays redimensionables.....................156 8. Entrada y salida...................................... 165 Los flujos de Java ...........................................165 Entrada de datos desde el teclado ..................167 Leer y escribir en ficheros de texto.................169 Leer y escribir objetos en ficheros..................173
  • 6.
    iv Anexos A. Operadores dellenguaje Java ................ 179 Operadores aritméticos ..................................179 Operadores unarios y compuestos..................179 Operadores de relación...................................181 Operadores lógicos.........................................181 Orden de precedencia de los operadores ........182 B. Referencias ............................................ 183 El lenguaje de programación Java ..................183 El API de Java.................................................184 C. Glosario.................................................. 185
  • 7.
    1 1. Introducción aJava Los lenguajes de programación Los lenguajes de programación son idiomas artificiales diseñados para expresar cálculos y procesos que serán llevados a cabo por ordenadores. Un lenguaje de programación está formado por un conjunto de palabras reservadas, símbolos y reglas sintácticas y semánticas que definen su estructura y el significado de sus elementos y expresiones. El proceso de programación consiste en la escritura, compilación y verificación del código fuente de un programa. Antes de diseñar un programa es necesario entender completamente el problema que queremos resolver y conocer las restricciones de operación de la aplicación. La programación es una tarea compleja y es muy importante abordar la solución a un problema específico desde un punto de vista algorítmico. Un algoritmo es un conjunto ordenado y finito de operaciones que permite hallar la solución de un problema. Está definido por instrucciones o reglas bien definidas, ordenadas y finitas que permiten realizar una actividad. Dado un estado inicial, una entrada y una secuencia de pasos sucesivos, se llega a un estado final y se obtiene una solución. Para programar de forma eficaz es necesario aprender a resolver problemas de una forma sistemática y rigurosa. Solo se puede llegar a realizar un buen programa si previamente se ha diseñado un algoritmo. Un algoritmo dará lugar a un programa que puede codificarse en cualquier lenguaje de programación. Uno de los objetivos del curso de Fundamentos de Informática es que el alumno desarrolle habilidades de análisis y diseño de algoritmos simples que le puedan ser de utilidad en el futuro. Es importante tener nociones básicas de programación porque esto permitirá entender y diseñar procesos básicos en lenguajes de uso general como Java y también en aplicaciones informáticas de uso común en la ingeniería o el diseño. En la actualidad la mayoría de las aplicaciones que utilizamos a diario ofrecen posibilidades de programación. Esto facilita el diseño de pequeñas aplicaciones para automatizar tareas de uso cotidiano.
  • 8.
    Introducción a Java 2 Historiade Java Java es un lenguaje de programación desarrollado por Sun Microsystems. Java fue presentado en la segunda mitad del año 1995 y desde entonces se ha convertido en un lenguaje de programación muy popular. Java es un lenguaje muy valorado porque los programas Java se pueden ejecutar en diversas plataformas con sistemas operativos como Windows, Mac OS, Linux o Solaris. James Gosling, el director del equipo de trabajo encargado de desarrollar Java, hizo realidad la promesa de un lenguaje independiente de la plataforma. Se buscaba diseñar un lenguaje que permitiera programar una aplicación una sola vez que luego pudiera ejecutarse en distintas máquinas y sistemas operativos. Para conseguir la portabilidad de los programas Java se utiliza un entorno de ejecución para los programas compilados. Este entorno se denomina Java Runtime Environment (JRE). Es gratuito y está disponible para los principales sistemas operativos. Esto asegura que el mismo programa Java pueda ejecutarse en Windows, Mac OS, Linux o Solaris. “Write Once, Run Anyware”, que podría traducirse como “programar una sola vez y después ejecutar los programas en cualquier sistema operativo”, era el objetivo del equipo de desarrollo de Java. Esta idea resume el concepto de portabilidad. Los programas Java son portables, es decir, independientes de la plataforma, porque pueden ejecutarse en cualquier ordenador o dispositivo móvil, independientemente del sistema operativo que tengan instalado: Un programa Java puede ejecutarse en un ordenador de mesa, un ordenador portátil, una tableta, un teléfono, un reproductor de
  • 9.
    Fundamentos de programaciónen Java 3 música o en cualquier otro dispositivo móvil con cualquier sistema operativo. La plataforma de Java Los programas Java se compilan a un lenguaje intermedio, denominado Bytecode. Este código es interpretado por la máquina virtual de Java del entorno de ejecución (JRE) y así se consigue la portabilidad en distintas plataformas. El JRE es una pieza intermedia entre el código Bytecode y los distintos sistemas operativos existentes en el mercado. Un programa Java compilado en Bytecode se puede ejecutar en sistemas operativos como Windows, Linux, Mac Os, Solaris, BlackBerry OS, iOs o Android utilizando el entorno de ejecución de Java (JRE) apropiado. Una de las características más importantes de los lenguajes de programación modernos es la portabilidad. Como se ha comentado antes, un programa es portable cuando es independiente de la plataforma y puede ejecutarse en cualquier sistema operativo y dispositivo físico. Los programas Java son portables porque se ejecutan en cualquier plataforma. Sucede algo parecido con las fotografías o los ficheros PDF. Las fotografías con formato JPEG son portables porque un archivo JPEG lo podemos visualizar con distintos visores de fotos y en dispositivos como ordenadores, tabletas o teléfonos. El formato JPEG es un estándar para almacenar archivos de imagen. Todas las imágenes JPEG tienen el mismo formato y los visores de fotos están diseñados para mostrar las imágenes con este formato. De forma similar, los archivos PDF (Portable Document Format) son portables. El formato PDF fue desarrollado por Adobe Systems con la idea de que estos archivos se puedan ver en cualquier dispositivo que tenga instalado Adobe Acrobat Reader, el software de visualización de documentos PDF. La portabilidad de Java ha contribuido a que muchas empresas hayan desarrollado sus sistemas de comercio electrónico y sus sistemas de información en Internet con Java. El proceso de desarrollo y de mantenimiento de los sistemas resulta menos costoso y las aplicaciones son compatibles con distintos sistemas operativos. La evolución del lenguaje de programación Java ha sido muy rápida. La plataforma de desarrollo de Java, denominada Java Development Kit (JDK), se ha ido ampliando y cada vez incorpora a un número mayor de programadores en todo el mundo. En realidad Java no solo es un lenguaje de programación. Java es un lenguaje, una plataforma de desarrollo, un entorno de ejecución y un conjunto de librerías para desarrollo de
  • 10.
    Introducción a Java 4 programassofisticados. Las librerías para desarrollo se denominan Java Application Programming Interface (Java API). El siguiente esquema muestra los elementos de la plataforma Java, desde el código fuente, el compilador, el API de Java, los programas compilados en Bytecode y el entorno de ejecución de Java. Este entorno de ejecución (JRE) y la máquina virtual (JVM) permiten que un programa compilado Java se ejecute en distintos sistemas operativos. Entornos de desarrollo para Java Existen distintos entornos de desarrollo de aplicaciones Java. Este tipo de productos ofrecen al programador un entorno de trabajo integrado para facilitar el proceso completo de desarrollo de aplicaciones, desde el diseño, la programación, la documentación y la verificación de los programas. Estos productos se denominan IDE (Integrated Development Environment). Existen entornos de distribución libre como: NetBeans, Eclipse o BlueJ. Entre los productos comerciales están JBuilder o JCreatorPro.
  • 11.
    Fundamentos de programaciónen Java 5 Para utilizar un entorno de desarrollo es necesario instalar el Java Runtime Environment (JRE) apropiado para el sistema operativo. El JRE se descarga de la página de Oracle Java. El proceso de edición y compilación En Java, al igual que en otros lenguajes de programación, se sigue el siguiente proceso: edición del código fuente, compilación y ejecución. Los programas Java se desarrollan y se compilan para obtener un código denominado Bytecode que es interpretado por una máquina virtual de Java (Java Virtual Machine). La edición del programa fuente se realiza escribiendo el programa Java en un editor de texto como el Bloc de notas o utilizando un entorno integrado de desarrollo. El código fuente se almacena en un fichero de tipo .java. La compilación se realiza con el compilador Java javac o utilizando un entorno integrado de desarrollo. Durante el proceso de compilación se verifica que el código fuente cumple la definición léxica, sintáctica y semántica de Java. Esto significa que el compilador comprueba que el código fuente se compone de palabras válidas en Java y que los comandos Java tienen la forma sintáctica correcta. Si durante el proceso de compilación el compilador detecta los errores que ha cometido el programador y le informa de los problemas que ha encontrado para que pueda corregirlos. Si durante la compilación no se detectan errores, se genera un fichero de tipo class en Bytecode. Una vez finalizado el proceso de compilación se puede ejecutar el programa. Para esto, es necesario que la máquina virtual de Java interprete el código Bytecode y ejecute la aplicación.
  • 12.
    Introducción a Java 6 Lacodificación de programas Java El estilo de programación o codificación de los programas Java es muy importante. La legibilidad de un programa determina en buena medida que se haya desarrollado correctamente y que el producto final sea eficiente. Legibilidad > Corrección > Eficiencia Legibilidad. Un programa Java debe ser fácil de leer y entender, incluso para una persona que no ha participado en el desarrollo del programa. La legibilidad es un aspecto muy importante porque facilita el mantenimiento del software, la corrección de errores o la modificación de la funcionalidad de la aplicación con menor coste. Corrección. Un programa debe hacer lo que debe hacer, ni más, ni menos. Esto es lo que se entiende por corrección. Un programa debe cumplir rigurosamente los requisitos funcionales y técnicos de la fase de especificación. Durante la fase de prueba se verifica que el programa funciona correctamente y que cumple los requisitos técnicos y funcionales. Eficiencia. La eficiencia se refiere al tiempo que un programa tarda en ejecutarse y a los recursos que consume. Cuanto más rápido sea un programa y utilice menos memoria o disco duro, el diseño es mejor. La eficiencia no es un problema que deba atender cuando se aprende a programar. Ahora lo mejor es utilizar los mecanismos de optimización propios de los compiladores. La eficiencia se debe analizar solo cuando un programa funciona correctamente y cumple con los requisitos técnicos definidos. El proceso de desarrollo de software El proceso de desarrollo de los programas Java no difiere de la mayoría de los lenguajes de programación. Es necesario seguir un conjunto de pasos para desarrollar correctamente un producto software. La Ingeniería del Software estudia los distintos procesos de desarrollo de software. El IEEE define Ingeniería del Software como la aplicación sistemática, disciplinada y cuantificable de un proceso de desarrollo, operación y mantenimiento de un producto software.
  • 13.
    Fundamentos de programaciónen Java 7 El proceso clásico de desarrollo de software es ampliamente utilizado por su sencillez. Este proceso se compone de las siguientes fases: especificación, diseño, codificación, prueba y mantenimiento. Especificación. En esta fase se decide la funcionalidad, las características técnicas de una aplicación y sus condiciones de uso. En esta fase es necesario responder a las siguientes preguntas: ¿Para qué se va a utilizar la aplicación? ¿Cuáles son las necesidades funcionales de los usuarios? ¿Cuál es el perfil de los usuarios de la aplicación? ¿En qué plataforma se ejecutará la aplicación? ¿Cuáles son sus condiciones de operación? ¿Cómo se va a utilizar? Diseño. En esta fase se utiliza toda la información recogida en la fase de especificación y se propone una solución que responda a las necesidades del usuario y se pueda desarrollar. En esta fase se define la arquitectura de la aplicación. Es necesario detallar la estructura y la organización del programa y cómo se relacionan las distintas partes de la aplicación. Codificación. Esta fase consiste en la programación en Java de las especificaciones de diseño de la fase anterior. Durante esta fase de codificación o implementación se aplican normas de programación para facilitar la legibilidad de los programas Java. Prueba. En esta fase se compila y se ejecuta la aplicación para verificar que cumple con los requisitos funcionales y técnicos definidos en la fase de especificación. Si el programa no cumple con todos los requisitos, se puede deber a errores de diseño o de programación. En tal caso, es necesario corregir los errores que se hayan detectado y repetir de nuevo el proceso de diseño y codificación. Durante la fase de prueba se verifica que la aplicación cumple con los criterios de calidad establecidos en el proyecto: facilidad de uso, corrección, eficiencia, integridad, fiabilidad, flexibilidad, facilidad de mantenimiento, facilidad de prueba, portabilidad, capacidad de reutilización e interoperabilidad. Una vez que la aplicación se ha probado y cumple con los requisitos establecidos, entonces se pone en funcionamiento y comienza la fase de operación para que sea utilizada para el fin con el que ha sido desarrollada.
  • 14.
    Introducción a Java 8 Mantenimiento.Una vez que la aplicación se ha puesto en operación da comienzo la fase de mantenimiento. En esta fase se corrigen errores de funcionamiento de la aplicación, se modifica la funcionalidad o se añaden las nuevas funcionalidades que demandan los usuarios. La fase de mantenimiento es la de mayor duración, pues pueden pasar muchos años desde el inicio de la operación hasta que el producto es retirado.
  • 15.
    9 2. Estructura deun programa Java Un programa describe cómo un ordenador debe interpretar las órdenes del programador para que ejecute y realice las instrucciones dadas tal como están escritas. Un programador utiliza los elementos que ofrece un lenguaje de programación para diseñar programas que resuelvan problemas concretos o realicen acciones bien definidas. El siguiente programa Java muestra un mensaje en la consola con el texto “Hola Mundo”. /* * Este programa escribe el texto "Hola Mundo" en la consola * utilizando el método System.out.println() */ public class HolaMundo { public static void main (String[] args) { System.out.println("Hola Mundo"); } } La estructura de un programa Java En este programa se pueden identificar los siguientes elementos del lenguaje Java: comentarios, definiciones de clase, definiciones de método y sentencias. Comentario. El programa comienza con un comentario. El delimitador de inicio de un comentario es /* y el delimitador de fin de comentario es */. El texto del primer comentario de este ejemplo sería: ‘Este programa escribe el texto “Hola Mundo” en la consola utilizando el método System.out.println()'. Los comentarios son ignorados por el compilador y solo son útiles para el programador. Los comentarios ayudan a explicar aspectos relevantes de un programa y lo hacen más legible. En un comentario se puede escribir todo lo que se desee, el texto puede ser de una o más líneas.
  • 16.
    Estructura de unprograma Java 10 Definición de clase. La primera línea del programa, después del primer comentario. Define una clase que se llama HolaMundo. La definición de la clase comienza por el carácter { y termina con el carácter }. El nombre de la clase lo define el programador. Definición de método. Después de la definición de clase se escribe la definición del método main(). Todos los programas Java deben incluir un método main(). Este método indica las sentencias a realizar cuando se ejecuta un programa. Un método es una secuencia de sentencias ejecutables. Las sentencias de un método quedan delimitadas por los caracteres { y } que indican el inicio y el fin del método, respectivamente. Sentencia. Dentro del método main() se incluye una sentencia para mostrar un texto por la consola. Los textos siempre se escriben entre comillas dobles para diferenciarlos de otros elementos del lenguaje. Todas las sentencias de un programa Java deben terminar con el símbolo punto y coma. Este símbolo indica al compilador que ha finalizado una sentencia. Una vez que el programa se ha editado, es necesario compilarlo y ejecutarlo para comprobar si es correcto. Al finalizar el proceso de compilación, el compilador indica si hay errores en el código Java, dónde se encuentran y el tipo de error que ha detectado: léxico, sintáctico o semántico. /* Este programa calcula el perímetro de una circunferencia */ public class PerimetroCircunferencia { public static void main (String[] args) { // declaración de PI y la variables radio y perimetro final double PI = 3.1415926536; double radio = 25.0, perimetro; perimetro = 2.0*PI*radio; System.out.print("El perimetro de la circunferencia de radio "); System.out.print(radio); System.out.print(" es "); System.out.print(perimetro); } }
  • 17.
    Fundamentos de programaciónen Java 11 En un programa Java las sentencias se ejecutan secuencialmente, una detrás de otra en el orden en que están escritas. En este ejemplo se puede ver que dentro del método main() se incluye un comentario de una sola línea que comienza con //. A continuación se declaran las variables PI, radio y perimetro, todas ellas de tipo double porque almacenan números reales. PI representa un valor constante, por lo que es necesario utilizar el delimitador final y asignarle el valor 3.1415926536 correspondiente al número pi. Después de las declaraciones, se asigna el valor 25.0 a la variable radio y se calcula el perímetro. Finalmente, se muestra el resultado del cálculo del perímetro para una circunferencia de radio 25. En este ejemplo se utilizan variables numéricas de tipo double. Cada variable almacena un número real. La parte entera del número se separa de los decimales con un punto, no con una coma. Esta es una característica de Java que se debe tener en cuenta, de lo contrario, el compilador no entiende que se trata de un número real. El valor 25.0 almacenado en la variable radio es una magnitud para la que no se indican sus unidades. El programador es responsable de que los cálculos se realicen correctamente y de realizar la conversión de unidades cuando sea necesario. Para escribir un mensaje por la consola se utilizan los métodos System.out.print() y System.out.println(). Para escribir un mensaje sin saltar a la línea siguiente se utiliza System.out.print(), System.out.println() escribe un mensaje y da un salto de línea. ¿Qué hace el siguiente código Java? System.out.print("Hola"); System.out.print(" "); System.out.print("Mundo"); En este ejemplo se escribe el texto “Hola Mundo” en la consola. Hola Mundo
  • 18.
    Estructura de unprograma Java 12 ¿Qué pasaría si se omitiera la segunda línea de código?, System.out.print("Hola"); System.out.print("Mundo"); En este caso se escribiría “HolaMundo” sin el espacio de separación entre las dos palabras. HolaMundo Si en vez de utilizar el método System.out.print() se utiliza el método System.out.println(), entonces el mensaje se escribe en dos líneas distintas. System.out.println("Hola"); System.out.println("Mundo"); En este ejemplo, se escribiría “Hola” y “Mundo” en dos líneas. Hola Mundo Combinando el uso de los métodos System.out.print() y System.out.println() se puede escribir cualquier mensaje en la consola saltando de línea cuando sea necesario. Además, ambos métodos permiten utilizar el operador + para concatenar textos. El siguiente código Java escribe “Hola Mundo” en la consola. System.out.print("Hola"); System.out.print(" "); System.out.print("Mundo");
  • 19.
    Fundamentos de programaciónen Java 13 En este caso se ejecutan tres métodos System.out.print(). Este código se puede simplificar utilizando un solo método System.out.print() y el operador + para concatenar los textos “Hola”, “ ” y “Mundo”. System.out.print("Hola" + " " + "Mundo"); También se puede escribir directamente el mensaje “Hola Mundo”. El resultado es el mismo y el código es más claro. System.out.print("Hola Mundo"); Para mostrar por la consola un texto seguido del valor almacenado de una variable se puede ejecutar dos veces el método System.out.print(): System.out.print("El perímetro es "); System.out.print(perimetro); Este código se puede simplificar utilizando el operador + para concatenar el texto “El perímetro es ” con el valor almacenado en la variable perimetro. System.out.print("El perímetro es " + perimetro); En ambos casos el resultado es el mismo. Por ejemplo, si el valor almacenado en la variable perimetro fuera 157.08 la salida por la consola sería: El perímetro es 157.08 Los elementos de un programa Java A continuación se describe la definición léxica y sintáctica de los elementos de un programa Java: comentarios, identificadores, variables y valores, tipos primitivos, literales, operadores, expresiones y expresiones aritmético- lógicas.
  • 20.
    Estructura de unprograma Java 14 Comentarios En un programa Java hay tres tipos de comentarios. Comentario de bloque. Empieza por /* y termina por */. El compilador ignora todo el texto contenido dentro del comentario. /* * El programa HolaMundo se utiliza para aplicar los * métodos System.out.print() y System.out.println() */ Comentario de documentación. Empieza por /** y termina por */. Java dispone de la herramienta javadoc para documentar automáticamente los programas. En un comentario de documentación normalmente se indica el autor y la versión del software. /** * Programa HolaMundo * @author Fundamentos de Informática * @version 1.0 * @see Referencias */ Comentario de línea. Empieza con //. El comentario comienza con estos caracteres y termina al final de la línea. // El método System.out.println() salta la línea El uso de comentarios hace más claro y legible un programa. En los comentarios se debe decir qué se hace, para qué y cuál es el fin de nuestro programa. Conviene utilizar comentarios siempre que merezca la pena hacer una aclaración sobre el programa. Identificadores El programador tiene libertad para elegir el nombre de las variables, los métodos y de otros elementos de un programa. Existen reglas muy estrictas
  • 21.
    Fundamentos de programaciónen Java 15 sobre los nombres que se utilizan como identificadores de clases, de variables o de métodos. Todo identificador debe empezar con una letra que puede estar seguida de más letras o dígitos. Una letra es cualquier símbolo del alfabeto y el carácter ‘_’. Un dígito es cualquier carácter entre ‘0’ y ‘9’. Los identificadores Hola, hola, numero, numeroPar, numeroImpar, numero_impar, numero_par, nombre, apellido1 y apellido2 son válidos. El identificador 1numero no es válido porque empieza con un dígito, no con una letra. Cualquier identificador que empiece con una letra seguida de más letras o dígitos es válido siempre que no forme parte de las palabras reservadas del lenguaje Java. El lenguaje Java distingue entre letras mayúsculas y minúsculas, esto significa que los identificadores numeroPar y numeropar son distintos. Existen unas normas básicas para los identificadores que se deben respetar. Los nombres de variables y métodos empiezan con minúsculas. Si se trata de un nombre compuesto cada palabra debe empezar con mayúscula y no se debe utilizar el guión bajo para separar las palabras. Por ejemplo, los identificadores calcularSueldo, setNombre o getNombre son válidos. Los nombres de clases empiezan siempre con mayúsculas. En los nombres compuestos, cada palabra comienza con mayúscula y no se debe utilizar el guión bajo para separar las palabras. Por ejemplo, HolaMundo, PerimetroCircunferencia, Alumno o Profesor son nombres válidos. Los nombres de constantes se escriben en mayúsculas. Para nombres compuestos se utiliza el guión bajo para separar las palabras. Por ejemplo, PI, MINIMO, MAXIMO o TOTAL_ELEMENTOS son nombres válidos. Variables y valores Un programa Java utiliza variables para almacenar valores, realizar cálculos, modificar los valores almacenados, mostrarlos por la consola, almacenarlos en disco, enviarlos por la red, etc. Una variable almacena un único valor.
  • 22.
    Estructura de unprograma Java 16 Una variable se define por un nombre, un tipo y el rango de valores que puede almacenar. El nombre de una variable permite hacer referencia a ella. Este nombre debe cumplir las reglas aplicables a los identificadores. El tipo indica el formato de los valores que puede almacenar la variable: cadenas de caracteres, valores lógicos, números enteros, números reales o tipos de datos complejos. El rango indica los valores que puede tomar la variable. Por ejemplo, una variable de tipo número entero, con nombre mesNacimiento puede almacenar valores positivos y negativos, lo que no tiene sentido cuando se trata de meses del año. El rango válido para esta variable sería de 1 a 12. Para declarar una variable en Java se indica el tipo y su nombre. int mesNacimiento; En este ejemplo se indica que la variable es de tipo entero (int) y su nombre es mesNacimiento. Una vez declarada una variable, se puede utilizar en cualquier parte del programa referenciándola por su nombre. Para almacenar un valor en una variable se utiliza el operador de asignación y a continuación se indica el valor, por ejemplo 2. mesNacimiento = 2; A partir de este momento la variable mesNacimiento almacena el valor 2 y cualquier referencia a ella utiliza este valor. Por ejemplo, si se imprime el valor de la variable por la consola, muestra el valor 2. System.out.print(mesNacimiento); Java permite declarar e inicializar una variable en una sola sentencia. int diaNacimiento = 20; int mesNacimiento = 3;
  • 23.
    Fundamentos de programaciónen Java 17 En este ejemplo se declaran las variables diaNacimiento con el valor 20 y mesNacimiento con valor 3. Si se declara una constante, entonces se debe utilizar el delimitador final y es necesario indicar su valor. En la siguiente declaración se define el valor de la constante pi de tipo double para almacenar un número real. final double PI = 3.1415926536; Es conveniente utilizar nombres apropiados para las variables. El nombre de una variable debe indicar para qué sirve. El nombre de una variable debe explicarse por sí mismo para mejorar la legibilidad del programa. Si se desea declarar más de una variable a la vez se deben separar las variables en la sentencia de la declaración. int dia=20, mes=2, año=2020; En este ejemplo se declaran las variables enteras dia, mes y año. La variable día se inicializa con el valor 20, mes con 2 y año con 2020. La siguiente declaración es equivalente a la anterior. int dia=20; int mes=2; int año=2020; Tipos primitivos Las variables de java pueden ser de un tipo primitivo de datos o una referencia a un objeto. Los tipos primitivos permiten representar valores básicos. Estos tipos se clasifican en números enteros, números reales, caracteres y valores booleanos. Números enteros. Representan números enteros positivos y negativos con distintos rangos de valores, desde cientos a trillones. Los tipos enteros de Java son byte, int, short y long.
  • 24.
    Estructura de unprograma Java 18 Números reales. Existen dos tipos de números reales en Java, float y double. La diferencia entre ellos está en el número de decimales que tienen capacidad para expresar y en sus rangos de valores. Caracteres. El tipo char permite representar cualquier carácter Unicode. Los caracteres Unicode contienen todos los caracteres del alfabeto de la lengua castellana. Booleano. Se utiliza para representar los valores lógicos verdadero y falso. Solo tiene dos valores true y false. La siguiente tabla resume los tipos primitivos de Java. Tipo Descripción Valor mínimo y máximo byte Entero con signo -128 a 127 short Entero con signo -32768 a 32767 int Entero con signo -2147483648 a 2147483647 long Entero con signo -922117036854775808 a +922117036854775807 float Real de precisión simple ±3.40282347e+38 a ±1.40239846e-45 double Real de precisión doble ±1.7976931348623157e+309 a ±4.94065645841246544e-324 char Caracteres Unicode u0000 a uFFFF boolean Valores lógicos true, false Literales Se denomina literal a la manera en que se escriben los valores para cada uno de los tipos primitivos. Números enteros. Un número entero en Java se puede escribir en decimal, octal o en hexadecimal. Cuando se utiliza el sistema octal es necesario poner el dígito 0 delante del número. Si se utiliza el sistema hexadecimal se debe poner 0x delante del número. Por ejemplo, el número decimal 10 se puede escribir 012 en octal y 0xA en hexadecimal. Los números enteros se supone que pertenecen al tipo int.
  • 25.
    Fundamentos de programaciónen Java 19 Números reales. Un número real en Java siempre debe tener un punto decimal o un exponente. Por ejemplo, el número 0.25 se puede expresar también como 2.5e-1. Los números reales se supone que pertenecen al tipo double. Booleanos. Los valores lógicos solo pueden ser true y false. Se escriben siempre en minúsculas. Caracteres. Los valores de tipo carácter representan un carácter Unicode. Se escriben siempre entre comillas simples, por ejemplo 'a', 'A', '0', '9'. En Java un carácter se puede expresar por su código de la tabla Unicode en octal o en hexadecimal. Los caracteres que tienen una representación especial se indican en la siguiente tabla. Carácter Significado b Retroceso t Tabulador n Salto de línea r Cambio de línea " Carácter comilla doble ' Carácter comilla simple Carácter barra hacia atrás Textos. Un texto en Java pertenece a la clase String y se expresa como el texto entre comillas dobles. Un texto siempre debe aparecer en una sola línea. Para dividir un texto en varias líneas se debe utilizar el operador + para concatenar textos. Un texto puede estar vacío o contener uno o más caracteres. Por ejemplo, “Hola Mundo” es un texto de 10 caracteres, mientras que “” es un texto vacío y tiene 0 caracteres. El texto “a” es diferente del carácter 'a' de tipo char. Operadores Cada tipo puede utilizar determinados operadores para realizar operaciones o cálculos.
  • 26.
    Estructura de unprograma Java 20 Números enteros. Al realizar una operación entre dos números enteros, el resultado siempre es un número entero. Con los números enteros se pueden realizar operaciones unarias, aditivas, multiplicativas, de incremento y decremento, relacionales, de igualdad y de asignación. Una operación unaria permite poner un signo delante: +5, -2. Una operación aditiva se refiere a la suma y la resta: 2+3, 5-2. Una operación multiplicativa multiplica o divide dos valores: 5*2, 5/2. El operador % calcula el resto de la división entera 5%2. Un incremento o decremento aumenta o decrementa en 1 el valor de una variable: ++numero, numero++, --numero, numero--. Si el operador va antes de la variable, primero se realiza la operación y se modifica el valor de la variable. Si el operador va después de la variable, su valor se modifica al final. Un operador relacional permiten comparar dos valores: >, <, >= y <=. El resultado de la comparación es un valor booleano que indica si la relación es verdadera o falsa. Un operador de igualdad compara si dos valores son iguales o no. El operador == devuelve verdadero si los dos valores son iguales, el operador != devuelve verdadero si son diferentes. El resultado de la comparación es un valor booleano que indica si la igualdad o desigualdad es verdadera o falsa. Un operador de asignación permite asignar un valor o el resultado de una operación a una variable: =, +=, -=, *=, /=, %=. Números reales. Con los números reales se aplican los mismos operadores que con los números enteros. Si se realizan operaciones unarias, aditivas o multiplicativas, el resultado es un número real. También se pueden aplicar los operadores relacionales para comparar dos números reales. Booleanos. Los operadores que se aplican a los valores lógicos son: negación, Y lógico, O lógico. La negación (!) devuelve true si el operando es false. El Y lógico (&&) devuelve false si uno de los operandos es false. El O lógico (||) devuelve true si uno de los operandos es true.
  • 27.
    Fundamentos de programaciónen Java 21 Expresiones Una expresión permite realizar operaciones entre valores utilizando distintos operadores. Las expresiones son útiles para representar las fórmulas matemáticas que se utilizan para realizar cálculos. En Java se pueden definir expresiones tan complejas como sea necesario. Por ejemplo, para convertir una temperatura de grados Fahrenheit a Centígrados se utiliza la fórmula: C = ((F – 32) * 5) / 9 En este ejemplo C representa la temperatura en grados centígrados y F en grados Fahrenheit. La fórmula en Java, utilizando las variables centigrados y fahrenheit de tipo double. centigrados = ((fahrenheit – 32.0) * 5.0)) / 9.0; Toda la expresión se evalúa a un valor. El orden de los cálculos depende del orden de prioridad de los operadores: primero los operadores unarios, después los multiplicativos, de izquierda a derecha, después los operadores aditivos, de izquierda a derecha, después los operadores de relación y por último los operadores de asignación. Por ejemplo, la expresión x = -3 + 2 * 4 – 12 / 6 + 5 se calcula en el orden siguiente: Primero se aplica el operador unario (-) a 3 y se obtiene -3. A continuación se evalúan los operadores multiplicativos de izquierda a derecha. Se calcula el producto de 2 * 4 y se obtiene 8, después se divide 12 / 6 y se obtiene 2. Al finalizar estas operaciones la expresión queda x = -3 + 8 – 2 + 5. Por último, se evalúan los operadores aditivos de izquierda a derecha y se obtiene 8. Cuando se desea modificar el orden de prioridad de los operadores es necesario utilizar paréntesis para indicar el orden de evaluación. Por ejemplo, al calcular el valor de y = -3 + 2 * (14 – 2) / 6 + 5 se obtiene 6.
  • 28.
    Estructura de unprograma Java 22 Expresiones aritmético-lógicas Una expresión aritmético-lógica devuelve un valor lógico verdadero o falso. En este tipo de expresiones se utilizan operadores aritméticos, operadores relacionales y de igualdad. Por ejemplo, una expresión lógica puede ser: (10 – 2) > (5 – 3) En este ejemplo la expresión aritmético-lógica es verdadera porque el lado derecho de la expresión es mayor que el lado izquierdo. En una expresión aritmético-lógica se pueden combinar varias expresiones con operadores lógicos. La precedecencia de los operadores lógicos es menor que la de los operadores relacionales, por lo que primero se evalúan las desigualdades y después los operadores lógicos. El orden de prioridad de los operadores lógicos es el siguiente: primero la negación, después el Y lógico y por último el O lógico. La prioridad de los operadores de asignación es la menor de todas. Por ejemplo, la expresión 3 + 5 < 5 * 2 || 3 > 8 && 7 > 6 – 2 se evalúa en el orden siguiente. Primero se evalúan las expresiones aritméticas y se obtiene la expresión lógica 8 < 10 || 3 > 8 && 7 > 4. A continuación se evalúan los operadores relacionales y se obtiene true || false && true. Ahora se evalúa el operador Y lógico con los operandos false && true y se obtiene false. Por último, se evalúa el operador O lógico con los operandos true || false y se obtiene true, el valor final de la expresión. Los operadores lógicos && y || se evalúan por cortocircuito. Esto significa que al evaluar a && b, si a es falso, no es necesario evaluar b porque la expresión es falsa. De forma similar, al evaluar a || b, si a es verdadero, no es necesario evaluar b porque la expresión es verdadera. Conversión de tipos Muchas veces es necesario realizar conversiones de tipos cuando se evalúa una expresión aritmética. Por ejemplo, si después de realizar el cálculo de conversión de grados Fahrenheit a Centígrados se quiere almacenar el resultado en la variable de tipo entero temperatura, es necesario hacer
  • 29.
    Fundamentos de programaciónen Java 23 una conversión de tipos. La fórmula en Java, utilizando las variables centigrados y fahrenheit de tipo double. centigrados = ((fahrenheit – 32.0) * 5.0)) / 9.0; Antes de asignar el valor resultante a la variable temperatura, que almacena un valor entero, es necesario convertir el valor de tipo double de la variable centigrados a int. int temperatura = (int) centigrados; Las palabras reservadas de Java En todos los lenguajes de programación existen palabras con un significado especial. Estas palabras son reservadas y no se pueden utilizar como nombres de variables. abstract final public assert finally return boolean float short break for static byte if strictfp case implements super catch import switch char instanceof synchronized class int this continue interface throw default long throws do native transient double new true else null try enum package void extends private volatile false protected while
  • 30.
    Estructura de unprograma Java 24 En realidad, las palabras false, null y true son literales. No son palabras reservadas del lenguaje, pero no se pueden utilizar como identificadores.
  • 31.
    25 3. Clases yobjetos La programación orientada a objetos se enfoca en los elementos de un sistema, sus atributos y las interacciones que se producen entre ellos para diseñar aplicaciones informáticas. Los elementos abstractos del modelo orientado a objetos se denominan clases. Un programa orientado a objetos es, esencialmente, una colección de objetos que se crean, interaccionan entre sí y dejan de existir cuando ya no son útiles durante la ejecución de un programa. Una aplicación informática puede llegar a ser muy compleja. La complejidad es más manejable cuando se descompone y se organiza en partes pequeñas y simples, los objetos. Un programa Java utiliza clases y objetos. Las clases representan un esquema simplificado de la casuística de una aplicación informática. Una clase es una representación abstracta de un conjunto de objetos que comparten los mismos atributos y comportamiento, es decir, una clase describe un tipo de objetos. Un objeto es una instancia de una clase, tiene una identidad propia y un estado. La identidad de un objeto se define por su identificador. El estado de un objeto se define por el valor de sus atributos. El comportamiento de un objeto queda determinado por el comportamiento la clase a la que pertenece. Los objetos son unidades indivisibles y disponen de mecanismos de interacción llamados métodos. Para entender el concepto de objeto es necesario saber que existe una relación directa entre los elementos que forman parte de una aplicación informática y los objetos. Normalmente, para identificar los elementos de una aplicación, debemos fijarnos en los sustantivos que utilizamos para describir los objetos reales del sistema. Para diseñar una aplicación orientada a objetos es necesario responder las siguientes preguntas: ¿Cuáles son los elementos tangibles de un sistema? ¿Cuáles son sus atributos? ¿Cuáles son sus responsabilidades? ¿Cómo se relacionan los elementos del sistema? ¿Qué objeto debe “saber”...? ¿Qué objeto debe “hacer”...?
  • 32.
    Clases y objetos 26 Porejemplo, si se desea diseñar un programa Java para gestionar las ventas de una tienda, entonces habría que identificar y describir las características elementos como: cliente, tipo de cliente, producto, pedido, tipo de entrega, forma de pago, unidades en existencia de los productos, etc. Los procesos de gestión de la tienda incluirían el registro de los clientes, el registro de los productos de la tienda, el proceso de compra del cliente y la realización de los pedidos, la entrada y salida de productos del almacén, etc. Si en vez de una tienda se trata de una aplicación para dibujar figuras geométricas en dos dimensiones, entonces sería necesario identificar y describir las características de las figuras y su posición. En este caso habría figuras de tipo círculo, rectángulo, triángulo, etc. Las operaciones a realizar con las figuras incluirían dibujar, borrar, mover o rotar. Clases En su forma más simple, una clase se define por la palabra reservada class seguida del nombre de la clase. El nombre de la clase debe empezar por mayúscula. Si el nombre es compuesto, entonces cada palabra debe empezar por mayúscula. Circulo, Rectangulo, Triangulo y FiguraGeometrica son nombres válidos de clases. Por ejemplo, la clase Circulo se define con tres atributos: el radio y las coordenadas x, y que definen la posición del centro del círculo. /* Esta clase define los atributos de un círculo */ public class Circulo { int x; int y; int radio; }
  • 33.
    Fundamentos de programaciónen Java 27 Una vez que se ha declarado una clase, se pueden crear objetos a partir de ella. A la creación de un objeto se le denomina instanciación. Es por esto que se dice que un objeto es una instancia de una clase y el término instancia y objeto se utilizan indistintamente. Para crear objetos, basta con declarar una variable de alguno de los tipos de figuras geométricas: Circulo circulo1; Circulo circulo2; Para crear el objeto y asignar un espacio de memoria es necesario realizar la instanciación con el operador new. circulo1 = new Circulo(); circulo2 = new Circulo(); Después de crear los objetos, circulo1 y circulo2 almacenan los valores predeterminados de la clase Circulo. A partir de este momento los objetos ya pueden ser referenciados por su nombre. Los nombres circulo1 y circulo2 son las referencias válidas para utilizar ambos objetos. Los elementos de una clase Una clase describe un tipo de objetos con características comunes. Es necesario definir la información que almacena el objeto y su comportamiento. Atributos La información de un objeto se almacena en atributos. Los atributos pueden ser de tipos primitivos de Java o de tipo objeto. Por ejemplo, para el catálogo de vehículos de una empresa de alquiler, es necesario conocer la matrícula del coche, su marca, modelo, color, la tarifa del alquiler y su disponibilidad.
  • 34.
    Clases y objetos 28 publicclass Vehiculo { String matricula; String marca; String modelo; String color; double tarifa; boolean disponible; } En este ejemplo, los atributos matricula, marca, modelo y color son cadenas de caracteres, tarifa es un número real y disponible es un valor lógico. Métodos y constructores Además de definir los atributos de un objeto, es necesario definir los métodos que determinan su comportamiento. Toda clase debe definir un método especial denominado constructor para instanciar los objetos de la clase. Este método tiene el mismo nombre de la clase. Por ejemplo, para la clase Vehiculo, el identificador del método constructor es Vehiculo. El método constructor se ejecuta cada vez que se instancia un objeto de la clase. Este método se utiliza para inicializar los atributos del objeto que se instancia. Para diferenciar entre los atributos del objeto y los identificadores de los parámetros del método constructor, se utiliza la palabra this. De esta forma, los parámetros del método pueden tener el mismo nombre que los atributos de la clase. Esto permite hacer una asignación como la que se muestra a continuación, donde this.marca se refiere al atributo del objeto y marca al parámetro del método. this.marca = marca;
  • 35.
    Fundamentos de programaciónen Java 29 En el siguiente ejemplo el método constructor inicializa los atributos matricula, marca, modelo, color y tarifa. public class Vehiculo { String matricula; String marca; String modelo; String color; double tarifa; boolean disponible; // el método constructor de la clase Vehiculo public Vehiculo(String matricula, String marca, String modelo, String color, double tarifa) { this,matricula = matricula; this.marca = marca; this.modelo = modelo; this.color = color; this.tarifa = tarifa; this.disponible = false; } } La instanciación de un objeto se realiza ejecutando el método constructor de la clase. Vehiculo vehiculo1 = new Vehiculo("4050 ABJ", "VW", "GTI", "Blanco", 100.0); En este ejemplo se instancia el objeto vehiculo1. El método constructor crea el objeto vehiculo1 con la matrícula “4050 ABJ”, marca “VW”, modelo “GTI”, color “Blanco” y tarifa 100.0 euros.
  • 36.
    Clases y objetos 30 Vehiculovehiculo2 = new Vehiculo("2345 JVM", "SEAT", "León", "Negro", 80.0); En este ejemplo se instancia el objeto vehiculo2. El método constructor crea el objeto vehiculo2 con la matrícula “2345 JVM”, marca “SEAT”, modelo “León”, color “Negro” y tarifa 80.0 euros. La instanciación de un objeto consiste en asignar un espacio de memoria al que se hace referencia con el nombre del objeto. Los identificadores de los objetos permiten acceder a los valores almacenados en cada objeto. En estos ejemplos, los objetos vehiculo1 y vehiculo2 almacenan valores diferentes y ocupan espacios de memoria distintos. Para acceder a los atributos de los objetos de la clase Vehiculo se definen los métodos ‘get’ y ‘set’. Los métodos ‘get’ se utilizan para consultar el estado de un objeto y los métodos ‘set’ para modificar su estado. En la clase Vehiculo es necesario definir un método ‘get’ para cada uno de sus atributos: getMatricula(), getMarca(), getModelo(), getColor(), getTarifa() y getDisponible(). Los métodos ‘set’ solo se definen para los atributos que pueden ser modificados después de que se ha creado el objeto. En este caso es necesario definir setTarifa(double tarifa) y setDisponible(boolean disponible) para modificar la tarifa del alquiler del vehículo y su disponibilidad, respectivamente.
  • 37.
    Fundamentos de programaciónen Java 31 public class Vehiculo { String matricula; String marca; String modelo; String color; double tarifa; boolean disponible; // los métodos ‘get’ y ‘set’ de la clase Vehiculo public String getMatricula() { return this.matricula; } public String getMarca() { return this.marca; } public String getModelo() { return this.modelo; } public String getColor() { return this.color; } public double getTarifa() { return this.tarifa; } public boolean getDisponible() { return this.disponible; } public void setTarifa(double tarifa) { this.tarifa = tarifa; } public void setDisponible(boolean disponible) { this.disponible = disponible; } }
  • 38.
    Clases y objetos 32 Representaciónde clases y objetos Representación de la clase vehículo utilizando un diagrama de clases. Una clase se representa como un recuadro dividido en tres partes: el nombre de la clase en la parte superior, la declaración de atributos y la declaración de métodos. El código Java de una clase se divide en dos partes, la declaración y su definición. La declaración comienza por la palabra class y a continuación se indica el nombre de la clase. La definición de una clase queda delimitada por la llave de inicio { y la llave de fin }. En el bloque de definición de la clase se declaran los atributos de los objetos y los métodos que definen su comportamiento. Los objetos se representan como cajas que indican el nombre del objeto, la clase a la que pertenecen y el estado del objeto. En este ejemplo, los objetos vehiculo1 y vehiculo2 son instancias de la clase Vehiculo. Ambos objetos comparten los mismos atributos, pero almacenan distintos valores. Los valores almacenados en un objeto representan su estado. El estado del objeto vehiculo1 almacena los valores: matricula “4050 ABJ”, marca “VW”, modelo “GTI”, color “Blanco”, tarifa 100.0 y disponible true. El estado del objeto vehiculo2 almacena
  • 39.
    Fundamentos de programaciónen Java 33 matricula “2345 JVM”, marca “SEAT”, modelo “León”, color “Negro”, tarifa 80.0 y disponible false. El estado de un objeto puede cambiar durante la ejecución de un programa Java. En este ejemplo, se podría modificar la tarifa del alquiler y la disponibilidad de los objetos de la clase Vehiculo, el resto de los atributos no se pueden modificar. Objetos Un objeto se compone de atributos y métodos. Para acceder a los elementos de un objeto se escribe el nombre del objeto, un punto y el nombre del elemento al que se desea acceder. Por ejemplo, para los objetos vehiculo1 y vehiculo2, se podría acceder directamente a sus atributos como se muestra a continuación: Vehiculo vehiculo1 = new Vehiculo("4050 ABJ", "VW", "GTI", "Blanco", 100.0); System.out.println("Matricula : " + vehiculo1.matricula); System.out.println("Marca y modelo: " + vehiculo1.marca + " " + vehiculo1.modelo); System.out.println("Color : " + vehiculo1.color); System.out.println("Tarifa : " + vehiculo1.tarifa);
  • 40.
    Clases y objetos 34 Lasalida por la consola: Matrícula : 4050 ABJ Marca y modelo: VW GTI Color : Blanco Tarifa : 100.0 Para acceder a un método, además de su nombre hay que indicar la lista de argumentos requeridos por el método. Cuando la declaración del método no incluye parámetros no es necesario pasar argumentos. El siguiente código Java crea el objeto vehiculo1 y muestra su matrícula y su tarifa. A continuación modifica la tarifa a 90.0 euros y la muestra de nuevo. Vehiculo vehiculo1 = new Vehiculo("4050 ABJ", "VW", "GTI", "Blanco", 100.0); System.out.println("Matricula : " + vehiculo1.getMatricula()); System.out.println("Tarifa : " + vehiculo1.getTarifa()); vehiculo1.setTarifa(90.0); System.out.println("Matricula : " + vehiculo1.getMatricula()); System.out.println("Tarifa : " + vehiculo1.getTarifa());
  • 41.
    Fundamentos de programaciónen Java 35 La salida por la consola: Matrícula : 4050 ABJ Tarifa : 100.0 Matrícula : 4050 ABJ Tarifa : 90.0 Para mostrar la tarifa del objeto vehiculo1 se puede acceder directamente al atributo tarifa del objeto o se puede ejecutar el método getTarifa(). Esto se debe a que los atributos de clase Vehiculo son de acceso público porque se han declarado public en vez de private. Los atributos de la clase se deben declarar private y para acceder a ellos se debe utilizar un método ‘get’. La referencia null Una referencia a un objeto puede no tener asignada una instancia. Esto puede ocurrir porque se ha declarado el objeto pero no se ha instanciado, es decir no se ha creado un objeto con el operador new. Existe un valor especial, llamado null que indica que un objeto no se ha instanciado. A continuación se declara el objeto vehiculo2, pero no se crea una instancia para él. Vehiculo vehiculo2; Mientras no se instancie el objeto vehiculo2 su referencia vale null. En un programa Java no se deben dejar referencias de objetos sin instanciar. Es necesario asegurarse que los objetos existen para evitar referencias null. El objeto se puede instanciar en la misma declaración o más adelante, como se muestra en el siguiente ejemplo. Vehiculo vehiculo2; // el objeto vehiculo2 se declara pero no se instancia // la instancia se crea utilizando el operador new
  • 42.
    Clases y objetos 36 Vehiculovehiculo2 = new Vehiculo("2345 JVM", "SEAT", "León", "Negro", 80.0); Para saber si una referencia está instanciada o no, se puede comparar con null. if (vehiculo2 == null) { System.out.print("vehiculo2 es una referencia null") } if (vehiculo2 != null) { System.out.print("vehiculo2 está instanciado") } Si vehiculo2 es null, la primera expresión es true y la segunda false. En ese caso, el programa muestra por la consola el mensaje: vehiculo2 es una referencia null Referencias compartidas por varios objetos Un objeto puede tener varias referencias o nombres. Un alias es otro nombre que se referencia al mismo objeto. Un alias es una referencia más al mismo espacio de memoria del objeto original. Por ejemplo, si se crea el objeto vehiculo1 y después se declara otro objeto vehiculo3 y a continuación se asigna la referencia de vehiculo1 a vehiculo3, entonces vehiculo3 es un alias de vehiculo1. Esto significa que el espacio de memoria de vehiculo1 y vehiculo3 es el mismo.
  • 43.
    Fundamentos de programaciónen Java 37 Vehiculo vehiculo1; Vehiculo vehiculo3; vehiculo1 = new Vehiculo("4050 ABJ", "VW", "GTI", "Blanco", 100.0); // el objeto vehiculo1 se instancia, vehiculo3 solo // está declarado y es una referencia null vehiculo3 = vehiculo1; // al asignar la referencia de vehiculo1 a vehiculo3, // éste se convierte en alias de vehiculo1 y referencia // el mismo espacio de memoria System.out.println("Matricula : " + vehiculo1.getMatricula()); System.out.println("Tarifa : " + vehiculo1.getTarifa()); // se muestra la matricula y la tarifa de vehiculo1 System.out.println("Matricula : " + vehiculo3.getMatricula()); System.out.println("Tarifa : " + vehiculo3.getTarifa());
  • 44.
    Clases y objetos 38 //se muestra la matricula y la tarifa de vehiculo3, // un alias de vehiculo1, por lo que muestra de nuevo // la información correspondiente a vehiculo1 La salida por la consola muestra dos veces los valores asignados al objeto vehiculo1. Matrícula : 4050 ABJ Tarifa : 100.0 Matrícula : 4050 ABJ Tarifa : 100.0 Un alias se puede utilizar para mostrar el estado de un objeto y también para modificarlo. Si se ejecuta setTarifa(90.0) con el objeto vehiculo3 en realidad se modifica la tarifa de vehiculo1. vehiculo3.setTarifa(90.0); // al modificar la tarifa de vehiculo3 en realidad se // modifica la tarifa de vehiculo1 System.out.println("Matricula : " + vehiculo1.getMatricula()); System.out.println("Tarifa : " + vehiculo1.getTarifa()); System.out.println("Matricula : " + vehiculo3.getMatricula()); System.out.println("Tarifa : " + vehiculo3.getTarifa());
  • 45.
    Fundamentos de programaciónen Java 39 Se muestra la matrícula y la tarifa de vehiculo1 y vehiculo3. Matrícula : 4050 ABJ Tarifa : 90.0 Matrícula : 4050 ABJ Tarifa : 90.0 El objeto vehiculo3 es un alias de vehiculo1 y no tiene un espacio de memoria propio. Utiliza el mismo espacio de memoria que vehiculo1. Es decir, vehiculo1 comparte con sus alias el mismo espacio de memoria. Si se modifica el valor de la tarifa almacenada en vehiculo3, en realidad se modifica el valor de vehiculo1. Esquemáticamente, un alias se puede ver como un objeto que apunta al espacio de memoria de otro objeto, como se muestra a continuación: En este esquema, el objeto vehiculo3 es un alias de vehiculo1 y ambos objetos comparten el mismo espacio de memoria. El objeto vehiculo2, tiene su espacio de memoria propio y no lo comparte con otro objeto. El ciclo de vida de un objeto El ciclo de vida de un objeto empieza por su declaración, su instanciación y su uso en un programa Java hasta que finalmente desaparece. Cuando un objeto deja de ser utilizado, Java libera la memoria asignada al objeto y la reutiliza. El entorno de ejecución de Java decide cuándo puede reutilizar la memoria de un objeto que ha dejado de ser útil en un programa. El programador no debe preocuparse de liberar la memoria
  • 46.
    Clases y objetos 40 utilizadapor los objetos. A este proceso se le conoce como recolección de basura. Java cuenta con un sistema recolector de basura que se encarga de liberar los objetos y los espacios de memoria que ocupan cuando éstos dejan de ser utilizados en un programa. Atributos Los atributos son los elementos que almacenan el estado de un objeto. Se definen de la misma forma que las variables, pero dentro del bloque de la clase. Existen dos tipos de atributos: los atributos de clase y los atributos de objeto. Los atributos de clase existen siempre, son independientes de que existan objetos instanciados. Los atributos de clase se declaran utilizando static. Los atributos de objeto existen durante el ciclo de vida de un objeto, es decir, se crean cuando se instancia el objeto y se pueden utilizar mientras el objeto exista. Un atributo se declara con la siguiente sintaxis: tipo-de-acceso tipo nombre [ = valor-inicial ]; El tipo de acceso puede ser private, protected o public. Los atributos con acceso private solo se pueden acceder desde la propia clase que los define, mientras que los atributos public se pueden acceder libremente desde otras clases. Los atributos protected se pueden acceder desde la propia clase que los define y desde sus subclases. El concepto de subclase se explica más adelante, en el apartado de extensión de clases. El tipo puede ser un tipo primitivo de Java o el identificador de una clase. El nombre del atributo debe cumplir las normas de los identificadores y se recomienda utilizar un sustantivo que sea representativo de la información que almacena. La inicialización del objeto es opcional. Se puede declarar un objeto que será instanciado después o se puede instanciar al momento de su declaración.
  • 47.
    Fundamentos de programaciónen Java 41 public class Vehiculo { String matricula; String marca; String modelo; String color; double tarifa = 0.0; boolean disponible = false; } En el ejemplo anterior, el atributo tarifa se inicializa a cero y disponible a false. Al resto de atributos no se les asigna un valor inicial. Con esta declaración, cuando se instancia un objeto de tipo Vehiculo se inicializan los valores de los atributos tarifa y disponible. Si no se define el tipo de acceso, entonces el atributo tiene acceso de tipo public. La clase Vehiculo se debe declarar con atributos privados. Se utiliza el tipo de acceso private para que solo los métodos ‘get’ y ‘set’ de la clase puedan acceder a ellos. public class Vehiculo { private String matricula; private String marca; private String modelo; private String color; private double tarifa = 0.0; private boolean disponible = false; } En esta nueva declaración, todos los atributos tienen acceso private y solo es posible acceder a ellos desde los métodos de la clase. Métodos Los métodos son funciones que determinan el comportamiento de los objetos. Un objeto se comporta de una u otra forma dependiendo de los métodos de la clase a la que pertenece. Todos los objetos de una misma clase tienen los mismos métodos y el mismo comportamiento.
  • 48.
    Clases y objetos 42 Existentres tipos de métodos: métodos de consulta, métodos modificadores y operaciones. Los métodos de consulta sirven para extraer información de los objetos, los métodos modificadores sirven para modificar el valor de los atributos del objeto y las operaciones definen el comportamiento de un objeto. Los métodos ‘get’ son métodos de consulta, mientras que los métodos ‘set’ son métodos modificadores. Los métodos ‘get’ se utilizan para extraer el valor de un atributo del objeto y los métodos ‘set’ para modificarlo. En la clase Vehiculo es necesario definir un método ‘get’ para cada uno de sus atributos: getMatricula(), getMarca(), getModelo(), getColor(), getTarifa() y getDisponible(). Los métodos ‘set’ solo se definen para los atributos que pueden ser modificados después de que se ha creado el objeto. En este caso es necesario definir los métodos setTarifa(double tarifa) y setDisponible(boolean disponible) para modificar la tarifa del alquiler del vehículo y su disponibilidad, respectivamente. Un método ‘get’ se declara public y a continuación se indica el tipo que devuelve. Es un método de consulta. Por ejemplo, el método getTarifa() devuelve double porque el atributo tarifa es de tipo double. La lista de parámetros de un método ‘get’ queda vacía. En el cuerpo del método se utiliza return para devolver el valor correspondiente al atributo tarifa del objeto, al que se hace referencia como this.tarifa. public double getTarifa() { return this.tarifa; } Un método ‘get’ se declara public La lista de parámetros de un método ‘get’ queda vacía El valor de retorno es double, igual que el atributo tarifa Un método ‘get’ utiliza return para devolver el valor del atributo. En este caso el identificador del atributo es tarifa y se refiere a él como this.tarifa
  • 49.
    Fundamentos de programaciónen Java 43 El método getAtributos() es un caso particular de método ‘get’ que devuelve los valores concatenados de los atributos del objeto. public class Vehiculo { private String matricula; private String marca; private String modelo; private String color; private double tarifa = 0.0; private boolean disponible = false; public String getAtributos() { return "Matrícula: " + this.matricula + " Modelo: " + this.marca + " " + this.modelo + " Color: " + this.color + " Tarifa: " + this.tarifa + " Disponible: " + this.disponible; } } Un método ‘set’ se declara public y devuelve void. La lista de parámetros de un método ‘set’ incluye el tipo y el valor a modificar. Es un método modificador. Por ejemplo, el método setTarifa(double tarifa) debe modificar el valor de la tarifa del alquiler almacenado en el objeto. El cuerpo de un método ‘set’ asigna al atributo del objeto el parámetro de la declaración. public void setTarifa(double tarifa) { this.tarifa = tarifa; } Un método ‘set’ se declara public La lista de parámetros de un método ‘set’ incluye el tipo y el nombre del parámetro El valor de retorno es void Un método ‘set’ modifica el valor de un atributo del objeto. En este caso el identificador del atributo es tarifa y se refiere a él como this.tarifa para asignarle el valor del parámetro
  • 50.
    Clases y objetos 44 Unmétodo de tipo operación es aquel que realiza un cálculo o modifica el estado de un objeto. Este tipo de métodos pueden incluir una lista de parámetros y puede devolver un valor o no. Si el método no devuelve un valor, se declara void. Por ejemplo, la clase Circulo define dos métodos de tipo operación, uno para calcular el perímetro y otro para calcular el área. public class Circulo { public static final double PI = 3.1415926536; private double radio; public Circulo(double radio) { this.radio = radio; } public double getRadio() { return this.radio; } public double calcularPerimetro() { return 2 * PI * this.radio; } public double calcularArea() { return PI * this.radio * this.radio; } } En este ejemplo, los métodos calcularPerimetro() y calcularArea() devuelven un valor double y ninguno de ellos recibe parámetros. Declaración de métodos La declaración de un método indica si el método necesita o no argumentos. Los métodos ‘get’ no tienen argumentos y devuelven un valor, los métodos ‘set’ necesitan un argumento para indicar el valor del atributo que van a modificar.
  • 51.
    Fundamentos de programaciónen Java 45 El método setTarifa(double tarifa) tiene un argumento. El nombre de este parámetro es tarifa y su tipo es double. Un método se declara con la siguiente sintaxis: tipo-de-acceso tipo nombre (lista-parametros); El tipo de acceso puede ser private o public. Si el método devuelve un valor se debe indicar su tipo. Este valor puede ser de un tipo primitivo de Java o el identificador de una clase. Si el método no devuelve un valor entonces el tipo es void. El nombre del atributo debe cumplir las normas de los identificadores y se recomienda utilizar un verbo que sea representativo de la acción que realiza el método. La lista de parámetros indica los valores que requiere el método para su ejecución. La lista de parámetros se declara con la siguiente sintaxis: tipo nombre [,tipo nombre ] La lista de parámetros puede declarar una o más variables separadas por una coma. El tipo puede ser un tipo primitivo de Java o el identificador de una clase. El nombre del parámetro debe cumplir las normas de los identificadores y se recomienda utilizar un sustantivo que sea representativo de la información que almacena. Dentro de una clase los métodos se identifican unívocamente por su nombre y su lista de parámetros. Invocación de métodos Un método se puede invocar dentro o fuera de la clase donde se ha declarado. Si el método se invoca dentro de la clase, basta con indicar su nombre. Si el método se invoca fuera de la clase entonces se debe indicar el nombre del objeto y el nombre del método. Por ejemplo, el método getAtributos() de la clase Vehiculo se podría codificar invocando a los métodos getMatricula(), getMarca(), getModelo(), getTarifa() y getDisponible(). En este caso, el
  • 52.
    Clases y objetos 46 métodogetAtributos() utiliza los métodos ‘get’ de la clase en vez de hacer referencia directa a los atributos del objeto. public class Vehiculo { private String matricula; private String marca; private String modelo; private String color; private double tarifa = 0.0; private boolean disponible = false; public String getAtributos() { return "Matrícula: " + getMatricula() + " " + " Modelo: " + getMarca() + " " + getModelo() + " Color: " + getColor() + " Tarifa: " + getTarifa() + " Disponible: " + getDisponible; } } Si el método getAtributos() se va a invocar desde fuera de la clase, entonces es necesario indicar el nombre del objeto y el nombre del método. En este ejemplo, el método getAtributos() se utiliza para mostrar los valores almacenados en el objeto vehiculo1. Vehiculo vehiculo1 = new Vehiculo("4050 ABJ", "VW", "GTI", "Blanco", 100.0); // invocación del método getAtributos para mostrar // los datos del objeto vehiculo1 System.out.print("Datos del vehículo " + vehiculo1.getAtributos());
  • 53.
    Fundamentos de programaciónen Java 47 Si el método es estático, entonces es necesario indicar el nombre de la clase y el nombre del método. Por ejemplo, la clase Math incluye el método sqr para calcular el cuadrado de un número. En este caso, es necesario indicar el nombre de la clase y el nombre del método que se invoca. int numero = 4; // invocación del método sqr de la clase Math System.out.print("El cuadrado del número es: " + Math.sqr(numero)); Cuando se invoca a un método ocurre lo siguiente: En la línea de código del programa donde se invoca al método se calculan los valores de los argumentos. Los parámetros se inicializan con los valores de los argumentos. Se ejecuta el bloque código del método hasta que se alcanza return o se llega al final del bloque. Si el método devuelve un valor, se sustituye la invocación por el valor devuelto. La ejecución del programa continúa en la siguiente instrucción donde se invocó el método. El método main() Existe un método especial, llamado main(). Este método se invoca cuando se ejecuta un programa Java. Todo programa Java debe tener una clase con el método main(). Este método se debe declarar public static void. Es un método estático, público y no devuelve un valor de retorno. Los parámetros String[] args se refieren a la línea de comandos de la aplicación. Cuando la máquina virtual de Java (JVM) ejecuta un programa Java invoca al método main(). Es este método quien a su vez ejecuta los métodos de la aplicación.
  • 54.
    Clases y objetos 48 publicclass MisVehiculos { public static void main(String args[]) { // este programa crea un objeto de la clase vehiculo y // muestra sus atributos // instanciación del objeto vehiculo1 Vehiculo vehiculo1 = new Vehiculo("4050 ABJ", "VW", "GTI", "Blanco", 100.0); // invocación del método getAtributos() para mostrar los datos // del objeto vehiculo1 System.out.print("Datos del vehículo " + vehiculo1.getAtributos()); } } Parámetros y argumentos Los parámetros de un método definen la cantidad y el tipo de dato de los valores que recibe un método para su ejecución. Los argumentos son los valores que se pasan a un método durante su invocación. El método recibe los argumentos correspondientes a los parámetros con los que ha sido declarado. Un método puede tener tantos parámetros como sea necesario. La lista de parámetros de la cabecera de un método se define con la siguiente sintaxis: tipo nombre [,tipo nombre ] Por ejemplo, el método constructor de la clase Vehiculo tiene cinco parámetros, la matrícula, la marca, el modelo, el color del vehículo y su
  • 55.
    Fundamentos de programaciónen Java 49 tarifa. Los parámetros matricula, marca, modelo y color son de tipo String, tarifa es de tipo double. public Vehiculo(String matricula, String marca, String modelo, String color, double tarifa) { } El método setTarifa(double tarifa) de la clase Vehiculo tiene un parámetro tarifa de tipo double. public void setTarifa(double tarifa) { } Durante la invocación de un método es necesario que el número y el tipo de argumentos coincidan con el número y el tipo de parámetros declarados en la cabecera del método. Por ejemplo, es correcto invocar al método setTarifa(double tarifa) del objeto vehiculo1 pasando un argumento de tipo double. vehiculo1.setTarifa(100.0); // invocación correcta vehiculo1.setTarifa(90.0); // invocación correcta La invocación del método no es correcta si se pasan dos argumentos de tipo double o un argumento de tipo String porque la cabecera del método solo incluye un parámetro double. Las invocaciones del método setTarifa(double tarifa) son incorrectas. vehiculo1.setTarifa(100.0, 20.0); // no es correcto vehiculo1.setTarifa("100.0"); // no es correcto
  • 56.
    Clases y objetos 50 Losdos ejemplos anteriores no son válidos porque la lista de argumentos del método setTarifa(double tarifa) no coincide con la lista de parámetros de la declaración de este método. Durante el proceso de compilación se comprueba que durante la invocación de un método se pasan tantos argumentos como parámetros tiene declarados y que además coinciden los tipos. Esta es una característica de los lenguajes que se denominan “strongly typed” o “fuertemente tipados”. Paso de parámetros Cuando se invoca un método se hace una copia de los valores de los argumentos en los parámetros. Esto quiere decir que si el método modifica el valor de un parámetro, nunca se modifica el valor original del argumento. Cuando se pasa una referencia a un objeto se crea un nuevo alias sobre el objeto, de manera que esta nueva referencia utiliza el mismo espacio de memoria del objeto original y esto permite acceder al objeto original. Por ejemplo, el método recibirVehiculoAlquilado(Vehiculo v) recibe el parámetro v de tipo Vehiculo. Si el método modifica el estado del objeto v, en realidad modifica el estado del objeto original vehiculo1 que recibe como argumento. public void recibirVehiculoAlquilado (Vehiculo v) { v.setDisponible(true); }
  • 57.
    Fundamentos de programaciónen Java 51 En el siguiente programa Java, en el método main() se crea un objeto vehiculo1 de la clase Vehiculo. Al instanciar el objeto, el método constructor asigna el valor false al atributo disponible, pero al invocar al método recibirVehiculoAlquilado(Vehiculo v) con el objeto vehiculo1, se modifica su disponibilidad. public class MisVehiculos { public static void recibirVehiculoAlquilado(Vehiculo v) { v.setDisponible(true); } public static void main(String args[]) { Vehiculo vehiculo1 = new Vehiculo("4050 ABJ", "VW", "GTI", "Blanco", 100.0); // el valor del atributo disponible de vehiculo1 es false System.out.println("El objeto vehiculo1 está disponible: " + vehiculo1.getDisponible()); recibirVehiculoAlquilado (vehiculo1); // el valor del atributo disponible de vehiculo1 es true System.out.println("El objeto vehiculo1 está disponible: " + vehiculo1.getDisponible()); } } La salida por la consola: El objeto vehiculo1 está disponible: false El objeto vehiculo1 está disponible: true
  • 58.
    Clases y objetos 52 Elvalor de retorno Un método puede devolver un valor. Los métodos que no devuelven un valor se declaran void, mientras que los métodos que devuelven un valor indican el tipo que devuelven: int, double, char, String o un tipo de objeto. Los métodos ‘set’ devuelven void, mientras que los métodos ‘get’ devuelven el tipo correspondiente al atributo al que hacen referencia. Los métodos ‘set’ devuelven void porque son métodos modificadores, realizan operaciones y cálculos para modificar el estado de los objetos. Los métodos ‘get’, en cambio, son métodos de consulta y devuelven los valores almacenados en los atributos de un objeto. Por ejemplo, el método setTarifa(double tarifa) recibe el parámetro tarifa de tipo double y devuelve void. public void setTarifa(double tarifa) { this.tarifa = tarifa; } El método getTarifa() devuelve el tipo double correspondiente al atributo tarifa. El valor del atributo se devuelve con return. public double getTarifa() { return this.tarifa; } Las variables locales de un método Las variables locales de un método son útiles para almacenar valores temporales cuyo tiempo de vida coincide con el método. Por ejemplo, el método getAtributos() no utiliza variables locales. El valor de retorno se calcula al momento de hacer return.
  • 59.
    Fundamentos de programaciónen Java 53 public String getAtributos() { return "Matrícula: " + getMatricula() + " " + " Modelo: " + getMarca() + " " + getModelo() + " Color: " + getColor() + " Tarifa: " + getTarifa() + " Disponible: " + getDisponible; } Este método se podría codificar declarando la variable local atributos de tipo String para almacenar el valor de retorno. Esta variable se declara dentro del cuerpo del método. public String getAtributos() { String atributos; atributos = "Matrícula: " + getMatricula() + " " + " Modelo: " + getMarca() + " " + getModelo() + " Color: " + getColor() + " Tarifa: " + getTarifa() + " Disponible: " + getDisponible; return atributos; } Los dos métodos son equivalentes, pero el primero es más claro porque evita el uso de una variable local que no es necesaria. Sobrecarga de métodos La sobrecarga de métodos es útil para que el mismo método opere con parámetros de distinto tipo o que un mismo método reciba una lista de parámetros diferente. Esto quiere decir que puede haber dos métodos con el mismo nombre que realicen dos funciones distintas. La diferencia entre los métodos sobrecargados está en su declaración.
  • 60.
    Clases y objetos 54 Porejemplo, el método getAtributos() se puede sobrecargar para devolver los atributos de un vehículo y para mostrar la tarifa reducida al aplicar el porcentaje de descuento recibido como argumento. public String getAtributos() { return "Matrícula: " + getMatricula() + " " + " Modelo: " + getMarca() + " " + getModelo() + " Color: " + getColor() + " Tarifa: " + getTarifa() + " Disponible: " + getDisponible; } public String getAtributos(double porcentajeDescuento) { return "Matrícula: " + getMatricula() + " " + " Modelo: " + getMarca() + " " + getModelo() + " Color: " + getColor() + " Tarifa: " + (100.0 – porcentajeDescuento)/100*tarifa + " Disponible: " + getDisponible; } En este ejemplo los dos métodos se diferencian por la declaración de sus parámetros y ambos métodos realizan operaciones distintas. Constructores Para crear un objeto se utiliza el operador new. Si no se ha definido un método constructor para la clase, entonces el objeto se instancia indicando el nombre de la clase y a continuación un paréntesis abierto y otro cerrado. Si ya se ha definido un método constructor, entonces no es posible instanciar un objeto utilizando el constructor por defecto. Cuando se invoca al constructor por defecto se asigna un espacio de memoria para el nuevo objeto y sus atributos se inicializan a los valores por defecto correspondientes a su tipo. Los números enteros se inicializan a cero, los números reales a 0.0, los valores lógicos a false, los caracteres se inicializan a u0000 y las referencias a null.
  • 61.
    Fundamentos de programaciónen Java 55 En una clase se pueden definir uno o más métodos constructores para inicializar los atributos de un objeto con valores distintos de los valores por defecto de Java. Para instanciar un objeto es necesario indicar los valores iniciales de sus atributos cuando se ejecuta el método constructor. En la clase Vehiculo se ha definido un método constructor que inicializa los atributos matricula, marca, modelo, color y tarifa. public class Vehiculo { String matricula; String marca; String modelo; String color; double tarifa; boolean disponible; // El método constructor de la clase Vehiculo public Vehiculo(String matricula, String marca, String modelo, String color, double tarifa) { this.matricula = matricula; this.marca = marca; this.modelo = modelo; this.color = color; this.tarifa = tarifa; this.disponible = false; } } this.matricula se refiere al atributo del objeto matricula se refiere al parámetro del método
  • 62.
    Clases y objetos 56 Aveces es necesario contar con diferentes métodos constructores con distintos parámetros. Por ejemplo, se podría crear un objeto de la clase Vehiculo sin conocer la tarifa de alquiler. El método constructor debería inicializar la tarifa a cero. public Vehiculo(String matricula, String marca, String modelo, String color) { this.matricula = matricula; this.marca = marca; this.modelo = modelo; this.color = color; this.tarifa = 0.0; this.disponible = false; } Cuando se definen dos o más métodos constructores para la clase Vehiculo, se dice que el método constructor de la clase está sobrecargado. En este ejemplo la diferencia entre los dos métodos es que el primero recibe cuatro parámetros e inicializa la tarifa a cero, el segundo recibe cinco parámetros, uno de ellos para inicializar la tarifa del vehículo. public Vehiculo(String matricula, String marca, String modelo, String color) public Vehiculo(String matricula, String marca, String modelo, String color, double tarifa)
  • 63.
    Fundamentos de programaciónen Java 57 La clase Vehiculo con dos métodos constructores. public class Vehiculo { private String matricula; private String marca; private String modelo; private String color; private double tarifa; private boolean disponible; public Vehiculo(String matricula, String marca, String modelo, String color) { this.matricula = matricula; this.marca = marca; this.modelo = modelo; this.color = color; this.tarifa = 0.0; this.disponible = false; } public Vehiculo(String matricula, String marca, String modelo, String color, double tarifa) { this.matricula = matricula; this.marca = marca; this.modelo = modelo; this.color = color; this.tarifa = tarifa; this.disponible = false; } } Java diferencia los métodos sobrecargados por el número y el tipo de los argumentos que tiene el método. En la clase Vehiculo el número de parámetros de los dos métodos constructores es diferente. Cuando se invoca al método constructor de la clase con el operador new, Java selecciona el método que debe ejecutar por el número y el tipo de argumentos que recibe.
  • 64.
    Clases y objetos 58 Creaciónde objetos de la clase Vehiculo utilizando ambos métodos constructores. Vehiculo vehiculo1 = new Vehiculo("4050 ABJ", "VW", "GTI", "Blanco", 100.0); Vehiculo vehiculo2 = new Vehiculo("2345 JVM", "SEAT", "León", "Negro"); El objeto vehiculo1 se instancia ejecutando constructor de cinco parámetros, mientras que vehiculo2 se instancia ejecutando el constructor de cuatro parámetros.
  • 65.
    59 4. Extensión declases Composición La composición consiste en crear una clase nueva agrupando objetos de clases que ya existen. Una composición agrupa uno o más objetos para construir una clase, de manera que las instancias de esta nueva clase contienen uno o más objetos de otras clases. Normalmente los objetos contenidos se declaran con acceso private y se inicializan en el constructor de la clase. La clase Vehiculo está compuesta de objetos de tipo String. Los atributos matricula, marca, modelo y color en realidad son objetos de la clase String. public class Vehiculo { private String matricula; private String marca; private String modelo; private String color; private double tarifa; private boolean disponible; // se omiten los métodos ‘get’ y ‘set’ de la clase public Vehiculo(String matricula, String marca, String modelo, String color, double tarifa) { this.matricula = matricula; this.marca = marca; this.modelo = modelo; this.color = color; this.tarifa = tarifa; this.disponible = false; } }
  • 66.
    Extensión de clases 60 Parahacer una composición utilizando objetos de una clase diferente de String, lo primero es definir una nueva clase. La clase Cliente formará junto con Vehiculo la clase VehiculoAlquilado utilizando la composición. public class Cliente { private String nif; private String nombre; private String apellidos; // se omiten los métodos ‘get’ y ‘set’ de la clase public Cliente(String nif, String nombre, String apellidos) { this.nif = nif; this.nombre = nombre; this.apellidos = apellidos; } } Ahora se define una composición que declara un objeto de la clase Vehiculo y un objeto de la clase Cliente. La nueva clase VehiculoAlquilado relaciona una instancia de la clase Vehiculo con una instancia de la clase Cliente y crea objetos que almacenan relaciones entre clientes y vehículos de alquiler. Esto significa que para instanciar un objeto de la clase VehiculoAlquilado es necesario tener referencias a objetos de las clases Cliente y Vehiculo.
  • 67.
    Fundamentos de programaciónen Java 61 public class VehiculoAlquilado { private Cliente cliente; private Vehiculo vehiculo; private int diaAlquiler; private int mesAlquiler; private int añoAlquiler; private int totalDiasAlquiler; public VehiculoAlquilado(Cliente cliente, Vehiculo vehiculo, int diaAlquiler, int mesAlquiler, int añoAlquiler, int totalDiasAlquiler) { this.cliente = cliente; this.vehiculo = vehiculo; this.diaAlquiler = diaAlquiler; this.mesAlquiler = mesAlquiler; this.añoAlquiler = añoAlquiler; this.totalDiasAlquiler = totalDiasAlquiler; } // los métodos ‘get’ de los atributos de tipo objeto // Cliente y Vehiculo public Cliente getCliente() { return this.cliente; } public Vehiculo getVehiculo() { return this.vehiculo; } } La clase VehiculoAlquilado contiene un objeto de la clase Cliente, un objeto de la clase Vehiculo y atributos de tipo int para almacenar el día, el mes y el año de la fecha del alquiler del vehículo y el total de días de alquiler. La clase contenedora es VehiculoAlquilado y las clases contenidas son Cliente y Vehiculo.
  • 68.
    Extensión de clases 62 Elprograma principal donde se crean los objetos de las clases Cliente, Vehiculo y VehiculoAlquilado. public class MisVehiculos { public static void main(String args[]) { // se crean dos instancias de la clase Vehiculo Vehiculo vehiculo1 = new Vehiculo("4050 ABJ", "VW", "GTI", "Blanco", 100.0); Vehiculo vehiculo2 = new Vehiculo("2345 JVM", "SEAT", "León", "Negro", 80.0); // se crea una instancia de la clase Cliente Cliente cliente1 = new Cliente("30435624X", "Juan", "Pérez"); // se crea una instancia de la clase VehiculoAlquilado que // relaciona al cliente1 con el vehiculo1, el vehículo se // alquila con fecha 11/11/2011 durante 2 días VehiculoAlquilado alquiler1 = new VehiculoAlquilado(cliente1, vehiculo1, 11, 11, 2011, 2); } }
  • 69.
    Fundamentos de programaciónen Java 63 En una relación de composición, hay atributos de la clase contenedora que son objetos que pertenecen a la clase contenida. Un objeto de la clase contenedora puede acceder a los métodos públicos de las clases contenidas. En la declaración de la clase VehiculoAlquilado se han definido dos métodos ‘get’ para los atributos de tipo objeto. El método getCliente() devuelve un objeto de tipo Cliente y el método getVehiculo() devuelve un objeto de tipo Vehiculo. Por ejemplo, el objeto alquiler1 de la clase VehiculoAlquilado puede acceder a los métodos públicos de su propia clase y de las clases Cliente y Vehiculo. Un objeto de la clase VehiculoAlquilado puede ejecutar métodos ‘get’ para mostrar la información de los objetos que contiene. alquiler1.getCliente().getNIF(); alquiler1.getVehiculo().getMatricula(); Los datos del cliente y del vehículo alquilado: System.out.println("Vehículo alquilado"); System.out.println("Cliente : " + alquiler1.getCliente().getNIF() + " " + alquiler1.getCliente().getNombre() + " " + alquiler1.getCliente().getApellidos()); System.out.println("Vehículo: " + alquiler1.getVehiculo().getMatricula()); La salida por la consola: Vehículo alquilado Cliente : 30435624X Juan Pérez Vehículo: 4050 ABJ
  • 70.
    Extensión de clases 64 Herencia Laherencia es la capacidad que tienen los lenguajes orientados a objetos para extender clases. Esto produce una nueva clase que hereda el comportamiento y los atributos de la clase que ha sido extendida. La clase original se denomina clase base o superclase, la nueva clase se denomina clase derivada o subclase. Extensión de clases La capacidad para extender clases se llama herencia porque la nueva clase hereda todos los atributos y los métodos de la superclase a la que extiende. Una subclase es una especialización de la superclase. Normalmente una subclase añade nuevos atributos y métodos que le dan un comportamiento diferente al de la superclase. La herencia es un mecanismo muy importante porque permite la reutilización del código. Suponga que se desea diseñar una aplicación para gestionar una empresa de alquiler de vehículos de tipo turismo, deportivo y furgonetas. La clase Vehiculo define los atributos y los métodos de todos los vehículos de la empresa de alquiler. Esto no es suficiente porque hay distintos tipos de vehículos, de manera que es necesario definir subclases para cada tipo de vehículo: turismo, deportivo y furgoneta. En este ejemplo, la superclase es Vehiculo y las subclases son Turismo, Deportivo y Furgoneta. Todas las subclases son vehículos, un turismo, un deportivo y una furgoneta son vehículos, pero cada uno de ellos tiene características propias que le hacen diferente del resto. Para un turismo interesa saber el número de puertas y el tipo de cambio de marcha, para un deportivo interesa saber su cilindrada y para una furgoneta su capacidad de carga en kilos y el volumen en metros cúbicos. La extensión de una clase tiene la siguiente sintaxis: public class nombre-subclase extends nombre-superclase { }
  • 71.
    Fundamentos de programaciónen Java 65 La declaración de la clase Turismo como subclase de Vehiculo: public class Turismo extends Vehiculo { } El esquema muestra la relación de herencia que existe entre la superclase Vehiculo y las subclases Turismo, Deportivo y Furgoneta. Las subclases Turismo, Deportivo y Furgoneta son especializaciones de la clase Vehiculo. En una relación de herencia, las subclases heredan los atributos y los métodos de la superclase. En la declaración de las subclases se indica la clase a la que extienden, en este caso, Vehiculo. public class Turismo extends Vehiculo { } public class Deportivo extends Vehiculo { } public class Furgoneta extends Vehiculo { }
  • 72.
    Extensión de clases 66 Ladeclaración de la superclase Vehiculo. public class Vehiculo { private String matricula; private String marca; private String modelo; private String color; private double tarifa = 0.0; private boolean disponible; // se omiten los métodos ‘get’ y ‘set’ de la superclase Vehiculo, // excepto el método getAtributos() public Vehiculo(String matricula, String marca, String modelo, String color, double tarifa) { this.matricula = matricula; this.marca = marca; this.modelo = modelo; this.color = color; this.tarifa = tarifa; this.disponible = false; } public String getAtributos() { return "Matrícula: " + this.matricula + " Modelo: " + this.marca + " " + this.modelo + " Color: " + this.color + " Tarifa: " + this.tarifa + " Disponible: " + this.disponible; } }
  • 73.
    Fundamentos de programaciónen Java 67 La declaración de la subclase Turismo. public class Turismo extends Vehiculo { private int puertas; private boolean marchaAutomatica; public Turismo(String matricula, String marca, String modelo, String color, double tarifa, int puertas, boolean marchaAutomatica) { super(matricula, marca, modelo, color, tarifa); this.puertas = puertas; this.marchaAutomatica = marchaAutomatica; } // métodos ‘get’ de la subclase Turismo public int getPuertas() { return this.puertas; } public boolean getMarchaAutomatica() { return this.marchaAutomatica; } public String getAtributos() { return super.getAtributos() + " Puertas: " + this.puertas + " Marcha automática: " + this.marchaAutomatica; } }
  • 74.
    Extensión de clases 68 Ladeclaración de la subclase Deportivo. public class Deportivo extends Vehiculo { private int cilindrada; public Deportivo(String matricula, String marca, String modelo, String color, double tarifa, int cilindrada) { super(matricula, marca, modelo, color, tarifa); this.cilindrada = cilindrada; } // métodos ‘get’ de la subclase Deportivo public int getCilindrada() { return this. cilindrada; } public String getAtributos() { return super.getAtributos() + " Cilindrada (cm3): " + this.cilindrada; } }
  • 75.
    Fundamentos de programaciónen Java 69 La declaración de la subclase Furgoneta. public class Furgoneta extends Vehiculo { private int carga; private int volumen; public Furgoneta(String matricula, String marca, String modelo, String color, double tarifa, int carga, int volumen) { super(matricula, marca, modelo, color, tarifa); this.carga = carga; this.volumen = volumen; } // métodos ‘get’ de la subclase Furgoneta public int getCarga() { return this.carga; } public int getVolumen() { return this.volumen; } public String getAtributos() { return super.getAtributos() + " Carga (kg): " + this.carga + " Volumen (m3): " + this.volumen; } }
  • 76.
    Extensión de clases 70 Polimorfismo Lasclases Turismo, Deportivo y Furgoneta extienden a la clase Vehiculo. Estas clases heredan los atributos de Vehiculo y cada subclase añade atributos y métodos propios. La clase Turismo añade los atributos puertas, marchaAutomatica y los métodos getPuertas() y getMarchaAutomatica(). La clase Deportivo añade el atributo cilindrada y el método getCilindrada(). La clase Furgoneta añade los atributos carga, volumen y los métodos getCarga() y getVolumen(). Además, cada subclase declara un método getAtributos(). Este método también se ha declarado en la superclase. Esto significa que el método getAtributos() de las subclases sobreescribe al método de la superclase. Dependiendo del tipo de objeto que invoque el método, se ejecuta el método correspondiente a la clase del objeto. Por ejemplo, si el método es invocado por un objeto de la clase Turismo, entonces se ejecuta el código del método getAtributos() de la clase Turismo. Los métodos getAtributos() de las subclases modifican el comportamiento del método getAtributos() de la superclase. En cada método se invoca a super.getAtributos() para que muestre los atributos de un vehículo y después se muestran los atributos propios de la subclase. Los métodos getAtributos() de las subclases sobrescriben el método getAtributos() de la superclase. Esta característica de los lenguajes de programación orientados a objetos se conoce como polimorfismo. Un objeto de las subclases Turismo, Deportivo o Furgoneta puede invocar los métodos getMatricula(), getMarca(), getModelo(), getColor(), getTarifa(), getDisponible(), setTarifa() y setDisponible() de la superclase Vehiculo.
  • 77.
    Fundamentos de programaciónen Java 71 El esquema muestra la superclase Vehiculo y las subclases Turismo, Deportivo y Furgoneta con sus atributos y métodos. El siguiente ejemplo muestra el comportamiento de los métodos sobreescritos en las subclases. // creación de instancias de la superclase Vehiculo y // de las subclases Turismo, Deportivo y Furgoneta Vehiculo miVehiculo = new Vehiculo("4050 ABJ", "VW", "GTI", "Blanco", 100.0); Turismo miTurismo = new Turismo("4060 TUR", "Skoda", "Fabia", "Blanco", 90.0, 2, false);
  • 78.
    Extensión de clases 72 DeportivomiDeportivo = new Deportivo("4070 DEP", "Ford”, "Mustang", "Rojo", 150.0, 2000); Furgoneta miFurgoneta = new Furgoneta("4080 FUR", "Fiat", "Ducato", "Azul", 80.0, 1200, 8); // invocación del método getAtributos() de cada objeto System.out.print("Vehículo : " + miVehiculo.getAtributos()); // miVehiculo es una instancia de la clase Vehiculo, se // invoca el método getAtributos() de Vehiculo Vehículo : Matrícula: 4050 ABJ Modelo: VW GTI Color: Blanco Tarifa: 100.0 Disponible: false System.out.print("Turismo " + miTurismo.getAtributos()); // miTurismo es una instancia de la clase Turismo, se // invoca el método getAtributos() de Turismo
  • 79.
    Fundamentos de programaciónen Java 73 Turismo Matrícula: 4060 TUR Modelo: Skoda Fabia Color: Blanco Tarifa: 90.0 Disponible: false Puertas: 2 Marcha automática: false System.out.print("Deportivo " + miDeportivo.getAtributos()); // miDeportivo es una instancia de la clase Deportivo, // se invoca el método getAtributos() de Deportivo Deportivo Matrícula: 4070 DEP Modelo: Ford Mustang Color: Rojo Tarifa: 150.0 Disponible: false Cilindrada (cm3): 2000 System.out.print("Furgoneta " + miFurgoneta.getAtributos()); // miFurgoneta es una instancia de la clase Furgoneta, // se invoca el método getAtributos() de Furgoneta Furgoneta Matrícula: 4080 FUR Modelo: Fiat Ducato Color: Azul Tarifa: 80.0 Disponible: false Carga (kg): 1200 Volumen (m3): 8 // el objeto miTurismo pertenece a la subclase Turismo, // es un vehículo y puede invocar a los métodos de la // superclase Vehiculo: getMatricula(), // getMarca() y getModelo()
  • 80.
    Extensión de clases 74 System.out.print("Turismo: " + miTurismo.getMatricula() + " " + miTurismo.getMarca() + " " + miTurismo.getModelo()); Turismo : 4060 TUR Skoda Fabia Compatibilidad de tipos En una relación de tipo herencia, un objeto de la superclase puede almacenar un objeto de cualquiera de sus subclases. Por ejemplo, un objeto de la clase Vehiculo puede almacenar un objeto de la clase Turismo, Deportivo o Furgoneta. Dicho de otro modo, cualquier referencia de la clase Vehiculo puede contener una instancia de la clase Vehiculo o bien una instancia de las subclases Turismo, Deportivo o Furgoneta. Esto significa que la clase base o superclase es compatible con los tipos que derivan de ella, pero no al revés. Una referencia de la clase Turismo solo puede almacenar una instancia de Turismo, nunca una instancia de la superclase Vehiculo. Conversión ascendente de tipos Cuando un objeto se asigna a una referencia distinta de la clase a la que pertenece, se hace una conversión de tipos. Java permite asignar un objeto a una referencia de la clase base. Por ejemplo, si un objeto de la clase Turismo se asigna a una referencia de la clase Vehiculo, se hace una conversión ascendente de tipos, denominada “upcasting”. La conversión ascendente de tipos siempre se puede realizar.
  • 81.
    Fundamentos de programaciónen Java 75 Vehiculo miVehiculo = new Turismo("4090 TUR", "Skoda", "Fabia", "Negro", 90.0, 2, true); System.out.println("Vehículo " + miVehiculo.getAtributos()); En este ejemplo se crea un objeto de la clase base Vehiculo utilizando el constructor de la clase derivada Turismo. Dado que la instancia es de tipo Turismo, al invocar al método getAtributos() muestra los atributos de un turismo. Vehículo Matrícula: 4090 TUR Modelo: Skoda Fabia Color: Negro Tarifa: 90.0 Disponible: false Puertas: 2 Marcha automática: true A la referencia miVehiculo también se le puede asignar la referencia de una instancia existente de la clase Turismo. Turismo miTurismo = new Turismo("4100 TUR", "VW", "Polo", "Rojo", 80.0, 2, false);
  • 82.
    Extensión de clases 76 VehiculomiVehiculo = miTurismo; System.out.println("Vehículo " + miVehiculo.getAtributos()); De nuevo, el método getAtributos() muestra los atributos de un turismo: Vehículo Matrícula: 4100 TUR Modelo: VW Polo Color: Rojo Tarifa: 80.0 Disponible: false Puertas: 2 Marcha automática: false Conversión descendente de tipos Si una instancia de la clase base Vehiculo almacena una referencia a un objeto de una de sus clases derivadas, entonces es posible hacer una conversión descendente de tipos, denominada “downcasting”. El objeto miVehiculo de la clase base Vehiculo almacena una referencia a un objeto de la clase derivada Turismo. En este caso, está permitido hacer una conversión descendente de tipos. La conversión se debe hacer de forma explícita, indicando el nombre de la clase a la que se desea convertir. Conversión descendente de tipos: Vehiculo miVehiculo = new Turismo("4090 TUR", "Skoda", "Fabia", "Negro", 90.0, 2, true); Turismo miNuevoTurismo = (Turismo) miVehiculo;
  • 83.
    Fundamentos de programaciónen Java 77 En este ejemplo, el objeto de la clase Vehiculo almacena un objeto de la clase derivada Turismo. El objeto miVehiculo se convierte de forma explícita a un objeto de tipo Turismo utilizando el “casting” (Turismo). Solo así es posible realizar la asignación a una referencia que ha sido declarada de tipo Turismo. Si no se utiliza el “casting”, entonces el compilador de Java da un mensaje de error que indica que se produce un conflicto de tipos y no puede convertir automáticamente una referencia Vehiculo en una referencia Turismo. Es importante señalar que el “downcasting” no siempre es legal y puede producir un error durante la ejecución del programa Java. Jerarquía de herencia Cualquier clase Java puede ser utilizada como una clase base para extender sus atributos y comportamiento. La clase derivada que se obtenga, puede a su vez, ser extendida de nuevo. La relación de herencia es transitiva y define una jerarquía. En Java todas las clases están relacionadas en una única jerarquía de herencia puesto que toda clase hereda explícitamente de otra o bien implícitamente de Object. La clase Vehiculo no extiende explícitamente otra clase, por lo que se puede decir que es una extensión de la clase Object de Java. Esto quiere decir que cualquier objeto de un programa Java se puede ver como una instancia de la clase Object.
  • 84.
    Extensión de clases 78 Elesquema muestra la jerarquía de herencia de las clases asociadas a los tipos primitivos de Java.
  • 85.
    79 5. Ampliación declases Elementos de clase (Static) Los atributos y métodos de una clase precedidos con la palabra static se denominan elementos de clase. Solo existe un elemento estático para todos los objetos de una misma clase. Esto significa que los elementos de clase son compartidos por todas las instancias de la clase. Cuando se modifica un elemento de clase todas las instancias de la clase ven dicha modificación. Los atributos de clase deben tener un valor inicial aunque no exista ninguna instancia de la clase. Si el elemento de clase es un valor constante, entonces se debe indicar la palabra final. Por ejemplo, se puede definir la constante PI para calcular el perímetro y el área de la clase Circulo. public class Circulo { public static final double PI = 3.1415926536; private double radio; public Circulo(double radio) { this.radio = radio; } public double getRadio() { return this.radio; } public double calcularPerimetro() { return 2 * PI * this.radio; } public double calcularArea() { return PI * this.radio * this.radio; } }
  • 86.
    Ampliación de clases 80 Elacceso al elemento estático PI, la instanciación del objeto miCirculo y las invocaciones a los métodos calcularPerimetro() y calcularArea(). // Este programa calcula el perímetro y el área de una circunferencia public class PerimetroAreaCircunferencia { public static void main (String[] args) { System.out.println("El valor de PI es " + Circulo.PI); Circulo miCirculo = new Circulo(10.0); System.out.println("El radio del circulo es " + miCirculo.getRadio() + " su perimetro es " + miCirculo.calcularPerimetro() + " y su área es " + miCirculo.calcularArea()); } } Derechos de acceso El estado de un objeto está dado por el conjunto de valores de sus atributos. Una modificación arbitraria, intencionada o no, puede provocar inconsistencias o comportamientos no deseados de un objeto. Es por este motivo que se debe controlar el acceso a los atributos de los objetos. Java proporciona mecanismos de acceso a los elementos de una clase, de forma que se puede determinar el derecho de acceso de cada elemento según las necesidades de los objetos. Acceso privado. Los elementos privados solo se pueden utilizar dentro de la clase que los define. Para indicar el acceso privado se utiliza private. Acceso de paquete. El acceso a estos componentes es libre dentro del paquete en el que se define la clase. El acceso de paquete no se indica expresamente.
  • 87.
    Fundamentos de programaciónen Java 81 Acceso protegido. Los elementos protegidos solo se pueden utilizar dentro de la clase que los define, aquellas clases que la extiendan y cualquier clase definida en el mismo paquete. Para indicar el acceso protegido se utiliza protected. Acceso público. Los elementos públicos se pueden utilizar libremente. Para indicar expresamente el acceso público se utiliza public. No es necesario, el acceso público se utiliza como valor por defecto mientras no se indique private o protected. Para limitar el acceso a los atributos de la clase Vehiculo se utiliza private. Al utilizar este tipo de acceso, solo los métodos ‘get’ y ‘set’ de la clase pueden acceder a ellos. public class Vehiculo { private String matricula; private String marca; private String modelo; private String color; private double tarifa; private boolean disponible; } Con esta declaración, todos los atributos de la clase tienen acceso private y el diagrama de clases muestra un signo menos delante del identificador del atributo para indicar que es privado.
  • 88.
    Ampliación de clases 82 Laclase Vehiculo con sus métodos ‘get y ‘set’. public class Vehiculo { private String matricula; private String marca; private String modelo; private String color; private double tarifa; private boolean disponible; public String getMatricula() { return this.matricula; } public String getMarca() { return this.marca; } public String getModelo() { return this.modelo; } public String getColor() { return this.color; } public double getTarifa() { return this.tarifa; } public boolean getDisponible() { return this.disponible; } public void setTarifa(double tarifa) { this.tarifa = tarifa; } public void setDisponible(boolean disponible) { this.disponible = disponible; } } La clase Vehiculo define métodos ‘get’ para los atributos matrícula, marca, modelo, color, tarifa y disponible. Los métodos ‘set’ solo son aplicables a los atributos tarifa y disponible porque se considera que el resto de atributos de la clase no pueden modificar su valor una vez que se ha creado el objeto.
  • 89.
    Fundamentos de programaciónen Java 83 La responsabilidad de modificar los atributos de los objetos es de los métodos ‘set’. Estos métodos deben verificar que el valor que se desea asignar a un atributo es válido y cumple con las restricciones de diseño de la clase. Paquetes Los paquetes son grupos de clases, interfaces y otros paquetes que están relacionados entre sí. Los paquetes aportan una forma de encapsulación de un nivel superior al de las clases. Permiten unificar un conjunto de clases e interfaces que se relacionan funcionalmente. Por ejemplo, el paquete java engloba un conjunto de paquetes con utilidades de soporte para desarrollo y ejecución de aplicaciones como util o lang. Un paquete se declara con la siguiente sintaxis: package nombre-del-paquete; Por ejemplo, se podría definir el paquete vehiculos para la aplicación de le empresa de alquiler de vehículos: package vehiculos; Uso Para utilizar componentes que están en otro paquete diferente se debe añadir una declaración de importación. El uso de un paquete se declara con la siguiente sintaxis: import nombre-del-paquete; Se puede importar un paquete entero o un componente del paquete. Por ejemplo, si se desea importar las librerías para cálculos matemáticos de Java. import java.math.*;
  • 90.
    Ampliación de clases 84 Sisolo se desea importar una librería, entonces se debe indicar el nombre del paquete y del componente. En este ejemplo se importa el componente Calendar de la librería de utilidades de Java. import java.util.Calendar; La declaración de importación se incluye antes de la declaración de la clase. En el siguiente ejemplo se incluye el componente Calendar de util y se utiliza el método getInstance() para obtener el día, el mes y el año de la fecha actual. import java.util.Calendar; public class CalcularFechaHoy { public static void main (String[] args) { int edad, diaHoy, mesHoy, añoHoy; diaHoy = Calendar.getInstance().get(Calendar.DAY_OF_MONTH); mesHoy = Calendar.getInstance().get(Calendar.MONTH) + 1; añoHoy = Calendar.getInstance().get(Calendar.YEAR); System.out.println("La fecha de hoy es " + diaHoy + "/" + mesHoy + "/" + añoHoy); } } Nombres El nombre de un paquete debe ser representativo de su contenido. El nombre puede contener la declaración de subpaquete. Se puede incluir el nombre de la empresa que ha desarrollado el paquete para facilitar su identificación. package nombre-de-la-empresa.nombre-del-paquete;
  • 91.
    Fundamentos de programaciónen Java 85 Por ejemplo, el paquete vehiculos de la empresa “Mi Empresa” se podría identificar: package miEmpresa.vehiculos; Clases predefinidas Una característica importante de Java es que aporta gran cantidad de clases predefinidas. Estas clases están especializadas en comunicaciones, web, interfaz de usuario, matemáticas y muchas otras aplicaciones. A continuación se describen las clases asociadas a los tipos primitivos de Java, la clase Math y la clase String. Las clases asociadas a los tipos primitivos Los tipos predefinidos boolean, char, int, long, float y double son tipos simples, no son clases. Para facilitar la programación en Java se han creado clases asociadas a los tipos predefinidos. Estas clases proporcionan métodos útiles para convertir cadenas de texto a otros tipos, para imprimir los números con diversos formatos y para describir los tipos simples. Estas clases generan automáticamente una instancia cuando se usan tipos simples en contextos en los que se espera un objeto. Además, pueden utilizarse en expresiones en donde se espera un tipo simple. Las clases asociadas a los tipos primitivos son: Clase Tipo primitivo asociado Boolean boolean Character char Integer int Long long Float float Double double
  • 92.
    Ampliación de clases 86 Estasclases tienen los siguientes métodos: Método constructor a partir de un valor de tipo simple Character letra = new Character('A'); Integer numero = new Integer(10); Método constructor que recibe una cadena de texto y la traduce al tipo simple Integer numero = new Integer("120"); Método toString() que transforma el valor almacenado en una cadena Integer numero = new Integer("100"); System.out.println(numero.toString()); Método equals() para comparar el valor almacenado Integer numero1 = new Integer("100"); Integer numero2 = new Integer("101"); System.out.println(numero2.equals(numero1)); La clase Math La clase Math contiene constantes y métodos de uso común en matemáticas. Todas las operaciones que se realizan en esta clase utilizan el tipo double. Contiene la constante pi (Math.PI) y el número de Euler (Math.E). En las funciones trigonométricas, los ángulos se expresan en radianes y los métodos devuelven valores de tipo double. La clase Math incluye funciones como potenciación, redondeo, cuadrado, raíz cuadrada y muchas más. Para más información sobre los métodos de la clase Math, consulte el API de Java. http://docs.oracle.com/javase/1.5.0/docs/api/java/lang/Math.html
  • 93.
    Fundamentos de programaciónen Java 87 La clase String La clase String se usa para manejar cadenas de caracteres de cualquier longitud. Un objeto String se puede crear a partir de una secuencia de caracteres delimitados por comillas dobles. String nombre = "Juan"; String apellidos = "González López"; Un objeto String también se puede crear utilizando el constructor de la clase. String mensaje = new String(“Hola Mundo”); La clase String tiene un tratamiento particular en Java. Además de la construcción de objetos a partir de literales entre comillas, se pueden aplicar los operadores + y += para concatenar objetos de tipo String. String hola = new String("Hola"); String espacio = new String (" "); String mundo = new String("Mundo"); String holaMundo = hola + espacio + mundo; System.out.println(holaMundo); Para conocer la longitud de un objeto String se utiliza el método length(). Por ejemplo, el objeto holaMundo tiene una longitud de 10 caracteres. System.out.println("El texto " + holaMundo + " tiene " + holaMundo.length() + " letras");
  • 94.
    Ampliación de clases 88 Paracomparar cada letra de dos objetos de tipo String se utiliza el método contentEquals(). String nombre1 = "Angel"; String nombre2 = "Carlos"; System.out.println(nombre1.contentEquals(nombre2)); El método String.valueOf() devuelve una cadena correspondiente al valor de su parámetro. Este método está sobrecargado y acepta tipos boolean, char, int, long, float y double. String año = String.ValueOf(2011); // año = "2011" El método charAt(int posicion) de la clase String devuelve el carácter almacenado en la posición indicada de una cadena de caracteres. El primer carácter de una cadena se almacena en la posición cero y el último en la posición correspondiente a la longitud de la cadena – 1. String holaMundo = "Hola Mundo"; System.out.println("La primera letra de 'Hola Mundo'" + " es " + holaMundo.charAt(0)); Para más información sobre los métodos de la clase String, consulte el API de Java. http://docs.oracle.com/javase/1.5.0/docs/api/java/lang/String.html
  • 95.
    89 6. Estructuras decontrol El cuerpo de un programa se compone de un conjunto de sentencias que especifican las acciones que se realizan durante su ejecución. Dentro de cualquier programa, se escriben sentencias que definen la secuencia de acciones a ejecutar. Estas sentencias incluyen acciones de cálculo, entrada y salida de datos, almacenamiento de datos, etc. Las sentencias se ejecutan una a una en el orden en el que han sido escritas. Se denomina flujo de un programa al orden de ejecución de las sentencias que forman parte del cuerpo de un programa. Las estructuras de control son una característica básica de los lenguajes que se utiliza para modificar el flujo de un programa. Hay casos en los que el flujo de un programa debe ejecutar determinadas instrucciones solo cuando se cumple una condición. En otras ocasiones, debe repetir un conjunto de sentencias un número determinado de veces. Las estructuras de control permiten condicionar el flujo de ejecución dependiendo del estado de las variables de un programa. Las estructuras de control básicas se pueden clasificar en estructuras de selección, de repetición y de salto. Selección. Permiten decidir si se ejecuta un bloque de sentencias o no. Repetición. Permiten ejecutar un bloque de sentencias muchas veces. Salto. Permiten dar un salto y continuar la ejecución de un programa en un punto distinto de la siguiente sentencia en el orden natural de ejecución. Las estructuras de control se pueden combinar sin ningún tipo de limitación. Cualquier nuevo bloque de sentencias puede incluir estructuras de control a continuación de otras. Cuando se incluyen varias estructuras seguidas unas de otras, se dice que son estructuras de control apiladas. Por otra parte, dentro de un bloque de una estructura de control se puede incluir otra estructura de control y dentro de este nuevo bloque se puede incluir otra estructura de control y así sucesivamente. Cuando una estructura contiene otra estructura, se dice que son estructuras de control anidadas. Es importante destacar que no existe limitación en cuanto al número de estructuras de control apiladas o anidadas que se pueden utilizar en un
  • 96.
    Estructuras de control 90 programaJava. La única restricción a tener en cuenta es la claridad y la legibilidad del programa. Estructuras de selección Las estructuras de selección permiten modificar el flujo de un programa. La decisión de ejecutar un bloque de sentencias queda condicionada por el valor de una expresión lógica definida utilizando variables del programa. Estructura if La estructura if se denomina estructura de selección única porque ejecuta un bloque de sentencias solo cuando se cumple la condición del if. Si la condición es verdadera se ejecuta el bloque de sentencias. Si la condición es falsa, el flujo del programa continúa en la sentencia inmediatamente posterior al if. Una sentencia if tiene la siguiente sintaxis: if (condicion) { bloque-de-sentencias } La condición es una expresión que evalúa un valor lógico, por lo que el resultado solo puede ser true o false. La condición siempre se escribe entre paréntesis. La selección se produce sobre el bloque de sentencias delimitado por llaves. Si el bloque de sentencias solo tiene una sentencia, entonces se puede escribir sin las llaves, como se muestra a continuación. if (condicion) sentencia; Cuando el flujo de un programa llega a una estructura if, se evalúa la condición y el bloque de instrucciones se ejecuta si el valor de la condición es true. Si la condición es false, entonces se ejecuta la sentencia inmediatamente posterior al if.
  • 97.
    Fundamentos de programaciónen Java 91 Por ejemplo, si la calificación de un alumno es 10, entonces se debe mostrar por la consola un mensaje indicando que tiene una Matrícula de Honor. La sentencia if considerando que calificación es una variable de tipo int: if (calificacion == 10) { System.out.println("Matrícula de Honor"); } En este ejemplo el mensaje “Matrícula de Honor” solo se muestra cuando el valor de la calificación es igual a 10. Estructura if else La estructura if-else se denomina de selección doble porque selecciona entre dos bloques de sentencias mutuamente excluyentes. Si se cumple la condición, se ejecuta el bloque de sentencias asociado al if. Si la condición no se cumple, entonces se ejecuta el bloque de sentencias asociado al else. Una sentencia if-else tiene la siguiente sintaxis: if (condicion) { bloque-de-sentencias-if } else { bloque-de-sentencias-else } Al igual que en el if, la condición se debe escribir entre paréntesis. La selección depende del resultado de evaluar la condición. Si el resultado es true, se ejecuta el bloque de sentencias del if, en cualquier otro caso se ejecuta el bloque de instrucciones del else. Después de ejecutar el bloque de sentencias se ejecuta la sentencia inmediatamente posterior al if-else.
  • 98.
    Estructuras de control 92 Porejemplo, si se desea mostrar un mensaje por la consola para indicar si un número es par o impar, basta con calcular el resto de la división del número entre 2 con el operador %. Si el resto es igual a cero, entonces el número es par, en caso contrario el número es impar. La sentencia if-else: if (numero % 2 == 0) System.out.println("El número es par"); else System.out.println("El número es impar"); Como se ha comentado antes, los bloques de sentencias son mutuamente excluyentes. Si se cumple la condición se ejecuta un bloque de sentencias, en caso contrario se ejecuta el otro bloque de sentencias. Teniendo en cuenta esto, se podría escribir una sentencia if-else con la condición contraria y con los bloques de sentencias intercambiados. if (numero % 2 != 0) System.out.println("El número es impar"); else System.out.println("El número es par"); Si fuera necesario evaluar más de una condición, entonces se deben utilizar varias estructuras de selección anidadas. Por ejemplo, para mostrar la calificación de un alumno, es necesario evaluar las condiciones que se indican en la siguiente tabla. Calificación Descripción 10 Matrícula de Honor 9 Sobresaliente 7, 8 Notable 6 Bien 5 Aprobado 0,1,2,3,4 Suspenso
  • 99.
    Fundamentos de programaciónen Java 93 De la tabla anterior, se puede ver que las condiciones son excluyentes entre sí. Si la calificación es 10 se muestra “Matrícula de Honor”. En caso contrario la calificación es menor de 10 y es necesario seleccionar entre “Sobresaliente”, “Notable”, “Bien”, “Aprobado” y “Suspenso”. Si la calificación es 9 se muestra “Sobresaliente”. En caso contrario, la calificación es menor de 9 y se debe seleccionar entre “Notable”, “Bien”, “Aprobado” y “Suspenso”. Si la calificación es mayor o igual a 7 se muestra “Notable”. En caso contrario la calificación es menor de 7 y se debe seleccionar entre “Bien”, “Aprobado” y “Suspenso”. Si la calificación es 6 se muestra “Bien”. En caso contrario la calificación es menor o igual a 6 y se debe seleccionar entre “Aprobado” y “Suspenso”. Si la calificación es 5 se muestra “Aprobado”, en caso contrario “Suspenso”. La sentencia if-else: int calificacion = 7; if (calificacion == 10) System.out.println("Matrícula de Honor"); else if (calificacion == 9) System.out.println("Sobresaliente"); else if (calificacion >= 7) System.out.println("Notable"); else if (calificacion == 6) System.out.println("Bien"); else if (calificacion == 5) System.out.println("Aprobado"); else System.out.println("Suspenso");
  • 100.
    Estructuras de control 94 Estructuraif else if La estructura if-else-if se puede aplicar en los mismos casos en que se utiliza un if-else anidado. Esta estructura permite escribir de forma abreviada las condiciones de un if-else anidado. Una sentencia if-else-if tiene la siguiente sintaxis: if (condicion-1) { bloque-de-sentencias-condicion-1 } else if (condicion-2) { bloque-de-sentencias-condicion-2 } else { bloque-de-sentencias-else } La sentencia if-else-if para el ejemplo de las calificaciones: int calificacion = 7; if (calificacion == 10) { System.out.println("Matrícula de Honor"); } else if (calificacion == 9) { System.out.println("Sobresaliente"); } else if (calificacion >= 7) { System.out.println("Notable"); } else if (calificacion == 6) { System.out.println("Bien"); } else if (calificacion == 5) { System.out.println("Aprobado"); } else { System.out.println("Suspenso"); }
  • 101.
    Fundamentos de programaciónen Java 95 Estructura switch La estructura switch es una estructura de selección múltiple que permite seleccionar un bloque de sentencias entre varios casos. En cierto modo, es parecido a una estructura de if-else anidados. La diferencia está en que la selección del bloque de sentencias depende de la evaluación de una expresión que se compara por igualdad con cada uno de los casos. La estructura switch consta de una expresión y una serie de etiquetas case y una opción default. La sentencia break indica el final de la ejecución del switch. Una sentencia switch tiene la siguiente sintaxis: switch (expresion) { case valor-1: bloque-de-sentencias-1; break; case valor-2: bloque-de-sentencias-2; break; case valor-3: bloque-de-sentencias-3; break; case valor-4: bloque-de-sentencias-4; break; case valor-5: bloque-de-sentencias-5; break; default: bloque-de-sentencias-default; break; }
  • 102.
    Estructuras de control 96 Laexpresión debe devolver un valor de tipo entero (int) o carácter (char) y es obligatorio que la expresión se escriba entre paréntesis. A continuación de cada case aparece uno o más valores constantes del mismo tipo que el valor que devuelve la expresión del switch. Para interrumpir la ejecución de las sentencias del switch se utiliza la sentencia break que provoca la finalización del switch. El flujo del programa continúa en la sentencia inmediatamente posterior al switch. Una vez que se evalúa la expresión del switch, se comprueba si coincide con el valor del primer case. En caso contrario, se comprueba si coincide con el valor del segundo case y así sucesivamente. Cuando el valor de la expresión coincide con el valor de uno de los case, se empieza a ejecutar el bloque de instrucciones correspondiente al case hasta encontrar una sentencia break o al llegar al final de la estructura switch donde se cierra la llave. Si no se encuentra un case que coincida con el valor de la expresión, se ejecuta el bloque de sentencias correspondiente a la etiqueta default. Para asegurar el correcto flujo de ejecución de un programa durante la evaluación de una sentencia switch, es recomendable incluir una sentencia break al final del bloque de instrucciones de cada case, incluido el correspondiente a la etiqueta default. Esto es importante, porque si se omite la sentencia break, cuando finaliza la ejecución del bloque de sentencias de un case, el flujo del programa continúa ejecutando los case siguientes y esto puede provocar un comportamiento erróneo del programa. El siguiente ejemplo muestra la importancia del uso del break en una sentencia switch. Suponga que en una empresa de consultoría la categoría profesional de un empleado se calcula a partir de su tasa de coste. La tabla muestra los valores de las tasas y sus correspondientes categorías. Calificación Descripción Menor de 80 La categoría es ‘C’ de consultor Junior Mayor o igual a 80 y menor de 120 La categoría es ‘B’ de consultor Senior Mayor o igual a 120 La categoría es ‘A’ de socio
  • 103.
    Fundamentos de programaciónen Java 97 Programa que utiliza un switch para seleccionar la descripción correspondiente a cada categoría. public class CategoriasProfesionales { public static void main(String[] args) { int tasaEstandar = 150; char categoriaProfesional; if (tasaEstandar < 80) categoriaProfesional = 'C'; else if (tasaEstandar < 120) categoriaProfesional = 'B'; else categoriaProfesional = 'A'; System.out.print("Tasa " + tasaEstandar + " euros, "); System.out.print("categoría " + categoriaProfesional + " de "); switch (categoriaProfesional) { case 'A': System.out.print("Socio "); case 'B': System.out.print("Senior "); case 'C': System.out.print("Junior "); default: System.out.print("¡Indefinida! "); } } } El valor de la tasaEstandar es 150 euros, de manera que se asigna el valor 'A' a la variable categoriaProfesional. En el switch se cumple el primer case y se muestra por la consola el texto “Socio”. Según esto, el programa debería mostrar el mensaje: Tasa 90 euros, categoría 'A' de Socio No es así, el primer case no tiene break por lo que no finaliza la ejecución del switch y se ejecutan los bloques de sentencias correspondientes al
  • 104.
    Estructuras de control 98 segundocase, al tercer case y al default. El programa muestra por la consola el mensaje: Tasa 90 euros, categoría 'A' de Socio Senior Junior ¡Indefinida! Para evitar que se ejecute más de un bloque de sentencias de un switch, se debe incluir un break al final del bloque de cada case. switch (categoriaProfesional) { case 'A': System.out.print("Socio "); break; case 'B': System.out.print("Senior "); break; case 'C': System.out.print("Junior "); break; default: System.out.print("¡Indefinida! "); break; } La sentencia break al final de cada case asegura que solo se ejecuta un case y después finaliza el switch.
  • 105.
    Fundamentos de programaciónen Java 99 public class CategoriasProfesionales { public static void main(String[] args) { int tasaEstandar = 150; char categoriaProfesional; if (tasaEstandar < 80) categoriaProfesional = 'C'; else if (tasaEstandar < 120) categoriaProfesional = 'B'; else categoriaProfesional = 'A'; System.out.print("Tasa " + tasaEstandar + " euros, "); System.out.print("categoría " + categoriaProfesional + " de "); switch (categoriaProfesional) { case 'A': System.out.print("Socio "); break; case 'B': System.out.print("Senior "); break; case 'C': System.out.print("Junior "); break; default: System.out.print("¡Indefinida! "); break; } } } De nuevo, se asigna el valor 'A' a la variable categoriaProfesional. En el switch se cumple el primer case y la salida por la consola es: Tasa 90 euros, categoría ‘A’ de Socio
  • 106.
    Estructuras de control 100 Volviendoal ejemplo de las calificaciones que antes se ha codificado utilizando if-else anidados, ahora se utiliza un switch. public class Calificaciones { public static void main(String[] args) { int calificacion = 9; switch (calificacion) { case 0: case 1: case 2: case 3: case 4: System.out.println("Suspenso"); break; case 5: System.out.println("Aprobado"); break; case 6: System.out.println("Bien"); break; case 7: case 8: System.out.println("Notable"); break; case 9: System.out.println("Sobresaliente"); break; case 10: System.out.println("Matrícula de Honor"); break; default: System.out.println("No presentado"); break; } } }
  • 107.
    Fundamentos de programaciónen Java 101 Es importante ver que los case correspondientes a los valores 0, 1, 2 y 3 se han dejado vacíos porque el bloque de sentencias para estos casos es el mismo que el del case 4. Para evitar repetir este código varias veces, se deja vacío el bloque correspondiente a estos casos y no se incluye el break. De esta manera, cuando se cumple uno de ellos, se ejecuta el bloque de sentencias correspondiente al case, que para los valores 0, 1, 2 y 3, está vacío. Como no hay break, se ejecutan las siguientes líneas del programa hasta llegar al bloque de sentencias correspondiente al case 4, que muestra el mensaje “Suspenso” y, cuando encuentra el break, finaliza el switch. El switch se diferencia de otras estructuras en que no es necesario delimitar entre llaves el bloque de sentencias de cada case. Solo son obligatorias las llaves de inicio y fin del switch. En una estructura switch es obligatorio que los valores de los distintos casos sean diferentes. Si no hay un caso que coincida con el valor de la expresión y no se incluye la etiqueta default, entonces el switch no ejecuta ninguno de los bloques de sentencias. Por último, conviene recordar que un switch es una estructura apropiada para seleccionar entre un conjunto de opciones simples o predefinidas. No se puede aplicar cuando la selección se basa en opciones complejas o cuando dependen de un intervalo de valores. En ese caso es necesario utilizar una estructura if-else anidada. El operador condicional El operador condicional (?:) se relaciona con la estructura if-else. Es el único operador de Java que utiliza tres operandos. El primer operando es una condición lógica, el segundo es el valor que toma la expresión cuando la condición es true y el tercero es el valor que toma la expresión cuando la condición es false. El operador evalúa la condición delante del símbolo ?, que puede escribirse entre paréntesis. Si vale true devuelve el valor que aparece a continuación del signo ?. Si es false devuelve el valor que aparece a continuación de los dos puntos. El operador condicional tiene la siguiente sintaxis: condicion-logica ? valor-si-verdadero : valor-si-falso;
  • 108.
    Estructuras de control 102 Lacondición lógica también se puede expresar entre paréntesis: (condicion-logica)? valor-si-verdadero : valor-si-falso; Después de evaluar la condición lógica, se devuelve el valor correspondiente al resultado lógico verdadero o falso. Por ejemplo, dada la edad de una persona, se desea mostrar un mensaje por la consola que indique si es mayor de edad o no. int edad = 16; String txt; txt = (edad >= 18) ? "Mayor de edad" : "Menor de edad"; System.out.print(txt); La condición lógica es edad mayor o igual a 18 años. Si es verdadera, el operador devuelve el texto “Mayor de edad”, en caso contrario devuelve “Menor de edad”. En este ejemplo la variable edad se inicializa a 16, por lo que el mensaje que se muestra por la consola es: Menor de edad Estructuras de repetición Las estructuras de repetición permiten repetir muchas veces un bloque de sentencias. A estas estructuras también se les conoce como estructuras iterativas o bucles. Como las estructuras de selección, las estructuras de repetición se pueden combinar y anidar. Es frecuente utilizar una estructura de repetición que contenga un bloque de sentencias que combine otras estructuras de repetición y de selección. Las estructuras de repetición se componen de cuatro partes: la inicialización, la condición, el bloque de sentencias y la actualización.
  • 109.
    Fundamentos de programaciónen Java 103 Inicialización. Permite inicializar la estructura iterativa, normalmente consiste en la declaración e inicialización de la variable de control del bucle. Condición. Define la condición que se evalúa para ejecutar el bloque de sentencias de la estructura iterativa. Dependiendo del tipo de estructura que se utilice, la condición se comprueba antes o después de realizar cada iteración. Bloque de sentencias. Conjunto de sentencias que se ejecutan dentro de la estructura iterativa. Actualización. Actualización de la variable de control del bucle. Normalmente se realiza al finalizar la ejecución del bloque de sentencias. Estructura while La estructura de repetición while repite el bloque de sentencias mientras la condición del while es verdadera. El diagrama de flujo de una estructura while muestra que la condición se verifica justo después de inicializar la variable de control. Si el resultado de evaluar la condición por primera es falso, entonces no se ejecuta el bloque de sentencias.
  • 110.
    Estructuras de control 104 Unwhile tiene la siguiente sintaxis: inicialización; while (condición) { bloque-de-sentencias; actualizacion; } Esta es la sintaxis general. La condición del while se escribe obligatoriamente entre paréntesis. Un while no necesariamente requiere inicialización y actualización de una variable de control. En ese caso solo es necesario incluir la condición y el bloque de sentencias: while (condición) { bloque-de-sentencias; } Cuando el programa ejecuta un while, lo primero que hace es evaluar la condición. Si es verdadera ejecuta el bloque de sentencias, si es falsa finaliza el while. En cada iteración, cuando finaliza la ejecución del bloque de sentencias se vuelve a evaluar la condición. De nuevo, si es verdadera ejecuta una vez más el bloque de sentencias, si es falsa finaliza el while. Cuando esto se produce, el flujo del programa continúa en la sentencia inmediatamente posterior al while. Si la primera vez que se evalúa la condición el resultado es falso, entonces no se ejecuta el bloque de sentencias. Por esta razón, se dice que un while se ejecuta cero o más veces. Si la condición siempre es verdadera, entonces el while nunca termina y se ejecuta indefinidamente. Esto se conoce como bucle infinito. El siguiente ejemplo muestra el uso del while para calcular la función factorial de un número entero positivo ‘n’.
  • 111.
    Fundamentos de programaciónen Java 105 La función factorial se define: 0! = 1 1! = 1 2! = 1 x 2 3! = 1 x 2 x 3 4! = 1 x 2 x 3 x 4 ... n!= 1 x 2 x 3 x 4 x 5 x ... x (n-2) x (n-1) x (n) De la definición anterior, se puede calcular el factorial utilizando una estructura repetitiva con una variable de control que empiece en 1 y termine en ‘n’. La actualización de la variable de control del while suma uno cada vez. Programa que calcula la función factorial de un número utilizando la estructura while. public class FactorialWhile { public static void main(String[] args) { int n = 5; // n se inicializa a 5 para calcular 5! int factorial = 1 // factorial se inicializa a 1 int i = 1; // el valor inicial de i es 1 while (i <= n) { factorial = factorial * i; i++; } System.out.println("El factorial de " + n + " es " + factorial); } }
  • 112.
    Estructuras de control 106 Enla expresión factorial = factorial * i la variable factorial aparece dos veces. Primero se calcula el producto factorial * i y después se asigna este resultado a la variable factorial. Es por esto que la tabla muestra una columna con los valores de los operandos del producto y otra con el valor final de la variable factorial. La siguiente tabla muestra el proceso de cálculo que se realiza en el while. i n factorial * i factorial 1 5 1 * 1 1 2 5 1 * 2 2 3 5 2 * 3 6 4 5 6 * 4 24 5 5 24 * 5 120 La variable factorial se inicializa a 1. En la primera iteración i vale 1, se calcula el producto factorial * i con los valores 1 * 1 y se asigna 1 a la variable factorial. En la segunda iteración i vale 2, se calcula factorial * i con los valores 1 * 2 y se asigna 2 a la variable factorial. En la tercera iteración i vale 3, se calcula factorial * i con los valores 2 * 3 y se asigna 6 a la variable factorial. En la cuarta iteración i vale 4, se calcula factorial * i con los valores 6 * 4 y se asigna 24 a la variable factorial. En la última iteración i vale 5, se calcula el producto factorial * i con los valores 24 * 5 y se asigna 120 a la variable factorial. De los resultados de la tabla anterior, se puede observar que no es necesario calcular el producto factorial * i en la primera iteración cuando i vale 1. Este producto siempre va a dar como resultado 1. El algoritmo es más eficiente si se elimina la primera iteración, basta con inicializar la variable de control i a 2. En este ejemplo, el valor inicial de i es 1 para que el algoritmo sea más claro.
  • 113.
    Fundamentos de programaciónen Java 107 Estructura do-while La estructura de repetición do-while ejecuta el bloque de sentencias al menos una vez. Después comprueba la condición y repite el bloque de sentencias mientras la condición es verdadera. El diagrama de flujo de una estructura do-while muestra que la condición se verifica al final, después de ejecutar el bloque de sentencias la primera vez. Un do-while tiene la siguiente sintaxis: inicialización; do { bloque-de-sentencias; actualizacion; } while (condición); Esta es la sintaxis general. La condición del do-while se escribe obligatoriamente entre paréntesis.
  • 114.
    Estructuras de control 108 Undo-while no necesariamente utiliza una variable de control. En ese caso solo es necesario incluir la condición y el bloque de sentencias: do { bloque-de-sentencias; } while (condición); Cuando el programa ejecuta un do-while, lo primero que hace es ejecutar el bloque de sentencias y luego evalúa la condición. Si es verdadera, ejecuta de nuevo el bloque de sentencias, si es falsa finaliza el do-while. En cada iteración, cuando finaliza la ejecución del bloque de sentencias se vuelve a evaluar la condición. De nuevo, si es verdadera ejecuta una vez más el bloque de sentencias, si es falsa finaliza el do-while. Cuando esto se produce, el flujo del programa continúa en la sentencia inmediatamente posterior al do-while. Programa que calcula la función factorial de un número utilizando la estructura do-while. public class FactorialDoWhile { public static void main(String[] args) { int n = 5; // n se inicializa a 5 para calcular 5! int factorial = 1 // factorial se inicializa a 1 int i = 1; // el valor inicial de i es 1 do { factorial = factorial * i; i++; } while (i <= n); System.out.println("El factorial de " + n + " es " + factorial); } }
  • 115.
    Fundamentos de programaciónen Java 109 Estructura for La estructura de repetición for repite el bloque de sentencias mientras la condición del for es verdadera. Un for es un caso particular de la estructura while. Solo se debe utilizar cuando se sabe el número de veces que se debe repetir el bloque de sentencias. El diagrama de flujo de una estructura for es igual que el de un while. Un for verifica la condición justo después de inicializar la variable de control. Si el resultado de evaluar la condición por primera es falso, entonces no se ejecuta el bloque de sentencias. Un for tiene la siguiente sintaxis: for (inicialización; condición; actualización) { bloque-de-sentencias; } Cuando el programa ejecuta un for, lo primero que hace es evaluar la condición. Si es verdadera ejecuta el bloque de sentencias, si es falsa finaliza el for.
  • 116.
    Estructuras de control 110 Encada iteración, cuando finaliza la ejecución del bloque de sentencias se vuelve a evaluar la condición. De nuevo, si es verdadera ejecuta una vez más el bloque de sentencias, si es falsa finaliza el for. Cuando esto se produce, el flujo del programa continúa en la sentencia inmediatamente posterior al for. Programa que calcula la función factorial de un número utilizando la estructura for. public class FactorialFor { public static void main(String[] args) { int n = 5; // n se inicializa a 5 para calcular 5! int factorial = 1 // factorial se inicializa a 1 for (int i=1; i <= n; i++) { factorial = factorial * i; } System.out.println("El factorial de " + n + " es " + factorial); } } Normalmente la variable de control se declara y se inicializa en la sección de inicialización de la variable. En este ejemplo se hace int i= 1, es decir se declara una variable i de tipo int y se inicializa a 1. La condición del for es i <= n, la misma que se ha utilizado en el while y el do-while. Por último, la variable i se incrementa en 1 en cada iteración. En el for, el while y el do-while el incremento de i se realiza con el operador ++. Es posible combinar estructuras de selección y estructuras de iteración. Si se define una estructura de repetición dentro de otra, entonces se tiene una estructura de repetición anidada.
  • 117.
    Fundamentos de programaciónen Java 111 El siguiente ejemplo utiliza tres for anidados. ¿Cuántas veces se muestra por la consola el mensaje “Hola Mundo”? public class ForAnidado { public static void main(String[] args) { for (int i=1; i <= 5; i++) for (int j=2; j <= 4; j++) for (int k=3; k <= 6; k++) System.out.println("Hola Mundo"); } } Para saber cuántas veces se imprime el mensaje es necesario saber cuántas veces se repite cada for. El for de i se repite 5 veces, el for de j se repite 3 veces y el for de k se repite 4 veces. Como el for de k está dentro del for de j y éste dentro del for de i, el mensaje se imprime 5x3x4 veces, un total de 60 veces. Uso de las estructuras de repetición Es importante utilizar la estructura de repetición más apropiada para cada caso. En general, se recomienda seguir los siguientes criterios: El while se debe utilizar cuando no se sabe el número de veces que se va a repetir el bloque de sentencias. El do-while se debe utilizar cuando el bloque de sentencias se debe ejecutar al menos una vez. El for se debe utilizar cuando se sabe el número de veces que se va a repetir el bloque de sentencias. Un for es útil cuando se conoce el valor inicial para la variable de control del bucle y además es necesario utilizar una expresión aritmética para actualizar esta variable.
  • 118.
    Estructuras de control 112 Ejemplode uso de while. Utilice una estructura while para determinar mediante restas sucesivas si un número entero positivo es par. Para saber si un número entero es par es necesario restar 2 sucesivamente mientras el número sea mayor o igual a 2. Si después de realizar las restas el número es cero, el número es par, si no, es impar. public class NumeroParImpar { public static void main(String[] args) { // este programa verifica si un número positivo // es para o impar int numero = 12; // el valor inicial del número while (numero >= 2) { numero = numero - 2; } if (numero == 0) System.out.println("El número es par"); else System.out.println("El número es impar"); } }
  • 119.
    Fundamentos de programaciónen Java 113 Ejemplo de uso de do-while. Utilice una estructura do-while que muestre por la consola números enteros aleatorios entre 0 y 100 hasta que salga el número 50. Para calcular un número aleatorio se utiliza el método random() de la clase Math. Este método devuelve un valor de tipo double entre 0 y 1. Este resultado se multiplica por 100 para que el valor esté en el rango entre 0 y 100. Antes de asignar el resultado a la variable número se convierte a un valor entero utilizando (int). El do-while se ejecuta al menos una vez y muestra los números aleatorios calculados mientras el número sea diferente de 50. public class NumerosAleatorios { public static void main(String[] args) { // este programa muestra números enteros aleatorios // entre 0 y 100 hasta que sale el 50 do { numero = (int) (100 * Math.random()); System.out.println("Número aleatorio: " + numero); } while (numero != 50); } }
  • 120.
    Estructuras de control 114 Ejemplode uso de for. Utilice una estructura for para calcular la función potencia de un número entero positivo utilizando productos. La potencia se calcula como el producto de la base repetido tantas veces como el valor del exponente. potencia = base x base x base x base x base x ... x base Inicialmente, el valor de la variable potencia es 1 porque cualquier número elevado a la potencia cero es 1. public class PotenciaFor { public static void main(String[] args) { // este programa calcula 2^10 int base = 2; // base int exponente = 10; // exponente al que se eleva la base int potencia = 1; // potencia se inicializa a 1 // porque x^0 = 1 for (int i=1; i <= exponente; i++) { potencia = potencia * base; } System.out.println("La potencia es " + potencia); } }
  • 121.
    Fundamentos de programaciónen Java 115 Estructuras de salto En Java existen dos sentencias que permiten modificar el flujo secuencial de un programa y provocan un salto en la ejecución. Estas sentencias son break y continue. Ambas se utilizan con las estructuras de repetición para interrumpir la ejecución con break o volver al principio con continue. Además, el break se utiliza para interrumpir la ejecución de un switch. Sentencia break La sentencia break se utiliza para interrumpir la ejecución de una estructura de repetición o de un switch. Cuando se ejecuta el break, el flujo del programa continúa en la sentencia inmediatamente posterior a la estructura de repetición o al switch. Sentencia continue La sentencia continue únicamente puede aparecer en una estructura de repetición. Cuando se ejecuta un continue, se deja de ejecutar el resto del bloque de sentencias de la estructura iterativa para volver al inicio de ésta. Uso de break y continue A continuación se muestran ejemplos del uso de las sentencias break y continue. Ejemplo de uso de break en un switch. Desarrolle un programa que cuente el número de vocales, consonantes y espacios de una cadena de caracteres. Utilice un for para comparar cada una de las letras de la frase. Dentro del for utilice un switch para seleccionar entre vocales, consonantes y espacios. Las variables vocales, consonantes y espacios se inicializan a cero y se utilizan para contar el número de veces que aparecen en la frase. Defina una variable letra de tipo char. Almacene la letra correspondiente a la posición i de la cadena de caracteres. Utilice el método charAt(i) de la clase String para copiar el valor de este carácter a la variable letra. Utilice la sentencia break al final del bloque de sentencias de los case correspondientes a vocales, espacios y consonantes.
  • 122.
    Estructuras de control 116 publicclass ConsonantesVocales { public static void main(String[] args) { String frase = "Hola Mundo"; char letra; int vocales = 0, consonantes = 0, espacios = 0; for (int i=0; i<frase.length(); i++) { letra = frase.charAt(i); switch (letra) { case 'a': case 'e': case 'i': case 'o': case 'u': case 'A': case 'E': case 'I': case 'O': case 'U': vocales++; break; case ' ': espacios++; break; default: consonantes++; break; } } System.out.println("La frase '" + frase + "' tiene " + vocales + " vocales, " + consonantes + " consonantes y " + espacios + " espacios. "); } }
  • 123.
    Fundamentos de programaciónen Java 117 Ejemplo de uso de break en un do-while. Modifique el programa de los números aleatorios desarrollado en el ejemplo de uso de un do-while. Incluya un break que interrumpa el do-while cuando el número aleatorio sea igual a 25. El programa debe terminar cuando el número aleatorio sea 25 o 50. public class NumerosAleatoriosConBreak { public static void main(String[] args) { // este programa muestra números enteros aleatorios // entre 0 y 100 hasta que sale el 25 o el 50 do { numero = (int) (100 * Math.random()); System.out.println("Número aleatorio: " + numero); if (numero == 25) break; } while (numero != 50); } }
  • 124.
    Estructuras de control 118 Ejemplode uso de continue en un for. Desarrolle un programa que muestre por consola los números pares entre 2 y 10. Utilice un for para valores de i de 1 a 10 y aplique la sentencia continue para interrumpir la ejecución de las iteraciones impares. public class NumerosPares { public static void main(String[] args) { for (int i=1; i<=10; i++) { if (i % 2 != 0) continue; //el número es impar, se interrumpe la iteración System.out.println("Números pares: " + i); } } }
  • 125.
    119 7. Estructuras dealmacenamiento Arrays Java proporciona una estructura de almacenamiento denominada array que permite almacenar muchos objetos de la misma clase e identificarlos con el mismo nombre. La declaración de un array tiene la siguiente sintaxis: tipo-o-clase[] identificador-array; o tipo-o-clase identificador-array[]; Por ejemplo, un array de números enteros se puede declarar de dos formas: int[] numeros; o int numeros[]; Ambas declaraciones son equivalentes, el tipo base del array es int y el nombre del array es numeros. Todos los elementos de la estructura numeros[] almacenan un int. La primera declaración define un array de objetos de tipo primitivo int con identificador numeros. La segunda declaración dice que cada elemento de la forma numeros[] es de tipo int. Ejemplos de declaraciones de arrays: int[] numerosEnteros; // array de tipo int double[] numerosReales; // array de tipo double String[] nombres; // array de tipo String Object[] objetos; // array de la clase Object Vehiculo[] vehiculos; // array de la clase Vehiculo Turismo[] turismos; // array de la clase Turismo
  • 126.
    Estructuras de almacenamiento 120 Sedenomina tipo base del array al tipo que se declara para sus elementos. Este tipo base puede ser un tipo primitivo de Java, un objeto o una clase definida. En los ejemplos anteriores se han utilizado tipos primitivos y clases como tipo base. El array numerosEnteros almacena objetos del primitivo int. El array nombres almacena objetos de la clase String. El array objetos almacena referencias a instancias de la clase Object de Java. El array vehiculos almacena objetos de la clase Vehiculo. Además de declarar un array es necesario indicar el número de elementos que va a almacenar. Un array es un objeto y como cualquier objeto de un programa Java, su valor inicial es null. Antes de hacer referencia a los elementos del array es necesario instanciar el objeto. Cuando se instancia un objeto array se asigna un espacio de memoria para almacenar los elementos del array. Para esto es necesario saber el número total de elementos que va a almacenar. La instanciación de un objeto array se hace de la siguiente forma: nombres = new String[100]; vehiculos = new Vehiculo[50]; En este ejemplo, el array nombres tiene capacidad para almacenar hasta 100 objetos de tipo String. El array vehiculos puede almacenar hasta 50 objetos de la clase Vehiculo. Cuando se crea un array se inicializa el valor de todos sus elementos al valor por defecto del tipo base del array: cero para los números, false para los boolean, u0000 para los caracteres y null para las referencias a objetos. De forma similar al resto de objetos de Java, un array se puede inicializar al momento de la declaración. En este caso se inicializa al valor por defecto del tipo del array. int[] numerosEnteros = new int[10]; String[] nombres = new String[100]; Vehiculo[] vehiculos = new Vehiculo[50]; Turismo[] turismos = new Turismo[50];
  • 127.
    Fundamentos de programaciónen Java 121 Un array también se puede inicializar indicando la lista de valores que va a almacenar: String[] diasLaborables = {"Lunes", "Martes", "Miércoles", "Jueves", "Viernes"; int[] enteros = {0, 1, 2, 3, 4, 5, 6, 7, 8, 9, 10}; El array diasLaborables almacena 5 objetos de tipo String con los nombres de los días laborables de la semana. El array enteros almacena 11 números enteros con valores de 0 a 10. Para hacer referencia a cada elemento de un array es necesario indicar la posición que ocupa en la estructura de almacenamiento. Esta posición se denomina índice. El primer elemento de un array se almacena en la posición cero y el último elemento en la posición n-1, donde n es el tamaño del array. Por ejemplo, el array notas almacena 5 números enteros:
  • 128.
    Estructuras de almacenamiento 122 Ladeclaración del array: int[] notas = {4, 9, 7, 5, 10}; El primer elemento del array se almacena en la posición 0 y el último en la posición 4, que equivale a su tamaño menos 1. El atributo length almacena el tamaño de un array. En este ejemplo, la última posición del array es notas.length – 1. Este arrray notas almacena 5 calificaciones, notas[0] es el primer elemento del array y notas[4] el último. Para mostrar las calificaciones almacenadas en el array, se puede utilizar un for con una variable de control que vaya de cero hasta la longitud del array menos 1. for (int i=0; i<=notas.length - 1; i++) System.out.println("notas[" + i + "] es " + notas[i]); La salida por la consola: notas[0] es 4 notas[1] es 9 notas[2] es 7 notas[3] es 5 notas[4] es 10 El siguiente for es equivalente al anterior. En vez de definir el límite de la variable de control menor o igual a notas.length–1, se hace estrictamente menor que notas.length. for (int i=0; i<notas.length; i++) System.out.println("notas[" + i + "] es " + notas[i]);
  • 129.
    Fundamentos de programaciónen Java 123 El atributo length de un array almacena un valor numérico que se puede consultar pero no se puede modificar. Es una buena práctica de programación utilizar el atributo length para hacer referencia al tamaño de un array. Otra forma de mostrar los valores almacenados en un array es utilizando un for “para todo”, donde la variable de control del for, con identificador nota, toma el valor de todos los elementos de la estructura de almacenamiento, en este caso, el array notas. for (int nota : notas) System.out.println(nota); La variable nota del for “para todo” toma los valores nota[0], nota[1], nota[2], nota[3] y nota[4] en cada iteración. Cuando se utiliza un for “para todo” no hace falta indicar los límites de la variable de control del for, basta que esta variable sea del tipo almacenado en el array. En este ejemplo nota es de tipo int. La salida por la consola: 4 9 7 5 10
  • 130.
    Estructuras de almacenamiento 124 Elarray diasLaborables almacena los nombres de los días laborables de la semana: La declaración del array: String[] diasLaborables = {"Lunes", "Martes", "Miércoles", "Jueves", "Viernes"}; De nuevo, se utiliza un for “para todo” para mostrar el contenido del array diasLaborables que almacena objetos de tipo String. for (String dia: diasLaborables) System.out.println(dia); La variable dia del for “para todo” es de tipo String y toma los valores diasLaborables[0], diasLaborables[1], diasLaborables[2], diasLaborables[3] y diasLaborables[4] en cada iteración.
  • 131.
    Fundamentos de programaciónen Java 125 La salida por consola: Lunes Martes Miércoles Jueves Viernes El array vehiculos almacena 3 objetos de la clase Vehiculo: un turismo, un deportivo y una furgoneta. Cada elemento del array es una instancia de las subclases de Vehiculo. El array vehiculos almacena referencias a objetos de la clase Vehiculo.
  • 132.
    Estructuras de almacenamiento 126 Ladeclaración del array: Vehiculo[] vehiculos = { new Turismo("4060 TUR", "Skoda", "Fabia", "Blanco", 90.0, 2, false), new Deportivo("4070 DEP", "Ford", "Mustang", "Rojo", 150.0, 2000), new Furgoneta("4080 FUR", "Fiat", "Ducato", "Azul", 80.0, 1200, 8) }; Para mostrar los datos de los vehículos almacenados en el array se debe ejecutar el método getAtributos() de la clase Vehiculo. Se puede utilizar un for con una variable de control i o un for “para todo”. // for con variable de control i for (int i=0; i < vehiculos.length; i++) System.out.println(vehiculos[i].getAtributos()); // for “para todo” for (Vehiculo vehiculo : vehiculos) System.out.println(vehiculo.getAtributos()); La variable vehiculo del for “para todo” es de tipo Vehiculo y toma los valores de vehiculos[0], vehiculos [1] y vehiculos[2] en cada iteración.
  • 133.
    Fundamentos de programaciónen Java 127 La salida por consola es la misma en ambos casos: Matrícula: 4060 TUR Modelo: Skoda Fabia Color: Blanco Tarifa: 90.0 Disponible: false Puertas: 2 Marcha automática: false Matrícula: 4070 DEP Modelo: Ford Mustang Color: Rojo Tarifa: 150.0 Disponible: false Cilindrada (cm3): 2000 Matrícula: 4080 FUR Modelo: Fiat Ducato Color: Azul Tarifa: 80.0 Disponible: false Carga (kg): 1200 Volumen (m3): 8 Arrays multidimensionales Un array de dos dimensiones es un array que contiene otro array en cada uno de sus elementos. Por ejemplo, un array de dos dimensiones de números enteros de tamaño 2 x 3 se declara: int[][] notas = new int[2][3]; Un array de dos dimensiones tiene forma de tabla. Para indicar la posición de uno de sus elementos es necesario indicar dos índices, uno para la fila y otro para la columna. La fila indica la posición en el primer array y la columna la posición en el segundo array. El siguiente esquema muestra un array de dos dimensiones de números enteros. El array notas se inicializa con los valores {{5, 7, 9}, {4, 6, 5}}. Este array representa una tabla de 2 x 3 y en total almacena 6 números enteros. El array notas tiene dos elementos y cada uno de ellos es un array: notas[0] y notas[1]. El elemento notas[0] tiene a su vez 3 elementos: notas[0][0], notas[0][1] y notas[0][2]. El elemento notas[1] tiene también 3 elementos: notas[1][0], notas[1][1] y notas[1][2].
  • 134.
    Estructuras de almacenamiento 128 Paramostrar los elementos del array notas es necesario utilizar dos for anidados. for (int i = 0; i < notas.length; i++) for (int j = 0; j < notas[i].length; j++) System.out.println("notas[" + i + "][" + j + "] " + "es " + notas[i][j]); La salida por la consola: notas[0][0] es 5 notas[0][1] es 7 notas[0][2] es 9 notas[1][0] es 4 notas[1][1] es 6 notas[1][2] es 5
  • 135.
    Fundamentos de programaciónen Java 129 También se puede utilizar un for “para todo”: for (int[] fila : notas) for (int nota : fila) System.out.println(nota); La salida por la consola: 5 7 9 4 6 5 En general, un array multidimensional es aquel que dentro de uno de sus elementos almacena uno o más arrays de objetos. Por ejemplo, un array de tres dimensiones de números enteros de tamaño 3 x 3 x 3 se declara: int[][][] numeros = new int[3][3][3]; Este array de tres dimensiones tiene forma de cubo y almacena 27 números enteros. Para indicar la posición de uno de sus elementos es necesario utilizar tres índices. Si el array debe almacenar números del 1 al 27 consecutivos en cada una de sus dimensiones, entonces se inicializa utilizando tres for anidados: int numero = 1; for (int i=0; i<numeros.length; i++) for (int j=0; j<numeros[i].length; j++) for (int k=0; k<numeros[j].length; k++) numeros[i][j][k] = numero++;
  • 136.
    Estructuras de almacenamiento 130 Paramostrar los números almacenados: for (int i=0; i<numeros.length; i++) { for (int j=0; j<numeros[i].length; j++) { for (int k=0; k<numeros[j].length; k++) System.out.print(numeros[i][j][k] + " "); System.out.println(""); } System.out.println(""); } La salida por la consola: 1 2 3 4 5 6 7 8 9 10 11 12 13 14 15 16 17 18 19 20 21 22 23 24 25 26 27
  • 137.
    Fundamentos de programaciónen Java 131 Uso de arrays Suponga que se desea almacenar en arrays el catálogo de vehículos y la relación de clientes de una empresa de alquiler de vehículos. Para esto es necesario definir una nueva clase, EmpresaAlquilerVehiculos, que almacene la información detallada de la empresa, los clientes y el catálogo de vehículos. public class EmpresaAlquilerVehiculos { private String cif; private String nombre; private String paginaWeb; private int totalClientes; private Cliente[] clientes; private int totalVehiculos; private Vehiculo[] vehiculos; private int totalAlquileres; private VehiculoAlquilado[] alquileres; // se omiten los métodos ‘get’ y ‘set’ de la clase public EmpresaAlquilerVehiculos (String cif, String nombre, String paginaWeb) { this.cif = cif; this.nombre = nombre; this.paginaWeb = paginaWeb; this.totalClientes = 0; this.clientes = new Cliente[50]; this.totalVehiculos = 0; this.vehiculos = new Vehiculo[50]; this.totalAlquileres = 0; this.alquileres = new VehiculoAlquilado[100]; } }
  • 138.
    Estructuras de almacenamiento 132 Laclase EmpresaAlquilerVehiculos está compuesta de arrays de objetos de las clases Cliente, Vehiculo y VehiculoAlquilado. A continuación se incluye la declaración de los atributos de estas clases, se omite la declaración de los métodos constructores y los métodos ‘get’ y ‘set’. public class Cliente { private String nif; private String nombre; private String apellidos; } public class Vehiculo { private String matricula; private String marca; private String modelo; private String color; private double tarifa; private boolean disponible; } public class VehiculoAlquilado { private Cliente cliente; private Vehiculo vehiculo; private int diaAlquiler; private int mesAlquiler; private int añoAlquiler; private int totalDiasAlquiler; }
  • 139.
    Fundamentos de programaciónen Java 133 La clase EmpresaAlquilerVehiculos declara tres arrays para registrar a sus clientes, vehículos y el histórico de vehículos alquilados. El array clientes puede almacenar hasta 50 objetos de tipo Cliente, el array vehiculos puede almacenar hasta 50 objetos de tipo Vehiculo y el array alquileres tiene capacidad para almacenar 100 objetos de tipo VehiculoAlquilado. Las variables numéricas totalClientes, totalVehiculos y totalAlquileres se utilizan para almacenar el total de objetos almacenados en cada uno de los arrays. Estas variables se inicializan a cero en el método constructor de la clase. La clase EmpresaAlquilerVehiculos declara los siguientes métodos para realizar operaciones: registrarCliente(Cliente cliente). Añade un nuevo cliente a la lista de clientes de la empresa. registrarVehiculo(Vehiculo vehiculo). Añade un vehículo al catálogo de vehículos de la empresa. imprimirClientes(). Muestra la relación de clientes de la empresa. imprimirVehiculos(). Muestra el catálogo de vehículos de la empresa. alquilarVehiculo(String matricula,String nif,int dias). Modifica la disponibilidad del vehículo para indicar que está alquilado y añade un objeto de tipo VehiculoAlquilado al array de vehículos alquilados. Este array almacena el cliente, el vehículo y los días de alquiler de cada vehículo alquilado. recibirVehiculo(String matricula). Modifica la disponibilidad del vehículo para que se pueda alquilar de nuevo.
  • 140.
    Estructuras de almacenamiento 134 Elmétodo registrarCliente(Cliente cliente) almacena un objeto de la clase Cliente en la última posición del array clientes, dada por la variable totalClientes y a continuación incrementa la variable totalClientes. public void registrarCliente(Cliente cliente) { this.clientes[this.totalClientes] = cliente; this.totalClientes++; } El método registrarVehiculo(Vehiculo vehiculo) almacena un objeto de la clase Vehiculo en la última posición del array vehiculos, dada por la variable totalVehiculos y a continuación incrementa la variable totalVehiculos. public void registrarVehiculo(Vehiculo vehiculo) { this.vehiculos[this.totalVehiculos] = vehiculo; this.totalVehiculos++; } El método imprimirClientes() muestra la relación de clientes de la empresa de alquiler. public void imprimirClientes() { System.out.println("NIF clientetNombren"); for (int i=0; i<this.totalClientes; i++) System.out.println(clientes[i].getAtributos()); }
  • 141.
    Fundamentos de programaciónen Java 135 El método imprimirVehiculos() muestra el catálogo de vehículos de la empresa de alquiler. El método getAtributosInforme() muestra el detalle de atributos del vehículo. public void imprimirVehiculos() { System.out.println("MatriculatModelo " + "tImporte Disponiblen"); for (int i=0; i<this.totalVehiculos; i++) System.out.println( vehiculos[i].getAtributosInforme()); } Para registrar el alquiler de un vehículo por un cliente se usa el método alquilarVehiculo(String matricula, String nif, int dias). Este método modifica la disponibilidad del vehículo para indicar que está alquilado. El método getCliente(String nif) busca la referencia del cliente con el NIF dado en el array clientes. De forma similar, el método getVehiculo(String matricula) busca la referencia del vehículo con la matrícula dada en el array vehiculos. Una vez encontrado el vehículo con la matrícula indicada, se verifica si está disponible para alquilar y se modifica su disponibilidad. A continuación, almacena un objeto de tipo VehiculoAlquilado en el array alquileres. Este objeto relaciona un cliente, un vehículo, la fecha actual y los días de alquiler. El método getCliente(String nif). private Cliente getCliente(String nif) { for (int i=0; i<this.getTotalClientes(); i++) if (this.clientes[i].getNIF() == nif) return this.clientes[i]; return null; }
  • 142.
    Estructuras de almacenamiento 136 publicvoid alquilarVehiculo(String matricula, String nif, int dias) { Cliente cliente = getCliente(nif); Vehiculo vehiculo = getVehiculo(matricula); // busca el cliente con el NIF dado en el array // clientes y el vehículo con la matrícula dada en el // array vehiculos, si el vehículo está disponible se // alquila con la fecha actual, que se obtiene // ejecutando los métodos diaHoy(), mesHoy() y // añoHoy(), cuya declaración no se incluye if (vehiculo.getDisponible()) { vehiculo.setDisponible(false); this.alquileres[this.totalAlquileres]= new VehiculoAlquilado(cliente, vehiculo, diaHoy(), mesHoy(), añoHoy(), dias); this.totalAlquileres++; } } El método recibirVehiculo(String matricula) modifica la disponibilidad del vehículo para que se pueda alquilar de nuevo. Este método utiliza el método getVehiculo(String matricula) que busca el vehículo con la matrícula dada en el array vehiculos. Si lo encuentra, modifica su disponibilidad para indicar que nuevamente está disponible para alquiler.
  • 143.
    Fundamentos de programaciónen Java 137 public void recibirVehiculo(String matricula) { // busca el vehículo con la matrícula dada en el // array vehiculos y modifica su disponibilidad // para que se pueda alquilar de nuevo Vehiculo vehiculo = getVehiculo(matricula); if (vehiculo != null) vehiculo.setDisponible(true); } Una vez definida la clase EmpresaAlquilerVehiculos es necesario definir la clase del programa principal donde se van a crear las instancias de los objetos de esta aplicación. El método main() del programa principal crea una instancia de la clase EmpresaAlquilerVehiculos, denominada easydrive con CIF “A-28-187189”, nombre “easydrive” y página web “www.easydrive.com”. // la instancia easydrive de EmpresaAlquilerVehiculos EmpresaAlquilerVehiculos easydrive = new EmpresaAlquilerVehiculos("A-28-187189", "easy drive", "www.easydrive.com"); Al crear la instancia easydrive, el método constructor de la clase EmpresaAlquilerVehiculos inicializa los arrays clientes y vehiculos de este objeto. Una vez creada la instancia es necesario añadir clientes y vehículos al objeto easydrive. En este ejemplo se registran dos clientes y cinco vehículos de alquiler: tres turismos, un deportivo y una furgoneta. Para registrar un nuevo cliente basta con invocar el método registrarCliente(Cliente cliente) con una instancia de la clase Cliente para añadir un nuevo cliente al array clientes del objeto easydrive.
  • 144.
    Estructuras de almacenamiento 138 //registro del cliente con NIF "X5618927C" easydrive.registrarCliente(new Cliente("X5618927C", "Juan","González López")); Para registrar un nuevo vehículo basta con invocar el método registrarVehiculo(Vehiculo vehiculo) con una instancia de la clase Vehiculo para añadir un nuevo vehículo al array vehiculos del objeto easydrive. // registro del turismo con matrícula "4060 TUR" easydrive.registrarVehiculo(new Turismo("4060 TUR", "Skoda","Fabia", "Blanco", 90.0, 2, false)); Una vez registrados los clientes y los vehículos de la empresa, se invocan los métodos imprimirClientes() e imprimirVehiculos() para mostrar la relación de clientes y el catálogo de vehículos de la empresa “easydrive”. // imprime la relación de clientes de "easydrive" easydrive.imprimirClientes(); // imprime el catálogo de vehículos de "easydrive" easydrive.imprimirVehiculos();
  • 145.
    Fundamentos de programaciónen Java 139 public class EmpresaAlquilerVehiculos { // se omiten los atributos y el resto de métodos de la clase public void registrarCliente(Cliente cliente) { this.clientes[this.totalClientes] = cliente; this.totalClientes++; } public void registrarVehiculo(Vehiculo vehiculo) { this.vehiculos[this.totalVehiculos] = vehiculo; this.totalVehiculos++; } public void imprimirClientes() { System.out.println("NIF clientetNombren"); for (int i=0; i<this.totalClientes; i++) System.out.println(clientes[i].getAtributos()); } public void imprimirVehiculos() { System.out.println("MatriculatModelo " + "tImporte Disponiblen"); for (int i=0; i<this.totalVehiculos; i++) System.out.println(vehiculos[i].getAtributosInforme()); } public void alquilarVehiculo(String matricula, String nif, int dias) { Cliente cliente = getCliente(nif); Vehiculo vehiculo = getVehiculo(matricula); if (vehiculo.getDisponible()) { vehiculo.setDisponible(false); this.alquileres[this.totalAlquileres] = new VehiculoAlquilado(cliente, vehiculo, diaHoy(), mesHoy(), añoHoy(), dias); this.totalAlquileres ++; } } public void recibirVehiculo(String matricula) { Vehiculo vehiculo = getVehiculo(matricula); if (vehiculo != null) vehiculo.setDisponible(true); } }
  • 146.
    Estructuras de almacenamiento 140 Elprograma principal de la aplicación. public class MisVehiculos { public static void main(String[] args) { // la instancia easydrive de la clase EmpresaAlquilerVehiculos EmpresaAlquilerVehiculos easydrive = new EmpresaAlquilerVehiculos("A-28-187189", "easy drive", "www.easydrive.com"); // registro de los clientes de la empresa easydrive.registrarCliente(new Cliente("X5618927C", "Juan", "González López")); easydrive.registrarCliente(new Cliente("Z7568991Y", "Luis", "Fernández Gómez")); // registro de los vehículos de la empresa easydrive.registrarVehiculo(new Turismo("4060 TUR", "Skoda", "Fabia", "Blanco", 90.0, 2, false)); easydrive.registrarVehiculo(new Deportivo("4070 DEP", "Ford", "Mustang", "Rojo", 150.0, 2000)); easydrive.registrarVehiculo(new Turismo("4080 TUR", "VW", "GTI", "Azul", 110.0, 2, false)); easydrive.registrarVehiculo(new Turismo("4090 TUR", "SEAT", "Ibiza", "Blanco", 90.0, 4, false)); easydrive.registrarVehiculo(new Furgoneta("4100 FUR", "Fiat", "Ducato", "Azul", 80.0, 1200, 8)); // imprime la relación de clientes de easydrive easydrive.imprimirClientes(); // imprime el catálogo de vehículos de easydrive easydrive.imprimirVehiculos(); } }
  • 147.
    Fundamentos de programaciónen Java 141 La salida por la consola muestra la relación de clientes y el catálogo de vehículos para alquiler: La relación de clientes: NIF cliente Nombre X5618927C González López, Juan Z7568991Y Fernández Gómez, Luis El catálogo de vehículos: Matrícula Modelo Color Importe Disponible 4060 TUR Skoda Fabia Blanco 90.0 true 4070 DEP Ford Mustang Rojo 150.0 true 4080 TUR VW GTI Azul 110.0 true 4090 TUR SEAT Ibiza Blanco 90.0 true 4100 TUR Fiat Ducato Azul 80.0 true Búsqueda binaria en arrays ordenados Para buscar un elemento en un array ordenado se puede aplicar la técnica de la búsqueda binaria. El conjunto de búsqueda se delimita por dos posiciones: el límite inferior y el límite superior. El algoritmo empieza la búsqueda por el elemento que está almacenado en la mitad del conjunto de búsqueda. Si el elemento almacenado en la mitad del conjunto es mayor que el valor que se busca, entonces continúa la búsqueda en la primera mitad. Si el elemento almacenado en la mitad del conjunto es menor que el valor que se busca, entonces continúa la búsqueda en la segunda mitad. Si el elemento almacenado en la mitad del conjunto es igual que el valor que se busca, finaliza el proceso. En cada comparación, el algoritmo reduce el conjunto de búsqueda a la mitad. Si durante las sucesivas reducciones del conjunto de búsqueda el límite inferior es mayor que el límite superior, entonces el valor que se busca no está en el array y finaliza el proceso.
  • 148.
    Estructuras de almacenamiento 142 Eneste ejemplo el conjunto de búsqueda tiene 10 elementos, el límite inferior coincide con el primer elemento del array y el límite superior con el último elemento del array. Si se aplica la búsqueda binaria para buscar el número 18, el algoritmo realiza las siguientes reducciones del conjunto de búsqueda. Cuando se busca el número 18 en el array, en la primera iteración se compara el valor almacenado en la mitad con el 18. La mitad es la posición 4 y almacena un 10. Como 18 es mayor que 10, se descarta la primera mitad del conjunto de búsqueda y el límite inferior se hace igual a la mitad + 1. Ahora, el límite inferior es 5 y la nueva mitad es 7. Los valores del array que se han descartado en esta iteración se han tachado.
  • 149.
    Fundamentos de programaciónen Java 143 Una vez más, se compara el 18 con el valor almacenado en la mitad, que es 16. Como 18 es mayor que 16, se descarta la primera mitad del conjunto de búsqueda y el límite inferior se hace igual a la mitad + 1. Ahora, el límite inferior es 8 y la nueva mitad es 8. En la siguiente iteración se compara el valor almacenado en la posición central con el 18 y finaliza el algoritmo. En este ejemplo, el algoritmo de búsqueda binaria ha realizado tres comparaciones para encontrar el número 18 en el array. Durante el proceso de división del conjunto de búsqueda se modifica el valor del límite inferior o del límite superior, dependiendo de si el número que se busca está en la primera mitad o en la segunda mitad. Si durante este proceso el límite inferior es mayor que el límite superior, entonces el algoritmo finaliza porque el número que se busca no está en el array.
  • 150.
    Estructuras de almacenamiento 144 Elsiguiente programa utiliza el algoritmo de búsqueda binaria para buscar un número entre cero y 100 en un array de números ordenados. public class BusquedaBinaria { public static void main(String[] args) { int[] numeros = {1,2,3,4,6,7,8,9,10,15,17,20,45,51,60,68,74,75}; int mitad; int limiteInferior = 0; int limiteSuperior = numeros.length - 1; int numeroBusqueda = 68; boolean encontrado = false; while ((limiteInferior <= limiteSuperior) && (!encontrado)) { mitad = (limiteInferior + limiteSuperior) / 2; if (numeros[mitad] == numeroBusqueda) { encontrado = true; // ¡encontrado! } else if (numeros[mitad] > numeroBusqueda) { limiteSuperior = mitad - 1; // buscar en la primera mitad } else { limiteInferior = mitad + 1; // buscar en la segunda mitad } } if (encontrado) System.out.println("He encontrado el número"); else System.out.println("No he encontrado el número"); } } Ordenación de arrays Una de las operaciones más comunes con arrays es la ordenación. Un algoritmo de ordenación clasifica un conjunto de datos de forma ascendente o descendente.
  • 151.
    Fundamentos de programaciónen Java 145 El algoritmo de ordenación “Bubble Sort” El algoritmo “Bubble Sort” se basa en comparar cada elemento del conjunto a ordenar con el siguiente. Si estos elementos no están ordenados, entonces se intercambian. En este algoritmo es necesario revisar varias veces todo el conjunto hasta que no sea necesario realizar más intercambios. El algoritmo “Bubble Sort” ordena los valores almacenados en el array numeros. int[] numeros = {6, 5, 3, 1, 2}; int tmp; for (int i=0; i < numeros.length-1; i++) for (int j=i+1; j < numeros.length; j++) if (numeros[i] > numeros[j]) { tmp = numeros[i]; numeros[i] = numeros[j]; numeros[j] = tmp; } La variable tmp se utiliza para realizar el intercambio de los valores almacenados en las posiciones i y j del array. Primero, se almacena el
  • 152.
    Estructuras de almacenamiento 146 valorde numeros[i] en tmp, después se almacena el valor de numeros[j] en numeros[i], por último se almacena el valor de tmp en numeros[j] y finaliza el intercambio. El algoritmo utiliza un for anidado. La variable de control del primer for es i y la del segundo for es j. La variable i del primer for toma los valores 0, 1, 2 y 3. Para i = 0, la variable j del segundo for toma los valores 1, 2, 3 y 4. Para i = 1, la variable j toma los valores 2, 3 y 4. Para i = 2, la variable j toma los valores 3, 4. Para i = 3, la variable j toma el valor de 4. En diagramas se muestra el array de números antes y después de hacer el intercambio de los valores que se comparan cada vez. Comparación de numeros[0] y numeros[1]. Comparación de numeros[0] y numeros[2].
  • 153.
    Fundamentos de programaciónen Java 147 Comparación de numeros[0] y numeros[3]. Comparación de numeros[0] y numeros[4]. Comparación de numeros[1] y numeros[2].
  • 154.
    Estructuras de almacenamiento 148 Comparaciónde numeros[1] y numeros[3]. Comparación de numeros[1] y numeros[4]. Comparación de numeros[2] y numeros[3].
  • 155.
    Fundamentos de programaciónen Java 149 Comparación de numeros[2] y numeros[4]. Comparación de numeros[3] y numeros[4]. Al finalizar el algoritmo, el array ordenado es {1, 2, 3, 5, 6}. El método sort de la clase Arrays Java define la clase Arrays con métodos que permiten realizar operaciones de ordenación y búsqueda en objetos de tipo array. Estos métodos se pueden utilizar con todos los tipos primitivos, String y con cualquier otro tipo de objeto.
  • 156.
    Estructuras de almacenamiento 150 Losmétodos más utilizados de esta clase son: Arrays.sort(array-de-datos). Ordena el contenido del array en orden ascendente. Arrays.sort(numeros) ordena todos los elementos del array numeros. Arrays.sort(array-de-datos, inicio, fin). Ordena el contenido del array en orden ascendente, desde la posición de inicial hasta la posición final. Arrays.sort(numeros, 0, 49) ordena los elementos almacenados entre la posición 0 y la 49 del array numeros. Arrays.binarySearch(array-de-datos, clave). Busca la clave indicada en el array de números enteros. Arrays.binarySearch(numeros, 1991) busca el número 1991 en el array numeros. Arrays.fill(array-de-datos, dato). Rellena el array con el valor dado. Se puede utilizar con todos los tipos primitivos, String y con cualquier otro tipo de objeto. Arrays.fill(numeros, 5) rellena con el valor 5 todo el array numeros. Arrays.fill(array-de-datos, dato, inicio, fin). Rellena el array con el valor dado, indicando la posición inicial y final. Arrays.fill(numeros, 5, 0, 5) rellena con el valor 5 desde la posición 0 hasta la posición 5 del array numeros.
  • 157.
    Fundamentos de programaciónen Java 151 Programa que utiliza el método sort de la clase Arrays para ordenar ascendentemente un array de números enteros. public class SortArray { public static void main(String[] args) { int[] numerosDesordenados = {5, 4, 6, 7, 5, 6, 4, 8, 7, 10}; // numerosOrdenados es una copia de numerosDesordenados // el método clone() copia del objeto al que se aplica int[] numerosOrdenados = numerosDesordenados.clone(); System.out.println("nEl array de números desordenadosn"); for (int numero : numerosDesordenados) System.out.println(numero); // el método sort(array-de-datos) de la clase Array ordena // ascendentemente todos los elementos de numerosOrdenados Arrays.sort(numerosOrdenados); System.out.println("nEl array de números ordenadosn"); for (int numero : numerosOrdenados) System.out.println(numero); } }
  • 158.
    Estructuras de almacenamiento 152 Lasalida por la consola: El array de números desordenados 5 4 6 7 5 6 4 8 7 10 El array de números ordenados 4 4 5 5 6 6 7 7 8 10
  • 159.
    Fundamentos de programaciónen Java 153 Arrays redimensionables Un ArrayList es un array redimensionable. Puede almacenar un número indefinido de elementos. La declaración de un ArrayList tiene la siguiente sintaxis: List <tipo-o-clase> identificador-lista; Por ejemplo, el ArrayList vehiculos de la clase Vehiculo se inicializa: List <Vehiculo> vehiculos = new ArrayList<Vehiculo>(); Los métodos más utilizados de la clase ArrayList son: add(Object o). Añade un objeto a la lista. vehiculos.add(new Turismo("4060 TUR", "Skoda", "Fabia", "Blanco", 90.0, 2, false)); get(int posicion). Extrae el objeto almacenado en la posición indicada. Es necesario indicar el tipo del objeto que se extrae. Vehiculo v = (Vehiculo)vehiculos.get(0); size(). Devuelve el número de electos almacenados en la lista. int totalVehiculos = vehiculos.size(); Para mostrar los elementos almacenados en una lista se puede utilizar un for con una variable de control o un for ‘para todo’. // recorrido de un ArrayList for con variable de control for(int i=0; i < vehiculos.size(); i++) { Vehiculo v = (Vehiculo)vehiculos.get(i); System.out.println(v.getAtributos()); }
  • 160.
    Estructuras de almacenamiento 154 //recorrido de un ArrayList for con variable de control for (Vehiculo v : vehiculos) System.out.println(v.getAtributos()); El método add(Object o) almacena objetos en un ArrayList: List <Vehiculo> vehiculos = new ArrayList<Vehiculo>(); vehiculos.add(new Turismo("4060 TUR","Skoda","Fabia", "Blanco", 90.0, 2, false)); vehiculos.add(new Deportivo("4070 DEP","Ford","Mustang", "Rojo", 150.0, 2000)); vehiculos.add(new Turismo("4080 TUR","VW","GTI ", "Azul", 110.0, 2, false)); vehiculos.add(new Turismo("4090 TUR","SEAT","Ibiza", "Blanco", 90.0, 4, false)); vehiculos.add(new Furgoneta("4100 FUR","Fiat","Ducato", "Azul", 80.0, 1200, 8)); El ArrayList vehiculos almacena objetos de la clase Vehiculo. Para añadir un nuevo elemento se ejecuta el método add(Objet o) con un objeto de tipo Vehiculo. En este ejemplo se almacenan instancias de las clases Turismo, Deportivo y Furgoneta, todas ellas subclases de Vehiculo. El método size() devuelve el número de objetos almacenados. int totalVehiculos = vehiculos.size(); Para más información sobre los métodos de la clase ArrayList, consulte el API de Java. http://docs.oracle.com/javase/1.4.2/docs/api/java/util/ArrayList.html
  • 161.
    Fundamentos de programaciónen Java 155 Programa que define un ArrayList para almacenar objetos de la clase Vehiculo y muestra su contenido por la consola. Para utilizar la clase ArrayList es necesario importar los paquetes: import java.util.ArrayList; import java.util.List; import java.util.ArrayList; import java.util.List; public class ArrayListVehiculos { public static void main(String[] args) { // se declara e inicialización el ArrayList List <Vehiculo> vehiculos = new ArrayList<Vehiculo>(); // se añaden objetos de la clase Vehiculo vehiculos.add(new Turismo("4060 TUR", "Skoda", "Fabia", "Blanco", 90.0, 2, false)); vehiculos.add(new Deportivo("4070 DEP", "Ford", "Mustang", "Rojo", 150.0, 2000)); vehiculos.add(new Turismo("4080 TUR", "VW", "GTI ", "Azul", 110.0, 2, false)); vehiculos.add(new Turismo("4090 TUR", "SEAT", "Ibiza", "Blanco", 90.0, 4, false)); vehiculos.add(new Furgoneta("4100 FUR", "Fiat", "Ducato", "Azul", 80.0, 1200, 8)); // muestra el contenido del ArrayList System.out.println("Vehiculos"); for (Vehiculo v: vehiculos) System.out.println(v.getAtributos()); } }
  • 162.
    Estructuras de almacenamiento 156 Lasalida por la consola: Vehiculos Matrícula: 4060 TUR Modelo: Skoda Fabia Color: Blanco Tarifa: 90.0 Disponible: true Puertas: 2 Marcha automática: false Matrícula: 4070 DEP Modelo: Ford Mustang Color: Rojo Tarifa: 150.0 Disponible: true Cilindrada (cm3): 2000 Matrícula: 4080 TUR Modelo: VW GTI Color: Azul Tarifa: 110.0 Disponible: true Puertas: 2 Marcha automática: false Matrícula: 4090 TUR Modelo: SEAT Ibiza Color: Blanco Tarifa: 90.0 Disponible: true Puertas: 4 Marcha automática: false Matrícula: 4100 FUR Modelo: Fiat Ducato Color: Azul Tarifa: 80.0 Disponible: true Carga (kg): 1200 Volumen (m3): 8 Uso de arrays redimensionables Suponga que se desea almacenar en arrays redimensionables el catálogo de vehículos y la relación de clientes de la empresa de alquiler de vehículos. Basta con sustituir los arrays de la clase EmpresaAlquilerVehiculos por objetos de tipo ArrayList y modificar los métodos de la clase que utilizan los objetos clientes, vehículos y alquileres. En esta nueva implementación de la clase, no es necesario definir variables para almacenar el total de clientes, vehículos o vehículos alquilados. Un ArrayList es un array que modifica su tamaño de forma dinámica para almacenar tantos elementos como sea necesario. La nueva clase EmpresaAlquilerVehiculos declara los objetos clientes, vehículos y alquileres de tipo ArrayList para almacenar la información de los clientes, el catálogo de vehículos y el histórico de vehículos alquilados, respectivamente.
  • 163.
    Fundamentos de programaciónen Java 157 import java.util.ArrayList; import java.util.List; public class EmpresaAlquilerVehiculos { private String cif; private String nombre; private String paginaWeb; private List <Cliente> clientes; private List <Vehiculo> vehiculos; private List <VehiculoAlquilado> alquileres; // se omiten los métodos ‘get’ y ‘set’ de la clase public EmpresaAlquilerVehiculos (String cif, String nombre, String paginaWeb) { this.cif = cif; this.nombre = nombre; this.paginaWeb = paginaWeb; this.clientes = new ArrayList<Cliente>(); this.vehiculos = new ArrayList<Vehiculo>(); this.alquileres = new ArrayList<VehiculoAlquilado>(); } } La clase EmpresaAlquilerVehiculos declara los siguientes métodos para realizar operaciones: registrarCliente(Cliente cliente). Añade un nuevo cliente a la lista de clientes de la empresa. registrarVehiculo(Vehiculo vehiculo). Añade un vehículo al catálogo de vehículos de la empresa. imprimirClientes(). Muestra la relación de clientes de la empresa. imprimirVehiculos(). Muestra el catálogo de vehículos de la empresa.
  • 164.
    Estructuras de almacenamiento 158 alquilarVehiculo(Stringmatricula,String nif,int dias). Modifica la disponibilidad del vehículo para indicar que está alquilado y añade un objeto de tipo VehiculoAlquilado a la lista de vehículos alquilados. Esta lista almacena el cliente, el vehículo y los días de alquiler de cada vehículo alquilado. recibirVehiculo(String matricula). Modifica la disponibilidad del vehículo para que se pueda alquilar de nuevo. El método registrarCliente(Cliente cliente) añade un objeto de la clase Cliente a la lista clientes. public void registrarCliente(Cliente cliente) { this.clientes.add(cliente); } El método registrarVehiculo(Vehiculo vehiculo) añade un objeto de la clase Vehiculo a lista vehiculos. public void registrarVehiculo(Vehiculo vehiculo) { this.vehiculos.add(vehiculo); } El método imprimirClientes() muestra la relación de clientes de la empresa de alquiler. public void imprimirClientes() { System.out.println("NIF clientetNombren"); for (Cliente c : this.clientes) System.out.println(c.getAtributos()); }
  • 165.
    Fundamentos de programaciónen Java 159 El método imprimirVehiculos() muestra el catálogo de vehículos de la empresa de alquiler. El método getAtributosInforme() muestra el detalle de atributos del vehículo. public void imprimirVehiculos() { System.out.println("MatriculatModelo " + "tImporte Disponiblen"); for (Vehiculo v : this.vehiculos) System.out.println(v.getAtributosInforme()); } Para registrar el alquiler de un vehículo por un cliente se usa el método alquilarVehiculo(String matricula, String nif, int dias). Este método modifica la disponibilidad del vehículo para indicar que está alquilado. El método getCliente(String nif) busca la referencia del cliente con el NIF dado en la lista clientes. De forma similar, el método getVehiculo(String matricula) busca la referencia del vehiculo con la matrícula dada en la lista vehiculos. Una vez encontrado el vehículo con la matricula indicada, se verifica si está disponible para alquilar y se modifica su disponibilidad. A continuación, almacena un objeto de tipo VehiculoAlquilado en la lista alquileres. Este objeto relaciona un cliente, un vehículo, la fecha actual y los días de alquiler. El método getCliente(String nif). private Cliente getCliente(String nif) { for (Cliente c : this.clientes) if (c.getNIF() == nif) return c; return null; }
  • 166.
    Estructuras de almacenamiento 160 publicvoid alquilarVehiculo(String matricula, String nif, int dias) { Cliente cliente = getCliente(nif); Vehiculo vehiculo = getVehiculo(matricula); if (vehiculo.getDisponible()) { vehiculo.setDisponible(false); this.alquileres.add( new VehiculoAlquilado(cliente, vehiculo, diaHoy(), mesHoy(), añoHoy(), dias)); } } El método recibirVehiculo(String matricula) modifica la disponibilidad del vehículo para que se pueda alquilar de nuevo. Este método utiliza el método getVehiculo(String matricula) que busca el vehículo con la matrícula dada en la lista vehiculos. Si lo encuentra, modifica su disponibilidad para indicar que nuevamente está disponible para alquiler. public void recibirVehiculo(String matricula) { Vehiculo vehiculo = getVehiculo(matricula); if (vehiculo != null) vehiculo.setDisponible(true); }
  • 167.
    Fundamentos de programaciónen Java 161 Una vez modificada la clase EmpresaAlquilerVehiculos, es importante ver que los cambios realizados a las variables privadas de la clase solo afectan a la implementación de los métodos de esta clase. Las modificaciones quedan “encapsuladas” dentro de la clase y no afectan a otras clases o programas. Esto significa que no es necesario modificar la clase MisVehiculos que registra los clientes y los vehículos de la empresa de alquiler. El método main() crea una instancia de la clase EmpresaAlquilerVehiculos, denominada easydrive con CIF “A-28-187189”, nombre “easydrive” y página web “www.easydrive.com”. // la instancia easydrive de EmpresaAlquilerVehiculos EmpresaAlquilerVehiculos easydrive = new EmpresaAlquilerVehiculos("A-28-187189", "easy drive", "www.easydrive.com"); Al crear la instancia easydrive, el método constructor de la clase EmpresaAlquilerVehiculos inicializa las listas clientes y vehiculos de este objeto. Una vez creada la instancia es necesario añadir clientes y vehículos al objeto easydrive. En este ejemplo se registran dos clientes y cinco vehículos de alquiler: tres turismos, un deportivo y una furgoneta. Para registrar un nuevo cliente basta con invocar el método registrarCliente(Cliente cliente) con una instancia de la clase Cliente para añadir un nuevo cliente a la lista clientes del objeto easydrive. // registro del cliente con NIF "X5618927C" easydrive.registrarCliente(new Cliente("X5618927C", "Juan","González López"));
  • 168.
    Estructuras de almacenamiento 162 Pararegistrar un nuevo vehículo basta con invocar el método registrarVehiculo(Vehiculo vehiculo) con una instancia de la clase Vehiculo para añadir un nuevo vehículo a la lista vehiculos del objeto easydrive. // registro del turismo con matrícula "4060 TUR" easydrive.registrarVehiculo(new Turismo("4060 TUR", "Skoda","Fabia", "Blanco", 90.0, 2, false)); Una vez registrados los clientes y los vehículos de la empresa, se invocan los métodos imprimirClientes() e imprimirVehiculos() para mostrar la relación de clientes y el catálogo de vehículos de la empresa “easydrive”. // imprime la relación de clientes de "easydrive" easydrive.imprimirClientes(); // imprime el catálogo de vehículos de "easydrive" easydrive.imprimirVehiculos();
  • 169.
    Fundamentos de programaciónen Java 163 import java.util.ArrayList; import java.util.List; public class EmpresaAlquilerVehiculos { // se omiten los atributos y el resto de métodos de la clase public void registrarCliente(Cliente cliente) { this.clientes.add(cliente); } public void registrarVehiculo(Vehiculo vehiculo) { this.vehiculos.add(vehiculo); } public void imprimirClientes() { System.out.println("NIF clientetNombren"); for (Cliente c : this.clientes) System.out.println(c.getAtributos()); } public void imprimirVehiculos() { System.out.println("MatriculatModelo " + "tImporte Disponiblen"); for (Vehiculo v : this.vehiculos) System.out.println(v.getAtributosInforme()); } public void alquilarVehiculo(String matricula, String nif, int dias) { Cliente cliente = getCliente(nif); Vehiculo vehiculo = getVehiculo(matricula); if (vehiculo.getDisponible()) { vehiculo.setDisponible(false); this.alquileres.add( new VehiculoAlquilado(cliente, vehiculo, diaHoy(), mesHoy(), añoHoy(), dias)); } } public void recibirVehiculo(String matricula) { Vehiculo vehiculo = getVehiculo(matricula); if (vehiculo != null) vehiculo.setDisponible(true); } }
  • 170.
    Estructuras de almacenamiento 164 Elprograma principal de la aplicación. public class MisVehiculos { public static void main(String[] args) { // la instancia easydrive de la clase EmpresaAlquilerVehiculos EmpresaAlquilerVehiculos easydrive = new EmpresaAlquilerVehiculos("A-28-187189", "easy drive", "www.easydrive.com"); // registro de los clientes de la empresa easydrive.registrarCliente(new Cliente("X5618927C", "Juan", "González López")); easydrive.registrarCliente(new Cliente("Z7568991Y", "Luis", "Fernández Gómez")); // registro de los vehículos de la empresa easydrive.registrarVehiculo(new Turismo("4060 TUR", "Skoda", "Fabia", "Blanco", 90.0, 2, false)); easydrive.registrarVehiculo(new Deportivo("4070 DEP", "Ford", "Mustang", "Rojo", 150.0, 2000)); easydrive.registrarVehiculo(new Turismo("4080 TUR", "VW", "GTI", "Azul", 110.0, 2, false)); easydrive.registrarVehiculo(new Turismo("4090 TUR", "SEAT", "Ibiza", "Blanco", 90.0, 4, false)); easydrive.registrarVehiculo(new Furgoneta("4100 FUR", "Fiat", "Ducato", "Azul", 80.0, 1200, 8)); // imprime la relación de clientes de easydrive easydrive.imprimirClientes(); // imprime el catálogo de vehículos de easydrive easydrive.imprimirVehiculos(); } }
  • 171.
    165 8. Entrada ysalida Los flujos de Java Prácticamente todos los programas deben leer datos del exterior para procesarlos y después presentar los resultados. La información que necesita un programa normalmente se obtiene mediante la entrada de datos por el teclado o leyendo un fichero. Los resultados de la ejecución de un programa se pueden presentar por la consola, la impresora o en un fichero. El tipo de información que se utiliza tanto en las entradas como en las salidas puede tener diversos formatos: texto, imagen, sonido, binario, etc. En Java, la entrada de datos se realiza mediante un flujo de entrada. Para realizar la entrada de datos es necesario abrir el flujo de entrada, leer la información del flujo hasta el final y por último cerrar el flujo. La salida se hace mediante un flujo de salida. Para realizar la salida de datos es necesario abrir el flujo de salida y a continuación se escribe en él toda la información que se desee, por último, se cierra el flujo. Este esquema de entradas y salidas basadas en un flujo permite que las entradas sean independientes de la fuente de datos y que las salidas sean independientes del destino de los datos. Un flujo en Java es un objeto que se utiliza para realizar una entrada o salida de datos. Representa un canal de información del que se puede leer o escribir datos de forma secuencial. Existen dos tipos de flujos en Java, los que utilizan bytes y los que utilizan caracteres.
  • 172.
    Entrada y salida 166 Lasiguiente tabla muestra los flujos de entrada de datos de Java: Flujos con bytes Flujos con caracteres InputStream ByteArrayInputStream FileInputStream FilterInputStream BufferedInputStream DataInputStream LineNumberInputStream PushBackInputStream ObjectInputStream PipedInputStream SequenceInputStream StringBufferInputStream Reader BufferedReader LineNumberReader CharArrayReader FilterReader PushBackReader InputStreamReader FileReader PipedReader StringReader La siguiente tabla muestra los flujos de salida de datos de Java: Flujos con bytes Flujos con caracteres OutputStream ByteArrayOutputStream FileOutputStream FilterOutputStream BufferedOutputStream DataOutputStream PrintStream ObjectOutputStream PipedOutputStream Writer BufferedWriter CharArrayWriter FilterWriter OutputStreamWriter FileWriter PipedWriter PrintWriter StringWriter Existen flujos con bytes y flujos con caracteres que se aplican a la misma entrada o salida. FileInputStream y FileOutputStream son flujos para leer y escribir bytes en un fichero, FileReader y FileWriter también son flujos que se aplican a ficheros, pero en este caso para leer y escribir caracteres.
  • 173.
    Fundamentos de programaciónen Java 167 Los flujos se pueden utilizar solos o combinados. Si se combinan dos flujos, por ejemplo uno que lea caracteres de un archivo con otro que convierta a mayúsculas los caracteres, entonces el resultado final es un flujo del que se leen caracteres en mayúsculas. En los siguientes ejemplos se muestran las aplicaciones de algunos de estos flujos para leer datos del teclado, leer y escribir en ficheros de texto o leer y escribir ficheros de objetos. Entrada de datos desde el teclado El flujo de entrada System.in lee los datos que se introducen en el teclado. Si este flujo se pasa como argumento a una instancia de la clase Scanner, permite realizar la lectura de datos del teclado. Basta con utilizar los métodos next(), nextLine() y nextInt() para leer una palabra, una línea y un número entero, respectivamente. A continuación se muestra el uso de la clase Scanner y el flujo de entrada del teclado System.in. Para utilizar la clase Scanner en un programa Java es necesario importar la librería java.util.Scanner. Suponga que se desea realizar un programa que pide un nombre, el día, el mes y el año de la fecha de nacimiento de una persona. En este programa se declara una instancia de la clase Scanner, con nombre entradaTeclado que se inicializa con el flujo de entrada del teclado System.in. Scanner entradaTeclado = new Scanner(System.in); La clase Scanner ofrece los métodos next(), nextLine() o nextInt(), entre otros. El método next() lee una palabra, el método nextLine() lee una línea completa y el método nextInt() lee un número de tipo entero. La variable nombre de tipo String se inicializa con el nombre que se introduce en el teclado. Como se invoca el método nextLine() de entradaTeclado, se lee toda la línea, de manera que la variable nombre almacena tanto el nombre como los apellidos de la persona. System.out.print("¿Cómo te llamas? "); nombre = entradaTeclado.nextLine();
  • 174.
    Entrada y salida 168 Lasvariables numéricas de tipo int diaNacimiento, mesNacimiento y añoNacimiento se inicializan con el valor numérico introducido, invocando el método nextInt() de entradaTeclado. System.out.print("¿Qué día naciste? "); diaNacimiento = entradaTeclado.nextInt(); import java.util.Scanner; public class EntradaDatosTeclado { public static void main(String args[]) { String nombre; int diaNacimiento, mesNacimiento, añoNacimiento; // inicialización de la instancia de Scanner con el flujo de // entrada del teclado Scanner entradaTeclado = new Scanner(System.in); System.out.print("¿Cómo te llamas? "); nombre = entradaTeclado.nextLine(); System.out.print("¿Qué día naciste? "); diaNacimiento = entradaTeclado.nextInt(); System.out.print("¿En qué mes? "); mesNacimiento = entradaTeclado.nextInt(); System.out.print("¿En qué año? "); añoNacimiento = entradaTeclado.nextInt(); System.out.println("Hola " + nombre + ", naciste el " + diaNacimiento + "/" + mesNacimiento + "/" + añoNacimiento); } } Una vez introducidos todos los datos, el programa muestra un mensaje por la consola con el nombre y fecha de nacimiento. Hola Juan, naciste el 10/12/1982
  • 175.
    Fundamentos de programaciónen Java 169 Leer y escribir en ficheros de texto La lectura y escritura de datos en un fichero de texto requiere el uso de las clases PrintWriter, File y Scanner. Para escribir en un fichero de texto es necesario utilizar la clase PrintWriter. Esta clase permite crear un fichero de texto para almacenar datos. Esta clase ofrece los métodos print() y println() para escribir datos en el fichero. El método close() cierra el fichero de datos. Por ejemplo, para escribir un array de números enteros en un fichero de texto, es necesario crear una instancia de la clase PrintWriter. int[][] numeros = { { 1, 2, 3, 4, 5}, { 6, 7, 8, 9, 10}, {11, 12, 13, 14, 15}, {16, 17, 18, 19, 20}, {21, 22, 23, 24, 25}}; // la instancia ficheroSalida de la clase PrintWriter // crea y escribe en el fichero "c:Numeros.txt" String idFichero = "c:Numeros.txt"; PrintWriter ficheroSalida = new PrintWriter(idFichero); // el for anidado escribe en ficheroSalida los elementos // del array separados por el carácter "," for (int i=0; i<numeros.length; i++) { for (int j=0; j<numeros[i].length; j++) ficheroSalida.print(numeros[i][j] + ","); ficheroSalida.println(""); } ficheroSalida.close();
  • 176.
    Entrada y salida 170 Elfor anidado escribe todos los elementos del array en el fichero de texto. Al finalizar se invoca al método close() del objeto ficheroSalida para cerrarlo. El contenido del fichero de texto Numeros.txt. 1,2,3,4,5, 6,7,8,9,10, 11,12,13,14,15, 16,17,18,19,20, 21,22,23,24,25, La clase File ofrece el método exists() para saber si un fichero existe o no. Para leer el contenido del fichero se crea una instancia de la clase Scanner que recibe como argumento la instancia del fichero de texto. La clase Scanner ofrece el método hasNext() para saber si hay más elementos que leer y next() para leer el siguiente elemento. La clase StringTokenizer facilita la división de una cadena de texto en componentes separados por espacios o por un carácter delimitador. En este ejemplo se crea una instancia con el delimitador “,”. Cuando se realiza una operación de lectura o escritura de un fichero es necesario gestionar los errores en tiempo de ejecución de Java, denominados excepciones. Durante la lectura o escritura de un fichero se puede producir una excepción de tipo IOException. Para utilizar las clases PrintWriter, File, Scanner, StringTokenizer, IOException es necesario importar los siguientes paquetes: import java.io.PrintWriter; import java.io.File; import java.util.Scanner; import java.util.StringTokenizer; import java.io.IOException;
  • 177.
    Fundamentos de programaciónen Java 171 Para abrir un fichero de texto se crea una instancia de la clase File. El contenido del fichero se lee con una instancia de la clase Scanner. Como los números almacenados en el fichero están separados por comas, se utiliza una instancia de StringTokenizer para leer cada número. String idFichero = "c:Numeros.txt"; File ficheroEntrada=new File (idFichero); if (ficheroEntrada.exists()) { Scanner datosFichero = new Scanner(ficheroEntrada); System.out.println("Números del fichero"); while (datosFichero.hasNext()) { StringTokenizer numerosFichero = new StringTokenizer(datosFichero.next(),","); while (numerosFichero.hasMoreTokens()) System.out.print(numerosFichero.nextToken() + "t"); System.out.println(""); } datosFichero.close(); } else System.out.println("¡El fichero no existe!");
  • 178.
    Entrada y salida 172 importjava.io.File; import java.io.IOException; import java.util.Scanner; import java.io.PrintWriter; public class LecturaEscrituraFichero { public static void main(String[] args) throws IOException { int[][] numeros = { { 1, 2, 3, 4, 5}, { 6, 7, 8, 9, 10}, {11, 12, 13, 14, 15}, {16, 17, 18, 19, 20}, {21, 22, 23, 24, 25}}; String idFichero = "c:Numeros.txt"; PrintWriter ficheroSalida = new PrintWriter(idFichero); for (int i=0; i<numeros.length; i++) { for (int j=0; j<numeros[i].length; j++) ficheroSalida.print(numeros[i][j] + ","); ficheroSalida.println(""); } ficheroSalida.close(); File ficheroEntrada = new File (idFichero); if (ficheroEntrada.exists()) { Scanner datosFichero = new Scanner(ficheroEntrada); System.out.println("Números del fichero"); while (datosFichero.hasNext()) { StringTokenizer numerosFichero = new StringTokenizer(datosFichero.next(),","); while (numerosFichero.hasMoreTokens()) System.out.print(numerosFichero.nextToken() + "t"); System.out.println(""); } datosFichero.close(); } else System.out.println("¡El fichero no existe!"); } }
  • 179.
    Fundamentos de programaciónen Java 173 El resultado de leer el fichero de texto: Números del fichero 1 2 3 4 5 6 7 8 9 10 11 12 13 14 15 16 17 18 19 20 21 22 23 24 25 Leer y escribir objetos en ficheros La lectura y escritura de objetos en un fichero binario requiere el uso de las clases FileOutpusStream y ObjectOutputStream. La clase ObjectOutputStream permite escribir objetos en un fichero utilizando el método writeObject(Object o). Los datos que se almacenan en el fichero de salida tienen un formato binario distinto de los ficheros de texto. El método close() de la clase ObjectOutputStream cierra el fichero de datos. Para escribir objetos utilizando la clase ObjectOutputStream es necesario codificar los objetos dentro del flujo de salida. A la codificación de los objetos dentro de un flujo de entrada o salida se le denomina “serialización”. Para que los objetos de una clase sean “serializables” es necesario implementar la interfaz Serializable de Java. Para leer objetos almacenados en un fichero binario se utiliza el método readObject() de la clase ObjectInputStream. Después de leer el objeto del fichero se debe convertir a la clase a la que pertenece. Cuando se utilizan los flujos ObjectInputStream y ObjectOutputStream de Java es necesario atrapar los errores de ejecución que se producen mientras se lee o escribe el fichero de datos con los flujos de entrada y salida. Para atrapar los errores de ejecución o excepciones, se utilizan las sentencias try y catch. Las excepciones que se producen durante la ejecución de las sentencias definidas en el cuerpo del try se atrapan con catch. Para escribir un objeto de la clase Persona en un fichero binario, es necesario indicar que esta clase es “serializable”, es decir, que sus objetos
  • 180.
    Entrada y salida 174 secodifican dentro de los flujos de entrada y salida de Java. Para indicar que la clase Persona es “serializable” se modifica su declaración indicando que implementa la interfaz Serializable. public class Persona implements java.io.Serializable { } La declaración completa de la clase Persona, con la implementación de la interfaz Serializable, su método constructor y sus métodos ‘get’ y ‘set’. public class Persona implements java.io.Serializable { private String dni; private String nombre; private String apellidos; public Persona(String dni, String nombre, String apellidos) { this.dni = dni; this.nombre = nombre; this.apellidos = apellidos; } public String getDNI() { return this.dni; } public String getNombre() { return this.nombre; } public String getApellidos() { return this.apellidos; } public String getAtributos() { return this.getDNI() + " " + this.getApellidos() + ", " + this.getNombre(); } }
  • 181.
    Fundamentos de programaciónen Java 175 Para escribir un objeto de la clase Persona en un fichero de texto se utilizan las clases FileOutputStream y ObjectOutputStream. Se crea una instancia de la clase FileOutputStream para inicializar la instancia objetoSalida de ObjectOutputStream que escribe en el fichero binario Objetos.dat. String nombreFichero = "c:Objetos.dat"; try { FileOutputStream ficheroSalida = new FileOutputStream(nombreFichero); ObjectOutputStream objetoSalida = new ObjectOutputStream(ficheroSalida); // se escriben dos objetos de la clase Persona objetoSalida.writeObject(new Persona("55287188B", "María", "Ruiz Ramos")); objetoSalida.writeObject(new Persona("40302010A", "Juan", "González López")); objetoSalida.close(); } catch (FileNotFoundException e) { System.out.println("¡El fichero no existe!"); } catch (IOException e) { System.out.println(e.getMessage()); } catch (Exception e) { System.out.println(e.getMessage()); };
  • 182.
    Entrada y salida 176 Paraleer los objetos almacenados en el fichero binario se utilizan las clases FileInputStream y ObjectInputStream. Se crea una instancia de la clase FileInputStream para inicializar la instancia objetoEntrada de ObjectInputStream. try { FileInputStream ficheroEntrada = new FileInputStream(nombreFichero); ObjectInputStream objetoEntrada = new ObjectInputStream(ficheroEntrada); // se leen dos objetos de la clase Persona Persona p1 = (Persona)objetoEntrada.readObject(); Persona p2 = (Persona)objetoEntrada.readObject(); // se cierra el flujo de objetos objetoEntrada objetoEntrada.close(); System.out.println("DNIt Nombre"); System.out.println(p1.getAtributos()); System.out.println(p2.getAtributos()); } catch (FileNotFoundException e) { System.out.println("¡El fichero no existe!"); } catch (IOException e) { System.out.println(e.getMessage()); } catch (Exception e) { System.out.println(e.getMessage()); };
  • 183.
    Fundamentos de programaciónen Java 177 La salida por la consola: DNI Nombre 55287188B Ruiz Ramos, María 40302010A González López, Juan Las sentencias try y catch se utilizan para atrapar las excepciones que se producen durante la ejecución del programa: FileNotFoundException, IOException o Exception. De esta forma se atrapan los errores que se producen cuando el fichero de datos no existe o cuando hay un problema de lectura o escritura en el fichero. Las excepciones son el mecanismo que proporciona Java para gestionar los errores de ejecución de una aplicación. La sentencia try-catch-finally tiene la siguiente sintaxis: try { sentencias-que-pueden-producir-una-excepción; } catch (Excepción-tipo-1 e) { sentencias-para-excepción-tipo-1; } catch (Excepción-tipo-2 e) { sentencias-para-excepción-tipo-2; } catch (Excepción-tipo-3 e){ sentencias-para-excepción-tipo-3; } finally { sentencias-que-se-ejecutan-si-hay-excepción-o-no; }; En una sentencia try-catch-finally, los bloques catch se pueden repetir tantas veces como excepciones de distinto tipo se desee atrapar. El bloque finally es opcional y solo puede aparecer una vez. Este bloque se ejecuta siempre.
  • 184.
    Entrada y salida 178 Elprograma Java que escribe y lee objetos. import java.io.*; public class LecturaEscrituraObjetos { public static void main(String[] args) { String nombreFichero = "c:Objetos.dat"; try { FileOutputStream ficheroSalida = new FileOutputStream(nombreFichero); ObjectOutputStream objetoSalida = new ObjectOutputStream(ficheroSalida); objetoSalida.writeObject(new Persona("55287188B", "María", "Ruiz Ramos")); objetoSalida.writeObject(new Persona("40302010A", "Juan", "González López")); objetoSalida.close(); FileInputStream ficheroEntrada = new FileInputStream(nombreFichero); ObjectInputStream objetoEntrada = new ObjectInputStream(ficheroEntrada); Persona p1 = (Persona)objetoEntrada.readObject(); Persona p2 = (Persona)objetoEntrada.readObject(); objetoEntrada.close(); System.out.println("DNIt Nombre"); System.out.println(p1.getAtributos()); System.out.println(p2.getAtributos()); } catch (FileNotFoundException e) { System.out.println("¡El fichero no existe!"); } catch (IOException e) { System.out.println(e.getMessage()); } catch (Exception e) { System.out.println(e.getMessage()); }; } }
  • 185.
    179 A. Operadores dellenguaje Java Operadores aritméticos Los operadores aritméticos son símbolos que representan operaciones aritméticas con dos operandos. Operador Operación aritmética + Suma de números y concatenación de cadenas - Resta * Producto / División % Módulo o resto El operador + se utiliza para sumar dos números y también permite concatenar o unir dos cadenas de caracteres. Este operador está “sobrecargado” porque opera con números y con cadenas de caracteres. Operadores unarios y compuestos Estos operadores aritméticos se utilizan para hacer más claro el código Java. Combinan la operación de asignación con una operación aritmética. Los operadores ++ y –- son operadores unarios, es decir, utilizan un solo operando. Los operadores unarios se pueden aplicar antes y después del operando. Por ejemplo, x++ y ++x representan dos operaciones distintas aplicando el mismo operador. Ambas operaciones suman 1 a la variable x pero tienen un significado diferente.
  • 186.
    Operadores del lenguajeJava 180 Operador Operación Equivale a ++ a++ a = a + 1 -- a-- a = a - 1 += a+=b a = a + b -= a-=b a = a - b *= a*=b a = a * b /= a/=b a = a / b %= a%=b a = a % b La siguiente tabla muestra ejemplos de uso de los operadores unarios y de los operadores compuestos. Expresión Equivale a Significado x++ x = x + 1 Suma 1 al valor de x x+=5 x = x + 5 Suma 5 al valor de x y-=2 y = y - 2 Resta 2 al valor de y z*=10 z = z * 10 Multiplica por 10 el valor de z a/=b a = a / b Divide a entre b c%=3 c = c % 3 Calcula el módulo de c dividido entre 3
  • 187.
    Fundamentos de programaciónen Java 181 Operadores de relación Los operadores de relación permiten comparar dos o más valores. Operador Significado Ejemplo = Igual nota = 10 < Menor que nota < 5 > Mayor que nota > 9 <= Menor o igual nota <= 7 >= Mayor o igual nota >= 5 <> Distinto de nota <> 0 Operadores lógicos Java utiliza tres operadores lógicos: el O lógico (disyunción), el Y lógico (conjunción) y la negación. Los operadores O lógico (||) y el Y lógico (&&) se utilizan para evaluar expresiones lógicas que solo pueden tomar el valor falso o verdadero. El operador Y lógico (&&) devuelve false si uno de los operandos es false. El O lógico (||) devuelve true si uno de los operandos es true. El operador de negación (¡) es unario y devuelve el valor negado de una expresión lógica.
  • 188.
    Operadores del lenguajeJava 182 Orden de precedencia de los operadores La siguiente tabla muestra el orden de prioridad de los operadores. Indica qué operador se aplica primero en una expresión. Operador Descripción ++ -- ! Operadores unarios, negación * / % Producto, división, módulo + - Suma, resta < > <= >= Menor, mayor, menor o igual, mayor igual == != Igual, diferente && Operador lógico AND || Operador lógico OR ? Operador condicional ternario ? = += -= *= /= %= Asignación y operadores combinados de asignación
  • 189.
    183 B. Referencias Enlaces útilessobre el lenguaje de programación Java y el desarrollo de aplicaciones. El lenguaje de programación Java Wikibooks Fundamentos de programación Java http://es.wikibooks.org/wiki/Programaci%C3%B3n_en_Java Java http://es.wikipedia.org/wiki/Java_(lenguaje_de_programaci%C3%B3n) Estructuras de control y estructuras de selección de Java http://www.programacionfacil.com/java/if http://www.programacionfacil.com/java:switch http://www.programacionfacil.com/java/ciclo_for http://www.programacionfacil.com/java/while http://www.programacionfacil.com/java/do_while http://www.programacionfacil.com/java/ciclos_conclusiones http://www.codexion.com/tutorialesjava/java/nutsandbolts/if.html http://www.codexion.com/tutorialesjava/java/nutsandbolts/switch.html http://www.codexion.com/tutorialesjava/java/nutsandbolts/for.html http://www.codexion.com/tutorialesjava/java/nutsandbolts/while.html Blog sobre programación en Java http://aprender-java.blogspot.com
  • 190.
    Referencias 184 El API deJava http://download.oracle.com/javase/1,5,0/docs/api/allclasses-noframe.html La clase Arrays http://docs.oracle.com/javase/1.5.0/docs/api/java/util/Arrays.html La clase ArrayList http://docs.oracle.com/javase/1.4.2/docs/api/java/util/ArrayList.html La clase File http://download.oracle.com/javase/1,5,0/docs/api/java/io/File.html La clase PrintWriter http://download.oracle.com/javase/1,5,0/docs/api/java/io/PrintWriter.html Las clase Scanner http://download.oracle.com/javase/1,5,0/docs/api/java/util/Scanner.html La clase StringTokenizer http://download.oracle.com/javase/1,5,0/docs/api/java/util/StringTokenizer .html
  • 191.
    185 C. Glosario A Abstract WindowToolkit (AWT). Componente Java para diseñar un interfaz gráfico de usuario. Active Server Page (ASP). Una página ASP es un tipo especial de página HTML que contiene pequeños programas, denomi- nados “scripts” (normalmente escritos en lenguaje VBScript), que son ejecutados en servidores Microsoft Internet Information Server antes de ser enviados al usuario para su visualización en forma de página HTML. Esos programas normalmente realizan consultas a bases de datos, de forma que estos resultados determinan la información que se envía al usuario. Los ficheros de este tipo llevan el sufijo asp. Active X. Lenguaje desarrollado por Microsoft para la elaboración de aplicaciones que funcionan en cualquier plataforma, normal- mente utilizando navegadores web. Los objetos ActiveX permiten hacer páginas web dinámicas. Ámbito. Indica el entorno desde donde se puede utilizar un identificador. De forma general, un identificador solo puede ser utilizado en el bloque donde se ha declarado. Applet. Programa desarrollado en Java que se ejecuta en un navegador o browser. Un applet forma parte de una página web y es utilizado para introducir acciones dinámicas tales como funciones de cálculo, animaciones o tareas simples sin necesidad de enviar una petición del usuario al servidor web. Application Program Interface (API). Interfaz que se publica para facilitar el uso de los servicios que soporta un sistema operativo o una aplicación. Un API describe detalladamente los métodos y los argumentos de las funciones que constituyen la interfaz del sistema operativo o aplicación. Permite que un programador haga uso de las funciones almacenadas. Application Server. Un servidor de aplicaciones es un programa servidor que se ejecuta en un ordenador en una red distribuida y proporciona la lógica de negocio de una aplicación. Un servidor de aplicaciones forma parte de la arquitectura de tres capas (Three- tier architecture), compuesta por un servidor de interfaz gráfica de usuario (GUI), un servidor de aplicaciones (lógica de negocio) y un servidor de base de datos y transacciones.
  • 192.
    Glosario 186 Esta arquitectura secompone de tres capas, denominadas comúnmente: Top-tier / front-end. Interfaz gráfica de usuario basada en un navegador web (browser). Este interfaz se ejecuta normalmente utilizando un ordenador personal o una estación de trabajo. Middle-tier / business logic. Aplicaciones que se ejecutan normalmente en un servidor intranet. Third-tier / back-end. Servidor de bases de datos y transacciones. Este servicio se ejecuta normalmente en un servidor grande o mainframe. Los sistemas heredados (legacy systems) con frecuencia forman parte del back-end, en tanto que el servidor de aplicaciones está integrado en la capa intermedia que existe entre la interfaz de usuario (front-end) y los sistemas heredados. Un servidor de aplicaciones trabaja normalmente con un servidor web (Hypertext Transfer Protocol – HTTP) y es por ello denominado Web Application Server. El interfaz de usuario (front-end) se basa en HTML y XML, mientras que el servidor web soporta diferentes formas de enviar una petición al servidor de aplicaciones y devolver la respuesta al usuario, usualmente enviando una nueva página web. Array. Conjunto de datos de un mismo tipo de dato, por ejemplo entero, lógico o de clase. Un array está formado por un conjunto de casillas que almacenan variables. Cada casilla o elemento del array se identifica por un número de posición. Asignación. Proceso por el cual se almacena un valor en una variable. Asymmetric Digital Subscriber Line (ADSL). Tecnología de transmisión de tipo xDSL, que permite a los hilos telefónicos de cobre convencionales una alta velocidad de transmisión. Se denomina asimétrica porque permite mayor velocidad en la recepción que en la emisión de datos. Asymmetrical Keys. Uso de una pareja de claves, una pública y la otra privada. Una clave se utiliza para cifrar y la otra para descifrar la información que viaja por una red pública de comunicaciones. Autentificación. Autentificación o verificación de la identidad de un usuario o sistema mediante el uso de algoritmos de cifrado, normalmente basados en claves asimétricas.
  • 193.
    Fundamentos de programaciónen Java 187 B Backbone. Línea de teleco- municaciones de gran capacidad a la que se conectan otras líneas de menor capacidad. En una red local un backbone es una línea o conjunto de líneas de la red que conectan con una conexión de ámbito extenso o a una red local para unir dos edificios. En Internet o en cualquier otra red de ámbito extenso (WAN), un backbone es un conjunto de rutas (paths) que conectan redes locales a una conexión de larga distancia. Los puntos de conexión se conocen como nodos. Back-end. Front-end y back-end son términos que se utilizan para distinguir las interfaces y servicios que tienen relación directa con el usuario final. Una aplicación de tipo back-end sólo tiene una relación indirecta con el usuario a través de la interfaz. Base de datos. Colección de datos organizados de forma que los contenidos pueden ser recuperados o actualizados fácilmente. Los modelos em- pleados por los sistemas de bases de datos son: el relacional y el orientado a objetos. El modelo relacional se basa en el concepto matemático denominado “relación”, que gráficamente se puede representar como una tabla. En el modelo relacional, los datos y las relaciones existentes entre los datos se representan mediante estas relaciones matemáticas, cada una con un nombre que es único y con un conjunto de columnas. En este modelo la base de datos es percibida por el usuario como un conjunto de tablas. El modelo orientado a objetos define una base de datos en términos de objetos, sus propiedades y sus operaciones. Los objetos con la misma estructura y comportamiento pertenecen a una clase, y las clases se organizan en jerarquías. Las operaciones de cada clase se definen en términos de procedimientos predefinidos denominados métodos. El lenguaje estándar para realizar consultas y actualizaciones a una base de datos es SQL (Structured Query Language). Bit. Dígito binario que almacena un valor 0 o 1. Bloque. Código fuente Java que se escribe entre los caracteres { y }. Booleano. Tipo de dato primitivo que almacena un valor lógico falso o verdadero. Bytecode. Código intermedio independiente de la plataforma. El
  • 194.
    Glosario 188 código fuente Javase compila a Bytecode y este código es interpretado por la máquina virtual de Java. Browser. Navegador web que permite visualizar documentos HTML o XML y navegar por el espacio Internet. Un navegador web es un programa cliente que utiliza el protocolo HTTP para realizar peticiones a servidores web a través de Internet y desplegar de forma gráfica al usuario la información recibida del servidor. C Clase. Una clase describe a un conjunto de objetos que comparte los mismos atributos, compor- tamiento y semántica. Comentario. Parte de un programa Java delimitado por los símbolos /* y */ o por // si se trata de un comentario de una línea. Los comentarios son útiles para explicar el diseño o el comportamiento de un programa. Compilador. Programa que traduce el código fuente de un lenguaje en un código ejecutable o en un código intermedio como el Bytecode. Al proceso de análisis y traducción del lenguaje de programación se le denomina compilación. Constante. Se refiere a las variables de un programa que mantienen el mismo valor durante la ejecución de un programa. Las constantes en Java se declaran con el delimitador final. Constructor. Método que se utiliza para crear un objeto en una clase. D Declaración. Sentencia en la que se define un nombre de atributo y el tipo o clase a la que pertenece. Dominio. Un dominio identifica de forma unívoca a una organización o cualquier otra entidad en Internet. Un identificador de dominio se compone de dos niveles: Top-level domain (TLD). Identifica la parte más general del nombre de dominio en una dirección de Internet. Un TLD puede ser genérico (gTLD) o código de país (ccTLD). “com” o “edu” son ejemplos de TLD’s genéricos, en tanto que “es” o “fr” son ejemplos de códigos de país. Second-level domain (SLD). Identifica al propietario del dominio con una dirección IP. “nebrija” es un ejemplo de un dominio de segundo nivel.
  • 195.
    Fundamentos de programaciónen Java 189 E Encapsulación. Consiste en definir todos los datos y métodos dentro de una clase. La encapsulación consiste en formar un paquete con los atributos (datos) y el comportamiento (métodos) de un objeto. Enterprise Java Bean (EJB). Arquitectura de componentes desarrollada por Sun Microsystems para diseño de objetos distribuidos en Java. Un EJB se construye a partir de la tecnología JavaBeans. Un componente EJB tiene la ventaja de ser un elemento reutilizable en diferentes aplicaciones. Excepción. Evento inesperado que se produce durante la ejecución de un programa. Una excepción rompe interrumpe el flujo de ejecución normal de un programa. Expresión. Código que se forma uniendo expresiones simples formadas por literales o variables con operadores. El valor de una expresión se calcula considerando la precedencia de los operadores aritméticos y lógicos. eXtensible Markup Language (XML). XML es un lenguaje de marcado para la descripción de datos estructurados. Permite declarar los contenidos de forma precisa y separar el contenido del formato. XML ofrece una representación estructural de los datos, es un subconjunto de SGML optimizado para el Web que ha sido definido por el World Wide Web Consortium (W3C). Garantiza que los datos estructurados son uniformes e independientes de aplicaciones o fabricantes, lo que incrementa la interoperabilidad y ha dado origen a una nueva generación de aplicaciones de comercio electrónico en la Web. Los objetivos de XML son: 1. XML debe ser directamente utilizable sobre Internet 2. XML debe soportar una amplia variedad de aplicaciones 3. XML debe ser compatible con SGML 4. Un programa que procese documentos XML debe ser fácil de escribir 5. El número de características opcionales en XML debe ser mínima, idealmente cero 6. Los documentos XML deben ser legibles y claros 7. El diseño de XML debe ser conciso 8. Los documentos XML deben crearse fácilmente 9. No importa si las marcas XML no son concisas
  • 196.
    Glosario 190 F File Transfer Protocol(FTP). El protocolo FTP se incluye como parte del TCP/IP. Es el protocolo de nivel de aplicación destinado a proporcionar el servicio de transferencia de ficheros en Internet. El FTP depende del protocolo TCP para las funciones de transporte, y guarda alguna relación con TELNET (protocolo para la conexión remota). El protocolo FTP permite acceder a algún servidor que disponga de este servicio y realizar tareas como moverse a través de su estructura de directorios, ver y descargar ficheros al ordenador local, enviar ficheros al servidor o copiar archivos directamente de un servidor a otro de la red. Lógicamente y por motivos de seguridad se hace necesario contar con el permiso previo para poder realizar todas estas operaciones. El servidor FTP pedirá el nombre de usuario y clave de acceso al iniciar la sesión (login), que debe ser suministrado correctamente para utilizar el servicio. Firewall. Dispositivo o componente software que utiliza reglas para especificar que protocolos o comunicaciones no pueden acceder a la red. Front-end. Front-end y back-end son términos que se utilizan para distinguir las interfaces y servicios que tienen relación directa con el usuario final. Una aplicación de tipo front-end interacciona directamente con el usuario. G Gateway. Punto de una red que actúa como punto de entrada a otra red. En internet, un nodo de la red puede ser de dos tipos: gateway o host. Tanto los ordenadores de los usuarios de Internet como los ordenadores que sirven páginas son nodos de tipo host. Los ordenadores que controlan el tráfico en una red local o en un ISP - Internet Service Provider son nodos de tipo gateway. En una red local, un ordenador que actúa como nodo gateway comúnmente hace las funciones de servidor proxy y firewall. Graphical User Interface (GUI). Interfaz gráfica de usuario. Es el medio a través del que un usuario interacciona con una aplicación informática. Un interfaz de usuario se compone normalmente de ventanas, botones, menús desplegables, menús contextuales, campos de texto, listas y otros objetos. H Herencia. Concepto por el que una clase queda formada por
  • 197.
    Fundamentos de programaciónen Java 191 todos los atributos y métodos de una clase de orden superior de la que hereda. Hypertext Markup Language (HTML). Lenguaje de texto con marcadores, denominados tags, que se utiliza para especificar el formato y comportamiento de las páginas web. HTML permite especificar todas las características del texto a presentar (tipo de letra, tamaño, color, posición, etc.), así como el inicio y fin de las zonas activas del texto, con la referencia del documento a presentar. Hypertext Transfer Protocol (HTTP). Protocolo de transporte de hypertexto. Consta de un conjunto de reglas para intercambio de ficheros de texto, imágenes, sonido, video y otros formatos multimedia gráficos a través del World Wide Web. I Identificador. Nombre que se da a un elemento de un programa. Mediante este nombre se hace referencia a cualquier elemento de un programa Java. Se aplica a clases, atributos, métodos y argumentos. Inicializar. Asignar un valor a una variable antes de que sea utilizada en una expresión. Internet. Red de teleco- municaciones nacida en 1969 en los EE.UU. a la cual están conectadas millones de personas, organismos y empresas en todo el mundo, mayoritariamente en los países más desarrollados. Internet es una red multiprotocolo cuyo rápido desarrollo está teniendo importantes efectos sociales, económicos y culturales, convirtiéndose en uno de los medios más influyentes de la llamada "Sociedad de la Información". La red Internet tiene una jerarquía de tres niveles formados por redes troncales, redes de nivel intermedio y redes aisladas. Internet Protocol (IP). El IP es un protocolo que pertenece al nivel de red. Es utilizado por los protocolos del nivel de transporte como TCP para encaminar los datos hacia su destino. IP tiene la misión de encaminar el datagrama, sin comprobar la integridad de la información que contiene. Internet Protocol Address (IP Address). La dirección de Internet se utiliza para identificar tanto a cada ordenador y a la red a la que pertenece, de manera que sea posible distinguir a todos los ordenadores conectados a una misma red. Con este propósito, y teniendo en cuenta que en Internet se conectan redes de diverso tamaño, existen tres
  • 198.
    Glosario 192 clases diferentes dedirecciones, las cuales se representan mediante tres rangos de valores: Clase A. El primer byte tiene un valor comprendido entre 1 y 126. Estas direcciones utilizan únicamente este primer byte para identificar la red, quedando los otros tres bytes disponibles para cada uno de los hosts que pertenezcan a esta misma red. Esto significa que podrán existir más de dieciséis millones de ordenadores en cada una de las redes de esta clase. Este tipo de direcciones es usado por redes muy extensas, pero hay que tener en cuenta que sólo puede haber 126 redes de este tamaño. ARPAnet es una de ellas, aunque son pocas las organizaciones que obtienen una dirección de "clase A". Lo normal para las grandes organizaciones es que utilicen una o varias redes de "clase B". Clase B. Estas direcciones utilizan en su primer byte un valor comprendido entre 128 y 191, incluyendo ambos. En este caso el identificador de la red se obtiene de los dos primeros bytes de la dirección, teniendo que ser un valor entre 128.1 y 191.254 (no es posible utilizar los valores 0 y 255 por tener un significado especial). Los dos últimos bytes de la dirección constituyen el identificador del host, permitiendo un número máximo de 64516 ordenadores en la misma red. Este tipo de direcciones tendría que ser suficiente para la gran mayoría de las organizaciones grandes. En caso de que el número de ordenadores que se necesita conectar fuese mayor, sería posible obtener más de una dirección de "clase B", evitando de esta forma el uso de una de "clase A". Clase C. En este caso el valor del primer byte tendrá que estar comprendido entre 192 y 223, incluyendo ambos valores. Este tercer tipo de direcciones utiliza los tres primeros bytes para el número de la red, con un rango desde 192.1.1 hasta 223.254.254. De esta manera queda libre un byte para el host, lo que permite que se conecten un máximo de 254 ordenadores en cada red. Estas direcciones permiten un menor número de host que las anteriores, aunque son las más numerosas pudiendo existir un gran número redes de este tipo (más de dos millones). J Java. Entorno de desarrollo de aplicaciones web diseñado por Sun MicroSystems. Java Database Connectivity (JDBC). Estándar para acceso a bases de datos desde programas desarrollados en Java. JDBC utiliza una API basada en el lenguaje de consulta de bases de datos SQL.
  • 199.
    Fundamentos de programaciónen Java 193 Java Development Kit (JDK). Entorno de desarrollo y librerías para diseño de programas Java. Java Runtime Environment (JRE). Subconjunto del JDK que permite ejecutar programas compilados en Bytecode. Está formado por una máquina virtual de Java y por librerías estándar. Java Server Page (JSP). Java Server Page es una tecnología que se utiliza para controlar el contenido y apariencia de las páginas web mediante el uso de servlets. Un servlet es un pequeño programa Java que se direcciona desde la página web y es ejecutado en el servidor web para modificar el contenido de la página antes de que ésta sea enviada al usuario que la ha solicitado. Una página JSP contiene servlets para consultar bases de datos y generar de forma dinámica el contenido de una página HTML. Java Virtual Machine (JVM). Programa que ejecuta programas java compilados en Bytecode. La máquina virtual de Java es un entorno seguro de ejecución de aplicaciones. Javascript. Lenguaje de programación que permite dinamizar el contenido de una página HTML. Javascript es un lenguaje interpretado. Se utilizan normalmente para desarrollar funciones tales como: 1. Cambiar el formato de una fecha de forma automática en una página web 2. Desplegar un enlace a una página web en una ventana pop- up. 3. Modificar textos o gráficos mientras se realiza una acción de ratón de tipo “mouse rollover”. L Local Area Network (LAN). Red de área local que une servidores y puestos cliente. La extensión de este tipo de redes suele estar restringida a una sala o edificio, aunque también podría utilizarse para conectar dos más edificios próximos. M Mainframe. Término que se utiliza para denominar a grandes ordenadores diseñados para satisfacer las necesidades de procesamiento de información de las organizaciones de mayor tamaño a nivel mundial. Método. Función definida dentro de una clase. Un método puede devolver un valor o no, en tal caso se indica que devuelve void.
  • 200.
    Glosario 194 N Network User Interface(NUI). Interfaz de usuario de red en un entorno Internet. O Open System Interconnection (OSI). El modelo OSI es utilizado por prácticamente la totalidad de las redes de ordenadores del mundo. Este modelo fue creado por el International Standard Organization ISO, consiste en siete niveles o capas donde cada una de ellas define las funciones que deben proporcionar los protocolos con el propósito de intercambiar información entre varios sistemas. Esta clasificación permite que cada protocolo se desarrolle con una finalidad determinada, lo cual simplifica el proceso de desarrollo e implementación. Cada nivel depende de los que están por debajo de él, y a su vez proporciona alguna funcionalidad a los niveles superiores. A continuación se describen las funciones básicas de cada nivel. Aplicación. El nivel de aplicación es el destino final de los datos donde se proporcionan los servicios al usuario. Presentación. Convierte los datos que serán utilizados en el nivel de aplicación. Sesión. Encargado de ciertos aspectos de la comunicación como el control de los tiempos de transmisión. Transporte. Transporta la información de una manera fiable para que llegue correctamente a su destino. Red. Nivel encargado de encaminar los datos hacia su destino eligiendo la ruta más efectiva. Enlace de datos. Controla el flujo de datos, la sincronización y los errores que puedan producirse. Físico. Se encarga de los aspectos físicos de la conexión, tales como el medio de transmisión o el hardware. P Plataforma. En informática, una plataforma es un sistema que sirve como base para hacer funcionar determinados módulos de hardware o de software con los que es compatible. Una plataforma se define por una arquitectura hardware y una plataforma software que incluye sistemas operativos y entornos de desarrollo de aplicaciones. Point to Point Protocol (PTP). Protocolo de comunicación entre dos ordenadores basado en una interfaz serie, típicamente un ordenador personal conectado vía
  • 201.
    Fundamentos de programaciónen Java 195 telefónica con un servidor. En este caso, el ISP proporcionaría una conexión punto a punto para atender a las peticiones que el ordenador personal realizaría a través de Internet. Portabilidad. Característica que posee un programa para ejecutarse en diferentes plataformas informáticas. Programación orientada a objetos. La programación orientada a objetos es una técnica de análisis y diseño de software que orienta a los elementos de un sistema, sus atributos y responsabilidades en vez de centrarse en el flujo de los procesos. El modelo abstracto está formado de clases. Una clase describe a un conjunto de objetos que comparte los mismos atributos, comportamiento y semántica. La programación orientada a objetos ha cambiado las reglas de desarrollo de software. Este paradigma se basa en los objetos y en los datos, en vez de en las acciones. Tradicionalmente, todo programa era concebido como un procedimiento lógico que recibía datos de entrada y, tras procesarlos, generaba datos de salida. Bajo este modelo, el reto consistía en cómo codificar el proceso lógico y no en cómo definir los datos. En la programación orientada a objetos el esfuerzo se centra en modelar los objetos que componen un sistema, sus responsabilidades y en las relaciones que existen entre diferentes objetos. Protocolo. Protocolo, descripción formal de formatos de mensaje y de reglas que dos ordenadores deben seguir para intercambiar información. Un protocolo puede describir detalles de bajo nivel de las interfaces máquina-a-máquina o intercambios de alto nivel entre programas. Proxy Server. Servidor especial encargado, entre otras cosas, de centralizar el tráfico entre Internet y una red privada, de forma que evita que cada una de las máquinas de la red interior tenga que disponer necesariamente de una conexión directa a la red. Al mismo tiempo contiene mecanismos de seguridad (firewall) que impiden accesos no autorizados desde el exterior hacia la red privada. R Runtime. Programa que permite ejecutar programas Java compilados en Bytecode. El sistema runtime dispone de todo lo necesario para la carga dinámica de las clases de un programa, las librerías estándar del lenguaje y una máquina virtual de Java.
  • 202.
    Glosario 196 S Secure Socket Layer(SSL). Protocolo que soporta cifrado para garantizar la privacidad de la comunicación entre un browser y un servidor web. Es el protocolo de seguridad más utilizado en Internet, es una tecnología diseñada por Netscape Communications Inc. que dispone un nivel seguro entre el servicio clásico de transporte en Internet (TCP) y las aplicaciones que se comunican a través de él. Las comunicaciones tienen lugar en dos fases, en una primera fase se negocia entre el cliente y el servidor una clave simétrica sólo válida para esa sesión. En la segunda fase, se transfieren datos cifrados con dicha clave. Este sistema es transparente para las aplicaciones finales, que simplemente saben que el canal (mantenido por el navegador y el servidor de comercio o servidor seguro) se encarga de proporcionarles confidencialidad punto a punto. La fase inicial que utiliza tecnología de cifrado de clave pública se realiza muy cuidadosamente para evitar tanto la intromisión de terceras partes como para evitar suplantaciones de identidad del centro servidor. El navegador incluye las claves públicas de ciertos notarios electrónicos o entidades certificadoras autorizadas y se pone en comunicación con el servidor seguro que le envía su clave pública, rubricada por el notario. La identificación se completa enviando al servidor un mensaje aleatorio que éste debe firmar. De esta forma sabe el cliente que al otro lado está quien dice ser. Verificada la identidad del servidor, el cliente genera una clave de sesión y la envía cifrada con la clave pública del servidor. Conociendo ambos la clave de sesión (y el servidor es el único en poderla descifrar al requerir su clave privada), se intercambian datos con seguridad cifrados por el algoritmo de clave secreta. Servlet. Programa Java que aporta más funcionalidad a un servidor web generando contenidos dinámicos e interactuando con clientes web utilizando el modelo Request- Response. Simple Mail Transfer Protocol (SMTP). El protocolo SMTP proporciona el servicio de correo electrónico. Permite enviar mensajes de texto y archivos binarios de cualquier tipo a otros usuarios de la red. Los mensajes de correo electrónico no se envían directamente a los ordenadores personales de cada usuario, sino que se utiliza un ordenador que actúa como servidor de correo
  • 203.
    Fundamentos de programaciónen Java 197 electrónico permanentemente. Los mensajes permanecen en este sistema hasta que el usuario los transfiere a su propio ordenador. Sistema operativo. Programa o conjunto de programas que efectúan la gestión de los procesos básicos de un sistema informático y permite la normal ejecución del resto de las operaciones. Un sistema operativo gestiona los recursos de un sistema informático. Standard Generalized Makup Language (SGML). SGML es un lenguaje de marcado de texto que se utiliza para especificar el formato de documentos. SGML permite que la estructura de un documento pueda ser definida en base a la relación lógica de sus partes, se basa en la idea de que los documentos se componen de una estructura y elementos semánticos que pueden describirse sin necesidad de indicar su apariencia. Un documento SGML se marca de modo que no dice nada respecto a su representación en la pantalla o en papel. Un programa de presentación debe unir el documento con la información de estilo a fin dar al documento su apariencia final. Swing. Conjunto de componentes desarrollados para diseñar una interfaz gráfico de usuario. T Transmission Control Protocol (TCP). Protocolo de comunicación que permite el enlace entre aplicaciones a través de Internet. Este protocolo pertenece al nivel de transporte y es el encargado de dividir el mensaje original en datagramas de menor tamaño. Los datagramas serán dirigidos a través del protocolo IP de forma individual. El protocolo TCP se encarga además de añadir información necesaria en la cabecera de cada datagrama. Cuando la información se divide en datagramas para ser enviados, el orden en que éstos lleguen a su destino no tiene que ser el correcto. Cada uno de ellos puede llegar en cualquier momento y con cualquier orden, e incluso puede que algunos no lleguen a su destino o lleguen con información errónea. Para evitar todos estos problemas el TCP numera los datagramas antes de enviarlos, de manera que sea posible volver a unirlos en el orden adecuado. Esto permite también solicitar el envío de los datagramas individuales que no se hayan recibido o que contengan errores, sin que sea necesario volver a enviar el mensaje completo. Transmission Control Protocol / Internet Protocol (TCP/IP). TCP/IP es el protocolo que utilizan los ordenadores conectados a
  • 204.
    Glosario 198 Internet para comunicarseentre sí. TCP/IP se encarga de que la comunicación entre diferentes ordenadores sea posible ya que es compatible con cualquier hardware y sistema operativo. TCP/IP no es un único protocolo, sino un conjunto de protocolos que cubren los distintos niveles del modelo OSI. Los dos protocolos más importantes son el TCP (Transmission Control Protocol) y el IP (Internet Protocol), que son los que dan nombre al conjunto. En Internet se diferencian cuatro niveles o capas en las que se agrupan los protocolos, relacionadas con los niveles OSI de la siguiente forma: Aplicación. Corresponde con los niveles OSI de aplicación, presentación y sesión. Aquí se incluyen protocolos destinados a proporcionar servicios, tales como correo electrónico SMTP (Simple Mail Transfer Protocol), transferencia de ficheros FTP (File Transfer Protocol), conexión remota (TELNET) y otros más recientes como el protocolo HTTP (Hypertext Transfer Protocol). Transporte. Coincide con el nivel de transporte del modelo OSI. Los protocolos de este nivel, tales como TCP y UDP, se encargan de manejar los datos y proporcionar la fiabilidad necesaria en el transporte de los mismos. Red. Incluye al protocolo IP, que se encarga de enviar los paquetes de información a sus destinos correspondientes y es utilizado por los protocolos del nivel de transporte. Enlace de datos. Los niveles OSI correspondientes son el de enlace y el nivel físico. Los protocolos que pertenecen a este nivel son los encargados de la transmisión a través del medio físico al que se encuentra conectado cada host, como puede ser una línea punto a punto o una red Ethernet. El TCP/IP necesita funcionar sobre algún tipo de red o de medio físico que proporcione sus propios protocolos para el nivel de enlace de Internet. Por este motivo hay que tener en cuenta que los protocolos utilizados en este nivel pueden ser muy diversos y no forman parte del conjunto TCP/IP. Sin embargo, esto no debe ser un problema, puesto que una de las funciones y ventajas principales del TCP/IP es proporcionar una abstracción del medio de forma que sea posible el intercambio de información entre medios diferentes y tecnologías que inicialmente son incompatibles. Para transmitir información a través de TCP/IP, ésta debe ser dividida en unidades de menor tamaño, lo que proporciona grandes ventajas en el manejo de los datos. En TCP/IP cada una de
  • 205.
    Fundamentos de programaciónen Java 199 estas unidades de información recibe el nombre de datagrama. Un datagrama es un conjunto de datos que se envía como un mensaje independiente. Tunneling. Permite la transmisión segura de datos a través de Internet. U Unicode. Sistema de codificación de caracteres que utiliza 16 bits para representar cada carácter. Esto permite representar prácticamente cualquier alfabeto del mundo. Los programas Java utilizan caracteres Unicode. Unified Modeling Language (UML). El UML se ha convertido en el lenguaje de modelado de la industria del software. UML es el lenguaje estándar para análisis y diseño de aplicaciones orientadas a objetos. Es resultado de años de investigación en el ámbito de la ingeniería del software. Uniform Resource Locator (URL). Dirección de un fichero o recurso que es accesible a través de Internet. El recurso puede ser una página HTML, una imagen, un programa o cualquier otro tipo de fichero soportado por el protocolo HTTP. La dirección URL contiene el protocolo requerido para acceder al recurso, el dominio que identifica a un ordenador en Internet y una descripción de la ubicación física del fichero en el ordenador. V Variable. Elemento de un programa Java identificado por un nombre. Una variable almacena un valor y tiene un tipo de dato y un ámbito. VBScript. Lenguaje interpretado desarrollado por Microsoft que es un subconjunto de Visual Basic. Este lenguaje ha sido diseñado para ser interpretado por navegadores web. VBScript es comparable a otros lenguajes para diseño de páginas web como Javascript, o Perl. W Web Server. Un servidor web es un equipo conectado a Internet con un conjunto de documentos almacenados, normalmente escritos en formato HTML, y un programa que atiende a las peticiones de documentos realizadas por los usuarios. Un servidor web se comunica con los navegadores o browsers mediante el protocolo HTTP. Un servidor web ejecuta programas que realizan consultas a bases de datos y generan páginas HTML dinámicas. Web Site. Conjunto de páginas web almacenadas en un punto de red con una dirección única a las
  • 206.
    Glosario 200 que se accedea través de una página de inicio. Un sitio web es público y cualquier usuario puede acceder a él para obtener información. Wide Area Network (WAN). Red de ordenadores que cubre un espacio extenso, conectando a puestos de trabajo de una cuidad o un país completo. Este tipo de redes se basan en las líneas de teléfono y otros medios de transmisión más sofisticados, como pueden ser las microondas. La velocidad de transmisión suele ser inferior que en las redes locales. World Wide Web. Sistema utilizado para explorar sitios web que residen en Internet. World Wide Web es el componente más visible y más conocido de Internet.