globalscaninverassist20110812-110815030041-phpapp01.xlsx


                                                                                                                                                                                                                                                                                                             MEDIAS EXPONENCIALES          Cruce M.SIMP         Cruce M. EXPON.                                                               Tendencia Tendencia       Tend.
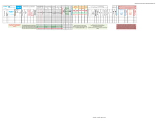
GLOBAL                                                                                                                                                                                                                                                                                                                                                                                                                  Tendencia de                                                                                                                                                                                                                                                                                                                                                                HLC Canales de MAXIMOS y MINIMOS para




                                                                                                                                                                                                                                                                                                                                                                                       Fuerza Tendencia +10 a -10
                                                                                                                                      Señales según varios indicadores                                                                                                        CONTROL MEDIAS SIMPLES




                                                                                                                                                                                                                                                                                                                                                                                                                                                                                                                                                                                                                                                                                                                               posible techo / de superarlo
                                                                                                                                                                                                                                                                                                                                                                                                                                                                       Larga 30                                                 Algunos datos por FUNDAMENTALES




                                                                                                                                                                                                                                                                                                                                                                                        Ema 5 / Ema 20 especial VIX
                                                                                                                                                                                                                                                                                                                                                                Si Corta > = Larga                                                                                                                                                                                                                                                                                                   Soportes y




                                                                                                                                                                                                                                                                                                                                                                                        MACD EMA 20 / 100 / 10
                                                                                                                                                                                                                                                                                                                                                                                        MACD EMA 50 / 100 / 15




                                                                                                                                                                                                                                                                                                                                                                                                                                                                                                                                                                                                                                                                                                                                                              podría tomar más impulso alcista
                                                                                                                                                                                                                                                                                                                                          Si Corta >= Larga                                                                                              a Medio
                                                                                                 15-ago-11                                                                                                                                                                                                   Si precio cierre >= media                                                                                                         a Medio




                                                                                                                                                                                                                                                                                                                                                                                         MACD EMA 20 / 50 / 10




                                                                                                                                                                                                                                                                                                                                                                                         Weekly Strenght Indicator
                                                                                                                                                                                                                                                                                                                                                                                         MACD SMA 13 / 34 / 8
                                                                                                                                                                                                                                                                               Si precio cierre >= media                                                                                                                Medias a Corto                                                                                                                                                                                                                                                                                                                                                           TRADING IntraDIA o días si posición se ha tomado en días




                                                                                                                                                                                                                                                                                                                                                                                          MACD SMA 2 / 34 / 5
                                                                                                                                                                                                                                                                                                                                          aparecerá 1, si no   aparecerá 1, si no en                                                                                   semanas                                                                                                                                                                                                      Resistencias
 scan                                                                                                                                             técnicos                                                                                                                    aparecerá 1, si no en blanco
                                                                                                                                                                                                                                                                                                                aparecerá 1, si no en
                                                                                                                                                                                                                                                                                                                                                                                                                            Plazo
                                                                                                                                                                                                                                                                                                                                                                                                                                                 (1 a 8  PL DOT                     (sombreado en verde el 20% mejores y en rojo el 20% peores)
                                                                                                                                                                                                                                                                                                                                              en blanco               blanco                                                                                             Stan                                                                                                                                                                                                                                                                                                                       anteriores (mientras no pierda el 1er. STOP colocado)




                                                                                                                                                                                                                                                                                                                                                                                             Ema 20 / Sma 20
                                                                                                                                                                                                                                                                                                                                                                                                                                               semanas) SEMANAL
                                                                   para:                                                                                                                                                                                                                                               blanco




                                                                                                                                                                                                                                                                                                                                                                                               RSI 14 alisado
                                                                                                                                                                                                                                                                                                                                                                                                                                                                       Weinstein




                                                                                                                                                                            bajando -1 a -12. Más de 3 ó 4
                                                                                                CIERRE




                                                                                                                                                                                                                                                                                                                                                                                                                                                                                      % versus final año anterior
                                                                                                                                                                                                                                                                                                                                                                                                                                                                                                                                                                                                                                                                                                                                                                                                  PUNTOS DE                                                  PUNTOS DE




                                                                                                                                                                                                                                                                                                                                                                                                                                                                                                                                                                                                                                                                                                                                                                                                                       EVENTUAL MAYOR TOMA




                                                                                                                                                                                                                                                                                                                                                                                                                                                                                                                                                                                                                                                                                                                                                                                                                                                                                  EVENTUAL MAYOR TOMA
                                                                                                                                                                                                                                                                                                                                                                                                                                                                                                                                                                                                                                                                                                                                                                                                                       DE POSICIONES ALCISTAS




                                                                                                                                                                                                                                                                                                                                                                                                                                                                                                                                                                                                                                                                                                                                                                                                                                                                                  DE POSICIONES BAJISTAS
                                                                                                                                                                             puede indicar posible giro a




                                                                                                                                                                                                                                                                                                                                                                                                                                                                                                                                                MAX 52 semanas
                                                                                                                                                                                                                                                                                                                                                                                                  RSI 140




                                                                                                                                                                                                                                                                                                                                                                                                                                                                                                                                                                                                                                       % hasta Precio Objetivo /en
                                                                                                                                                                                                                                                                                                                                                                                                  CCI 20
                                                                                                                                                                                                                                                                                                                                                                                                  CCI 40
                                                                                                                                                                                                                                                                                                                                                                                                  CCI 60
                                                                                                                        SuperTrend--HeikenAshi--




                                                                                                                                                                                                                                                                                                                                                                                                                                                                                                                                                                                                              Deuda / Fondos propios
                                                                                                                                                                                                                                                                                                                                                                                                                                                                                                                     MIN 52 semanas
                                                                                                                                                                                                                                                   avisa posibles giros con




                                                                                                                                                                                                                                                                                                                                                                                                                                                                                                                                                                                        Price to book value
                                                                                                                                                                                                                                                                                                                                                                                                   RSI 14




                                                                                                                                                                                                                                                                                                                                                                                                                                                                                                                                                                                                                                        negativo lo han superado
                                                                                                                                                                               Días subiendo +1 a +12 o




                                                                                                                                                                                                                                  TDM Modificado

                                                                                                                                                                                                                                                    ¡solo! 65% fiabilidad
                                                                                                                                                                                                                                                                                                                                                                                                                      STOP STOP STOP STOP STOP




                                                                                                                                                                                                                                                                                                                                                                                                                                                                                                                                                                                                                                                                                                                                                                                                                                                STOP




                                                                                                                                                                                                                                                                                                                                                                                                                                                                                                                                                                                                                                                                                                                                                                                                                                                                                                           STOP
                                                                                                 del día




                                                                                                                                                                                 bajar y -3 ó -4 a subir
                                                                                                                                                                                                                                                                                                                                                                                                                                                                                                                                                                   %
                                                                                                                                                                                                                                                                                                                                                                                                                                                                                                                                                                                                                                                                                                                                                                                                   COMPRA                                                      VENTA




                                                                                                                                                                                                                                                                                                                                                                                                                                                                                                                                                                                                                                                                                    R2
                                                                                                                                                                                                                                                                                                                                                                                                                                                                                                                                        %




                                                                                                                                                                                                                                                                              150 (30 sem.)
    Tipo Instrumento




                                                Indicadores




                                                                                                                                                                                                                                                                                                                                                                                                                                                                                                                                                                                                                                                                                    S2
                                                                                                                                                                                                             OJO al Giro?? ..si
                                                                                                           %                                                                                                                                                                                                                                                                                                                                                                                                                                                     Cierre




                                                                                                                                                   Esto cásticos
                                                                                                  hábil



                                                                    X=semi-eficiente F=futuro
                                                                    d=dispo WS E= +eficiente
                                                                                                                                                                                                                                                                                                                                                                                                                      PL DOT 3 Media 13                               M.30Sem




                                                                                                                                                                                                                                                                                60 / 200
                                                                                                                                                                                                                                                                                34 / 233




                                                                                                                                                                                                                                                                                50 / 100
                                                                                                                                                                                                                                                                                                                                                                                                                                                                                                                                      Cierre




                                                                                                                                                                                                                                                                                                                                                                                                                                                                                                                                                                                                                                                                     BOLSA
                                                                                                                                                                                                                                                                                                                                                                                                                                                                                                                                                                                                                                                                                                                                                                                                  ENTRADAS                                                   ENTRADAS




                                                                                                                                                                                                                                                                                 13 / 34
                                                                                                                                                                                                                                                                                 10 / 60
                                                                                                                                                                                                                                                                                 34 / 89




                                                                                                                                                                                                                                                                                 18 / 40
                                                                                                                                                                                                                                                                                 20 / 50
                                                                                                                                                                                                             PRECAUCIÓN !!




                                                                                                                                                                                                                                                                                  8 / 13

                                                                                                                                                                                                                                                                                  9 / 18
                                                                                                                                                                                                                                                                                  4 / 18
                                                                                                                                                                   Cortos




                                                                                                                                                                                                                                                                                                                                                                                                                                                                                                                                                                                 RxD
                                                                                                                                                                                                                                                                                                                                                                                                                                                                                                                                                                          PER
                                                                                                anterior versus                                                                                                                                                                                                                                                                                                                                                                                                                                                  versus




                                                                                                                                 etc...)




                                                                                                                                                                                                                                                                                  2/5




                                                                                                                                                                                                                                                                                  3/8

                                                                                                                                                                                                                                                                                  4/9
                                                                                                                                                                                                                                                                                   100

                                                                                                                                                                                                                                                                                   200
                                                                                                                                                                                                                                                                                   233




                                                                                                                                                                                                                                                                                   100




                                                                                                                                                                                                                                                                                                                                                                                                                                                                                                                                                                                                                                                                                                                 Resistencia
                                                  Índices                                                                                                                                                                                                                                                                                                                                                             Alcista por Alcista por Alcista por Alcista por Alcista por




                                                                                                                                                                                                                                                                                    10
                                                                                                                                                                                                                                                                                    13
                                                                                                                                                                                                                                                                                    34
                                                                                                                                                                                                                                                                                    60
                                                                                                                                                                                                                                                                                    89




                                                                                                                                                                                                                                                                                    13
                                                                                                                                                                                                                                                                                    18
                                                                                                                                                                                                                                                                                    20
                                                                                                                                                                                                                                                                                    40
                                                                                                                                                                                                                                                                                    50
                                                                                                                                                                                                                                                                                                                                                                                                                                                                                                                                      versus                                                                                                                                 ISIN




                                                                                                                                                                                                                                                                                    2
                                                                                                                                                                                                                                                                                    5




                                                                                                                                                                                                                                                                                    3
                                                                                                                                                                                                                                                                                    4
                                                                                                                                                                                                                                                                                    8
                                                                                                                                                                                                                                                                                    9




                                                                                                                                                                                                                                                                                                                                                                                                                                                                                                                                                                                                                                                                                             Soporte
                       Subyacente




                                                                                                                                                                                                                                                                                                                                                                                                                                                                                                                                                                                                                                                                                                                                                                                                                                                 HASTA EL




                                                                                                                                                                                                                                                                                                                                                                                                                                                                                                                                                                                                                                                                                                                                                                                                                                                                                                            HASTA EL
                                                                                                             dia                                                                                                                                                                                                                                                                                                                               encima      encima                                                                                                 MAX                                                                                                                                                                                                                              ALCISTAS                                                   BAJISTAS
                                                                                                                                                                                                                                                                                                                                                                                                                       encima      encima                              encima                                                         MIN 52
                                                                                                           anterior                                                                                                                                                                                                                                                                                                                                                                                                                                                52
                                               ETF y Valores
                       Símbolo




                                                                                                                                                                                                                                                                                                                                                                                                                      Bajista por Bajista por Bajista por Bajista por Bajista por                                                      sem.                                                                                                                                                                                                                                                         ENTRE:                                                     ENTRE:




                                                                                                                                                                                                             estoy…
                                                                                                                                                                                                                                                                                                                                                                                                                                                debajo      debajo                                                                                                sem.
                                                                                                                                                                                                                                                                                                                                                                                                                        debajo      debajo                              debajo




                                                                                                                                                                                                                                                                                                                                                                                                                                                                                                                                                                                                                                                                                                                                              1.4000
                                                                                                                                                                                                                                                                                                                                                                                          -0.0001
                                                                                                                                                                                                                                                                                                                                                                                          -0.0031
                                                                                                                                                                                                                                                                                                                                                                                          -0.0007
                                                                                                                                                                                                                                                                                                                                                                                          -0.0019
                                                                                                                                                                                                                                                                                                                                                                                          -0.0017




                                                                                                                                                                                                                                                                                                                                                                                                                                                                                                                                                                                                                                                                                     1.4089

                                                                                                                                                                                                                                                                                                                                                                                                                                                                                                                                                                                                                                                                                                         1.4371
                       divisa




                                                                                                                                                                                                                                                                                                                                                                                           -40.6
                                                                                                                                                                                                                                                                                                                                                                                           -35.1
                                                                                                                                                                                                                                                                                                                                                                                           -40.8
                                                                                                                      ligeramente




                                                                                                                                                                                                                                                                                                                                                                                            46.0
                                                                                                                                                                                                                                                                                                                                                                                            48.2
                                                                                                                                                                                                                                                                                                                                                                                            52.9
 Indicadores
                                                                                                 1.4249     0.05%                                                                       2                                                                                     1 1 1                 1 1 1 1 1                            1 1           1 1                         1                                   1.4252      1.4268      1.5000       1.4301      1.4169




                                                                                                                                                                                                                                                                                                                                                                                                               -3
                                                                                                                                                                                                                                                                                                                                                                                                               -0
                                                   EUR USD                                                                                             bajista                                                                         neutral                                                                                                                                                                                                                                       7.21%                          1.2626             12.9%   1.4824            -3.9%                                                                                                                                                                                                                            1.4143 y   1.4089            1.4026                       1.4361 y    1.4371            1.4415
   Globales                                                                                                               alcista
                                                                        E80
                       mat prima volatilidad




                                                                                                                                                                                                                                                                                                                                                                                                                                                                                                                                                                                                                                                                                                                                              43.70
                                                                                                                                                                                                                                                                                                                                                                                                                                                                                                                                                                                                                                                                                     32.23

                                                                                                                                                                                                                                                                                                                                                                                                                                                                                                                                                                                                                                                                                                         39.91
                                                                                                                                                                                                                                                                                                                                                                                          194.4
                                                                                                                                                                                                                                                                                                                                                                                          257.2
                                                                                                                                                                                                                                                                                                                                                                                           63.7
                                                                                                                                                                                                                                                                                                                                                                                           71.3
                                                                                                                                                                                                                                                                                                                                                                                           54.4




                                                                                                                                                                                                                                                                                                                                                                                           94.2
 Indicadores
                                                                                                                                                                                       -2




                                                                                                                                                                                                                                                                                                                                                                                           -3.2
                                                                                                                                                                                                                                                                                    1 1 1 1 1 1 1 1 1              1 1 1 1 1 1 1 1             1 1 1 1 1 1 1 1 1 1 1 1 1 1 1




                                                                                                                                                                                                                                                                                                                                                                                            3.4
                                                                                                                                                                                                                                                                                                                                                                                            2.3
                                                                                                                                                                                                                                                                                                                                                                                            3.5
                                                                                                                                                                                                                                                                                                                                                                                            1.6




                                                                                                                                                                                                                                                                                                                                                                                                               50
                                                      VIX                                        36.36     -6.77%       neutro                         bajista                                                                         neutral                                                                                                                                                                          40.11       31.45       19.90       31.33       19.28       107.53%                          14.6             148.7%    48.0             -24.3%                                                                                                                                                                                                                            32.23 y    30.41              30.28                       39.75 y     42.31              42.43




                                                                                                                                                                                                                                                                                                                                                                                                               7
   Globales




                                                                                                                                                                                                                                                                                                                                                                                                                                                                                                                                                                                                                                                                                                                                              1,784.7
                                                                                                                                                                                                                                                                                                                                                                                                                                                                                                                                                                                                                                                                                     1,701.3

                                                                                                                                                                                                                                                                                                                                                                                                                                                                                                                                                                                                                                                                                                         1,790.4
                                                                                                                                                                                                                                                                                                                                                                                          169.5
                                                                                                                                                                                                                                                                                                                                                                                          181.1
                                                                                                                      ligeramente




                                                                                                                                                                                                                                                                                                                                                                                           73.7
                                                                                                                                                                                                                                                                                                                                                                                           82.2
                                                                                                                                                                                                                                                                                                                                                                                           63.6

                                                                                                                                                                                                                                                                                                                                                                                           14.3
                                                                                                                                                                                                                                                                                                                                                                                           17.2
                                                                                                                                                                                                                                                                                                                                                                                           26.2
                                                                                                                                                                                                                                                                                                                                                                                           11.8
                                                                                                                                                                                                                                                                                                                                                                                           90.3
 Indicadores
                                                                                                                                                                                       -2




                                                                                                                                                                                                                                                                                                                                                                                           -3.5
                                                     GOLD                                       1,745.70   -1.23%                                      bajista                                                                          bajista                                     1 1 1 1 1 1 1 1 1              1 1 1 1 1 1 1 1 1 1 1 1 1 1 1 1 1 1 1 1 1 1 1 1                                                     1,764.9     1,682.6     1,528.7     1,672.4     1,485.1      24.20%                          1,169.0            49.3%   1,794.0           -2.7%                                                                                                                                                                                                                           1,722.9 y   1,701.3         1,693.6                        1,762.9 y   1,790.4         1,795.8




                                                                                                                                                                                                                                                                                                                                                                                                               6
                                                                                                                                                                                                                                                                                                                                                                                                               9
                                                                        E200




   Globales                                                                                                              bajista



 Indicadores
   Globales




 Indicadores
   Globales




 Indicadores
   Globales




 Indicadores
   Globales




 Indicadores
   Globales




 Indicadores
   Globales




 Indicadores
   Globales




 Indicadores
   Globales




 Indicadores
   Globales




 Indicadores
   Globales




 Indicadores
   Globales




 Indicadores
   Globales




                                                                                                                                                                                                                                                                                                                                                                                                                                                                                                                                                                                                                                                                                                                                              1,303.0
                                                                                                                                                                                                                                                                                                                                                                                                                                                                                                                                                                                                                                                                                     1,161.2

                                                                                                                                                                                                                                                                                                                                                                                                                                                                                                                                                                                                                                                                                                         1,197.8
                                                                                                                                                                                                                                                                                                                                                                                          -170.9
                                                                                                                                                                                                                                                                                                                                                                                          -207.7
                       sp500




                                                                                                                                                                                                                                                                                                                                                                                           -34.4
                                                                                                                                                                                                                                                                                                                                                                                           -20.1
                                                                                                                                                                                                                                                                                                                                                                                           -30.4
                                                                                                                                                                                                                                                                                                                                                                                           -13.9
                                                                                                                                                                                                                                                                                                                                                                                           -97.6
                                                                                                                      ligeramente                                                                                                                                                                                                                                                           29.8
                                                                                                                                                                                                                                                                                                                                                                                            22.2
                                                                                                                                                                                                                                                                                                                                                                                            46.7
                                                                                                                                                                                                                                                                                                                                                                                            27.5
                                                                                                 1,178.8    0.53%                                                                       2                                                                                     1 1                            1 1                          1            1 1                                                             1,148.6     1,220.2     1,247.1     1,230.3     1,307.7




                                                                                                                                                                                                                                                                                                                                                                                                               -7
                                                                                                                                                                                                                                                                                                                                                                                                               -7
Index America                                        SP500                                                                                              alcista                                                                         alcista                                                                                                                                                                                                                                     -6.29%                          1,047              12.6%   1,364             -13.6%   14.7   1.8%   2.20                                                                                                                                                                                                     1,161.2 y   1,147.0         1,141.9                        1,197.8 y   1,210.6         1,214.2
                                                                                                                          alcista
                                                                        E80




                                                                                                                                                                                                                                                                                                                                                                                                                                                                                                                                                                                                                                                                                                                                              12,317.2
                                                                                                                                                                                                                                                                                                                                                                                                                                                                                                                                                                                                                                                                                     11,048.1

                                                                                                                                                                                                                                                                                                                                                                                                                                                                                                                                                                                                                                                                                                         11,457.1
                                                                                                                                                                                                                                                                                                                                                                                          -303.6
                                                                                                                                                                                                                                                                                                                                                                                          -172.6
                                                                                                                                                                                                                                                                                                                                                                                          -262.2
                                                                                                                                                                                                                                                                                                                                                                                          -122.0

                                                                                                                                                                                                                                                                                                                                                                                          -153.0
                                                                                                                                                                                                                                                                                                                                                                                          -194.6
                                                                                                                                                                                                                                                                                                                                                                                           205.2




                                                                                                                                                                                                                                                                                                                                                                                           -92.1
                                                                                                                      ligeramente
                                                                                                                                                                                                                                                                                                                                                                                            30.9
                                                                                                                                                                                                                                                                                                                                                                                            22.3
                                                                                                                                                                                                                                                                                                                                                                                            47.8
                       dow




                                                                                                11,269.0    1.13%                                                                       2                                                                                     1 1                            1 1                          1            1 1                                                            10,986.0 11,584.0 11,775.1 11,675.5 12,226.0




                                                                                                                                                                                                                                                                                                                                                                                                               -7
                                                                                                                                                                                                                                                                                                                                                                                                               -7
Index America                                   DOW JONES IND                                                                                           alcista                                                                         alcista                                                                                                                                                                                                                                     -2.60%                          9,986              12.9%   12,811            -12.0%   12.4   2.6%   2.20                                                                                                                                                                                                      11,078 y   10,997            10,948                       11,457 y    11,541            11,575
                                                                                                                          alcista
                                                                        d80




                                                                                                                                                                                                                                                                                                                                                                                                                                                                                                                                                                                                                                                                                                                                              2,375.0
                                                                                                                                                                                                                                                                                                                                                                                                                                                                                                                                                                                                                                                                                     2,137.0

                                                                                                                                                                                                                                                                                                                                                                                                                                                                                                                                                                                                                                                                                                         2,217.8
                                                                                                                                                                                                                                                                                                                                                                                          -102.1
                                                                                                                                                                                                                                                                                                                                                                                          -119.6
                                                                                                                                                                                                                                                                                                                                                                                           -63.2
                                                                                                                                                                                                                                                                                                                                                                                           -32.8
                                                                                                                                                                                                                                                                                                                                                                                           -47.3
                                                                                                                                                                                                                                                                                                                                                                                           -18.5
                                                                                                                                                                                                                                                                                                                                                                                           -88.2
                       n100




                                                                                                                      ligeramente
                                                                                                                                                                                                                                                                                                                                                                                            33.2
                                                                                                                                                                                                                                                                                                                                                                                            26.8
                                                                                                                                                                                                                                                                                                                                                                                            48.5
                                                                                                                                                                                                                                                                                                                                                                                            49.8




                                                                                                 2,182.1    0.69%                                                                       2                                                                                     1 1                            1 1                          1            1 1                                                             2,121.1     2,238.9     2,240.2     2,253.1     2,320.4

                                                                                                                                                                                                                                                                                                                                                                                                               -7
                                                                                                                                                                                                                                                                                                                                                                                                               -5
Index America                                     NASDAQ 100                                                                                            alcista                                                                         alcista                                                                                                                                                                                                                                     -1.96%                          1,767              23.5%   2,430             -10.2%   15.4   1.0%   3.10                                                                                                                                                                                                     2,142.8 y   2,123.4         2,113.9                        2,217.8 y   2,240.7         2,247.4
                                                                                                                          alcista
                                                                        d50




                                                                                                                                                                                                                                                                                                                                                                                                                                                                                                                                                                                                                                                                                                                                              5,257.1
                                                                                                                                                                                                                                                                                                                                                                                                                                                                                                                                                                                                                                                                                     4,513.7

                                                                                                                                                                                                                                                                                                                                                                                                                                                                                                                                                                                                                                                                                                         4,720.9
                       transp




                                                                                                                                                                                                                                                                                                                                                                                          -153.6

                                                                                                                                                                                                                                                                                                                                                                                          -152.9


                                                                                                                                                                                                                                                                                                                                                                                          -180.8
                                                                                                                                                                                                                                                                                                                                                                                          -211.1

                                                  DOW JONES
                                                                                                                                                                                                                                                                                                                                                                                           130.8

                                                                                                                                                                                                                                                                                                                                                                                           -98.6

                                                                                                                                                                                                                                                                                                                                                                                           -75.3
                                                                                                                                                                                                                                                                                                                                                                                           -88.8




                                                                                                                      ligeramente
                                                                                                                                                                                                                                                                                                                                                                                            27.1
                                                                                                                                                                                                                                                                                                                                                                                            19.6
                                                                                                                                                                                                                                                                                                                                                                                            47.5




                                                                                                                                                                                                                                                                                                                                                                                                               -10
                                                                                                 4,622.6    1.23%                                                                       2                                                                                     1 1                            1 1                          1            1 1                                                             4,477.4     4,809.3     4,963.4     4,867.8     5,218.8
                                                                                                                                                                                                                                                                                                                                                                                                                -7
Index America                                                                                                                                           alcista                                                                         alcista                                                                                                                                                                                                                                     -9.51%                          4,083              13.2%   5,618             -17.7%                                                                                                                                                                                                                          4,535.5 y   4,492.1         4,471.9                        4,720.9 y   4,753.0         4,767.3
                                                  TRANSPORT                                                               alcista




                                                                                                                                                                                                                                                                                                                                                                                                                                                                                                                                                                                                                                                                                                                                              805.1
                       russell




                                                                                                                                                                                                                                                                                                                                                                                          -101.0
                                                                                                                                                                                                                                                                                                                                                                                          -184.1
                                                                                                                                                                                                                                                                                                                                                                                          -213.8




                                                                                                                                                                                                                                                                                                                                                                                                                                                                                                                                                                                                                                                                                     682.7

                                                                                                                                                                                                                                                                                                                                                                                                                                                                                                                                                                                                                                                                                                         713.0
                                                                                                                                                                                                                                                                                                                                                                                           -27.5
                                                                                                                                                                                                                                                                                                                                                                                           -17.1
                                                                                                                                                                                                                                                                                                                                                                                           -26.0
                                                                                                                                                                                                                                                                                                                                                                                           -12.2




                                                                                                                      ligeramente
                                                                                                                                                                                                                                                                                                                                                                                            28.4
                                                                                                                                                                                                                                                                                                                                                                                            20.9
                                                                                                                                                                                                                                                                                                                                                                                            46.9
                                                                                                                                                                                                                                                                                                                                                                                            21.5




                                                                                                                                                                                                                                                                                                                                                                                                               -11



                                                                                                 697.5      0.23%                                                                       2                                                                                     1 1                            1 1                          1               1                                                             678.0       736.3       763.9       742.6       812.7
                                                                                                                                                                                                                                                                                                                                                                                                                -7




Index America                                    RUSSELL 2000                                                                                           alcista                                                                         alcista                                                                                                                                                                                                                                     -11.68%                          596               17.1%    865              -19.4%                                                                                                                                                                                                                            682.8 y    672.9              669.9                       713.0 y     722.1              724.2
                                                                        F125




                                                                                                                          alcista




                                                                                                                                                                                                                                                                                                                                                                                                                                                                                                                                                                                                                                                                                                                                              2,097.8
                                                                                                                                                                                                                                                                                                                                                                                                                                                                                                                                                                                                                                                                                     1,763.6

                                                                                                                                                                                                                                                                                                                                                                                                                                                                                                                                                                                                                                                                                                         1,887.9
                                                                                                                                                                                                                                                                                                                                                                                          -130.0
                                                                                                                                                                                                                                                                                                                                                                                          -230.0
                                                                                                                                                                                                                                                                                                                                                                                          -203.9
                                                                                                                                                                                                                                                                                                                                                                                           -58.0
                                                                                                                                                                                                                                                                                                                                                                                           -38.7
                                                                                                                                                                                                                                                                                                                                                                                           -57.4
                                                                                                                                                                                                                                                                                                                                                                                           -24.1




                                                                                                                      ligeramente
                                                                                                                                                                                                                                                                                                                                                                                            28.8
                                                                                                                                                                                                                                                                                                                                                                                            24.3
                                                                                                                                                                                                                                                                                                                                                                                            43.1
                                                                                                                                                                                                                                                                                                                                                                                            21.5




                                                                                                                                                                                                                                                                                                                                                                                                               -11




                                                                                                                                                                                       -1                                                                                      1                                                          1                                                                            1,806.3     1,946.3     2,037.1     1,966.1     2,173.6
                       fin




                                                                                                 1,808.1   -1.62%
                                                                                                                                                                                                                                                                                                                                                                                                                -9




Index America                                  NASDAQ FINANCIALS                                                                                        alcista                                                                         alcista                                                                                                                                                                                                                                     -19.62%                         1,744              3.7%    2,319             -22.0%                                                                                                                                                                                                                          1,777.2 y   1,746.1         1,738.2                        1,857.8 y   1,887.9         1,893.6
                                                                                                                         bajista




                                                                                                                                                                                                                                                                                                                                                                                                                                                                                                                                                                                                                                                                                                                                              13,526.4
                                                                                                                                                                                                                                                                                                                                                                                                                                                                                                                                                                                                                                                                                     10,973.6

                                                                                                                                                                                                                                                                                                                                                                                                                                                                                                                                                                                                                                                                                                         12,479.3
                                                                                                                                                                                                                                                                                                                                                                                          -491.8
                                                                                                                                                                                                                                                                                                                                                                                          -274.5
                                                                                                                                                                                                                                                                                                                                                                                          -402.5
                                                                                                                                                                                                                                                                                                                                                                                          -164.0
                                                                                                                                                                                                                                                                                                                                                                                          -119.3
                                                                                                                                                                                                                                                                                                                                                                                          -177.6
                                                                                                                                                                                                                                                                                                                                                                                          -184.9
                       energ




                                                                                                                                                                                                                                                                                                                                                                                           348.6
                                                                                                                                                                                                                                                                                                                                                                                            26.5
                                                                                                                                                                                                                                                                                                                                                                                            19.8
                                                                                                                                                                                                                                                                                                                                                                                            47.4




                                                                                                                                                                                                                                                                                                                                                                                                               -10




                                                                                                11,910.6    0.83%                                                                       2                                                                                     1 1                            1 1                          1            1 1                                                            11,535.9 12,510.5 12,732.1 12,628.5 13,547.1
                                                                                                                                                                                                                                                                                                                                                                                                                -7




Index America                                    NYSE ENERGY                                                            neutro                          alcista                                                                         alcista                                                                                                                                                                                                                                     -4.71%                          9,671              23.2%   14,536            -18.1%                                                                                                                                                                                                                           11,602 y   10,974            10,924                       12,280 y    12,479            12,517
                       oil & gas




                                                                                                                                                                                                                                                                                                                                                                                                                                                                                                                                                                                                                                                                                                                                              1,288.2
                                                                                                                                                                                                                                                                                                                                                                                                                                                                                                                                                                                                                                                                                     1,109.5

                                                                                                                                                                                                                                                                                                                                                                                                                                                                                                                                                                                                                                                                                                         1,149.1
                                                                                                                                                                                                                                                                                                                                                                                          -164.4
                                                                                                                                                                                                                                                                                                                                                                                          -177.1
                                                                                                                                                                                                                                                                                                                                                                                           -47.6
                                                                                                                                                                                                                                                                                                                                                                                           -27.1
                                                                                                                                                                                                                                                                                                                                                                                           -40.3
                                                                                                                                                                                                                                                                                                                                                                                           -17.4
                                                                                                                                                                                                                                                                                                                                                                                           -98.6




                                                                                                                      ligeramente
                                                                                                                                                                                                                                                                                                                                                                                            26.3
                                                                                                                                                                                                                                                                                                                                                                                            18.6
                                                                                                                                                                                                                                                                                                                                                                                            46.7
                                                                                                                                                                                                                                                                                                                                                                                            37.1




                                                                                                                                                                                                                                                                                                                                                                                                               -10




                                                                                                 1,129.0    0.85%                                                                       2                                                                                     1 1                            1 1                          1               1                                                            1,086.6     1,185.8     1,225.6     1,198.1     1,306.2
                                                                                                                                                                                                                                                                                                                                                                                                                -7




Index America                                    NYSE Arca OIL                                                                                          alcista                                                                         alcista                                                                                                                                                                                                                                     -6.81%                           923               22.4%   1,403             -19.5%                                                                                                                                                                                                                          1,109.5 y   1,093.1         1,088.2                        1,149.1 y   1,164.9         1,168.4
                                                                                                                          alcista




                                                                                                                                                                                                                                                                                                                                                                                                                                                                                                                                                                                                                                                                                                                                              60,599.9 13,350.2
                                                                                                                                                                                                                                                                                                                                                                                                                                                                                                                                                                                                                                                                                     52,262.6 12,447.0

                                                                                                                                                                                                                                                                                                                                                                                                                                                                                                                                                                                                                                                                                                         54,247.9 12,651.1
                       canada




                                                                                                                                                                                                                                                                                                                                                                                          -225.7

                                                                                                                                                                                                                                                                                                                                                                                          -151.2


                                                                                                                                                                                                                                                                                                                                                                                          -100.0
                                                                                                                                                                                                                                                                                                                                                                                           398.1

                                                                                                                                                                                                                                                                                                                                                                                           -94.1

                                                                                                                                                                                                                                                                                                                                                                                           -82.7
                                                                                                                                                                                                                                                                                                                                                                                           -46.6

                                                                                                                                                                                                                                                                                                                                                                                           -98.3
                                                                                                                                                                                                                                                                                                                                                                                            34.0
                                                                                                                                                                                                                                                                                                                                                                                            26.1
                                                                                                                                                                                                                                                                                                                                                                                            46.5




                                                                                                12,542.2    0.02%                                                                       4                                                                                     1 1 1                          1 1 1 1                      1                    1                                                      12,161.4 12,549.5 12,996.4 12,572.2 13,535.1
                                                                                                                                                                                                                                                                                                                                                                                                               -4
                                                                                                                                                                                                                                                                                                                                                                                                               -4




Index America                                   CANADA SPSX200                                                          neutro                          alcista                                                                         alcista                                                                                                                                                                                                                                     -6.64%                          11,553             8.6%    14,271            -12.1%                                                                                                                                                                                                                           12,447 y   12,323            12,267                       12,651 y    12,762            12,800
                                                                                                                                                                                                                                                                                                                                                                                          -1103.9

                                                                                                                                                                                                                                                                                                                                                                                          -1195.0
                                                                                                                                                                                                                                                                                                                                                                                           2346.4
                       emerg




                                                                                                                                                                                                                                                                                                                                                                                           -742.1

                                                                                                                                                                                                                                                                                                                                                                                           -626.9

                                                                                                                                                                                                                                                                                                                                                                                           -129.8
                                                                                                                                                                                                                                                                                                                                                                                           -136.4
                                                                                                                                                                                                                                                                                                                                                                                            -67.2
                                                                                                                                                                                                                                                                                                                                                                                             31.4
                                                                                                                                                                                                                                                                                                                                                                                             24.5
                                                                                                                                                                                                                                                                                                                                                                                             42.2




                                                                                                53,473.4    0.24%                                                                       4                                                                                     1 1                            1 1 1                        1                                                                           51,437.6 54,728.9 59,529.3 55,083.6 64,086.3
                                                                                                                                                                                                                                                                                                                                                                                                               -7
                                                                                                                                                                                                                                                                                                                                                                                                               -9




Index America                                   BRAZIL IBOVESPA                                                         neutro                          alcista                                                                         alcista                                                                                                                                                                                                                                     -22.84%                         48,668             9.9%    72,996            -26.7%   10.6   3.6%   1.60                                                                                                                                                                                                      52,342 y   52,002            51,768                       54,248 y    54,945            55,110




                                                                                                                                                                                                                                                                                                                                                                                                                                                                                                                                                                                                                                                                                                                                              4,656.7
                                                                                                                                                                                                                                                                                                                                                                                                                                                                                                                                                                                                                                                                                     4,207.5

                                                                                                                                                                                                                                                                                                                                                                                                                                                                                                                                                                                                                                                                                                         4,314.0
                       emerg




                                                                                                                                                                                                                                                                                                                                                                                          -116.2
                                                                                                                                                                                                                                                                                                                                                                                          -141.4
                                                                                                                                                                                                                                                                                                                                                                                           208.8
                                                                                                                                                                                                                                                                                                                                                                                           -71.6
                                                                                                                                                                                                                                                                                                                                                                                           -46.2
                                                                                                                                                                                                                                                                                                                                                                                           -80.0
                                                                                                                                                                                                                                                                                                                                                                                           -50.7
                                                                                                                                                                                                                                                                                                                                                                                           -31.9
                                                                                                                                                                                                                                                                                                                                                                                            37.4
                                                                                                                                                                                                                                                                                                                                                                                            27.9
                                                                                                                                                                                                                                                                                                                                                                                            46.1




                                                                                                 4,250.7    0.89%                                                                       4                                                                                     1 1 1 1                        1 1 1 1 1                    1                    1                                                       4,065.3     4,233.1     4,452.8     4,258.4     4,629.8
                                                                                                                                                                                                                                                                                                                                                                                                               -4
                                                                                                                                                                                                                                                                                                                                                                                                               -6




Index America                                      CHILE IPSA                                                           neutro                          alcista                                                                         alcista                                                                                                                                                                                                                                     -13.74%                         3,785              12.3%   5,041             -15.7%                                                                                                                                                                                                                          4,207.5 y   4,138.4         4,119.8                        4,314.0 y   4,363.0         4,376.1




                                                                                                                                                                                                                                                                                                                                                                                                                                                                                                                                                                                                                                                                                                                                              36,186.1
                                                                                                                                                                                                                                                                                                                                                                                                                                                                                                                                                                                                                                                                                     32,816.9

                                                                                                                                                                                                                                                                                                                                                                                                                                                                                                                                                                                                                                                                                                         34,176.8
                       emerg




                                                                                                                                                                                                                                                                                                                                                                                          -448.2
                                                                                                                                                                                                                                                                                                                                                                                          -365.4
                                                                                                                                                                                                                                                                                                                                                                                          -545.2
                                                                                                                                                                                                                                                                                                                                                                                          -234.2

                                                                                                                                                                                                                                                                                                                                                                                          -135.9
                                                                                                                                                                                                                                                                                                                                                                                          -135.6
                                                                                                                                                                                                                                                                                                                                                                                           926.6




                                                                                                                                                                                                                                                                                                                                                                                           -66.1
                                                                                                                                                                                                                                                                                                                                                                                            37.2
                                                                                                                                                                                                                                                                                                                                                                                            30.2
                                                                                                                                                                                                                                                                                                                                                                                            45.0




                                                                                                33,361.5   -0.68%                                                                      -1                                                                                      1                             1 1                          1                                                                           32,512.6 34,064.1 34,910.8 34,302.0 36,144.8
                                                                                                                                                                                                                                                                                                                                                                                                               -7
                                                                                                                                                                                                                                                                                                                                                                                                               -4




Index America                                   MEXICO MEXVOL                                                           neutro                          alcista                                                                        neutral                                                                                                                                                                                                                                      -12.76%                         31,218             6.9%    38,696            -13.8%   18.5   1.7%   2.90                                                                                                                                                                                                      32,893 y   32,685            32,538                       34,006 y    34,177            34,279




                                                                                                                                                                                                                                                                                                                                                                                                                                                                                                                                                                                                                                                                                                                                              3,324.8
                                                                                                                                                                                                                                                                                                                                                                                                                                                                                                                                                                                                                                                                                     2,937.4

                                                                                                                                                                                                                                                                                                                                                                                                                                                                                                                                                                                                                                                                                                         2,998.7
                       emerg




                                                                                                                                                                                                                                                                                                                                                                                          -106.8
                                                                                                                                                                                                                                                                                                                                                                                          -186.6
                                                                                                                                                                                                                                                                                                                                                                                          -179.2
                                                                                                                                                                                                                                                                                                                                                                                           105.2
                                                                                                                                                                                                                                                                                                                                                                                           -77.5
                                                                                                                                                                                                                                                                                                                                                                                           -60.2
                                                                                                                                                                                                                                                                                                                                                                                           -88.0
                                                                                                                                                                                                                                                                                                                                                                                           -34.7




                                                                                                                      ligeramente
                                                                                                                                                                                                                                                                                                                                                                                            34.0
                                                                                                                                                                                                                                                                                                                                                                                            26.3
                                                                                                                                                                                                                                                                                                                                                                                            43.3




                                                                                                 2,967.0    0.61%                                                                       2                                                                                     1 1                            1 1                          1                                                                            2,848.2     3,102.3     3,186.2     3,124.6     3,371.5
                                                                                                                                                                                                                                                                                                                                                                                                               -7
                                                                                                                                                                                                                                                                                                                                                                                                               -8




Index America                                  ARGENTINA MERVAL                                                                                         alcista                                                                        neutral                                                                                                                                                                                                                                      -15.80%                         2,293              29.4%   3,665             -19.0%   9.5    3.2%   1.20                                                                                                                                                                                                     2,937.4 y   2,872.3         2,859.3                        2,998.7 y   3,061.7         3,070.9
                                                                                                                          alcista




                                                                                                                                                                                                                                                                                                                                                                                                                                                                                                                                                                                                                                                                                                                                              9,819.2
                                                                                                                                                                                                                                                                                                                                                                                                                                                                                                                                                                                                                                                                                     7,845.6

                                                                                                                                                                                                                                                                                                                                                                                                                                                                                                                                                                                                                                                                                                         9,048.2
                       españa




                                                                                                                                                                                                                                                                                                                                                                                          -229.1
                                                                                                                                                                                                                                                                                                                                                                                          -147.9
                                                                                                                                                                                                                                                                                                                                                                                          -234.8
                                                                                                                                                                                                                                                                                                                                                                                          -119.6
                                                                                                                                                                                                                                                                                                                                                                                          -100.2
                                                                                                                                                                                                                                                                                                                                                                                          -159.2
                                                                                                                                                                                                                                                                                                                                                                                          -170.8
                                                                                                                                                                                                                                                                                                                                                                                           186.0




                                                                                                                      ligeramente
                                                                                                                                                                                                                                                                                                                                                                                            26.6
                                                                                                                                                                                                                                                                                                                                                                                            17.4
                                                                                                                                                                                                                                                                                                                                                                                            42.7




                                                                                                                                                                                                                                                                                                                                                                                                               -12




    Index
                                                                                                 8,647.3    4.82%                                                                       2                                                                                     1 1                            1 1 1 1                      1                                                                            8,227.5     8,885.4     9,488.6     9,052.4     10,309.6
                                                                                                                                                                                                                                                                                                                                                                                                                -7




                                                    IBEX 35                                                                                             alcista                                                                         alcista                                                                                                                                                                                                                                     -12.29%                         7,966              8.6%    11,113            -22.2%   11.4   5.2%   1.30                                                                                                                                                                                                     8,460.9 y   7,845.6         7,810.3                        8,866.5 y   9,048.2         9,075.3
                                                                        d200




 Europ&Mea                                                                                                                alcista




                                                                                                                                                                                                                                                                                                                                                                                                                                                                                                                                                                                                                                                                                                                                              2,677.8
                                                                                                                                                                                                                                                                                                                                                                                                                                                                                                                                                                                                                                                                                     2,116.0

                                                                                                                                                                                                                                                                                                                                                                                                                                                                                                                                                                                                                                                                                                         2,408.6
                       europa




                                                                                                                                                                                                                                                                                                                                                                                          -118.2
                                                                                                                                                                                                                                                                                                                                                                                          -200.2
                                                                                                                                                                                                                                                                                                                                                                                          -200.9
                                                                                                                                                                                                                                                                                                                                                                                           -77.4
                                                                                                                                                                                                                                                                                                                                                                                           -53.6
                                                                                                                                                                                                                                                                                                                                                                                           -82.3
                                                                                                                                                                                                                                                                                                                                                                                           -38.4




                                                                                                                      ligeramente
                                                                                                                                                                                                                                                                                                                                                                                            21.2
                                                                                                                                                                                                                                                                                                                                                                                            13.2
                                                                                                                                                                                                                                                                                                                                                                                            41.7
                                                                                                                                                                                                                                                                                                                                                                                            31.4




                                                                                                                                                                                                                                                                                                                                                                                                               -14




    Index
                                                                                                 2,307.3    4.15%                                                                       2                                                                                     1 1                            1 1                          1                                                                            2,218.5     2,441.4     2,616.0     2,478.1     2,845.1
                                                                                                                                                                                                                                                                                                                                                                                                                -7




                                                 EUROSTOXX 50                                                                                           alcista                                                                         alcista                                                                                                                                                                                                                                     -17.80%                         2,154              7.1%    3,068             -24.8%   12.0   3.9%   1.30                                                                                                                                                                                                     2,257.1 y   2,116.0         2,106.4                        2,364.3 y   2,408.6         2,415.8
 Europ&Mea                                                                                                                alcista
                                                                        F25
                       alemania




                                                                                                                                                                                                                                                                                                                                                                                                                                                                                                                                                                                                                                                                                                                                              6,982.8
                                                                                                                                                                                                                                                                                                                                                                                                                                                                                                                                                                                                                                                                                     5,554.9

                                                                                                                                                                                                                                                                                                                                                                                                                                                                                                                                                                                                                                                                                                         6,245.2
                                                                                                                                                                                                                                                                                                                                                                                          -247.4
                                                                                                                                                                                                                                                                                                                                                                                          -179.8
                                                                                                                                                                                                                                                                                                                                                                                          -269.8
                                                                                                                                                                                                                                                                                                                                                                                          -118.1
                                                                                                                                                                                                                                                                                                                                                                                          -132.2
                                                                                                                                                                                                                                                                                                                                                                                          -252.3
                                                                                                                                                                                                                                                                                                                                                                                          -349.8
                                                                                                                                                                                                                                                                                                                                                                                           18.3
                                                                                                                                                                                                                                                                                                                                                                                           10.1
                                                                                                                                                                                                                                                                                                                                                                                           44.0
                                                                                                                                                                                                                                                                                                                                                                                           99.6




                                                                                                                                                                                                                                                                                                                                                                                                               -14




    Index
                                                                                                 5,997.7    3.45%                                                                       2                                                                                     1 1                            1 1                          1                                                                            5,756.5     6,453.3     6,682.3     6,559.4     7,135.7
                                                                                                                                                                                                                                                                                                                                                                                                                -8




                                                  DAX XETRA                                                             neutro                          alcista                                                                         alcista                                                                                                                                                                                                                                     -13.25%                         5,613              6.8%    7,528             -20.3%   11.4   3.2%   1.50                                                                                                                                                                                                     5,855.4 y   5,554.9         5,529.9                        6,144.1 y   6,245.2         6,263.9
 Europ&Mea
                                                                        E40




                                                                                                                                                                                                                                                                                                                                                                                                                                                                                                                                                                                                                                                                                                                                              5,815.0
                                                                                                                                                                                                                                                                                                                                                                                                                                                                                                                                                                                                                                                                                     5,025.7

                                                                                                                                                                                                                                                                                                                                                                                                                                                                                                                                                                                                                                                                                                         5,467.2
                                                                                                                                                                                                                                                                                                                                                                                          -138.8

                                                                                                                                                                                                                                                                                                                                                                                          -134.4

                                                                                                                                                                                                                                                                                                                                                                                          -104.8
                                                                                                                                                                                                                                                                                                                                                                                          -182.0
                                                                                                                                                                                                                                                                                                                                                                                          -220.6
                                                                                                                                                                                                                                                                                                                                                                                           134.3

                                                                                                                                                                                                                                                                                                                                                                                           -89.8

                                                                                                                                                                                                                                                                                                                                                                                           -58.2




                                                                                                                      ligeramente
                                                                                                                                                                                                                                                                                                                                                                                            29.3
                                                                                                                                                                                                                                                                                                                                                                                            19.4
                                                                                                                                                                                                                                                                                                                                                                                            45.7




    Index
                                                                                                 5,320.0    3.04%                                                                       2                                                                                     1 1                            1 1 1 1                      1                                                                            5,074.5     5,460.5     5,609.9     5,481.5     5,882.5
                                                                                                                                                                                                                                                                                                                                                                                                               -7
                                                                                                                                                                                                                                                                                                                                                                                                               -8




                                                                                                                                                                                                                                                                                                                                                                                                                                                                                    -10.90%                         5,007              6.2%    6,091             -12.7%                                                                                                                                                                                                                          5,220.4 y   5,025.7         5,003.1                        5,427.4 y   5,467.2         5,483.6
                       uk




 Europ&Mea
                                                FOOTSIE 100 Ukx                                                           alcista
                                                                                                                                                        alcista                                                                         alcista                                                                                                                                                                                                                                                                                                                           11.7   3.1%   1.80
                                                                        E40




                                                                                                                                                                                                                                                                                                                                                                                                                                                                                                                                                                                                                                                                                                                                              3,704.0
                                                                                                                                                                                                                                                                                                                                                                                                                                                                                                                                                                                                                                                                                     2,949.8

                                                                                                                                                                                                                                                                                                                                                                                                                                                                                                                                                                                                                                                                                                         3,348.7
                       francia




                                                                                                                                                                                                                                                                                                                                                                                          -105.8

                                                                                                                                                                                                                                                                                                                                                                                          -114.1

                                                                                                                                                                                                                                                                                                                                                                                          -105.0
                                                                                                                                                                                                                                                                                                                                                                                          -189.1
                                                                                                                                                                                                                                                                                                                                                                                          -223.1
                                                                                                                                                                                                                                                                                                                                                                                           -73.0

                                                                                                                                                                                                                                                                                                                                                                                           -56.2




                                                                                                                      ligeramente
                                                                                                                                                                                                                                                                                                                                                                                            23.3
                                                                                                                                                                                                                                                                                                                                                                                            15.6
                                                                                                                                                                                                                                                                                                                                                                                            42.7
                                                                                                                                                                                                                                                                                                                                                                                            63.0




                                                                                                                                                                                                                                                                                                                                                                                                               -14




    Index
                                                                                                 3,213.9    4.02%                                                                       2                                                                                     1 1                            1 1                          1                                                                            3,075.6     3,376.3     3,613.8     3,427.2     3,910.9
                                                                                                                                                                                                                                                                                                                                                                                                                -7




                                                  CAC 40 PARÍS                                                                                          alcista                                                                         alcista                                                                                                                                                                                                                                     -16.54%                         3,003              7.0%    4,157             -22.7%   11.4   4.0%   1.30                                                                                                                                                                                                     3,141.5 y   2,949.8         2,936.5                        3,294.0 y   3,348.7         3,358.8
 Europ&Mea                                                                                                                alcista
                                                                        d25




                                                                                                                                                                                                                                                                                                                                          .                                                                                                                                                                                             8/15/2011 12:59 AM Página 1 de 17
globalscaninverassist20110812-110815030041-phpapp01.xlsx


                                                                                                                                                                                                                                                                                                                      MEDIAS EXPONENCIALES          Cruce M.SIMP         Cruce M. EXPON.                                                               Tendencia Tendencia       Tend.
GLOBAL                                                                                                                                                                                                                                                                                                                                                                                                                           Tendencia de                                                                                                                                                                                                                                                                                                                                                                    HLC Canales de MAXIMOS y MINIMOS para




                                                                                                                                                                                                                                                                                                                                                                                                Fuerza Tendencia +10 a -10
                                                                                                                                               Señales según varios indicadores                                                                                                        CONTROL MEDIAS SIMPLES




                                                                                                                                                                                                                                                                                                                                                                                                                                                                                                                                                                                                                                                                                                                                            posible techo / de superarlo
                                                                                                                                                                                                                                                                                                                                                                                                                                                                                Larga 30                                                 Algunos datos por FUNDAMENTALES




                                                                                                                                                                                                                                                                                                                                                                                                 Ema 5 / Ema 20 especial VIX
                                                                                                                                                                                                                                                                                                                                                                         Si Corta > = Larga                                                                                                                                                                                                                                                                                                       Soportes y




                                                                                                                                                                                                                                                                                                                                                                                                 MACD EMA 20 / 100 / 10
                                                                                                                                                                                                                                                                                                                                                                                                 MACD EMA 50 / 100 / 15




                                                                                                                                                                                                                                                                                                                                                                                                                                                                                                                                                                                                                                                                                                                                                                           podría tomar más impulso alcista
                                                                                                                                                                                                                                                                                                                                                   Si Corta >= Larga                                                                                              a Medio
                                                                                                          15-ago-11                                                                                                                                                                                                   Si precio cierre >= media                                                                                                         a Medio




                                                                                                                                                                                                                                                                                                                                                                                                  MACD EMA 20 / 50 / 10




                                                                                                                                                                                                                                                                                                                                                                                                  Weekly Strenght Indicator
                                                                                                                                                                                                                                                                                                                                                                                                  MACD SMA 13 / 34 / 8
                                                                                                                                                                                                                                                                                        Si precio cierre >= media                                                                                                                Medias a Corto                                                                                                                                                                                                                                                                                                                                                               TRADING IntraDIA o días si posición se ha tomado en días




                                                                                                                                                                                                                                                                                                                                                                                                   MACD SMA 2 / 34 / 5
                                                                                                                                                                                                                                                                                                                                                   aparecerá 1, si no   aparecerá 1, si no en                                                                                   semanas                                                                                                                                                                                                          Resistencias
 scan                                                                                                                                                      técnicos                                                                                                                    aparecerá 1, si no en blanco
                                                                                                                                                                                                                                                                                                                         aparecerá 1, si no en
                                                                                                                                                                                                                                                                                                                                                                                                                                     Plazo
                                                                                                                                                                                                                                                                                                                                                                                                                                                          (1 a 8  PL DOT                     (sombreado en verde el 20% mejores y en rojo el 20% peores)
                                                                                                                                                                                                                                                                                                                                                       en blanco               blanco                                                                                             Stan                                                                                                                                                                                                                                                                                                                           anteriores (mientras no pierda el 1er. STOP colocado)




                                                                                                                                                                                                                                                                                                                                                                                                      Ema 20 / Sma 20
                                                                                                                                                                                                                                                                                                                                                                                                                                                        semanas) SEMANAL
                                                                            para:                                                                                                                                                                                                                                               blanco




                                                                                                                                                                                                                                                                                                                                                                                                        RSI 14 alisado
                                                                                                                                                                                                                                                                                                                                                                                                                                                                                Weinstein




                                                                                                                                                                                     bajando -1 a -12. Más de 3 ó 4
                                                                                                         CIERRE




                                                                                                                                                                                                                                                                                                                                                                                                                                                                                               % versus final año anterior
                                                                                                                                                                                                                                                                                                                                                                                                                                                                                                                                                                                                                                                                                                                                                                                                               PUNTOS DE                                                  PUNTOS DE




                                                                                                                                                                                                                                                                                                                                                                                                                                                                                                                                                                                                                                                                                                                                                                                                                                    EVENTUAL MAYOR TOMA




                                                                                                                                                                                                                                                                                                                                                                                                                                                                                                                                                                                                                                                                                                                                                                                                                                                                                               EVENTUAL MAYOR TOMA
                                                                                                                                                                                                                                                                                                                                                                                                                                                                                                                                                                                                                                                                                                                                                                                                                                    DE POSICIONES ALCISTAS




                                                                                                                                                                                                                                                                                                                                                                                                                                                                                                                                                                                                                                                                                                                                                                                                                                                                                               DE POSICIONES BAJISTAS
                                                                                                                                                                                      puede indicar posible giro a




                                                                                                                                                                                                                                                                                                                                                                                                                                                                                                                                                         MAX 52 semanas
                                                                                                                                                                                                                                                                                                                                                                                                           RSI 140




                                                                                                                                                                                                                                                                                                                                                                                                                                                                                                                                                                                                                                                % hasta Precio Objetivo /en
                                                                                                                                                                                                                                                                                                                                                                                                           CCI 20
                                                                                                                                                                                                                                                                                                                                                                                                           CCI 40
                                                                                                                                                                                                                                                                                                                                                                                                           CCI 60
                                                                                                                                 SuperTrend--HeikenAshi--




                                                                                                                                                                                                                                                                                                                                                                                                                                                                                                                                                                                                                       Deuda / Fondos propios
                                                                                                                                                                                                                                                                                                                                                                                                                                                                                                                              MIN 52 semanas
                                                                                                                                                                                                                                                            avisa posibles giros con




                                                                                                                                                                                                                                                                                                                                                                                                                                                                                                                                                                                                 Price to book value
                                                                                                                                                                                                                                                                                                                                                                                                            RSI 14




                                                                                                                                                                                                                                                                                                                                                                                                                                                                                                                                                                                                                                                 negativo lo han superado
                                                                                                                                                                                        Días subiendo +1 a +12 o




                                                                                                                                                                                                                                           TDM Modificado

                                                                                                                                                                                                                                                             ¡solo! 65% fiabilidad
                                                                                                                                                                                                                                                                                                                                                                                                                               STOP STOP STOP STOP STOP




                                                                                                                                                                                                                                                                                                                                                                                                                                                                                                                                                                                                                                                                                                                                                                                                                                                             STOP




                                                                                                                                                                                                                                                                                                                                                                                                                                                                                                                                                                                                                                                                                                                                                                                                                                                                                                                        STOP
                                                                                                          del día




                                                                                                                                                                                          bajar y -3 ó -4 a subir
                                                                                                                                                                                                                                                                                                                                                                                                                                                                                                                                                                            %
                                                                                                                                                                                                                                                                                                                                                                                                                                                                                                                                                                                                                                                                                                                                                                                                                COMPRA                                                      VENTA




                                                                                                                                                                                                                                                                                                                                                                                                                                                                                                                                                                                                                                                                                                 R2
                                                                                                                                                                                                                                                                                                                                                                                                                                                                                                                                                 %




                                                                                                                                                                                                                                                                                       150 (30 sem.)
   Tipo Instrumento




                                                       Indicadores




                                                                                                                                                                                                                                                                                                                                                                                                                                                                                                                                                                                                                                                                                                 S2
                                                                                                                                                                                                                      OJO al Giro?? ..si
                                                                                                                    %                                                                                                                                                                                                                                                                                                                                                                                                                                                     Cierre




                                                                                                                                                            Esto cásticos
                                                                                                           hábil



                                                                             X=semi-eficiente F=futuro
                                                                             d=dispo WS E= +eficiente
                                                                                                                                                                                                                                                                                                                                                                                                                               PL DOT 3 Media 13                               M.30Sem




                                                                                                                                                                                                                                                                                         60 / 200
                                                                                                                                                                                                                                                                                         34 / 233




                                                                                                                                                                                                                                                                                         50 / 100
                                                                                                                                                                                                                                                                                                                                                                                                                                                                                                                                               Cierre




                                                                                                                                                                                                                                                                                                                                                                                                                                                                                                                                                                                                                                                                                BOLSA
                                                                                                                                                                                                                                                                                                                                                                                                                                                                                                                                                                                                                                                                                                                                                                                                               ENTRADAS                                                   ENTRADAS




                                                                                                                                                                                                                                                                                          13 / 34
                                                                                                                                                                                                                                                                                          10 / 60
                                                                                                                                                                                                                                                                                          34 / 89




                                                                                                                                                                                                                                                                                          18 / 40
                                                                                                                                                                                                                                                                                          20 / 50
                                                                                                                                                                                                                      PRECAUCIÓN !!




                                                                                                                                                                                                                                                                                           8 / 13

                                                                                                                                                                                                                                                                                           9 / 18
                                                                                                                                                                                                                                                                                           4 / 18
                                                                                                                                                                            Cortos




                                                                                                                                                                                                                                                                                                                                                                                                                                                                                                                                                                                          RxD
                                                                                                                                                                                                                                                                                                                                                                                                                                                                                                                                                                                   PER
                                                                                                         anterior versus                                                                                                                                                                                                                                                                                                                                                                                                                                                  versus




                                                                                                                                          etc...)




                                                                                                                                                                                                                                                                                           2/5




                                                                                                                                                                                                                                                                                           3/8

                                                                                                                                                                                                                                                                                           4/9
                                                                                                                                                                                                                                                                                            100

                                                                                                                                                                                                                                                                                            200
                                                                                                                                                                                                                                                                                            233




                                                                                                                                                                                                                                                                                            100




                                                                                                                                                                                                                                                                                                                                                                                                                                                                                                                                                                                                                                                                                                                              Resistencia
                                                         Índices                                                                                                                                                                                                                                                                                                                                                               Alcista por Alcista por Alcista por Alcista por Alcista por




                                                                                                                                                                                                                                                                                             10
                                                                                                                                                                                                                                                                                             13
                                                                                                                                                                                                                                                                                             34
                                                                                                                                                                                                                                                                                             60
                                                                                                                                                                                                                                                                                             89




                                                                                                                                                                                                                                                                                             13
                                                                                                                                                                                                                                                                                             18
                                                                                                                                                                                                                                                                                             20
                                                                                                                                                                                                                                                                                             40
                                                                                                                                                                                                                                                                                             50
                                                                                                                                                                                                                                                                                                                                                                                                                                                                                                                                               versus                                                                                                                                     ISIN




                                                                                                                                                                                                                                                                                             2
                                                                                                                                                                                                                                                                                             5




                                                                                                                                                                                                                                                                                             3
                                                                                                                                                                                                                                                                                             4
                                                                                                                                                                                                                                                                                             8
                                                                                                                                                                                                                                                                                             9




                                                                                                                                                                                                                                                                                                                                                                                                                                                                                                                                                                                                                                                                                                          Soporte
                      Subyacente




                                                                                                                                                                                                                                                                                                                                                                                                                                                                                                                                                                                                                                                                                                                                                                                                                                                              HASTA EL




                                                                                                                                                                                                                                                                                                                                                                                                                                                                                                                                                                                                                                                                                                                                                                                                                                                                                                                         HASTA EL
                                                                                                                      dia                                                                                                                                                                                                                                                                                                                               encima      encima                                                                                                 MAX                                                                                                                                                                                                                                  ALCISTAS                                                   BAJISTAS
                                                                                                                                                                                                                                                                                                                                                                                                                                encima      encima                              encima                                                         MIN 52
                                                                                                                    anterior                                                                                                                                                                                                                                                                                                                                                                                                                                                52
                                                      ETF y Valores
                      Símbolo




                                                                                                                                                                                                                                                                                                                                                                                                                               Bajista por Bajista por Bajista por Bajista por Bajista por                                                      sem.                                                                                                                                                                                                                                                             ENTRE:                                                     ENTRE:




                                                                                                                                                                                                                      estoy…
                                                                                                                                                                                                                                                                                                                                                                                                                                                         debajo      debajo                                                                                                sem.
                                                                                                                                                                                                                                                                                                                                                                                                                                 debajo      debajo                              debajo




                                                                                                                                                                                                                                                                                                                                                                                                                                                                                                                                                                                                                                                                                                                                                           19,011.8
                                                                                                                                                                                                                                                                                                                                                                                                                                                                                                                                                                                                                                                                                                  14,459.2

                                                                                                                                                                                                                                                                                                                                                                                                                                                                                                                                                                                                                                                                                                                      16,702.6
                                                                                                                                                                                                                                                                                                                                                                                                   -534.9
                                                                                                                                                                                                                                                                                                                                                                                                   -329.8
                                                                                                                                                                                                                                                                                                                                                                                                   -538.3
                                                                                                                                                                                                                                                                                                                                                                                                   -290.1
                                                                                                                                                                                                                                                                                                                                                                                                   -100.8
                                                                                                                                                                                                                                                                                                                                                                                                   -130.6
                                                                                                                                                                                                                                                                                                                                                                                                   -138.1
                                                                                                                                                                                                                                                                                                                                                                                                    359.8
                      italia




                                                                                                                                                                                                                                                                                                                                                                                                     23.8
                                                                                                                                                                                                                                                                                                                                                                                                     17.1
                                                                                                                                                                                                                                                                                                                                                                                                     40.8




                                                                                                                                                                                                                                                                                                                                                                                                                        -16
   Index
                                                                                                         15,888.6    4.00%                                                                       2                                                                                     1 1                            1 1                          1                                                                           15,259.6 16,679.4 18,689.7 17,001.9 20,873.7




                                                                                                                                                                                                                                                                                                                                                                                                                         -8
                                                          MIB 30 ITALIA                                                          neutro                          alcista                                                                         alcista                                                                                                                                                                                                                                     -21.24%                         14,676             8.3%    23,178            -31.5%                                                                                                                                                                                                                               15,505 y   14,459            14,394                       16,358 y    16,703            16,753
Europ&Mea
                      holanda




                                                                                                                                                                                                                                                                                                                                                                                                                                                                                                                                                                                                                                                                                                                                                           329.1
                                                                                                                                                                                                                                                                                                                                                                                                   -116.6
                                                                                                                                                                                                                                                                                                                                                                                                   -189.7
                                                                                                                                                                                                                                                                                                                                                                                                   -164.6




                                                                                                                                                                                                                                                                                                                                                                                                                                                                                                                                                                                                                                                                                                  273.5

                                                                                                                                                                                                                                                                                                                                                                                                                                                                                                                                                                                                                                                                                                                      301.4
                                                                                                                                                                                                                                                                                                                                                                                                    22.3
                                                                                                                                                                                                                                                                                                                                                                                                    15.6
                                                                                                                                                                                                                                                                                                                                                                                                    40.8




                                                                                                                                                                                                                                                                                                                                                                                                                        -11
   Index
                                                                                                                                                                                                 2




                                                                                                                                                                                                                                                                                                                                                                                                    -8.6
                                                                                                                                                                                                                                                                                                                                                                                                    -5.6
                                                                                                                                                                                                                                                                                                                                                                                                    -8.5
                                                                                                                                                                                                                                                                                                                                                                                                    -3.8
                                                                                                                                                                                                                                                                                       1 1                            1 1                          1




                                                                                                                                                                                                                                                                                                                                                                                                     5.0
                                                                                                          291.9      3.22%                                                                                                                                                                                                                                                                                                       280.4       305.4       324.5       308.2       349.0




                                                                                                                                                                                                                                                                                                                                                                                                                         -8
                                                          AEX HOLANDA                                                            neutro                          alcista                                                                         alcista                                                                                                                                                                                                                                     -18.09%                          277               5.3%     374              -22.0%                                                                                                                                                                                                                                286.0 y    273.5              272.3                       297.9 y     301.4              302.3
Europ&Mea




                                                                                                                                                                                                                                                                                                                                                                                                                                                                                                                                                                                                                                                                                                                                                           5,938.3
                                                                                                                                                                                                                                                                                                                                                                                                                                                                                                                                                                                                                                                                                                  4,807.2

                                                                                                                                                                                                                                                                                                                                                                                                                                                                                                                                                                                                                                                                                                                      5,527.3
                                                                                                                                                                                                                                                                                                                                                                                                   -152.1

                                                                                                                                                                                                                                                                                                                                                                                                   -155.8


                                                                                                                                                                                                                                                                                                                                                                                                   -126.6
                                                                                                                                                                                                                                                                                                                                                                                                   -167.5
                                                                                                                                                                                                                                                                                                                                                                                                    197.2

                                                                                                                                                                                                                                                                                                                                                                                                    -97.3

                                                                                                                                                                                                                                                                                                                                                                                                    -81.0
                                                                                                                                                                                                                                                                                                                                                                                                    -81.7
                      suiza




                                                                                                                               ligeramente




                                                                                                                                                                                                                                                                                                                                                                                                     28.1
                                                                                                                                                                                                                                                                                                                                                                                                     13.8
                                                                                                                                                                                                                                                                                                                                                                                                     40.7




                                                                                                                                                                                                                                                                                                                                                                                                                        -11
   Index
                                                                                                          5,252.8    4.37%                                                                       2                                                                                     1 1 1                          1 1 1 1                      1                                                                            4,917.4     5,374.9     5,843.2     5,430.8     6,288.5




                                                                                                                                                                                                                                                                                                                                                                                                                         -5
                                                            SMI SUIZA                                                                                            alcista                                                                         alcista                                                                                                                                                                                                                                     -18.38%                         4,792              9.6%    6,717             -21.8%                                                                                                                                                                                                                              5,129.4 y   4,807.2         4,785.6                        5,384.8 y   5,527.3         5,543.9
                                                                                 F150




Europ&Mea                                                                                                                          alcista
                      scandinavi scandinavi




                                                                                                                                                                                                                                                                                                                                                                                                                                                                                                                                                                                                                                                                                                                                                           340.3
                                                                                                                                                                                                                                                                                                                                                                                                   -142.3
                                                                                                                                                                                                                                                                                                                                                                                                   -169.7




                                                                                                                                                                                                                                                                                                                                                                                                                                                                                                                                                                                                                                                                                                  284.7

                                                                                                                                                                                                                                                                                                                                                                                                                                                                                                                                                                                                                                                                                                                      310.1
                                                                                                                                                                                                                                                                                                                                                                                                    -80.5
                                                                                                                               ligeramente




                                                                                                                                                                                                                                                                                                                                                                                                     27.8
                                                                                                                                                                                                                                                                                                                                                                                                     17.7
                                                                                                                                                                                                                                                                                                                                                                                                     42.8
                                                                                                                                                                                                                                                                                                                                                                                                     10.1




                                                                                                                                                                                                                                                                                                                                                                                                                        -11
   Index
                                                                                                                                                                                                 2




                                                                                                                                                                                                                                                                                                                                                                                                     -9.0
                                                                                                                                                                                                                                                                                                                                                                                                     -5.3
                                                                                                                                                                                                                                                                                                                                                                                                     -8.6
                                                                                                                                                                                                                                                                                                                                                                                                     -4.6
                                                                                                          301.4      2.43%                                                                                                                                                             1 1 1                          1 1 1 1                      1                                                                             287.2       309.4       331.2       312.6       354.1




                                                                                                                                                                                                                                                                                                                                                                                                                         -5
                                                       SWEDEN ALL SHARE                                                                                          alcista                                                                         alcista                                                                                                                                                                                                                                     -18.22%                          282               6.9%     376              -19.8%                                                                                                                                                                                                                                294.2 y    284.7              283.4                       308.8 y     310.1              311.1
Europ&Mea                                                                                                                          alcista




                                                                                                                                                                                                                                                                                                                                                                                                                                                                                                                                                                                                                                                                                                                                                           461.5
                                                                                                                                                                                                                                                                                                                                                                                                   -113.5
                                                                                                                                                                                                                                                                                                                                                                                                   -177.1
                                                                                                                                                                                                                                                                                                                                                                                                   -182.6




                                                                                                                                                                                                                                                                                                                                                                                                                                                                                                                                                                                                                                                                                                  390.6

                                                                                                                                                                                                                                                                                                                                                                                                                                                                                                                                                                                                                                                                                                                      422.8
                                                                                                                                                                                                                                                                                                                                                                                                    -13.7

                                                                                                                                                                                                                                                                                                                                                                                                    -12.7
                                                                                                                               ligeramente




                                                                                                                                                                                                                                                                                                                                                                                                     23.1
                                                                                                                                                                                                                                                                                                                                                                                                     13.2
                                                                                                                                                                                                                                                                                                                                                                                                     44.2
                                                                                                                                                                                                                                                                                                                                                                                                     12.8




                                                                                                                                                                                                                                                                                                                                                                                                                        -10
   Index
                                                                                                                                                                                                 2




                                                                                                                                                                                                                                                                                                                                                                                                     -8.4

                                                                                                                                                                                                                                                                                                                                                                                                     -5.6
                                                                                                          411.9      2.61%                                                                                                                                                             1 1                            1 1 1                        1                                                                             391.4       428.8       450.2       432.1       480.5




                                                                                                                                                                                                                                                                                                                                                                                                                         -7
                                                       NORWAY ALL SHARE                                                                                          alcista                                                                         alcista                                                                                                                                                                                                                                     -15.34%                          389               6.0%     514              -19.8%                                                                                                                                                                                                                                404.6 y    390.6              388.8                       420.7 y     422.8              424.1
Europ&Mea                                                                                                                          alcista




                                                                                                                                                                                                                                                                                                                                                                                                                                                                                                                                                                                                                                                                                                                                                           1,865.5
                                                                                                                                                                                                                                                                                                                                                                                                                                                                                                                                                                                                                                                                                                  1,582.5

                                                                                                                                                                                                                                                                                                                                                                                                                                                                                                                                                                                                                                                                                                                      1,607.8
                      emerg




                                                                                                                                                                                                                                                                                                                                                                                                   -159.6
                                                                                                                                                                                                                                                                                                                                                                                                   -228.5
                                                                                                                                                                                                                                                                                                                                                                                                   -214.9
                                                                                                                                                                                                                                                                                                                                                                                                    -72.6
                                                                                                                                                                                                                                                                                                                                                                                                    -55.3
                                                                                                                                                                                                                                                                                                                                                                                                    -78.3
                                                                                                                                                                                                                                                                                                                                                                                                    -26.9
                                                                                                                                                                                                                                                                                                                                                                                                     17.1
                                                                                                                                                                                                                                                                                                                                                                                                     14.8
                                                                                                                                                                                                                                                                                                                                                                                                     45.4




                                                                                                                                                                                                                                                                                                                                                                                                                        -14
   Index
                                                                                                                                                                                                 2




                                                                                                                                                                                                                                                                                                                                                                                                     -2.4
                                                                                                          1,592.4    1.01%                                                                                                                                                             1 1                            1                            1             1 1                                                            1,571.6     1,792.9     1,807.3     1,807.7     1,927.1




                                                                                                                                                                                                                                                                                                                                                                                                                         -8
                                                           RTS RUSSIA                                                            neutro                          alcista                                                                         alcista                                                                                                                                                                                                                                     -10.16%                         1,392              14.4%   2,122             -25.0%   6.8    1.9%   1.10                                                                                                                                                                                                         1,583.7 y   1,545.6         1,538.6                        1,607.5 y   1,639.2         1,644.1
Europ&Mea




                                                                                                                                                                                                                                                                                                                                                                                                                                                                                                                                                                                                                                                                                                                                                           1,681.3
                                                                                                                                                                                                                                                                                                                                                                                                                                                                                                                                                                                                                                                                                                  1,396.6

                                                                                                                                                                                                                                                                                                                                                                                                                                                                                                                                                                                                                                                                                                                      1,525.1
                      emerg




                                                                                                                                                                                                                                                                                                                                                                                                   -173.3
                                                                                                                                                                                                                                                                                                                                                                                                   -219.0
                                                                                                                                                                                                                                                                                                                                                                                                   -187.3
                                                                                                                                                                                                                                                                                                                                                                                                    -14.7
                                                                                                                                                                                                                                                                                                                                                                                                    -49.8
                                                                                                                                                                                                                                                                                                                                                                                                    -36.5
                                                                                                                                                                                                                                                                                                                                                                                                    -51.2
                                                                                                                                                                                                                                                                                                                                                                                                    -17.1
                                                                                                                               ligeramente




                                                                                                                                                                                                                                                                                                                                                                                                     18.2
                                                                                                                                                                                                                                                                                                                                                                                                     15.4
                                                                                                                                                                                                                                                                                                                                                                                                     44.5




                                                                                                                                                                                                                                                                                                                                                                                                                        -11
   Index
                                                                                                          1,470.6    2.20%                                                                       2                                                                                     1 1                            1                                            1                                                            1,450.9     1,597.9     1,606.8     1,602.9     1,708.5




                                                                                                                                                                                                                                                                                                                                                                                                                         -7
                                                          MICEX RUSSIA                                                                                           alcista                                                                        neutral                                                                                                                                                                                                                                      -12.88%                         1,335              10.2%   1,860             -20.9%                                                                                                                                                                                                                              1,441.5 y   1,396.6         1,390.3                        1,499.6 y   1,525.1         1,529.7
Europ&Mea                                                                                                                          alcista




                                                                                                                                                                                                                                                                                                                                                                                                                                                                                                                                                                                                                                                                                                                                                           28,486.9 61,168.3
                                                                                                                                                                                                                                                                                                                                                                                                                                                                                                                                                                                                                                                                                                  25,710.7 49,654.4

                                                                                                                                                                                                                                                                                                                                                                                                                                                                                                                                                                                                                                                                                                                      27,359.1 53,882.0
                                                                                                                                                                                                                                                                                                                                                                                                   -1351.2
                                                                                                                                                                                                                                                                                                                                                                                                   -1319.3
                                                                                                                                                                                                                                                                                                                                                                                                   -1933.5
                      emerg




                                                                                                                                                                                                                                                                                                                                                                                                    -736.9
                                                                                                                                                                                                                                                                                                                                                                                                    -152.5
                                                                                                                                                                                                                                                                                                                                                                                                    -257.0
                                                                                                                                                                                                                                                                                                                                                                                                    -203.9
                                                                                                                                                                                                                                                                                                                                                                                                     332.1
                                                                                                                               ligeramente




                                                                                                                                                                                                                                                                                                                                                                                                      24.5
                                                                                                                                                                                                                                                                                                                                                                                                      23.1
                                                                                                                                                                                                                                                                                                                                                                                                      44.6




                                                                                                                                                                                                                                                                                                                                                                                                                        -14
   Index
                                                                                                         52,188.7    0.33%                                                                       2                                                                                     1 1                            1                            1                                                                           51,283.4 57,412.1 59,423.4 57,193.0 63,619.6




                                                                                                                                                                                                                                                                                                                                                                                                                         -7
                                                             TURKIA                                                                                              alcista                                                                        neutral                                                                                                                                                                                                                                      -21.90%                         50,308             3.7%    71,543            -27.1%                                                                                                                                                                                                                               50,920 y   49,654            49,431                       53,495 y    53,882            54,044
Europ&Mea                                                                                                                          alcista
                      emerg




                                                                                                                                                                                                                                                                                                                                                                                                   -581.8
                                                                                                                                                                                                                                                                                                                                                                                                   -298.5
                                                                                                                                                                                                                                                                                                                                                                                                   -458.4
                                                                                                                                                                                                                                                                                                                                                                                                   -221.2

                                                                                                                                                                                                                                                                                                                                                                                                   -113.1
                                                                                                                                                                                                                                                                                                                                                                                                   -137.2
                                                                                                                                                                                                                                                                                                                                                                                                    852.4




                                                                                                                                                                                                                                                                                                                                                                                                    -63.8
                                                                                                                                                                                                                                                                                                                                                                                                     29.4
                                                                                                                                                                                                                                                                                                                                                                                                     14.5
                                                                                                                                                                                                                                                                                                                                                                                                     47.6
   Index
                                                                                                         26,626.3    1.25%                                                                       4                                                                                     1 1 1                          1 1 1 1                      1                                                                           25,661.8 26,756.5 27,551.0 26,940.6 28,529.1




                                                                                                                                                                                                                                                                                                                                                                                                                        -5
                                                                                                                                                                                                                                                                                                                                                                                                                        -4
                                                      SOUTH AFRICA TOP 40                                                        neutro                          alcista                                                                         alcista                                                                                                                                                                                                                                     -7.40%                          23,410             13.7%   29,923            -11.0%   12.9   3.6%   2.20                                                                                                                                                                                                          26,337 y   25,711            25,595                       27,012 y    27,359            27,441
                                                                                 F400




Europ&Mea




                                                                                                                                                                                                                                                                                                                                                                                                                                                                                                                                                                                                                                                                                                                                                           9,844.0
                                                                                                                                                                                                                                                                                                                                                                                                                                                                                                                                                                                                                                                                                                  8,843.6

                                                                                                                                                                                                                                                                                                                                                                                                                                                                                                                                                                                                                                                                                                                      9,130.3
                                                                                                                                                                                                                                                                                                                                                                                                   -217.3
                                                                                                                                                                                                                                                                                                                                                                                                   -145.8
                                                                                                                                                                                                                                                                                                                                                                                                   -200.0

                                                                                                                                                                                                                                                                                                                                                                                                   -146.2
                                                                                                                                                                                                                                                                                                                                                                                                   -159.6
                                                                                                                                                                                                                                                                                                                                                                                                   -183.6
                      japon




                                                                                                                                                                                                                                           ligerament




                                                                                                                                                                                                                                                                                                                                                                                                    -28.7



                                                                                                                                                                                                                                                                                                                                                                                                    -63.6
                                                                                                                                                                                                                                                                                                                                                                                                     17.6
                                                                                                                                                                                                                                                                                                                                                                                                     20.7
                                                                                                                                                                                                                                                                                                                                                                                                     44.9
  Index
                                                                                                          8,963.7   -0.20%                                                                      -2                                                                                                                                                           1                                                                  8,950.4     9,478.0     9,508.1     9,469.7     9,877.6




                                                                                                                                                                                                                                                                                                                                                                                                                        -8
                                                                                                                                                                                                                                                                                                                                                                                                                        -7
                                                          JAPAN NIKKEI                                                           neutro                          alcista                                                                                                                                                                                                                                                                                                                     -12.37%                         8,605              4.2%    10,858            -17.4%   16.2   2.2%   1.10                                                                                                                                                                                                         8,891.9 y   8,843.6         8,803.8                        9,039.3 y   9,130.3         9,157.7
                                                                                 F200




Australasia                                                                                                                                                                                                                                  e al alza




                                                                                                                                                                                                                                                                                                                                                                                                                                                                                                                                                                                                                                                                                                                                                           2,785.0
                                                                                                                                                                                                                                                                                                                                                                                                                                                                                                                                                                                                                                                                                                  2,575.2

                                                                                                                                                                                                                                                                                                                                                                                                                                                                                                                                                                                                                                                                                                                      2,614.4
                                                                                                                                                                                                                                                                                                                                                                                                   -115.3
                      china




                                                                                                                                                                                                                                                                                                                                                                                                    -32.3
                                                                                                                                                                                                                                                                                                                                                                                                    -20.2
                                                                                                                                                                                                                                                                                                                                                                                                    -30.4
                                                                                                                                                                                                                                                                                                                                                                                                    -13.7
                                                                                                                                                                                                                                                                                                                                                                                                    -68.1

                                                                                                                                                                                                                                                                                                                                                                                                    -71.9
                                                                                                                                                                                                                                                                                                                                                                                                     34.8
                                                                                                                                                                                                                                                                                                                                                                                                     21.2
                                                                                                                                                                                                                                                                                                                                                                                                     47.2
                                                                                                                                                                                                                                                                                                                                                                                                     37.8
  Index
                                                                                                          2,593.2    0.45%                                                                       3                                                                                     1 1                            1 1                          1                                                                            2,538.1     2,637.1     2,715.6     2,636.4     2,826.6




                                                                                                                                                                                                                                                                                                                                                                                                                        -7
                                                                                                                                                                                                                                                                                                                                                                                                                        -5
                                                         CHINA SHANGAI                                                           neutro                          alcista                                                                        neutral                                                                                                                                                                                                                                      -6.03%                          2,526              2.7%    3,160             -17.9%                                                                                                                                                                                                                              2,575.2 y   2,562.2         2,550.6                        2,613.7 y   2,623.6         2,631.4
Australasia




                                                                                                                                                                                                                                                                                                                                                                                                                                                                                                                                                                                                                                                                                                                                                           18,663.2 22,149.3
                                                                                                                                                                                                                                                                                                                                                                                                                                                                                                                                                                                                                                                                                                  16,494.7 19,336.1

                                                                                                                                                                                                                                                                                                                                                                                                                                                                                                                                                                                                                                                                                                                      17,419.3 20,097.8
                                                                                                                                                                                                                                                                                                                                                                                                   -148.5
                                                                                                                                                                                                                                                                                                                                                                                                   -434.0
                                                                                                                                                                                                                                                                                                                                                                                                   -356.3
                                                                                                                                                                                                                                                                                                                                                                                                   -508.8
                                                                                                                                                                                                                                                                                                                                                                                                   -171.9
                                                                                                                                                                                                                                                                                                                                                                                                   -167.8
                                                                                                                                                                                                                                                                                                                                                                                                   -205.0
                                                                                                                                                                                                                                                                                                                                                                                                   -192.1
                      china




                                                                                                                                                                                                                                                                                                                                                                                                    21.5
                                                                                                                                                                                                                                                                                                                                                                                                    24.4
                                                                                                                                                                                                                                                                                                                                                                                                    42.7




                                                                                                                                                                                                                                                                                                                                                                                                                        -10
  Index
                                                                                                         19,620.0    0.13%                                                                       1                                                                                     1                                                                                                                                       19,612.6 21,252.4 21,735.9 21,194.6 22,915.4




                                                                                                                                                                                                                                                                                                                                                                                                                         -8
                                                          HONG KONG                                                              neutro                          alcista                                                                         alcista                                                                                                                                                                                                                                     -14.69%                         19,331             1.5%    24,964            -21.4%   11.6   3.3%   1.70                                                                                                                                                                                                          19,422 y   19,254            19,167                       19,850 y    20,098            20,158
                                                                                 F600




Australasia
                      emerg




                                                                                                                                                                                                                                                                                                                                                                                                   -336.0
                                                                                                                                                                                                                                                                                                                                                                                                   -201.9
                                                                                                                                                                                                                                                                                                                                                                                                   -291.2
                                                                                                                                                                                                                                                                                                                                                                                                   -114.4
                                                                                                                                                                                                                                                                                                                                                                                                   -130.0
                                                                                                                                                                                                                                                                                                                                                                                                   -165.5
                                                                                                                                                                                                                                                                                                                                                                                                   -171.5
                                                                                                                               ligeramente                                                                                                 ligerament




                                                                                                                                                                                                                                                                                                                                                                                                    13.9
                                                                                                                                                                                                                                                                                                                                                                                                    20.3
                                                                                                                                                                                                                                                                                                                                                                                                    46.7
  Index
                                                                                                                                                                                                -2




                                                                                                                                                                                                                                                                                                                                                                                                    -3.7
                                                                                                         16,839.6   -1.29%                                                                                                                                                                                                                                                                                                     17,012.7 17,621.6 17,917.0 17,615.4 18,435.0




                                                                                                                                                                                                                                                                                                                                                                                                                        -9
                                                                                                                                                                                                                                                                                                                                                                                                                        -6
                                                              INDIA                                                                                              alcista                                                                                                                                                                                                                                                                                                                     -17.41%                         16,840             0.0%    21,005            -19.8%   16.7   1.5%   2.80                                                                                                                                                                                                          16,695 y   16,495            16,420                       17,023 y    17,419            17,472
Australasia                                                                                                                       bajista                                                                                                    e al alza
                      australia




                                                                                                                                                                                                                                                                                                                                                                                                                                                                                                                                                                                                                                                                                                                                                           4,600.4
                                                                                                                                                                                                                                                                                                                                                                                                                                                                                                                                                                                                                                                                                                  4,163.6

                                                                                                                                                                                                                                                                                                                                                                                                                                                                                                                                                                                                                                                                                                                      4,317.6
                                                                                                                                                                                                                                                                                                                                                                                                   -147.9
                                                                                                                                                                                                                                                                                                                                                                                                   -122.1
                                                                                                                                                                                                                                                                                                                                                                                                    -80.8
                                                                                                                                                                                                                                                                                                                                                                                                    -46.8
                                                                                                                                                                                                                                                                                                                                                                                                    -71.4
                                                                                                                                                                                                                                                                                                                                                                                                    -32.3
                                                                                                                                                                                                                                                                                                                                                                                                    -91.4
                                                                                                                               ligeramente




                                                                                                                                                                                                                                                                                                                                                                                                     31.1
                                                                                                                                                                                                                                                                                                                                                                                                     27.1
                                                                                                                                                                                                                                                                                                                                                                                                     43.3
                                                                                                                                                                                                                                                                                                                                                                                                     87.0
  Index
                                                                                                          4,237.9    0.82%                                                                       1                                                                                     1 1                            1 1                          1                                                                            4,124.2     4,343.8     4,528.1     4,325.5     4,758.9




                                                                                                                                                                                                                                                                                                                                                                                                                        -7
                                                                                                                                                                                                                                                                                                                                                                                                                        -6
                                                           AUSTRALIA                                                                                             alcista                                                                         alcista                                                                                                                                                                                                                                     -13.28%                         4,057              4.5%    5,065             -16.3%                                                                                                                                                                                                                              4,176.6 y   4,163.6         4,144.9                        4,298.9 y   4,317.6         4,330.6
Australasia                                                                                                                        alcista
                      australia




                                                                                                                                                                                                                                                                                                                                                                                                                                                                                                                                                                                                                                                                                                                                                           3,446.6
                                                                                                                                                                                                                                                                                                                                                                                                                                                                                                                                                                                                                                                                                                  3,170.2

                                                                                                                                                                                                                                                                                                                                                                                                                                                                                                                                                                                                                                                                                                                      3,293.4
                                                                                                                                                                                                                                                                                                                                                                                                   -108.2
                                                                                                                                                                                                                                                                                                                                                                                                   -138.8
                                                                                                                                                                                                                                                                                                                                                                                                   -179.8
                                                                                                                                                                                                                                                                                                                                                                                                    -33.8
                                                                                                                                                                                                                                                                                                                                                                                                    -28.7
                                                                                                                                                                                                                                                                                                                                                                                                    -45.4
                                                                                                                                                                                                                                                                                                                                                                                                    -21.9
                                                                                                                               ligeramente




                                                                                                                                                                                                                                                                                                                                                                                                     28.9
                                                                                                                                                                                                                                                                                                                                                                                                     24.0
                                                                                                                                                                                                                                                                                                                                                                                                     46.7
                                                                                                                                                                                                                                                                                                                                                                                                     43.1
  Index
                                                                                                          3,216.5    0.25%                                                                       3                                                                                     1 1                            1 1                          1             1 1                                                            3,154.6     3,302.4     3,345.0     3,316.1     3,428.8




                                                                                                                                                                                                                                                                                                                                                                                                                        -7
                                                                                                                                                                                                                                                                                                                                                                                                                        -5
                                                        NUEVA ZELANDA                                                                                            alcista                                                                         alcista                                                                                                                                                                                                                                     -3.41%                          3,000              7.2%    3,577             -10.1%                                                                                                                                                                                                                              3,186.9 y   3,170.2         3,155.9                        3,259.0 y   3,293.4         3,303.3
Australasia                                                                                                                        alcista




                                                                                                                                                                                                                                                                                                                                                                                                                                                                                                                                                                                                                                                                                                                                                           3,110.2
                                                                                                                                                                                                                                                                                                                                                                                                                                                                                                                                                                                                                                                                                                  2,803.1

                                                                                                                                                                                                                                                                                                                                                                                                                                                                                                                                                                                                                                                                                                                      2,874.3
                      emerg




                                                                                                                                                                                                                                                                                                                                                                                                   -159.4
                                                                                                                                                                                                                                                                                                                                                                                                   -222.7
                                                                                                                                                                                                                                                                                                                                                                                                   -268.9
                                                                                                                                                                                                                                                                                                                                                                                                    -25.2
                                                                                                                                                                                                                                                                                                                                                                                                    -61.0
                                                                                                                                                                                                                                                                                                                                                                                                    -47.8
                                                                                                                                                                                                                                                                                                                                                                                                    -65.8
                                                                                                                                                                                                                                                                                                                                                                                                    -19.4
                                                                                                                               ligeramente                                                                                                                                                                                                                                                           19.5
                                                                                                                                                                                                                                                                                                                                                                                                     19.8
                                                                                                                                                                                                                                                                                                                                                                                                     43.7
  Index
                                                                                                          2,850.6    1.94%                                                                       1                                                                                     1 1                            1                                                                                                         2,841.1     3,033.3     3,009.6     3,027.7     3,107.2




                                                                                                                                                                                                                                                                                                                                                                                                                        -7
                                                                                                                                                                                                                                                                                                                                                                                                                        -8
                                                       SINGAPUR STRAITS                                                                                          alcista                                                                         alcista                                                                                                                                                                                                                                     -11.26%                         2,796              1.9%    3,314             -14.0%                                                                                                                                                                                                                              2,826.4 y   2,803.1         2,790.5                        2,874.3 y   2,892.6         2,901.3
Australasia                                                                                                                        alcista




                                                                                                                                                                                                                                                                                                                                                                                                                                                                                                                                                                                                                                                                                                                                                           2,084.1
                                                                                                                                                                                                                                                                                                                                                                                                                                                                                                                                                                                                                                                                                                  1,751.7

                                                                                                                                                                                                                                                                                                                                                                                                                                                                                                                                                                                                                                                                                                                      1,868.0
                      emerg




                                                                                                                                                                                                                                                                                                                                                                                                   -167.2
                                                                                                                                                                                                                                                                                                                                                                                                   -231.0
                                                                                                                                                                                                                                                                                                                                                                                                   -304.2
                                                                                                                                                                                                                                                                                                                                                                                                    -11.4
                                                                                                                                                                                                                                                                                                                                                                                                    -64.0
                                                                                                                                                                                                                                                                                                                                                                                                    -49.3
                                                                                                                                                                                                                                                                                                                                                                                                    -70.9
                                                                                                                                                                                                                                                                                                                                                                                                    -26.0
                                                                                                                               ligeramente
                                                                                                                                                                                                                                                                                                                                                                                                     15.3
                                                                                                                                                                                                                                                                                                                                                                                                     17.7
                                                                                                                                                                                                                                                                                                                                                                                                     44.3




                                                                                                                                                                                                                                                                                                                                                                                                                        -12
  Index
                                                                                                          1,793.3   -1.33%                                                                      -1                                                                                                                                                               1 1                                                            1,798.3     1,990.2     1,982.9     1,988.5     2,074.5




                                                                                                                                                                                                                                                                                                                                                                                                                         -9
                                                          KOREA KOSPI                                                                                            alcista                                                                         alcista                                                                                                                                                                                                                                     -12.56%                         1,730              3.7%    2,229             -19.5%   11.3   1.4%   1.50                                                                                                                                                                                                         1,760.6 y   1,751.7         1,743.8                        1,826.0 y   1,868.0         1,873.6
Australasia                                                                                                                       bajista




                                                                                                                                                                                                                                                                                                                                                                                                                                                                                                                                                                                                                                                                                                                                                           4,137.4
                                                                                                                                                                                                                                                                                                                                                                                                                                                                                                                                                                                                                                                                                                  3,831.7

                                                                                                                                                                                                                                                                                                                                                                                                                                                                                                                                                                                                                                                                                                                      3,956.0
                      emerg




                                                                                                                                                                                                                                           lateral a la
                                                                                                                                                                                                                                                                                                                                                                                                   -65.6
                                                                                                                                                                                                                                                                                                                                                                                                   -46.7
                                                                                                                                                                                                                                                                                                                                                                                                   -61.0
                                                                                                                                                                                                                                                                                                                                                                                                   -13.2
                                                                                                                                                                                                                                                                                                                                                                                                   -64.5
                                                                                                                                                                                                                                                                                                                                                                                                   -34.3
                                                                                                                               ligeramente
                                                                                                                                                                                                                                                                                                                                                                                                    37.8
                                                                                                                                                                                                                                                                                                                                                                                                    35.1
                                                                                                                                                                                                                                                                                                                                                                                                    55.4
                                                                                                                                                                                                                                                                                                                                                                                                    32.9




  Index
                                                                                                                                                                                                 3
                                                                                                                                                                                                                                                                                                                                                                                                    -8.3
                                                                                                          3,890.5    0.55%                                                                                                                                                             1 1             1 1 1 1 1 1 1                              1 1 1 1 1 1 1                       1 1 1                                     3,803.0     4,016.2     3,757.8     3,974.2     3,741.0

                                                                                                                                                                                                                                                                                                                                                                                                                        -3
                                                                                                                                                                                                                                                                                                                                                                                                                        -1
                                                      JAKARTA INDONESIA                                                                                          alcista                                                                                                                                                                                                                                                                                                                     5.05%                           3,053              27.4%   4,193             -7.2%                                                                                                                                                                                                                               3,831.7 y   3,817.6         3,800.5                        3,946.4 y   3,956.0         3,967.8
Australasia                                                                                                                        alcista                                                                                                     baja




                                                                                                                                                                                                                                                                                                                                                                                                                                                                                                                                                                                                                                                                                                                                                           8,576.9
                                                                                                                                                                                                                                                                                                                                                                                                                                                                                                                                                                                                                                                                                                  7,492.7

                                                                                                                                                                                                                                                                                                                                                                                                                                                                                                                                                                                                                                                                                                                      7,925.7
                      emerg




                                                                                                                                                                                                                                                                                                                                                                                                   -188.7
                                                                                                                                                                                                                                                                                                                                                                                                   -138.9
                                                                                                                                                                                                                                                                                                                                                                                                   -205.7

                                                                                                                                                                                                                                                                                                                                                                                                   -139.0
                                                                                                                                                                                                                                                                                                                                                                                                   -192.6
                                                                                                                                                                                                                                                                                                                                                                                                   -238.6

                                                                                                                                                                                                                                           ligerament
                                                                                                                                                                                                                                                                                                                                                                                                    -82.6
                                                                                                                                                                                                                                                                                                                                                                                                     22.7
                                                                                                                                                                                                                                                                                                                                                                                                     21.7
                                                                                                                                                                                                                                                                                                                                                                                                     41.9
                                                                                                                                                                                                                                                                                                                                                                                                     79.9




  Index
                                                                                                          7,637.0   -1.06%                                                                      -2                                                                                         1                                                       1                                                                            7,593.5     8,175.4     8,336.8     8,127.5     8,720.0
                                                                                                                                                                                                                                                                                                                                                                                                                        -8
                                                                                                                                                                                                                                                                                                                                                                                                                        -9
                                                             TAIWAN                                                              neutro                          alcista                                                                                                                                                                                                                                                                                                                     -14.27%                         7,493              1.9%    9,145             -16.5%                                                                                                                                                                                                                              7,540.2 y   7,492.7         7,459.0                        7,734.2 y   7,925.7         7,949.5
Australasia                                                                                                                                                                                                                                  e al alza




                                                                                                                                                                                                                                                                                                                                                                                                                                                                                                                                                                                                                                                                                                                                                           1,558.4
                                                                                                                                                                                                                                                                                                                                                                                                                                                                                                                                                                                                                                                                                                  1,480.3

                                                                                                                                                                                                                                                                                                                                                                                                                                                                                                                                                                                                                                                                                                                      1,490.0
                      emerg




                                                                                                                                                                                                                                                                                                                                                                                                   -113.4
                                                                                                                                                                                                                                                                                                                                                                                                   -178.5
                                                                                                                                                                                                                                                                                                                                                                                                   -184.0
                                                                                                                                                                                                                                                                                                                                                                                                    -12.4
                                                                                                                                                                                                                                                                                                                                                                                                    -12.1
                                                                                                                                                                                                                                                                                                                                                                                                    -18.0
                                                                                                                                                                                                                                                                                                                                                                                                     21.5
                                                                                                                                                                                                                                                                                                                                                                                                     18.0
                                                                                                                                                                                                                                                                                                                                                                                                     47.7




  Index
                                                                                                                                                                                                 1
                                                                                                                                                                                                                                                                                                                                                                                                     -1.0



                                                                                                                                                                                                                                                                                                                                                                                                     -7.6




                                                                                                          1,483.7    0.49%                                                                                                                                                             1 1                            1                                      1 1 1                          1                                   1,471.6     1,522.9     1,513.2     1,519.3     1,536.7
                                                                                                                                                                                                                                                                                                                                                                                                                        -7
                                                                                                                                                                                                                                                                                                                                                                                                                        -4



                                                            MALASIA                                                              neutro                          alcista                                                                         alcista                                                                                                                                                                                                                                     -2.32%                          1,371              8.3%    1,595             -7.0%                                                                                                                                                                                                                               1,480.3 y   1,470.3         1,463.6                        1,490.0 y   1,494.0         1,498.5
Australasia




                                                                                                                                                                                                                                                                                                                                                                                                                                                                                                                                                                                                                                                                                                                                                           422.6
                      emerg




                                                                                                                                                                                                                                                                                                                                                                                                   -119.4




                                                                                                                                                                                                                                                                                                                                                                                                                                                                                                                                                                                                                                                                                                  381.3

                                                                                                                                                                                                                                                                                                                                                                                                                                                                                                                                                                                                                                                                                                                      388.4
                                                                                                                                                                                                                                                                                                                                                                                                    -78.8

                                                                                                                                                                                                                                                                                                                                                                                                    -90.6




                                                                                                                               ligeramente
                                                                                                                                                                                                                                                                                                                                                                                                     21.3
                                                                                                                                                                                                                                                                                                                                                                                                     23.8
                                                                                                                                                                                                                                                                                                                                                                                                     40.6




  Index                                                                                                                                                                                                                   OJO si
                                                                                                                                                                                                -5
                                                                                                                                                                                                                                                                                                                                                                                                     -2.3
                                                                                                                                                                                                                                                                                                                                                                                                     -1.3
                                                                                                                                                                                                                                                                                                                                                                                                     -1.8
                                                                                                                                                                                                                                                                                                                                                                                                     -3.3
                                                                                                                                                                                                                                                                                                                                                                                                     -2.1




                                                                                                          383.9     -0.14%                                                                                                                                                                                                                                                                                                       385.9       396.1       425.8       397.6       455.1
                                                                                                                                                                                                                                                                                                                                                                                                                        -8
                                                                                                                                                                                                                                                                                                                                                                                                                        -8




                                                       VIETNAM VNINDEX                                                                                          bajista                                                                          alcista                                                                                                                                                                                                                                     -20.25%                          384               0.0%     523              -26.5%                                                                                                                                                                                                                                381.7 y    380.3              378.6                       386.7 y     388.4              389.6
Australasia                                                                                                                        alcista                                                                               BAJISTA




                                                                                                                                                                                                                                                                                                                                                                                                                                                                                                                                                                                                                                                                                                                                                           22.200
                                              DBXW




                                                                                                                                                                                                                                                                                                                                                                                                                                                                                                                                                                                                                                                                                                  19.837

                                                                                                                                                                                                                                                                                                                                                                                                                                                                                                                                                                                                                                                                                                                      20.697
                                                                                                                                                                                                                                                                                                                                                                                                   -106.1
                                                                                                                                                                                                                                                                                                                                                                                                   -180.6
                                                                                                                                                                                                                                                                                                                                                                                                   -220.1
                      global




                                                                                                                               ligeramente
                                                                                                                                                                                                                                                                                                                                                                                                    22.1
                                                                                                                                                                                                                                                                                                                                                                                                    10.5
                                                                                                                                                                                                                                                                                                                                                                                                    43.3




                                                                                                                                                                                                 2
                                                                                                                                                                                                                                                                                                                                                                                                    -0.6
                                                                                                                                                                                                                                                                                                                                                                                                    -0.4
                                                                                                                                                                                                                                                                                                                                                                                                    -0.5
                                                                                                                                                                                                                                                                                                                                                                                                    -0.2




                                                                                                                                                                                                                                                                                       1 1                            1 1                          1
                                                                                                                                                                                                                                                                                                                                                                                                     0.4




                                                                                                          20.390     2.67%                                                                                                                                                                                                                                                                                                      19.631      21.110      21.700       21.219      22.770
                                                                                                                                                                                                                                                                                                                                                                                                                        -7
                                                                                                                                                                                                                                                                                                                                                                                                                        -8




ETF Europa                                            Msci TRN world         d15                                                                                 alcista                                                                         alcista                                                                                                                                                                                                                                     -12.60%                         19.430             4.9%    24.290            -16.1%                                                                                              Frankfurt                                                                                                                        20.169 y    19.837            19.747                      20.697 y     20.718            20.780
                                                                                                                                   alcista




                                                                                                                                                                                                                                                                                                                                                                                                                                                                                                                                                                                                                                                                                                                                                           9.000
                                                                                                                                                                                                                                                                                                                                                                                                   -100.3
                                                                                                                                                                                                                                                                                                                                                                                                   -170.8
                                                                                                                                                                                                                                                                                                                                                                                                   -194.6




                                                                                                                                                                                                                                                                                                                                                                                                                                                                                                                                                                                                                                                                                                  8.041

                                                                                                                                                                                                                                                                                                                                                                                                                                                                                                                                                                                                                                                                                                                      8.431
                      sp500
                                              IUSA




                                                                                                                               ligeramente
                                                                                                                                                                                                                                                                                                                                                                                                    20.0

                                                                                                                                                                                                                                                                                                                                                                                                    43.1




                                                                                                                                                                                                 2
                                                                                                                                                                                                                                                                                                                                                                                                    -0.2
                                                                                                                                                                                                                                                                                                                                                                                                    -0.1
                                                                                                                                                                                                                                                                                                                                                                                                    -0.2
                                                                                                                                                                                                                                                                                                                                                                                                    -0.1




                                                                                                                                                                                                                                                                                       1 1                            1 1                          1
                                                                                                                                                                                                                                                                                                                                                                                                     7.9

                                                                                                                                                                                                                                                                                                                                                                                                     0.1




                                                                                                          8.283      2.96%                                                                                                                                                                                                                                                                                                       7.978       8.566       8.800       8.590       9.216
                                                                                                                                                                                                                                                                                                                                                                                                                        -7
                                                                                                                                                                                                                                                                                                                                                                                                                        -8




ETF Europa                                            Ishares PLC SP500                                                                                          alcista                                                                         alcista                                                                                                                                                                                                                                     -12.44%                         7.960              4.1%    9.865             -16.0%                                                                                              Frankfurt                                                                                                                         8.197 y     8.041              8.005                       8.397 y     8.431              8.456
                                                                                                                                   alcista




                                                                                                                                                                                                                                                                                                                                                                                                                                                                                                                                                                                                                                                                                                                                                           9.000
                                                                                                                                                                                                                                                                                                                                                                                                   -100.9
                                                                                                                                                                                                                                                                                                                                                                                                   -171.0
                                                                                                                                                                                                                                                                                                                                                                                                   -194.9




                                                                                                                                                                                                                                                                                                                                                                                                                                                                                                                                                                                                                                                                                                  8.068

                                                                                                                                                                                                                                                                                                                                                                                                                                                                                                                                                                                                                                                                                                                      8.404
                      sp500
                                              ISSP




                                                                                                                               ligeramente
                                                                                                                                                                                                                                                                                                                                                                                                    19.9

                                                                                                                                                                                                                                                                                                                                                                                                    42.9




                                                                                                                                                                                                                                                                                                                                                                                                                                                                                                                                                                                                                                                                              Amsterda
                                                                                                                                                                                                 2
                                                                                                                                                                                                                                                                                                                                                                                                    -0.2
                                                                                                                                                                                                                                                                                                                                                                                                    -0.1
                                                                                                                                                                                                                                                                                                                                                                                                    -0.2
                                                                                                                                                                                                                                                                                                                                                                                                    -0.1




                                                                                                                                                                                                                                                                                       1 1                            1 1                          1
                                                                                                                                                                                                                                                                                                                                                                                                     8.4

                                                                                                                                                                                                                                                                                                                                                                                                     0.1




                                                                                                          8.275      2.55%                                                                                                                                                                                                                                                                                                       7.984       8.570       8.800       8.592       9.207
                                                                                                                                                                                                                                                                                                                                                                                                                        -7
                                                                                                                                                                                                                                                                                                                                                                                                                        -8




ETF Europa                                            Ishares S&P 500                                                                                            alcista                                                                         alcista                                                                                                                                                                                                                                     -12.41%                         7.952              4.1%    9.864             -16.1%                                                                                                                                                                                                                                8.193 y     8.068              8.032                       8.386 y     8.404              8.430
                                                                                                                                   alcista                                                                                                                                                                                                                                                                                                                                                                                                                                                                                                                                       m




                                                                                                                                                                                                                                                                                                                                                                                                                                                                                                                                                                                                                                                                                                                                                           21.700
                                                                                                                                                                                                                                                                                                                                                                                                                                                                                                                                                                                                                                                                                                  19.390

                                                                                                                                                                                                                                                                                                                                                                                                                                                                                                                                                                                                                                                                                                                      20.170
                                              DBXU




                                                                                                                                                                                                                                                                                                                                                                                                   -100.1
                                                                                                                                                                                                                                                                                                                                                                                                   -171.8
                                                                                                                                                                                                                                                                                                                                                                                                   -197.4
                      sp500




                                                                                                                               ligeramente
                                                                                                                                                                                                                                                                                                                                                                                                    20.9

                                                                                                                                                                                                                                                                                                                                                                                                    43.7




                                                                                                                                                                                                 2
                                                                                                                                                                                                                                                                                                                                                                                                    -0.5
                                                                                                                                                                                                                                                                                                                                                                                                    -0.4
                                                                                                                                                                                                                                                                                                                                                                                                    -0.5
                                                                                                                                                                                                                                                                                                                                                                                                    -0.2




                                                                                                                                                                                                                                                                                       1 1                            1 1                          1
                                                                                                                                                                                                                                                                                                                                                                                                     8.5

                                                                                                                                                                                                                                                                                                                                                                                                     0.3




                                                                                                          19.890     2.79%                                                                                                                                                                                                                                                                                                      19.134      20.579      21.100       20.633      22.067
                                                                                                                                                                                                                                                                                                                                                                                                                        -7
                                                                                                                                                                                                                                                                                                                                                                                                                        -8




ETF Europa                                            Msci TRN USA                                                                                               alcista                                                                         alcista                                                                                                                                                                                                                                     -11.72%                         19.060             4.4%    23.490            -15.3%                                                                                              Frankfurt                                                                                                                        19.677 y    19.390            19.303                      20.154 y     20.179            20.240
                                                                                                                                   alcista




                                                                                                                                                                                                                                                                                                                                                                                                                                                                                                                                                                                                                                                                                                                                                           6.600
                                                                                                                                                                                                                                                                                                                                                                                                   -103.8
                                                                                                                                                                                                                                                                                                                                                                                                   -116.6




                                                                                                                                                                                                                                                                                                                                                                                                                                                                                                                                                                                                                                                                                                  5.964

                                                                                                                                                                                                                                                                                                                                                                                                                                                                                                                                                                                                                                                                                                                      6.232
                                                      Msci USA Tech
                                                                                                                                                                                                                                                                                                                                                                                                    -97.6
                      n100




                                                                                                                               ligeramente
                                              UST




                                                                                                                                                                                                                                                                                                                                                                                                     22.9
                                                                                                                                                                                                                                                                                                                                                                                                     15.2
                                                                                                                                                                                                                                                                                                                                                                                                     45.9




                                                                                                                                                                                                 2
                                                                                                                                                                                                                                                                                                                                                                                                     -0.2
                                                                                                                                                                                                                                                                                                                                                                                                     -0.1
                                                                                                                                                                                                                                                                                                                                                                                                     -0.1
                                                                                                                                                                                                                                                                                                                                                                                                     -0.0




                                                                                                                                                                                                                                                                                       1 1                            1 1                          1         1     1
                                                                                                                                                                                                                                                                                                                                                                                                      0.1




                                                                                                          6.140      1.74%                                                                                                                                                                                                                                                                                                       5.925       6.326       6.400       6.325       6.575
                                                                                                                                                                                                                                                                                                                                                                                                                        -7
                                                                                                                                                                                                                                                                                                                                                                                                                        -5




ETF Europa                                                                                                                                                       alcista                                                                         alcista                                                                                                                                                                                                                                     -8.43%                          5.595              9.7%    7.093             -13.4%                                                                                                Paris                                                                                                                           6.056 y     5.964              5.937                       6.201 y     6.232              6.251
                                                      Masters Nasdaq100                                                            alcista




                                                                                                                                                                                                                                                                                                                                                                                                                                                                                                                                                                                                                                                                                                                                                           30.100
                                                                                                                                                                                                                                                                                                                                                                                                                                                                                                                                                                                                                                                                                                  25.823

                                                                                                                                                                                                                                                                                                                                                                                                                                                                                                                                                                                                                                                                                                                      27.063
                      emerg




                                                                                                                                                                                                                                                                                                                                                                                                   -184.7
                                                                                                                                                                                                                                                                                                                                                                                                   -206.1
                                              LTM




                                                                                                                                                                                                                                                                                                                                                                                                    -88.0
                                                                                                                                                                                                                                                                                                                                                                                                     27.2
                                                                                                                                                                                                                                                                                                                                                                                                     19.0
                                                                                                                                                                                                                                                                                                                                                                                                     42.3




                                                                                                                                                                                                                                                                                                                                                                                                                        -10




                                                                                                                                                                                                 3
                                                                                                                                                                                                                                                                                                                                                                                                     -0.7
                                                                                                                                                                                                                                                                                                                                                                                                     -0.5
                                                                                                                                                                                                                                                                                                                                                                                                     -0.8
                                                                                                                                                                                                                                                                                                                                                                                                     -0.4




                                                                                                                                                                                                                                                                                       1 1                            1 1 1                        1
                                                                                                                                                                                                                                                                                                                                                                                                      0.9




                                                                                                          26.590     2.78%                                                                                                                                                                                                                                                                                                      25.216      27.647      29.400       27.766      31.386
                                                                                                                                                                                                                                                                                                                                                                                                                         -7




ETF Europa                                            Lyxor Lat America                                                          neutro                          alcista                                                                         alcista                                                                                                                                                                                                                                     -23.59%                         25.030             6.2%    35.960            -26.1%                                                                                                Paris                                                                                                                          26.262 y    25.823            25.707                      27.063 y     27.146            27.228




                                                                                                                                                                                                                                                                                                                                                                                                                                                                                                                                                                                                                                                                                                                                                           25.700
                                                                                                                                                                                                                                                                                                                                                                                                                                                                                                                                                                                                                                                                                                  21.347

                                                                                                                                                                                                                                                                                                                                                                                                                                                                                                                                                                                                                                                                                                                      22.527
                      emerg




                                                                                                                                                                                                                                                                                                                                                                                                   -179.8
                                                                                                                                                                                                                                                                                                                                                                                                   -198.1




                                                      Lyxor ETF Brazil
                                                                                                                                                                                                                                                                                                                                                                                                    -88.9
                                                                                                                                                                                                                                                                                                                                                                                                     21.4
                                                                                                                                                                                                                                                                                                                                                                                                     15.0
                                                                                                                                                                                                                                                                                                                                                                                                     42.0
                                              RIO




                                                                                                                                                                                                                                                                                                                                                                                                                        -12




                                                                                                                                                                                                 3
                                                                                                                                                                                                                                                                                                                                                                                                     -0.7
                                                                                                                                                                                                                                                                                                                                                                                                     -0.5
                                                                                                                                                                                                                                                                                                                                                                                                     -0.8
                                                                                                                                                                                                                                                                                                                                                                                                     -0.4




                                                                                                                                                                                                                                                                                       1 1                            1 1                          1
                                                                                                                                                                                                                                                                                                                                                                                                      0.8




                                                                                                          21.980     1.90%                                                                                                                                                                                                                                                                                                      20.901      23.142      25.000       23.232      27.033
                                                                                                                                                                                                                                                                                                                                                                                                                         -7




ETF Europa                                                                   d15                                                 neutro                          alcista                                                                         alcista                                                                                                                                                                                                                                     -27.41%                         20.750             5.9%    31.800            -30.9%                                                                                                Paris                                                                                                                          21.624 y    21.347            21.251                      22.465 y     22.635            22.703
                                                      Ibovespa




                                                                                                                                                                                                                                                                                                                                                                                                                                                                                                                                                                                                                                                                                                                                                           10.000
                                              BBVAI
                      españa




                                                                                                                                                                                                                                                                                                                                                                                                   -101.9
                                                                                                                                                                                                                                                                                                                                                                                                   -166.4
                                                                                                                                                                                                                                                                                                                                                                                                   -194.0




                                                                                                                                                                                                                                                                                                                                                                                                                                                                                                                                                                                                                                                                                                  8.123

                                                                                                                                                                                                                                                                                                                                                                                                                                                                                                                                                                                                                                                                                                                      9.303
                                                                                                                                                                                                                                                                                                                                                                                                    26.9
                                                                                                                                                                                                                                                                                                                                                                                                    17.7
                                                                                                                                                                                                                                                                                                                                                                                                    43.0




                                                                                                                                                                                                                                                                                                                                                                                                                        -11




                                                                                                                                                                                                 2
                                                                                                                                                                                                                                                                                                                                                                                                    -0.2
                                                                                                                                                                                                                                                                                                                                                                                                    -0.2
                                                                                                                                                                                                                                                                                                                                                                                                    -0.2
                                                                                                                                                                                                                                                                                                                                                                                                    -0.1




                                                                                                                                                                                                                                                                                       1 1                            1 1 1 1                      1
                                                                                                                                                                                                                                                                                                                                                                                                     0.2




                                                                                                          8.910      5.07%                                                                                                                                                                                                                                                                                                       8.486       9.153       9.700       9.318       10.444
                                                                                                                                                                                                                                                                                                                                                                                                                         -8




ETF Europa                                            Acc Ibex35 ETF BBVA                                                        neutro                          alcista                                                                         alcista                                                                                                                                                                                                                                     -11.21%                         8.210              8.5%    11.245            -20.8%                                                                                               Madrid                                                                                                                           8.743 y     8.123              8.087                       9.136 y     9.303              9.331




                                                                                                                                                                                                                                                                                                                                                                                                                                                                                                                                                                                                                                                                                                                                                           63.000
                                                                                                                                                                                                                                                                                                                                                                                                                                                                                                                                                                                                                                                                                                  55.350

                                                                                                                                                                                                                                                                                                                                                                                                                                                                                                                                                                                                                                                                                                                      63.350
                                              INVEX
                      españa




                                                      Lyxor ETF Ibex35
                                                                                                                                                                                                                                                                                                                                                                                                   105.3
                                                                                                                                                                                                                                                                                                                                                                                                   177.7
                                                                                                                                                                                                                                                                                                                                                                                                   211.6
                                                                                                                                                                                                                                                                                                                                                                                                    72.3
                                                                                                                                                                                                                                                                                                                                                                                                    83.2
                                                                                                                                                                                                                                                                                                                                                                                                    56.1




                                                                                                                                                                                                -2
                                                                                                                                                                                                                                                                                                                                                                                                    -1.0




                                                                                                                                                                                                                                                                                               1 1 1 1 1 1 1 1                  1 1 1 1 1 1            1 1 1 1 1 1 1 1 1 1 1 1 1 1 1
                                                                                                                                                                                                                                                                                                                                                                                                     1.4
                                                                                                                                                                                                                                                                                                                                                                                                     0.9
                                                                                                                                                                                                                                                                                                                                                                                                     1.4
                                                                                                                                                                                                                                                                                                                                                                                                     0.7




                                                                                                                                                                                                                                                                                                                                                                                                                        11




ETF Europa                                                                                                58.050    -4.65%       neutro                         bajista                                                                         neutral                                                                                                                                                                         60.873      56.813      51.700       55.978      50.487      6.77%                           47.420             22.4%   62.180            -6.6%                                                                                                Madrid                                                                                                                          56.747 y    55.350            55.101                      59.262 y     63.350            63.540
                                                                                                                                                                                                                                                                                                                                                                                                                        5




                                                      SHORT inverso




                                                                                                                                                                                                                                                                                                                                                                                                                                                                                                                                                                                                                                                                                                                                                           26.900
                                                                                                                                                                                                                                                                                                                                                                                                                                                                                                                                                                                                                                                                                                  21.190

                                                                                                                                                                                                                                                                                                                                                                                                                                                                                                                                                                                                                                                                                                                      24.090
                      europa




                                                                                                                                                                                                                                                                                                                                                                                                   -106.7
                                                                                                                                                                                                                                                                                                                                                                                                   -167.7
                                                                                                                                                                                                                                                                                                                                                                                                   -205.6




                                                      Lyxor ETF Dj
                                              MSE




                                                                                                                                                                                                                                                                                                                                                                                                    21.5
                                                                                                                                                                                                                                                                                                                                                                                                    13.7
                                                                                                                                                                                                                                                                                                                                                                                                    41.7




                                                                                                                                                                                                                                                                                                                                                                                                                        -15




                                                                                                                                                                                                 2
                                                                                                                                                                                                                                                                                                                                                                                                    -0.7
                                                                                                                                                                                                                                                                                                                                                                                                    -0.5
                                                                                                                                                                                                                                                                                                                                                                                                    -0.8
                                                                                                                                                                                                                                                                                                                                                                                                    -0.4




                                                                                                                                                                                                                                                                                       1 1                            1 1                          1
                                                                                                                                                                                                                                                                                                                                                                                                     0.4




                                                                                                          23.070     4.39%                                                                                                                                                                                                                                                                                                      22.159      24.392      26.400       24.783      28.824
                                                                                                                                                                                                                                                                                                                                                                                                                         -8




ETF Europa                                                                   d15                                                 neutro                          alcista                                                                         alcista                                                                                                                                                                                                                                     -17.55%                         21.540             7.1%    30.900            -25.3%                                                                                                Paris                                                                                                                          22.570 y    21.190            21.095                      23.645 y     24.090            24.162
                                                      EuroStox50




                                                                                                                                                                                                                                                                                                                                                                                                                                                                                                                                                                                                                                                                                                                                                           27.000
                                                                                                                                                                                                                                                                                                                                                                                                                                                                                                                                                                                                                                                                                                  21.413

                                                                                                                                                                                                                                                                                                                                                                                                                                                                                                                                                                                                                                                                                                                      24.063
                      europa
                                              EUEA




                                                                                                                                                                                                                                                                                                                                                                                                   -105.3
                                                                                                                                                                                                                                                                                                                                                                                                   -196.3
                                                                                                                                                                                                                                                                                                                                                                                                   -237.3




                                                      iShares EURO STOXX
                                                                                                                                                                                                                                                                                                                                                                                                    18.6
                                                                                                                                                                                                                                                                                                                                                                                                    11.8
                                                                                                                                                                                                                                                                                                                                                                                                    41.7




                                                                                                                                                                                                                                                                                                                                                                                                                        -15




                                                                                                                                                                                                                                                                                                                                                                                                                                                                                                                                                                                                                                                                              Amsterda
                                                                                                                                                                                                 2
                                                                                                                                                                                                                                                                                                                                                                                                    -0.9
                                                                                                                                                                                                                                                                                                                                                                                                    -0.6
                                                                                                                                                                                                                                                                                                                                                                                                    -0.9
                                                                                                                                                                                                                                                                                                                                                                                                    -0.5




                                                                                                                                                                                                                                                                                       1 1                            1 1                          1
                                                                                                                                                                                                                                                                                                                                                                                                     0.3




                                                                                                          23.130     4.10%                                                                                                                                                                                                                                                                                                      22.232      24.493      26.400       24.948      28.781
                                                                                                                                                                                                                                                                                                                                                                                                                         -8




ETF Europa                                                                                                                       neutro                          alcista                                                                         alcista                                                                                                                                                                                                                                     -17.83%                         21.645             6.9%    30.830            -25.0%                                                                                                                                                                                                                               22.630 y    21.413            21.317                      23.712 y     24.063            24.136
                                                      50                                                                                                                                                                                                                                                                                                                                                                                                                                                                                                                                                                                                                         m




                                                                                                                                                                                                                                                                                                                                                                                                                                                                                                                                                                                                                                                                                                                                                           32.800
                                                                                                                                                                                                                                                                                                                                                                                                                                                                                                                                                                                                                                                                                                  28.140

                                                                                                                                                                                                                                                                                                                                                                                                                                                                                                                                                                                                                                                                                                                      30.540
                      europa
                                              DBXA




                                                                                                                                                                                                                                                                                                                                                                                                   -107.6
                                                                                                                                                                                                                                                                                                                                                                                                   -191.8
                                                                                                                                                                                                                                                                                                                                                                                                   -235.8
                                                                                                                                                                                                                                                                                                                                                                                                    27.5
                                                                                                                                                                                                                                                                                                                                                                                                    17.5
                                                                                                                                                                                                                                                                                                                                                                                                    43.9




                                                                                                                                                                                                                                                                                                                                                                                                                        -10




                                                                                                                                                                                                 2
                                                                                                                                                                                                                                                                                                                                                                                                    -0.8
                                                                                                                                                                                                                                                                                                                                                                                                    -0.6
                                                                                                                                                                                                                                                                                                                                                                                                    -0.9
                                                                                                                                                                                                                                                                                                                                                                                                    -0.4




                                                                                                                                                                                                                                                                                       1 1                            1 1 1                        1
                                                                                                                                                                                                                                                                                                                                                                                                     0.6




                                                                                                          29.740     4.17%                                                                                                                                                                                                                                                                                                      28.378      30.758      32.000       31.118      33.889
                                                                                                                                                                                                                                                                                                                                                                                                                         -8




ETF Europa                                            Msci TRN Europe                                                            neutro                          alcista                                                                         alcista                                                                                                                                                                                                                                     -12.45%                         27.830             6.9%    35.620            -16.5%                                                                                              Frankfurt                                                                                                                        29.275 y    28.140            28.013                      30.413 y     30.540            30.632




                                                                                                                                                                                                                                                                                                                                                   .                                                                                                                                                                                             8/15/2011 12:59 AM Página 2 de 17
globalscaninverassist20110812-110815030041-phpapp01.xlsx


                                                                                                                                                                                                                                                                                                                      MEDIAS EXPONENCIALES        Cruce M.SIMP          Cruce M. EXPON.                                                               Tendencia Tendencia       Tend.
GLOBAL                                                                                                                                                                                                                                                                                                                                                                                                                          Tendencia de                                                                                                                                                                                                                                                                                                                                                      HLC Canales de MAXIMOS y MINIMOS para




                                                                                                                                                                                                                                                                                                                                                                                               Fuerza Tendencia +10 a -10
                                                                                                                                               Señales según varios indicadores                                                                                                        CONTROL MEDIAS SIMPLES




                                                                                                                                                                                                                                                                                                                                                                                                                                                                                                                                                                                                                                                                                                                             posible techo / de superarlo
                                                                                                                                                                                                                                                                                                                                                                                                                                                                               Larga 30                                                 Algunos datos por FUNDAMENTALES




                                                                                                                                                                                                                                                                                                                                                                                                Ema 5 / Ema 20 especial VIX
                                                                                                                                                                                                                                                                                                                                                                        Si Corta > = Larga                                                                                                                                                                                                                                                                                                     Soportes y




                                                                                                                                                                                                                                                                                                                                                                                                MACD EMA 20 / 100 / 10
                                                                                                                                                                                                                                                                                                                                                                                                MACD EMA 50 / 100 / 15




                                                                                                                                                                                                                                                                                                                                                                                                                                                                                                                                                                                                                                                                                                                                                            podría tomar más impulso alcista
                                                                                                                                                                                                                                                                                                                                                  Si Corta >= Larga                                                                                              a Medio
                                                                                                           15-ago-11                                                                                                                                                                                                  Si precio cierre >= media                                                                                                        a Medio




                                                                                                                                                                                                                                                                                                                                                                                                 MACD EMA 20 / 50 / 10




                                                                                                                                                                                                                                                                                                                                                                                                 Weekly Strenght Indicator
                                                                                                                                                                                                                                                                                                                                                                                                 MACD SMA 13 / 34 / 8
                                                                                                                                                                                                                                                                                        Si precio cierre >= media                                                                                                               Medias a Corto                                                                                                                                                                                                                                                                                                                                                 TRADING IntraDIA o días si posición se ha tomado en días




                                                                                                                                                                                                                                                                                                                                                                                                  MACD SMA 2 / 34 / 5
                                                                                                                                                                                                                                                                                                                                                  aparecerá 1, si no   aparecerá 1, si no en                                                                                   semanas                                                                                                                                                                                                        Resistencias
 scan                                                                                                                                                      técnicos                                                                                                                    aparecerá 1, si no en blanco
                                                                                                                                                                                                                                                                                                                         aparecerá 1, si no en
                                                                                                                                                                                                                                                                                                                                                                                                                                    Plazo
                                                                                                                                                                                                                                                                                                                                                                                                                                                         (1 a 8  PL DOT                     (sombreado en verde el 20% mejores y en rojo el 20% peores)
                                                                                                                                                                                                                                                                                                                                                      en blanco               blanco                                                                                             Stan                                                                                                                                                                                                                                                                                                             anteriores (mientras no pierda el 1er. STOP colocado)




                                                                                                                                                                                                                                                                                                                                                                                                     Ema 20 / Sma 20
                                                                                                                                                                                                                                                                                                                                                                                                                                                       semanas) SEMANAL
                                                                             para:                                                                                                                                                                                                                                              blanco




                                                                                                                                                                                                                                                                                                                                                                                                       RSI 14 alisado
                                                                                                                                                                                                                                                                                                                                                                                                                                                                               Weinstein




                                                                                                                                                                                     bajando -1 a -12. Más de 3 ó 4
                                                                                                          CIERRE




                                                                                                                                                                                                                                                                                                                                                                                                                                                                                              % versus final año anterior
                                                                                                                                                                                                                                                                                                                                                                                                                                                                                                                                                                                                                                                                                                                                                                                                PUNTOS DE                                                  PUNTOS DE




                                                                                                                                                                                                                                                                                                                                                                                                                                                                                                                                                                                                                                                                                                                                                                                                                     EVENTUAL MAYOR TOMA




                                                                                                                                                                                                                                                                                                                                                                                                                                                                                                                                                                                                                                                                                                                                                                                                                                                                                EVENTUAL MAYOR TOMA
                                                                                                                                                                                                                                                                                                                                                                                                                                                                                                                                                                                                                                                                                                                                                                                                                     DE POSICIONES ALCISTAS




                                                                                                                                                                                                                                                                                                                                                                                                                                                                                                                                                                                                                                                                                                                                                                                                                                                                                DE POSICIONES BAJISTAS
                                                                                                                                                                                      puede indicar posible giro a




                                                                                                                                                                                                                                                                                                                                                                                                                                                                                                                                                        MAX 52 semanas
                                                                                                                                                                                                                                                                                                                                                                                                          RSI 140




                                                                                                                                                                                                                                                                                                                                                                                                                                                                                                                                                                                                                                             % hasta Precio Objetivo /en
                                                                                                                                                                                                                                                                                                                                                                                                          CCI 20
                                                                                                                                                                                                                                                                                                                                                                                                          CCI 40
                                                                                                                                                                                                                                                                                                                                                                                                          CCI 60
                                                                                                                                 SuperTrend--HeikenAshi--




                                                                                                                                                                                                                                                                                                                                                                                                                                                                                                                                                                                                                    Deuda / Fondos propios
                                                                                                                                                                                                                                                                                                                                                                                                                                                                                                                             MIN 52 semanas
                                                                                                                                                                                                                                                            avisa posibles giros con




                                                                                                                                                                                                                                                                                                                                                                                                                                                                                                                                                                                              Price to book value
                                                                                                                                                                                                                                                                                                                                                                                                           RSI 14




                                                                                                                                                                                                                                                                                                                                                                                                                                                                                                                                                                                                                                              negativo lo han superado
                                                                                                                                                                                        Días subiendo +1 a +12 o




                                                                                                                                                                                                                                           TDM Modificado

                                                                                                                                                                                                                                                             ¡solo! 65% fiabilidad
                                                                                                                                                                                                                                                                                                                                                                                                                              STOP STOP STOP STOP STOP




                                                                                                                                                                                                                                                                                                                                                                                                                                                                                                                                                                                                                                                                                                                                                                                                                                              STOP




                                                                                                                                                                                                                                                                                                                                                                                                                                                                                                                                                                                                                                                                                                                                                                                                                                                                                                         STOP
                                                                                                           del día




                                                                                                                                                                                          bajar y -3 ó -4 a subir
                                                                                                                                                                                                                                                                                                                                                                                                                                                                                                                                                                           %
                                                                                                                                                                                                                                                                                                                                                                                                                                                                                                                                                                                                                                                                                                                                                                                                 COMPRA                                                      VENTA




                                                                                                                                                                                                                                                                                                                                                                                                                                                                                                                                                                                                                                                                                              R2
                                                                                                                                                                                                                                                                                                                                                                                                                                                                                                                                                %




                                                                                                                                                                                                                                                                                       150 (30 sem.)
   Tipo Instrumento




                                                      Indicadores




                                                                                                                                                                                                                                                                                                                                                                                                                                                                                                                                                                                                                                                                                              S2
                                                                                                                                                                                                                      OJO al Giro?? ..si
                                                                                                                     %                                                                                                                                                                                                                                                                                                                                                                                                                                                   Cierre




                                                                                                                                                            Esto cásticos
                                                                                                            hábil



                                                                              X=semi-eficiente F=futuro
                                                                              d=dispo WS E= +eficiente
                                                                                                                                                                                                                                                                                                                                                                                                                              PL DOT 3 Media 13                               M.30Sem




                                                                                                                                                                                                                                                                                         60 / 200
                                                                                                                                                                                                                                                                                         34 / 233




                                                                                                                                                                                                                                                                                         50 / 100
                                                                                                                                                                                                                                                                                                                                                                                                                                                                                                                                              Cierre




                                                                                                                                                                                                                                                                                                                                                                                                                                                                                                                                                                                                                                                                             BOLSA
                                                                                                                                                                                                                                                                                                                                                                                                                                                                                                                                                                                                                                                                                                                                                                                                ENTRADAS                                                   ENTRADAS




                                                                                                                                                                                                                                                                                          13 / 34
                                                                                                                                                                                                                                                                                          10 / 60
                                                                                                                                                                                                                                                                                          34 / 89




                                                                                                                                                                                                                                                                                          18 / 40
                                                                                                                                                                                                                                                                                          20 / 50
                                                                                                                                                                                                                      PRECAUCIÓN !!




                                                                                                                                                                                                                                                                                           8 / 13

                                                                                                                                                                                                                                                                                           9 / 18
                                                                                                                                                                                                                                                                                           4 / 18
                                                                                                                                                                            Cortos




                                                                                                                                                                                                                                                                                                                                                                                                                                                                                                                                                                                        RxD
                                                                                                                                                                                                                                                                                                                                                                                                                                                                                                                                                                                  PER
                                                                                                          anterior versus                                                                                                                                                                                                                                                                                                                                                                                                                                                versus




                                                                                                                                          etc...)




                                                                                                                                                                                                                                                                                           2/5




                                                                                                                                                                                                                                                                                           3/8

                                                                                                                                                                                                                                                                                           4/9
                                                                                                                                                                                                                                                                                            100

                                                                                                                                                                                                                                                                                            200
                                                                                                                                                                                                                                                                                            233




                                                                                                                                                                                                                                                                                            100




                                                                                                                                                                                                                                                                                                                                                                                                                                                                                                                                                                                                                                                                                                               Resistencia
                                                        Índices                                                                                                                                                                                                                                                                                                                                                               Alcista por Alcista por Alcista por Alcista por Alcista por




                                                                                                                                                                                                                                                                                             10
                                                                                                                                                                                                                                                                                             13
                                                                                                                                                                                                                                                                                             34
                                                                                                                                                                                                                                                                                             60
                                                                                                                                                                                                                                                                                             89




                                                                                                                                                                                                                                                                                             13
                                                                                                                                                                                                                                                                                             18
                                                                                                                                                                                                                                                                                             20
                                                                                                                                                                                                                                                                                             40
                                                                                                                                                                                                                                                                                             50
                                                                                                                                                                                                                                                                                                                                                                                                                                                                                                                                              versus                                                                                                                                   ISIN




                                                                                                                                                                                                                                                                                             2
                                                                                                                                                                                                                                                                                             5




                                                                                                                                                                                                                                                                                             3
                                                                                                                                                                                                                                                                                             4
                                                                                                                                                                                                                                                                                             8
                                                                                                                                                                                                                                                                                             9




                                                                                                                                                                                                                                                                                                                                                                                                                                                                                                                                                                                                                                                                                                  Soporte
                      Subyacente




                                                                                                                                                                                                                                                                                                                                                                                                                                                                                                                                                                                                                                                                                                                                                                                                                                               HASTA EL




                                                                                                                                                                                                                                                                                                                                                                                                                                                                                                                                                                                                                                                                                                                                                                                                                                                                                                          HASTA EL
                                                                                                                      dia                                                                                                                                                                                                                                                                                                                              encima      encima                                                                                                 MAX                                                                                                                                                                                                                    ALCISTAS                                                   BAJISTAS
                                                                                                                                                                                                                                                                                                                                                                                                                               encima      encima                              encima                                                         MIN 52
                                                                                                                    anterior                                                                                                                                                                                                                                                                                                                                                                                                                                               52
                                                     ETF y Valores
                      Símbolo




                                                                                                                                                                                                                                                                                                                                                                                                                              Bajista por Bajista por Bajista por Bajista por Bajista por                                                      sem.                                                                                                                                                                                                                                               ENTRE:                                                     ENTRE:




                                                                                                                                                                                                                      estoy…
                                                                                                                                                                                                                                                                                                                                                                                                                                                        debajo      debajo                                                                                                sem.
                                                                                                                                                                                                                                                                                                                                                                                                                                debajo      debajo                              debajo




                                                                                                                                                                                                                                                                                                                                                                                                                                                                                                                                                                                                                                                                                                                                            27.300
                                                                                                                                                                                                                                                                                                                                                                                                                                                                                                                                                                                                                                                                                               21.357

                                                                                                                                                                                                                                                                                                                                                                                                                                                                                                                                                                                                                                                                                                            24.217
                      europa
                                            DBXE




                                                                                                                                                                                                                                                                                                                                                                                                   -183.7
                                                                                                                                                                                                                                                                                                                                                                                                   -225.4
                                                    DBX Trackers DJ




                                                                                                                                                                                                                                                                                                                                                                                                    -93.8
                                                                                                                                                                                                                                                                                                                                                                                                     22.7
                                                                                                                                                                                                                                                                                                                                                                                                     12.8
                                                                                                                                                                                                                                                                                                                                                                                                     41.5




                                                                                                                                                                                                                                                                                                                                                                                                                       -16
                                                                                                                                                                                                 2




                                                                                                                                                                                                                                                                                                                                                                                                     -0.8
                                                                                                                                                                                                                                                                                                                                                                                                     -0.6
                                                                                                                                                                                                                                                                                                                                                                                                     -0.9
                                                                                                                                                                                                                                                                                                                                                                                                     -0.5
                                                                                                                                                                                                                                                                                       1 1                            1 1                         1




                                                                                                                                                                                                                                                                                                                                                                                                      0.4
                                                                                                           23.230    4.64%                                                                                                                                                                                                                                                                                                     22.281      24.537      26.700       24.940      29.329




                                                                                                                                                                                                                                                                                                                                                                                                                        -8
ETF Europa                                                                                                                       neutro                          alcista                                                                         alcista                                                                                                                                                                                                                                    -19.12%                         21.590             7.6%    31.460            -26.2%                                                                                            Frankfurt                                                                                                            22.751 y    21.357            21.261                       23.847 y    24.217            24.289
                                                    Europe




                                                                                                                                                                                                                                                                                                                                                                                                                                                                                                                                                                                                                                                                                                                                            47.400
                                                                                                                                                                                                                                                                                                                                                                                                                                                                                                                                                                                                                                                                                               36.708

                                                                                                                                                                                                                                                                                                                                                                                                                                                                                                                                                                                                                                                                                                            48.168
                      europa




                                                    Sgam ETF XBEAR




                                                                                                                                                                                                                                                                                                                                                                                                   121.9
                                                                                                                                                                                                                                                                                                                                                                                                   225.0
                                                                                                                                                                                                                                                                                                                                                                                                   285.4
                                            BXX




                                                                                                                                                                                                                                                                                                                                                                                                    73.1
                                                                                                                                                                                                                                                                                                                                                                                                    85.6
                                                                                                                                                                                                                                                                                                                                                                                                    57.1
                                                                                                                                                                                                -2




                                                                                                                                                                                                                                                                                                                                                                                                    -1.3
                                                                                                                                                                                                                                                                                               1 1 1 1 1 1 1 1 1              1 1 1 1 1 1 1           1 1 1 1 1 1 1 1 1 1 1 1 1 1 1




                                                                                                                                                                                                                                                                                                                                                                                                     2.2
                                                                                                                                                                                                                                                                                                                                                                                                     1.6
                                                                                                                                                                                                                                                                                                                                                                                                     2.4
                                                                                                                                                                                                                                                                                                                                                                                                     1.1




                                                                                                                                                                                                                                                                                                                                                                                                                       28
ETF Europa                                                                                                 40.805   -7.97%       neutro                         bajista                                                                         neutral                                                                                                                                                                        44.674      37.621      31.000       36.787      29.352      27.42%                          26.190             55.8%   47.190            -13.5%                                                                                            Frankfurt                                                                                                            38.778 y    36.708            36.543                       42.574 y    48.168            48.313




                                                                                                                                                                                                                                                                                                                                                                                                                       7
                                                    EurStx50 inverso




                                                                                                                                                                                                                                                                                                                                                                                                                                                                                                                                                                                                                                                                                                                                            40.700
                                                                                                                                                                                                                                                                                                                                                                                                                                                                                                                                                                                                                                                                                               36.000

                                                                                                                                                                                                                                                                                                                                                                                                                                                                                                                                                                                                                                                                                                            41.080
                      europa
                                            DXSP




                                                    Dj EuroStoxx50 SHORT




                                                                                                                                                                                                                                                                                                                                                                                                   118.3
                                                                                                                                                                                                                                                                                                                                                                                                   215.5
                                                                                                                                                                                                                                                                                                                                                                                                   267.3
                                                                                                                                                                                                                                                                                                                                                                                                    73.8
                                                                                                                                                                                                                                                                                                                                                                                                    85.3
                                                                                                                                                                                                                                                                                                                                                                                                    57.1
                                                                                                                                                                                                -2




                                                                                                                                                                                                                                                                                                                                                                                                    -0.6
                                                                                                                                                                                                                                                                                               1 1 1 1 1 1 1 1 1            1 1 1 1 1 1 1 1           1 1 1 1 1 1 1 1 1 1 1 1 1 1 1




                                                                                                                                                                                                                                                                                                                                                                                                     1.1
                                                                                                                                                                                                                                                                                                                                                                                                     0.8
                                                                                                                                                                                                                                                                                                                                                                                                     1.2
                                                                                                                                                                                                                                                                                                                                                                                                     0.5




                                                                                                                                                                                                                                                                                                                                                                                                                       14
ETF Europa                                                                                                 37.800   -4.57%       neutro                         bajista                                                                         neutral                                                                                                                                                                        39.568      36.208      32.800       35.713      31.834      14.65%                          30.020             25.9%   40.760            -7.3%                                                                                             Frankfurt                                                                                                            36.827 y    36.000            35.838                       38.561 y    41.080            41.203




                                                                                                                                                                                                                                                                                                                                                                                                                       7
                                                    inverso
                      alemania
                                            DAXEX




                                                                                                                                                                                                                                                                                                                                                                                                                                                                                                                                                                                                                                                                                                                                            64.000
                                                                                                                                                                                                                                                                                                                                                                                                                                                                                                                                                                                                                                                                                               50.930

                                                                                                                                                                                                                                                                                                                                                                                                                                                                                                                                                                                                                                                                                                            57.390
                                                                                                                                                                                                                                                                                                                                                                                                   -132.6
                                                                                                                                                                                                                                                                                                                                                                                                   -252.9
                                                                                                                                                                                                                                                                                                                                                                                                   -339.4
                                                                                                                                                                                                                                                                                                                                                                                                    18.4
                                                                                                                                                                                                                                                                                                                                                                                                    10.2
                                                                                                                                                                                                                                                                                                                                                                                                    43.7




                                                                                                                                                                                                                                                                                                                                                                                                                       -14
                                                                                                                                                                                                 2




                                                                                                                                                                                                                                                                                                                                                                                                    -2.3
                                                                                                                                                                                                                                                                                                                                                                                                    -1.6
                                                                                                                                                                                                                                                                                                                                                                                                    -2.5
                                                                                                                                                                                                                                                                                                                                                                                                    -1.1
                                                                                                                                                                                                                                                                                       1 1                            1 1                         1




                                                                                                                                                                                                                                                                                                                                                                                                     0.9
                                                                                                           55.110    3.71%                                                                                                                                                                                                                                                                                                     52.864      59.225      61.200       60.218      65.725




                                                                                                                                                                                                                                                                                                                                                                                                                        -8
ETF Europa                                          DAX EX                                                                       neutro                          alcista                                                                         alcista                                                                                                                                                                                                                                    -13.94%                         51.500             7.0%    69.260            -20.4%                                                                                            Frankfurt                                                                                                            53.795 y    50.930            50.701                       56.457 y    57.390            57.562
                      alemania




                                                                                                                                                                                                                                                                                                                                                                                                                                                                                                                                                                                                                                                                                                                                            48.900
                                                                                                                                                                                                                                                                                                                                                                                                                                                                                                                                                                                                                                                                                               30.600

                                                                                                                                                                                                                                                                                                                                                                                                                                                                                                                                                                                                                                                                                                            38.400
                                                                                                                                                                                                                                                                                                                                                                                                   -130.9
                                                                                                                                                                                                                                                                                                                                                                                                   -249.1
                                                                                                                                                                                                                                                                                                                                                                                                   -331.0
                                                    Lyxor ETF DAX                                                              ligeramente
                                            LVD




                                                                                                                                                                                                                                                                                                                                                                                                    15.6

                                                                                                                                                                                                                                                                                                                                                                                                    43.7




                                                                                                                                                                                                                                                                                                                                                                                                                       -28
                                                                                                                                                                                                 2




                                                                                                                                                                                                                                                                                                                                                                                                    -3.4
                                                                                                                                                                                                                                                                                                                                                                                                    -2.4
                                                                                                                                                                                                                                                                                                                                                                                                    -3.6
                                                                                                                                                                                                                                                                                                                                                                                                    -1.6
                                                                                                                                                                                                                                                                                       1 1                            1 1                         1




                                                                                                                                                                                                                                                                                                                                                                                                     9.6

                                                                                                                                                                                                                                                                                                                                                                                                     1.1
                                                                                                           35.600    6.87%                                                                                                                                                                                                                                                                                                     32.923      41.996      45.100       43.534      51.870




                                                                                                                                                                                                                                                                                                                                                                                                                        -7
ETF Europa                                                                    d15                                                                                alcista                                                                         alcista                                                                                                                                                                                                                                    -27.89%                         31.410             13.3%   57.680            -38.3%                                                                                              Paris                                                                                                              33.892 y    30.600            30.462                       37.308 y    38.400            38.515
                                                    LEVERAGEDx2                                                                    alcista
                      alemania




                                                                                                                                                                                                                                                                                                                                                                                                                                                                                                                                                                                                                                                                                                                                            65.300
                                                                                                                                                                                                                                                                                                                                                                                                                                                                                                                                                                                                                                                                                               58.643

                                                                                                                                                                                                                                                                                                                                                                                                                                                                                                                                                                                                                                                                                                            65.903
                                            DXSN




                                                    DBX Trackers DAX




                                                                                                                                                                                                                                                                                                                                                                                                   132.8
                                                                                                                                                                                                                                                                                                                                                                                                   257.9
                                                                                                                                                                                                                                                                                                                                                                                                   370.6
                                                                                                                                                                                                                                                                                                                                                                                                    77.0
                                                                                                                                                                                                                                                                                                                                                                                                    89.2
                                                                                                                                                                                                                                                                                                                                                                                                    55.8
                                                                                                                                                                                                -2




                                                                                                                                                                                                                                                                                                                                                                                                    -1.1
                                                                                                                                                                                                                                                                                               1 1 1 1 1 1 1 1 1            1 1 1 1 1 1 1 1           1 1 1            1 1 1 1 1 1 1 1 1 1




                                                                                                                                                                                                                                                                                                                                                                                                     2.0
                                                                                                                                                                                                                                                                                                                                                                                                     1.5
                                                                                                                                                                                                                                                                                                                                                                                                     2.3
                                                                                                                                                                                                                                                                                                                                                                                                     1.0




                                                                                                                                                                                                                                                                                                                                                                                                                       15
ETF Europa                                                                                                 61.190   -3.77%       neutro                         bajista                                                                         neutral                                                                                                                                                                        64.071      57.768      53.300       56.904      52.413      13.67%                          49.500             23.6%   65.680            -6.8%                                                                                             Frankfurt                                                                                                            59.679 y    58.643            58.379                       62.510 y    65.903            66.101




                                                                                                                                                                                                                                                                                                                                                                                                                       7
                                                    SHORT inverso




                                                                                                                                                                                                                                                                                                                                                                                                                                                                                                                                                                                                                                                                                                                                            37.100
                                                                                                                                                                                                                                                                                                                                                                                                                                                                                                                                                                                                                                                                                               29.340

                                                                                                                                                                                                                                                                                                                                                                                                                                                                                                                                                                                                                                                                                                            33.410
                      francia




                                                                                                                                                                                                                                                                                                                                                                                                   -162.7
                                                                                                                                                                                                                                                                                                                                                                                                   -226.2
                                                                                                                                                                                                                                                                                                                                                                                                    -96.1
                                            CAC




                                                                                                                               ligeramente




                                                                                                                                                                                                                                                                                                                                                                                                     22.9
                                                                                                                                                                                                                                                                                                                                                                                                     15.5
                                                                                                                                                                                                                                                                                                                                                                                                     42.6




                                                                                                                                                                                                                                                                                                                                                                                                                       -15
                                                                                                                                                                                                 2




                                                                                                                                                                                                                                                                                                                                                                                                     -0.9
                                                                                                                                                                                                                                                                                                                                                                                                     -0.7
                                                                                                                                                                                                                                                                                                                                                                                                     -1.1
                                                                                                                                                                                                                                                                                                                                                                                                     -0.6
                                                                                                                                                                                                                                                                                       1 1                            1 1                         1




                                                                                                                                                                                                                                                                                                                                                                                                      0.7
                                                                                                           32.030    4.06%                                                                                                                                                                                                                                                                                                     30.696      33.678      36.300       34.142      39.511




                                                                                                                                                                                                                                                                                                                                                                                                                        -7
ETF Europa                                          Lyxor ETF CAC 40                                                                                             alcista                                                                         alcista                                                                                                                                                                                                                                    -17.00%                         29.950             6.9%    41.770            -23.3%                                                                                              Paris                                                                                                              31.347 y    29.340            29.208                       32.823 y    33.410            33.510
                                                                                                                                   alcista




                                                                                                                                                                                                                                                                                                                                                                                                                                                                                                                                                                                                                                                                                                                                            58.400
                                                                                                                                                                                                                                                                                                                                                                                                                                                                                                                                                                                                                                                                                               45.278

                                                                                                                                                                                                                                                                                                                                                                                                                                                                                                                                                                                                                                                                                                            59.588
                      francia




                                                    Sgam ETF Cacx XBEAR




                                                                                                                                                                                                                                                                                                                                                                                                   109.1
                                                                                                                                                                                                                                                                                                                                                                                                   212.0
                                                                                                                                                                                                                                                                                                                                                                                                   291.9
                                            BX4




                                                                                                                                                                                                                                                                                                                                                                                                    70.9
                                                                                                                                                                                                                                                                                                                                                                                                    82.5
                                                                                                                                                                                                                                                                                                                                                                                                    56.0
                                                                                                                                                                                                -2




                                                                                                                                                                                                                                                                                                                                                                                                    -2.1
                                                                                                                                                                                                                                                                                               1 1 1 1 1 1 1 1 1              1 1 1 1 1 1 1           1 1 1 1 1 1 1 1 1 1 1 1 1 1 1




                                                                                                                                                                                                                                                                                                                                                                                                     2.6
                                                                                                                                                                                                                                                                                                                                                                                                     1.9
                                                                                                                                                                                                                                                                                                                                                                                                     3.0
                                                                                                                                                                                                                                                                                                                                                                                                     1.4




                                                                                                                                                                                                                                                                                                                                                                                                                       28
ETF Europa                                                                                                 50.225   -8.03%       neutro                         bajista                                                                         neutral                                                                                                                                                                        55.365      46.961      38.900       45.980      37.080      24.57%                          33.530             49.8%   57.865            -13.2%                                                                                            Frankfurt                                                                                                            47.689 y    45.278            45.075                       52.405 y    59.588            59.767




                                                                                                                                                                                                                                                                                                                                                                                                                       7
                                                    CAC40 inverso
                      holanda




                                                                                                                                                                                                                                                                                                                                                                                                                                                                                                                                                                                                                                                                                                                                            33.100
                                                                                                                                                                                                                                                                                                                                                                                                                                                                                                                                                                                                                                                                                               27.658

                                                                                                                                                                                                                                                                                                                                                                                                                                                                                                                                                                                                                                                                                                            30.368
                                                                                                                                                                                                                                                                                                                                                                                                   -113.8
                                                                                                                                                                                                                                                                                                                                                                                                   -179.1
                                                                                                                                                                                                                                                                                                                                                                                                   -148.3
                                            IAEX




                                                                                                                                                                                                                                                                                                                                                                                                    23.1
                                                                                                                                                                                                                                                                                                                                                                                                    16.5
                                                                                                                                                                                                                                                                                                                                                                                                    41.1




                                                                                                                                                                                                                                                                                                                                                                                                                       -11
                                                                                                                                                                                                                                                                                                                                                                                                                                                                                                                                                                                                                                                                           Amsterda
                                                                                                                                                                                                 2




                                                                                                                                                                                                                                                                                                                                                                                                    -0.8
                                                                                                                                                                                                                                                                                                                                                                                                    -0.5
                                                                                                                                                                                                                                                                                                                                                                                                    -0.8
                                                                                                                                                                                                                                                                                                                                                                                                    -0.4
                                                                                                                                                                                                                                                                                       1 1                            1 1                         1




                                                                                                                                                                                                                                                                                                                                                                                                     0.5
                                                                                                           29.425    3.35%                                                                                                                                                                                                                                                                                                     28.289      30.709      32.500       31.008      35.075




                                                                                                                                                                                                                                                                                                                                                                                                                        -8
ETF Europa                                          Ishares AEX                                                                  neutro                          alcista                                                                         alcista                                                                                                                                                                                                                                    -17.50%                         28.040             4.9%    37.540            -21.6%                                                                                                                                                                                                                 28.833 y    27.658            27.534                       30.033 y    30.368            30.459
                                                                                                                                                                                                                                                                                                                                                                                                                                                                                                                                                                                                                                                                              m




                                                                                                                                                                                                                                                                                                                                                                                                                                                                                                                                                                                                                                                                                                                                            34.400
                                                                                                                                                                                                                                                                                                                                                                                                                                                                                                                                                                                                                                                                                               27.457

                                                                                                                                                                                                                                                                                                                                                                                                                                                                                                                                                                                                                                                                                                            30.417
                      emerg




                                                                                                                                                                                                                                                                                                                                                                                                   -161.3
                                                                                                                                                                                                                                                                                                                                                                                                   -229.9
                                                                                                                                                                                                                                                                                                                                                                                                   -218.5
                                            RUS




                                                                                                                               ligeramente




                                                                                                                                                                                                                                                                                                                                                                                                    19.1
                                                                                                                                                                                                                                                                                                                                                                                                    14.3
                                                                                                                                                                                                                                                                                                                                                                                                    44.5




                                                                                                                                                                                                                                                                                                                                                                                                                       -15
                                                                                                                                                                                                 2




                                                                                                                                                                                                                                                                                                                                                                                                    -0.2
                                                                                                                                                                                                                                                                                                                                                                                                    -1.4
                                                                                                                                                                                                                                                                                                                                                                                                    -1.0
                                                                                                                                                                                                                                                                                                                                                                                                    -1.5
                                                                                                                                                                                                                                                                                                                                                                                                    -0.5
                                                                                                           29.290    4.27%                                                                                                                                                             1 1                            1 1                                         1                                                            28.214      32.712      32.800       32.878      35.488




                                                                                                                                                                                                                                                                                                                                                                                                                        -7
ETF Europa                                          Lyxor ETF Russia          d15                                                                                alcista                                                                         alcista                                                                                                                                                                                                                                    -14.88%                         27.800             5.4%    38.650            -24.2%                                                                                              Paris                                                                                                              28.508 y    27.457            27.333                       30.072 y    30.417            30.508
                                                                                                                                   alcista




                                                                                                                                                                                                                                                                                                                                                                                                                                                                                                                                                                                                                                                                                                                                            29.400
                                                                                                                                                                                                                                                                                                                                                                                                                                                                                                                                                                                                                                                                                               25.587

                                                                                                                                                                                                                                                                                                                                                                                                                                                                                                                                                                                                                                                                                                            26.887
                                            DBX1
                      emerg




                                                                                                                                                                                                                                                                                                                                                                                                   -128.9
                                                                                                                                                                                                                                                                                                                                                                                                   -221.9
                                                                                                                                                                                                                                                                                                                                                                                                   -265.3
                                                                                                                               ligeramente




                                                                                                                                                                                                                                                                                                                                                                                                    23.2
                                                                                                                                                                                                                                                                                                                                                                                                    15.3
                                                                                                                                                                                                                                                                                                                                                                                                    44.0




                                                                                                                                                                                                                                                                                                                                                                                                                       -10
                                                                                                                                                                                                 2




                                                                                                                                                                                                                                                                                                                                                                                                    -0.8
                                                                                                                                                                                                                                                                                                                                                                                                    -0.6
                                                                                                                                                                                                                                                                                                                                                                                                    -0.8
                                                                                                                                                                                                                                                                                                                                                                                                    -0.3
                                                                                                                                                                                                                                                                                       1 1                            1 1                         1




                                                                                                                                                                                                                                                                                                                                                                                                     0.6
                                                                                                           26.380    1.89%                                                                                                                                                                                                                                                                                                     25.414      27.836      28.500       27.823      29.976




                                                                                                                                                                                                                                                                                                                                                                                                                        -7
ETF Europa                                          Msci TRN Emerg Mkts                                                                                          alcista                                                                        neutral                                                                                                                                                                                                                                     -17.82%                         25.150             4.9%    33.200            -20.5%                                                                                            Frankfurt                                                                                                            26.018 y    25.587            25.472                       26.856 y    26.887            26.967
                                                                                                                                   alcista




                                                                                                                                                                                                                                                                                                                                                                                                                                                                                                                                                                                                                                                                                                                                            27.300
                                                                                                                                                                                                                                                                                                                                                                                                                                                                                                                                                                                                                                                                                               24.120

                                                                                                                                                                                                                                                                                                                                                                                                                                                                                                                                                                                                                                                                                                            24.940
                                            DBX2
                      emerg




                                                                                                                                                                                                                                                                                                                                                                                                   -145.4
                                                                                                                                                                                                                                                                                                                                                                                                   -201.1
                                                                                                                                                                                                                                                                                                                                                                                                   -250.6
                                                    Msci TRN Emerg Mkts




                                                                                                                                                                                                                                                                                                                                                                                                    22.6
                                                                                                                                                                                                                                                                                                                                                                                                    16.8
                                                                                                                                                                                                                                                                                                                                                                                                    44.3
                                                                                                                                                                                                 2




                                                                                                                                                                                                                                                                                                                                                                                                    -0.7
                                                                                                                                                                                                                                                                                                                                                                                                    -0.5
                                                                                                                                                                                                                                                                                                                                                                                                    -0.7
                                                                                                                                                                                                                                                                                                                                                                                                    -0.3
                                                                                                                                                                                                                                                                                       1 1                            1 1                         1




                                                                                                                                                                                                                                                                                                                                                                                                     0.3
                                                                                                           24.660    0.74%                                                                                                                                                                                                                                                                                                     24.118      26.185      26.500       26.184      27.578




                                                                                                                                                                                                                                                                                                                                                                                                                       -8
                                                                                                                                                                                                                                                                                                                                                                                                                       -9
ETF Europa                                                                                                                       neutro                          alcista                                                                        neutral                                                                                                                                                                                                                                     -16.29%                         23.810             3.6%    30.580            -19.4%                                                                                            Frankfurt                                                                                                            24.410 y    24.120            24.011                       24.940 y    25.082            25.157
                                                    ASIA




                                                                                                                                                                                                                                                                                                                                                                                                                                                                                                                                                                                                                                                                                                                                            8.800
                                                                                                                                                                                                                                                                                                                                                                                                   -108.5




                                                                                                                                                                                                                                                                                                                                                                                                                                                                                                                                                                                                                                                                                               8.132

                                                                                                                                                                                                                                                                                                                                                                                                                                                                                                                                                                                                                                                                                                            8.362
                                            EXX7
                      japon




                                                                                                                                                                                                                                                                                                                                                                                                    -89.6
                                                                                                                                                                                                                                                                                                                                                                                                    -82.1
                                                                                                                               ligeramente




                                                                                                                                                                                                                                                                                                                                                                                                     26.5
                                                                                                                                                                                                                                                                                                                                                                                                     21.0
                                                                                                                                                                                                                                                                                                                                                                                                     45.4
                                                                                                                                                                                                 2




                                                                                                                                                                                                                                                                                                                                                                                                     -0.2
                                                                                                                                                                                                                                                                                                                                                                                                     -0.1
                                                                                                                                                                                                                                                                                                                                                                                                     -0.2
                                                                                                                                                                                                                                                                                                                                                                                                     -0.0
                                                                                                                                                                                                                                                                                       1 1                            1 1                         1         1




                                                                                                                                                                                                                                                                                                                                                                                                      0.1
                                                                                                           8.285     0.91%                                                                                                                                                                                                                                                                                                      8.171       8.540       8.500       8.543       8.675




                                                                                                                                                                                                                                                                                                                                                                                                                       -6
                                                                                                                                                                                                                                                                                                                                                                                                                       -4
ETF Europa                                          Nikkei 225 Ex             d15                                                                                alcista                                                                        neutral                                                                                                                                                                                                                                     -12.79%                          7.770             6.6%     9.830            -15.7%                                                                                            Frankfurt                                                                                                             8.239 y     8.132              8.095                       8.351 y     8.388              8.413
                                                                                                                                   alcista




                                                                                                                                                                                                                                                                                                                                                                                                                                                                                                                                                                                                                                                                                                                                            108.900
                                                                                                                                                                                                                                                                                                                                                                                                                                                                                                                                                                                                                                                                                               90.483

                                                                                                                                                                                                                                                                                                                                                                                                                                                                                                                                                                                                                                                                                                            97.043
                                                                                                                                                                                                                                                                                                                                                                                                   -151.5
                                                                                                                                                                                                                                                                                                                                                                                                   -244.7
                                                                                                                                                                                                                                                                                                                                                                                                   -240.4
                                                    Lyxor ETF China
                      china




                                                                                                                               ligeramente




                                                                                                                                                                                                                                                                                                                                                                                                    18.5
                                                                                                                                                                                                                                                                                                                                                                                                    14.6
                                                                                                                                                                                                                                                                                                                                                                                                    42.9




                                                                                                                                                                                                                                                                                                                                                                                                                       -14
                                                                                                                                                                                                 2
                                            ASI




                                                                                                                                                                                                                                                                                                                                                                                                    -2.5
                                                                                                                                                                                                                                                                                                                                                                                                    -2.2
                                                                                                                                                                                                                                                                                                                                                                                                    -3.2
                                                                                                                                                                                                                                                                                                                                                                                                    -1.3
                                                                                                                                                                                                                                                                                       1 1                            1




                                                                                                                                                                                                                                                                                                                                                                                                     0.1
                                                                                                           94.670    1.37%                                                                                                                                                                                                                                                                                                     93.058      102.676     107.500     102.736     114.872




                                                                                                                                                                                                                                                                                                                                                                                                                        -7
ETF Europa                                                                    d15                                                                                alcista                                                                         alcista                                                                                                                                                                                                                                    -22.15%                         91.640             3.3%    132.400           -28.5%                                                                                              Paris                                                                                                              93.033 y    90.483            90.076                       96.120 y    97.043            97.334
                                                    Enterprises                                                                    alcista




                                                                                                                                                                                                                                                                                                                                                                                                                                                                                                                                                                                                                                                                                                                                            11.300
                                                                                                                                                                                                                                                                                                                                                                                                                                                                                                                                                                                                                                                                                               10.092

                                                                                                                                                                                                                                                                                                                                                                                                                                                                                                                                                                                                                                                                                                            10.392
                      emerg




                                                                                                                                                                                                                                                                                                                                                                                                   -128.1
                                                                                                                                                                                                                                                                                                                                                                                                   -168.4
                                                                                                                                                                                                                                                                                                                                                                                                   -162.7
                                                                                                                               ligeramente
                                            INR




                                                                                                                                                                                                                                                                                                                                                                                                    18.1
                                                                                                                                                                                                                                                                                                                                                                                                    16.7
                                                                                                                                                                                                                                                                                                                                                                                                    46.0
                                                                                                                                                                                                -1




                                                                                                                                                                                                                                                                                                                                                                                                    -0.3
                                                                                                                                                                                                                                                                                                                                                                                                    -0.2
                                                                                                                                                                                                                                                                                                                                                                                                    -0.2
                                                                                                                                                                                                                                                                                                                                                                                                    -0.1
                                                                                                                                                                                                                                                                                           1                                                      1




                                                                                                                                                                                                                                                                                                                                                                                                     0.1
                                                                                                           10.275   -0.87%                                                                                                                                                                                                                                                                                                     10.240      10.775      11.100       10.770      11.421




                                                                                                                                                                                                                                                                                                                                                                                                                       -9
                                                                                                                                                                                                                                                                                                                                                                                                                       -8
ETF Europa                                          Lyxor Msci India          d15                                                                                alcista                                                                         alcista                                                                                                                                                                                                                                    -23.83%                         10.130             1.4%    13.730            -25.2%                                                                                              Paris                                                                                                              10.179 y    10.092            10.046                       10.392 y    10.418            10.449
                                                                                                                                  bajista




                                                                                                                                                                                                                                                                                                                                                                                                                                                                                                                                                                                                                                                                                                                                            38.000
                                                                                                                                                                                                                                                                                                                                                                                                                                                                                                                                                                                                                                                                                               32.140

                                                                                                                                                                                                                                                                                                                                                                                                                                                                                                                                                                                                                                                                                                            33.260
                      emerg




                                                                                                                                                                                                                                                                                                                                                                                                   -152.6
                                                                                                                                                                                                                                                                                                                                                                                                   -202.7
                                                                                                                                                                                                                                                                                                                                                                                                   -256.5
                                            KRW




                                                                                                                               ligeramente                                                                                                                                                                                                                                                          20.3
                                                                                                                                                                                                                                                                                                                                                                                                    16.0
                                                                                                                                                                                                                                                                                                                                                                                                    44.8




                                                                                                                                                                                                                                                                                                                                                                                                                       -14
                                                                                                                                                                                                -1

                                                                                                                                                                                                                                                                                                                                                                                                    -1.4
                                                                                                                                                                                                                                                                                                                                                                                                    -1.1
                                                                                                                                                                                                                                                                                                                                                                                                    -1.5
                                                                                                                                                                                                                                                                                                                                                                                                    -0.6
                                                                                                                                                                                                                                                                                           1                          1                           1             1 1

                                                                                                                                                                                                                                                                                                                                                                                                     0.3
                                                                                                           32.840   -0.24%                                                                                                                                                                                                                                                                                                     32.331      36.237      36.300       36.406      38.353




                                                                                                                                                                                                                                                                                                                                                                                                                        -8
ETF Europa                                          Lyxor ETF Msci Korea      d15                                                                                alcista                                                                         alcista                                                                                                                                                                                                                                    -16.48%                         31.590             4.0%    41.550            -21.0%                                                                                              Paris                                                                                                              32.536 y    32.064            31.919                       33.260 y    33.616            33.717
                                                                                                                                  bajista




                                                                                                                                                                                                                                                                                                                                                                                                                                                                                                                                                                                                                                                                                                                                            26.100
                                                                                                                                                                                                                                                                                                                                                                                                                                                                                                                                                                                                                                                                                               23.433

                                                                                                                                                                                                                                                                                                                                                                                                                                                                                                                                                                                                                                                                                                            24.133
                                            ITWN
                      emerg




                                                                                                                                                                                                                                                                                                                                                                                                   -118.8
                                                                                                                                                                                                                                                                                                                                                                                                   -163.4
                                                                                                                                                                                                                                                                                                                                                                                                   -225.6
                                                                                                                                                                                                                                                                                                                                                                                                    25.7
                                                                                                                                                                                                                                                                                                                                                                                                    19.8
                                                                                                                                                                                                                                                                                                                                                                                                    42.4

                                                                                                                                                                                                                                                                                                                                                                                                                                                                                                                                                                                                                                                                           Amsterda
                                                                                                                                                                                                 2
                                                                                                                                                                                                                                                                                                                                                                                                    -0.6
                                                                                                                                                                                                                                                                                                                                                                                                    -0.4
                                                                                                                                                                                                                                                                                                                                                                                                    -0.6
                                                                                                                                                                                                                                                                                                                                                                                                    -0.2
                                                                                                                                                                                                                                                                                       1 1                            1 1                         1
                                                                                                                                                                                                                                                                                                                                                                                                     0.6
                                                                                                           23.860    0.13%                                                                                                                                                                                                                                                                                                     23.328      24.929      25.500       24.929      26.621




                                                                                                                                                                                                                                                                                                                                                                                                                       -7
                                                                                                                                                                                                                                                                                                                                                                                                                       -8
ETF Europa                                          iShares MSCI Taiwan                                                          neutro                          alcista                                                                         alcista                                                                                                                                                                                                                                    -18.40%                         23.030             3.6%    30.300            -21.3%                                                                                                                                                                                                                 23.696 y    23.433            23.328                       24.105 y    24.283            24.356
                                                                                                                                                                                                                                                                                                                                                                                                                                                                                                                                                                                                                                                                              m




                                                                                                                                                                                                                                                                                                                                                                                                                                                                                                                                                                                                                                                                                                                                            13.600
                                                                                                                                                                                                                                                                                                                                                                                                                                                                                                                                                                                                                                                                                               12.267

                                                                                                                                                                                                                                                                                                                                                                                                                                                                                                                                                                                                                                                                                                            12.567
                                            DBX5
                      emerg




                                                                                                                                                                                                                                                                                                                                                                                                   -115.9
                                                                                                                                                                                                                                                                                                                                                                                                   -165.8
                                                                                                                                                                                                                                                                                                                                                                                                   -224.4
                                                                                                                               ligeramente
                                                                                                                                                                                                                                                                                                                                                                                                    25.1
                                                                                                                                                                                                                                                                                                                                                                                                    18.2
                                                                                                                                                                                                                                                                                                                                                                                                    42.3




                                                                                                                                                                                                 2
                                                                                                                                                                                                                                                                                                                                                                                                    -0.3
                                                                                                                                                                                                                                                                                                                                                                                                    -0.2
                                                                                                                                                                                                                                                                                                                                                                                                    -0.3
                                                                                                                                                                                                                                                                                                                                                                                                    -0.1

                                                                                                                                                                                                                                                                                       1 1                            1 1                         1
                                                                                                                                                                                                                                                                                                                                                                                                     0.3




                                                                                                           12.460    0.48%                                                                                                                                                                                                                                                                                                     12.156      13.004      13.400       12.998      13.929

                                                                                                                                                                                                                                                                                                                                                                                                                       -7
                                                                                                                                                                                                                                                                                                                                                                                                                       -8
ETF Europa                                          Msci TRN Taiwan                                                                                              alcista                                                                         alcista                                                                                                                                                                                                                                    -17.70%                         11.980             4.0%    15.740            -20.8%                                                                                            Frankfurt                                                                                                            12.378 y    12.237            12.182                       12.567 y    12.683            12.721
                                                                                                                                   alcista




                                                                                                                                                                                                                                                                                                                                                                                                                                                                                                                                                                                                                                                                                                                                            17.800
                                                                                                                                                                                                                                                                                                                                                                                                                                                                                                                                                                                                                                                                                               13.715

                                                                                                                                                                                                                                                                                                                                                                                                                                                                                                                                                                                                                                                                                                            15.565
                                                                                                                                                                                                                                                                                                                                                                                                   -100.4
                                                                                                                                                                                                                                                                                                                                                                                                   -131.0
                                                                                                                                                                                                                                                                                                                                                                                                   -151.2
                                            BNK




                                                                                                                                                                                                                                                                                                                                                                                                    25.2
                                                                                                                                                                                                                                                                                                                                                                                                    19.1
                                                                                                                                                                                                                                                                                                                                                                                                    39.7




                                                                                                                                                                                                                                                                                                                                                                                                                       -16
                                                                                                                                                                                                 2
                                                                                                                                                                                                                                                                                                                                                                                                    -0.4
                                                                                                                                                                                                                                                                                                                                                                                                    -0.3
                                                                                                                                                                                                                                                                                                                                                                                                    -0.5
                                                                                                                                                                                                                                                                                                                                                                                                    -0.2




                                                                                                                                                                                                                                                                                       1 1                            1 1                         1
                                                                                                                                                                                                                                                                                                                                                                                                     0.3




                                                                                                                                                                                                                                                                                                                                                                                                                               14.267      15.731      17.600       15.966      19.745
                      fin




                                                                                                           14.885    3.84%
                                                                                                                                                                                                                                                                                                                                                                                                                        -8
ETF Europa                                          Lyxor Banks               d15                                                neutro                          alcista                                                                         alcista                                                                                                                                                                                                                                    -24.80%                         13.760             8.2%    22.905            -35.0%                                                                                              Paris                                                                                                              14.517 y    13.715            13.653                       15.324 y    15.565            15.612
                      Tech&Tel




                                                                                                                                                                                                                                                                                                                                                                                                                                                                                                                                                                                                                                                                                                                                            26.200
                                                                                                                                                                                                                                                                                                                                                                                                                                                                                                                                                                                                                                                                                               23.243

                                                                                                                                                                                                                                                                                                                                                                                                                                                                                                                                                                                                                                                                                                            25.053
                                                                                                                                                                                                                                                                                                                                                                                                   -120.0




                                                    Lyxor ETF DJ Stoxx600
                                                                                                                                                                                                                                                                                                                                                                                                    -88.1
                                                                                                                                                                                                                                                                                                                                                                                                    -98.0
                                                                                                                                                                                                                                                                                                                                                                                                     40.4
                                                                                                                                                                                                                                                                                                                                                                                                     34.2
                                                                                                                                                                                                                                                                                                                                                                                                     43.5
                                            TEL




                                                                                                                                                                                                 2
                                                                                                                                                                                                                                                                                                                                                                                                     -0.1
                                                                                                                                                                                                                                                                                                                                                                                                     -0.2
                                                                                                                                                                                                                                                                                                                                                                                                     -0.3
                                                                                                                                                                                                                                                                                                                                                                                                     -0.1




                                                                                                                                                                                                                                                                                       1 1                            1 1 1 1                     1
                                                                                                                                                                                                                                                                                                                                                                                                      0.4




                                                                                                           24.450    3.40%                                                                                                                                                                                                                                                                                                     23.519      24.907      26.100       25.077      27.439
                                                                                                                                                                                                                                                                                                                                                                                                                       -8
                                                                                                                                                                                                                                                                                                                                                                                                                       -6



ETF Europa                                                                                                                       neutro                          alcista                                                                        neutral                                                                                                                                                                                                                                     -10.36%                         23.070             6.0%    29.165            -16.2%                                                                                              Paris                                                                                                              24.182 y    23.243            23.139                       24.832 y    25.053            25.128
                                                    Telecomm.




                                                                                                                                                                                                                                                                                                                                                                                                                                                                                                                                                                                                                                                                                                                                            29.200
                                                                                                                                                                                                                                                                                                                                                                                                                                                                                                                                                                                                                                                                                               23.998

                                                                                                                                                                                                                                                                                                                                                                                                                                                                                                                                                                                                                                                                                                            27.098
                      utilities




                                                                                                                                                                                                                                                                                                                                                                                                   -112.9
                                                                                                                                                                                                                                                                                                                                                                                                   -136.9
                                                                                                                                                                                                                                                                                                                                                                                                   -180.9




                                                    Lyxor ETF DJ Stoxx600                                                      ligeramente
                                                                                                                                                                                                                                                                                                                                                                                                    23.3
                                                                                                                                                                                                                                                                                                                                                                                                    15.0
                                                                                                                                                                                                                                                                                                                                                                                                    40.6
                                            UTI




                                                                                                                                                                                                                                                                                                                                                                                                                       -13




                                                                                                                                                                                                 2
                                                                                                                                                                                                                                                                                                                                                                                                    -0.5
                                                                                                                                                                                                                                                                                                                                                                                                    -0.4
                                                                                                                                                                                                                                                                                                                                                                                                    -0.7
                                                                                                                                                                                                                                                                                                                                                                                                    -0.4




                                                                                                                                                                                                                                                                                       1 1                            1 1                         1
                                                                                                                                                                                                                                                                                                                                                                                                     0.4




                                                                                                           26.065    4.26%                                                                                                                                                                                                                                                                                                     25.043      27.224      29.400       27.539      31.699
                                                                                                                                                                                                                                                                                                                                                                                                                        -7




ETF Europa                                                                                                                                                       alcista                                                                         alcista                                                                                                                                                                                                                                    -17.83%                         24.410             6.8%    34.025            -23.4%                                                                                              Paris                                                                                                              25.684 y    23.998            23.890                       26.592 y    27.098            27.180
                                                    Utilities                                                                      alcista
                      mat prima mat prima




                                                                                                                                                                                                                                                                                                                                                                                                                                                                                                                                                                                                                                                                                                                                            23.100
                                                                                                                                                                                                                                                                                                                                                                                                                                                                                                                                                                                                                                                                                               21.825

                                                                                                                                                                                                                                                                                                                                                                                                                                                                                                                                                                                                                                                                                                            22.115
                                                    Lyxor CRB Commod.
                                                                                                                                                                                                                                                                                                                                                                                                   -76.4
                                                                                                                                                                                                                                                                                                                                                                                                   -90.0
                                                                                                                                                                                                                                                                                                                                                                                                   -87.9
                                            CRB




                                                                                                                               ligeramente
                                                                                                                                                                                                                                                                                                                                                                                                    32.2
                                                                                                                                                                                                                                                                                                                                                                                                    20.8
                                                                                                                                                                                                                                                                                                                                                                                                    46.8




                                                                                                                                                                                                 2
                                                                                                                                                                                                                                                                                                                                                                                                    -0.3
                                                                                                                                                                                                                                                                                                                                                                                                    -0.2
                                                                                                                                                                                                                                                                                                                                                                                                    -0.3
                                                                                                                                                                                                                                                                                                                                                                                                    -0.1




                                                                                                                                                                                                                                                                                       1 1                            1 1 1                       1
                                                                                                                                                                                                                                                                                                                                                                                                     0.2




                                                                                                           22.015    1.31%                                                                                                                                                                                                                                                                                                     21.501      22.318      22.700       22.279      23.434
                                                                                                                                                                                                                                                                                                                                                                                                                       -6
                                                                                                                                                                                                                                                                                                                                                                                                                       -3




ETF Europa                                                                                                                                                       alcista                                                                        neutral                                                                                                                                                                                                                                     -6.80%                          19.880             10.7%   25.065            -12.2%                                                                                              Paris                                                                                                              21.881 y    21.798            21.700                       22.115 y    22.232            22.299
                                                    NON-Energy                                                                     alcista




                                                                                                                                                                                                                                                                                                                                                                                                                                                                                                                                                                                                                                                                                                                                            36.000
                                                                                                                                                                                                                                                                                                                                                                                                                                                                                                                                                                                                                                                                                               34.157

                                                                                                                                                                                                                                                                                                                                                                                                                                                                                                                                                                                                                                                                                                            34.737
                                            DXSM




                                                    DB Liquid
                                                                                                                                                                                                                                                                                                                                                                                                   -56.3
                                                                                                                                                                                                                                                                                                                                                                                                   -33.4
                                                                                                                                                                                                                                                                                                                                                                                                   -39.1




                                                                                                                               ligeramente
                                                                                                                                                                                                                                                                                                                                                                                                    30.7
                                                                                                                                                                                                                                                                                                                                                                                                    20.7
                                                                                                                                                                                                                                                                                                                                                                                                    51.2




                                                                                                                                                                                                 2
                                                                                                                                                                                                                                                                                                                                                                                                    -0.6
                                                                                                                                                                                                                                                                                                                                                                                                    -0.3
                                                                                                                                                                                                                                                                                                                                                                                                    -0.4
                                                                                                                                                                                                                                                                                                                                                                                                    -0.1




                                                                                                                                                                                                                                                                                       1 1                      1 1 1 1                           1             1 1                        1
                                                                                                                                                                                                                                                                                                                                                                                                     0.4




                                                                                                           34.450    0.12%                                                                                                                                                                                                                                                                                                     33.937      34.953      34.400       34.864      34.982
                                                                                                                                                                                                                                                                                                                                                                                                                       -6
                                                                                                                                                                                                                                                                                                                                                                                                                       -2




ETF Europa                                                                                                                                                       alcista                                                                         alcista                                                                                                                                                                                                                                    4.08%                           26.390             30.5%   37.190            -7.4%                                                                                             Frankfurt                                                                                                            34.157 y    34.120            33.966                       34.737 y    34.785            34.889
                                                    Commodities                                                                    alcista
                      oil & gas




                                                                                                                                                                                                                                                                                                                                                                                                                                                                                                                                                                                                                                                                                                                                            32.000
                                                                                                                                                                                                                                                                                                                                                                                                                                                                                                                                                                                                                                                                                               27.090

                                                                                                                                                                                                                                                                                                                                                                                                                                                                                                                                                                                                                                                                                                            29.130
                                                                                                                                                                                                                                                                                                                                                                                                   -129.1
                                                                                                                                                                                                                                                                                                                                                                                                   -207.8
                                                                                                                                                                                                                                                                                                                                                                                                   -195.7
                                                                                                                                                                                                                                                                                                                                                                                                    21.0
                                                                                                                                                                                                                                                                                                                                                                                                    13.6
                                                                                                                                                                                                                                                                                                                                                                                                    42.7




                                                                                                                                                                                                                                                                                                                                                                                                                       -12




                                                                                                                                                                                                 2
                                            OIL




                                                                                                                                                                                                                                                                                                                                                                                                    -1.0
                                                                                                                                                                                                                                                                                                                                                                                                    -0.6
                                                                                                                                                                                                                                                                                                                                                                                                    -0.9
                                                                                                                                                                                                                                                                                                                                                                                                    -0.4




                                                                                                                                                                                                                                                                                       1 1                            1 1                         1
                                                                                                                                                                                                                                                                                                                                                                                                     0.5




                                                                                                           28.450    2.93%                                                                                                                                                                                                                                                                                                     27.372      30.052      31.600       30.208      34.030
                                                                                                                                                                                                                                                                                                                                                                                                                        -8




ETF Europa                                          Lyxor Oil & Gas                                                              neutro                          alcista                                                                         alcista                                                                                                                                                                                                                                    -15.94%                         26.995             5.4%    36.505            -22.1%                                                                                              Paris                                                                                                              28.009 y    27.090            26.968                       29.049 y    29.130            29.217




                                                                                                                                                                                                                                                                                                                                                                                                                                                                                                                                                                                                                                                                                                                                            186.800
                                                                                                                                                                                                                                                                                                                                                                                                                                                                                                                                                                                                                                                                                               183.800

                                                                                                                                                                                                                                                                                                                                                                                                                                                                                                                                                                                                                                                                                                            186.860
                                            DBXH




                                                    IBOXX Globall Inflation
                      R Fija




                                                                                                                                                                                                                                                                                                                                                                                                   141.3
                                                                                                                                                                                                                                                                                                                                                                                                   113.8




                                                                                                                               ligeramente
                                                                                                                                                                                                                                                                                                                                                                                                    75.8
                                                                                                                                                                                                                                                                                                                                                                                                    71.4
                                                                                                                                                                                                                                                                                                                                                                                                    66.3




                                                                                                                                                                                                                                                                                                                                                                                                    86.6




                                                                                                                                                                                                -1                                                                                         1 1 1 1 1 1 1 1 1 1 1 1 1 1 1 1 1 1 1 1 1 1 1 1 1 1 1 1 1 1 1 1 1 1 1 1
                                                                                                                                                                                                                                                                                                                                                                                                    0.6
                                                                                                                                                                                                                                                                                                                                                                                                    0.4
                                                                                                                                                                                                                                                                                                                                                                                                    0.3
                                                                                                                                                                                                                                                                                                                                                                                                    0.5
                                                                                                                                                                                                                                                                                                                                                                                                    0.3




ETF Europa                                                                                                185.480   -0.23%                                       alcista                                                                        neutral                                                                                                                                                                        184.797     183.700     178.000     183.466     176.021      8.72%                           168.150            10.3%   185.910           -0.2%                                                                                             Frankfurt                                                                                                           184.870 y   183.800         182.973                        185.981 y   186.860         187.421
                                                                                                                                                                                                                                                                                                                                                                                                                       7
                                                                                                                                                                                                                                                                                                                                                                                                                       2




                                                    Hedged                                                                        bajista




                                                                                                                                                                                                                                                                                                                                                                                                                                                                                                                                                                                                                                                                                                                                            186.200
                                                                                                                                                                                                                                                                                                                                                                                                                                                                                                                                                                                                                                                                                               181.880

                                                                                                                                                                                                                                                                                                                                                                                                                                                                                                                                                                                                                                                                                                            186.560
                                                    iShares Barcl. Captl.
                      R Fija




                                                                                                                                                                                                                                                                                                                                                                                                   151.8
                                            IBCI




                                                                                                                                                                                                                                                                                                                                                                                                    58.8
                                                                                                                                                                                                                                                                                                                                                                                                    42.6
                                                                                                                                                                                                                                                                                                                                                                                                    54.2




                                                                                                                                                                                                                                                                                                                                                                                                    74.7
                                                                                                                                                                                                                                                                                                                                                                                                    28.4




                                                                                                                                                                                                 3
                                                                                                                                                                                                                                                                                                                                                                                                    -0.2


                                                                                                                                                                                                                                                                                                                                                                                                    -0.2




                                                                                                                                                                                                                                                                                       1 1 1 1 1 1 1 1 1 1 1 1 1 1 1 1 1 1 1 1 1 1                              1 1 1 1 1 1 1              1 1 1
                                                                                                                                                                                                                                                                                                                                                                                                     2.2

                                                                                                                                                                                                                                                                                                                                                                                                     0.1
                                                                                                                                                                                                                                                                                                                                                                                                     0.0




ETF Europa                                                                                                184.820    1.16%       neutro                          alcista                                                                        neutral                                                                                                                                                                        181.549     181.777     181.800     182.334     182.510      2.55%                           178.130            3.8%    187.420           -1.4%                                                                                             Frankfurt                                                                                                           184.029 y   181.880         181.062                        185.662 y   186.560         187.120
                                                                                                                                                                                                                                                                                                                                                                                                                       3
                                                                                                                                                                                                                                                                                                                                                                                                                       1




                                                    Inflation Linked Bond




                                                                                                                                                                                                                                                                                                                                                                                                                                                                                                                                                                                                                                                                                                                                            171.300
                                                                                                                                                                                                                                                                                                                                                                                                                                                                                                                                                                                                                                                                                               169.397

                                                                                                                                                                                                                                                                                                                                                                                                                                                                                                                                                                                                                                                                                                            171.297
                                            DBXN




                                                    IBOXX Sovereign 7-10
                      R Fija




                                                                                                                                                                                                                                                                                                                                                                                                   180.6
                                                                                                                                                                                                                                                                                                                                                                                                   258.9
                                                                                                                                                                                                                                                                                                                                                                                                   217.3
                                                                                                                                                                                                                                                                                                                                                                                                    75.5
                                                                                                                                                                                                                                                                                                                                                                                                    73.7
                                                                                                                                                                                                                                                                                                                                                                                                    56.3




                                                                                                                                                                                                 1                                                                                     1 1 1 1 1 1 1 1 1 1 1 1 1 1 1 1 1 1 1 1 1 1 1 1 1 1                             1 1 1 1 1 1 1 1 1 1
                                                                                                                                                                                                                                                                                                                                                                                                    0.6
                                                                                                                                                                                                                                                                                                                                                                                                    0.8
                                                                                                                                                                                                                                                                                                                                                                                                    0.6
                                                                                                                                                                                                                                                                                                                                                                                                    0.9
                                                                                                                                                                                                                                                                                                                                                                                                    0.3




ETF Europa                                                                                                170.290    0.07%       neutro                          alcista                                                                        neutral                                                                                                                                                                        169.704     167.478     166.200     167.250     165.855      2.42%                           164.040            3.8%    174.630           -2.5%                                                                                             Frankfurt                                                                                                           169.646 y   169.349         168.587                        170.812 y   171.297         171.811
                                                                                                                                                                                                                                                                                                                                                                                                                       8
                                                                                                                                                                                                                                                                                                                                                                                                                       2




                                                    years




                                                                                                                                                                                                                                                                                                                                                                                                                                                                                                                                                                                                                                                                                                                                            176.300
                                                                                                                                                                                                                                                                                                                                                                                                                                                                                                                                                                                                                                                                                               175.750

                                                                                                                                                                                                                                                                                                                                                                                                                                                                                                                                                                                                                                                                                                            176.230
                                            DBXR




                                                    IBOXX Sovereign 5-7
                      R Fija




                                                                                                                                                                                                                                                                                                                                                                                                   175.2
                                                                                                                                                                                                                                                                                                                                                                                                   269.1
                                                                                                                                                                                                                                                                                                                                                                                                   224.2
                                                                                                                                                                                                                                                                                                                                                                                                    81.9
                                                                                                                                                                                                                                                                                                                                                                                                    79.7
                                                                                                                                                                                                                                                                                                                                                                                                    57.9




                                                                                                                                                                                                 1                                                                                     1 1 1 1 1 1 1 1 1 1 1 1 1 1 1 1 1 1 1 1 1 1 1 1 1 1                             1 1 1 1 1 1 1 1 1 1
                                                                                                                                                                                                                                                                                                                                                                                                    0.8
                                                                                                                                                                                                                                                                                                                                                                                                    0.9
                                                                                                                                                                                                                                                                                                                                                                                                    0.7
                                                                                                                                                                                                                                                                                                                                                                                                    0.9
                                                                                                                                                                                                                                                                                                                                                                                                    0.3




ETF Europa                                                                                                176.070    0.10%       neutro                          alcista                                                                        neutral                                                                                                                                                                        175.400     173.014     171.400     172.640     170.774      2.80%                           168.780            4.3%    178.560           -1.4%                                                                                             Frankfurt                                                                                                           175.750 y   175.233         174.445                        176.230 y   176.907         177.438
                                                                                                                                                                                                                                                                                                                                                                                                                       8
                                                                                                                                                                                                                                                                                                                                                                                                                       2




                                                    years




                                                                                                                                                                                                                                                                                                                                                                                                                                                                                                                                                                                                                                                                                                                                            139.400
                                                                                                                                                                                                                                                                                                                                                                                                                                                                                                                                                                                                                                                                                               139.229

                                                                                                                                                                                                                                                                                                                                                                                                                                                                                                                                                                                                                                                                                                            139.267
                                            DBXT
                      R Fija




                                                                                                                                                                                                                                           lateral a la
                                                                                                                                                                                                                                                                                                                                                                                                   53.7
                                                                                                                                                                                                                                                                                                                                                                                                   53.7
                                                                                                                                                                                                                                                                                                                                                                                                   69.7




                                                                                                                                                                                                                                                                                                                                                                                                   31.4
                                                                                                                                                                                                                                                                                                                                                                                                   55.1
                                                                                                                                                                                                                                                                                                                                                                                                   61.8




                                                                                                                                                                                                                          OJO si
                                                                                                                                                                                                 4
                                                                                                                                                                                                                                                                                                                                                                                                   -0.0
                                                                                                                                                                                                                                                                                                                                                                                                   -0.0
                                                                                                                                                                                                                                                                                                                                                                                                   -0.0




                                                                                                                                                                                                                                                                                       1 1        1 1 1 1 1 1 1 1               1 1 1 1 1 1 1 1 1 1 1 1                  1     1 1 1 1 1 1
                                                                                                                                                                                                                                                                                                                                                                                                    0.0
                                                                                                                                                                                                                                                                                                                                                                                                    0.0




ETF Europa                                          EONIA Tr Index                                        139.244    0.00%       neutro                          alcista                                                                                                                                                                                                                                                       139.233     139.248     139.000     139.259     138.917      0.46%                           138.402            0.6%    139.606           -0.3%                                                                                             Frankfurt                                                                                                           139.229 y   139.135         138.509                        139.267 y   139.353         139.771
                                                                                                                                                                                                                                                                                                                                                                                                                       3
                                                                                                                                                                                                                                                                                                                                                                                                                       0




                                                                                                                                                                                                                         ALCISTA               baja




                                                                                                                                                                                                                                                                                                                                                                                                                                                                                                                                                                                                                                                                                                                                            121.300
                                                                                                                                                                                                                                                                                                                                                                                                                                                                                                                                                                                                                                                                                               118.437

                                                                                                                                                                                                                                                                                                                                                                                                                                                                                                                                                                                                                                                                                                            119.957
                                                    Ishares Iboxx Liquid
                      R Fija
                                            IBCS




                                                                                                                                                                                                                                                                                                                                                                                                   -84.7
                                                                                                                                                                                                                                                                                                                                                                                                   -55.8
                                                                                                                                                                                                                                                                                                                                                                                                   -51.0




                                                                                                                               ligeramente
                                                                                                                                                                                                                                                                                                                                                                                                    45.6
                                                                                                                                                                                                                                                                                                                                                                                                    47.6
                                                                                                                                                                                                                                                                                                                                                                                                    50.3




                                                                                                                                                                                                 1
                                                                                                                                                                                                                                                                                                                                                                                                    -0.4
                                                                                                                                                                                                                                                                                                                                                                                                    -0.1
                                                                                                                                                                                                                                                                                                                                                                                                    -0.2
                                                                                                                                                                                                                                                                                                                                                                                                    -0.2




                                                                                                                                                                                                                                                                                       1 1                1 1         1                               1 1 1                          1 1 1
                                                                                                                                                                                                                                                                                                                                                                                                     0.0




                                                                                                          119.310    0.51%                                                                                                                                                                                                                                                                                                     119.253     120.129     119.000     120.106     119.229
                                                                                                                                                                                                                                                                                                                                                                                                                       -3
                                                                                                                                                                                                                                                                                                                                                                                                                       -0




ETF Europa                                                                                                                                                       alcista                                                                        neutral                                                                                                                                                                                                                                     -0.66%                          118.070            1.1%    124.830           -4.4%                                                                                             Frankfurt                                                                                                           118.854 y   118.437         117.904                        119.877 y   119.957         120.317
                                                    Corporates TReturn                                                             alcista




                                                                                                                                                                                                                                                                                                                                                                                                                                                                                                                                                                                                                                                                                                                                            115.100
                                                                                                                                                                                                                                                                                                                                                                                                                                                                                                                                                                                                                                                                                               111.830

                                                                                                                                                                                                                                                                                                                                                                                                                                                                                                                                                                                                                                                                                                            113.450
                                                                                                                                                                                                                                                                                                                                                                                                   -189.4

                                                                                                                                                                                                                                                                                                                                                                                                   -119.1




                                                    iShares Barcl. Captl.
                      R Fija
                                            IEAC




                                                                                                                                                                                                                                                                                                                                                                                                    -89.2




                                                                                                                               ligeramente
                                                                                                                                                                                                                                                                                                                                                                                                     40.3
                                                                                                                                                                                                                                                                                                                                                                                                     46.1
                                                                                                                                                                                                                                                                                                                                                                                                     48.7




                                                                                                                                                                                                                                                                                                                                                                                                                                                                                                                                                                                                                                                                           Amsterda
                                                                                                                                                                                                -2
                                                                                                                                                                                                                                                                                                                                                                                                     -0.5
                                                                                                                                                                                                                                                                                                                                                                                                     -0.0
                                                                                                                                                                                                                                                                                                                                                                                                     -0.1
                                                                                                                                                                                                                                                                                                                                                                                                     -0.2
                                                                                                                                                                                                                                                                                                                                                                                                     -0.1




                                                                                                          112.770   -0.10%                                                                                                                                                                                                                            1                                                                        113.229     114.061     113.700     113.986     114.413
                                                                                                                                                                                                                                                                                                                                                                                                                       -9
                                                                                                                                                                                                                                                                                                                                                                                                                       -1




ETF Europa                                                                                                                                                      bajista                                                                         neutral                                                                                                                                                                                                                                     -0.87%                          112.730            0.0%    119.150           -5.4%                                                                                                                                                                                                                 112.285 y   111.830         111.327                        113.215 y   113.450         113.790
                                                    Euro Corporate Bond                                                           bajista                                                                                                                                                                                                                                                                                                                                                                                                                                                                                                                                     m



                                                    db x-trackers II iTrax




                                                                                                                                                                                                                                                                                                                                                                                                                                                                                                                                                                                                                                                                                                                                            121.300
                                                                                                                                                                                                                                                                                                                                                                                                                                                                                                                                                                                                                                                                                               112.537

                                                                                                                                                                                                                                                                                                                                                                                                                                                                                                                                                                                                                                                                                                            116.217
                                            DBXM




                                                                                                                                                                                                                                                                                                                                                                                                   -180.7
                                                                                                                                                                                                                                                                                                                                                                                                   -246.1
                                                                                                                                                                                                                                                                                                                                                                                                   -308.4
                      R Fija




                                                                                                                               ligeramente
                                                                                                                                                                                                                                                                                                                                                                                                    15.2
                                                                                                                                                                                                                                                                                                                                                                                                    15.9
                                                                                                                                                                                                                                                                                                                                                                                                    43.1




                                                                                                                                                                                                 1
                                                                                                                                                                                                                                                                                                                                                                                                    -0.9
                                                                                                                                                                                                                                                                                                                                                                                                    -1.4
                                                                                                                                                                                                                                                                                                                                                                                                    -1.1
                                                                                                                                                                                                                                                                                                                                                                                                    -1.7
                                                                                                                                                                                                                                                                                                                                                                                                    -0.7




                                                                                                          114.750    1.05%                                                                                                                                                             1                                                                        1 1                                                            114.959     119.312     120.200     119.330     123.451
                                                                                                                                                                                                                                                                                                                                                                                                                       -7
                                                                                                                                                                                                                                                                                                                                                                                                                       -6




ETF Europa                                          Crossover 5year TRN                                                                                          alcista                                                                         alcista                                                                                                                                                                                                                                    -4.51%                          111.850            2.6%    126.300           -9.1%                                                                                             Frankfurt                                                                                                           114.218 y   112.537         112.030                        115.508 y   116.217         116.565
                                                                                                                                   alcista
                                                    index etf




                                                                                                                                                                                                                                                                                                                                                                                                                                                                                                                                                                                                                                                                                                                                            130.300
                                                                                                                                                                                                                                                                                                                                                                                                                                                                                                                                                                                                                                                                                               129.523

                                                                                                                                                                                                                                                                                                                                                                                                                                                                                                                                                                                                                                                                                                            130.163
                                            TMTB




                                                    Lyxor ETF EuroMTS 3-
                      R Fija




                                                                                                                                                                                                                                                                                                                                                                                                   142.9
                                                                                                                                                                                                                                                                                                                                                                                                   261.6
                                                                                                                                                                                                                                                                                                                                                                                                   290.8
                                                                                                                                                                                                                                                                                                                                                                                                    81.2
                                                                                                                                                                                                                                                                                                                                                                                                    79.9
                                                                                                                                                                                                                                                                                                                                                                                                    55.1




                                                                                                                                                                                                 1                                                                                     1 1 1 1 1 1 1 1 1 1 1 1 1 1 1 1 1 1 1 1 1 1 1 1 1                               1 1 1 1 1 1 1 1 1 1
                                                                                                                                                                                                                                                                                                                                                                                                    0.2
                                                                                                                                                                                                                                                                                                                                                                                                    0.5
                                                                                                                                                                                                                                                                                                                                                                                                    0.4
                                                                                                                                                                                                                                                                                                                                                                                                    0.6
                                                                                                                                                                                                                                                                                                                                                                                                    0.2




ETF Europa                                                                                                129.850    0.02%       neutro                          alcista                                                                        neutral                                                                                                                                                                        129.627     128.264     127.200     128.076     127.107      1.29%                           125.390            3.6%    132.240           -1.8%                                                                                               Paris                                                                                                             129.523 y   129.366         128.783                        129.994 y   130.334         130.725
                                                                                                                                                                                                                                                                                                                                                                                                                       8
                                                                                                                                                                                                                                                                                                                                                                                                                       2




                                                    5 years




                                                                                                                                                                                                                                                                                                                                                  .                                                                                                                                                                                             8/15/2011 12:59 AM Página 3 de 17
globalscaninverassist20110812-110815030041-phpapp01.xlsx


                                                                                                                                                                                                                                                                                                        MEDIAS EXPONENCIALES        Cruce M.SIMP           Cruce M. EXPON.                                                               Tendencia Tendencia       Tend.
GLOBAL                                                                                                                                                                                                                                                                                                                                                                                                             Tendencia de                                                                                                                                                                                                                                                                                                                                                  HLC Canales de MAXIMOS y MINIMOS para




                                                                                                                                                                                                                                                                                                                                                                                  Fuerza Tendencia +10 a -10
                                                                                                                                 Señales según varios indicadores                                                                                                        CONTROL MEDIAS SIMPLES




                                                                                                                                                                                                                                                                                                                                                                                                                                                                                                                                                                                                                                                                                                            posible techo / de superarlo
                                                                                                                                                                                                                                                                                                                                                                                                                                                                  Larga 30                                                 Algunos datos por FUNDAMENTALES




                                                                                                                                                                                                                                                                                                                                                                                   Ema 5 / Ema 20 especial VIX
                                                                                                                                                                                                                                                                                                                                                           Si Corta > = Larga                                                                                                                                                                                                                                                                                                 Soportes y




                                                                                                                                                                                                                                                                                                                                                                                   MACD EMA 20 / 100 / 10
                                                                                                                                                                                                                                                                                                                                                                                   MACD EMA 50 / 100 / 15




                                                                                                                                                                                                                                                                                                                                                                                                                                                                                                                                                                                                                                                                                                                                           podría tomar más impulso alcista
                                                                                                                                                                                                                                                                                                                                    Si Corta >= Larga                                                                                               a Medio
                                                                                             15-ago-11                                                                                                                                                                                                  Si precio cierre >= media                                                                                                         a Medio




                                                                                                                                                                                                                                                                                                                                                                                    MACD EMA 20 / 50 / 10




                                                                                                                                                                                                                                                                                                                                                                                    Weekly Strenght Indicator
                                                                                                                                                                                                                                                                                                                                                                                    MACD SMA 13 / 34 / 8
                                                                                                                                                                                                                                                                          Si precio cierre >= media                                                                                                                Medias a Corto                                                                                                                                                                                                                                                                                                                                             TRADING IntraDIA o días si posición se ha tomado en días




                                                                                                                                                                                                                                                                                                                                                                                     MACD SMA 2 / 34 / 5
                                                                                                                                                                                                                                                                                                                                    aparecerá 1, si no    aparecerá 1, si no en                                                                                   semanas                                                                                                                                                                                                    Resistencias
 scan                                                                                                                                        técnicos                                                                                                                    aparecerá 1, si no en blanco
                                                                                                                                                                                                                                                                                                           aparecerá 1, si no en
                                                                                                                                                                                                                                                                                                                                                                                                                       Plazo
                                                                                                                                                                                                                                                                                                                                                                                                                                            (1 a 8  PL DOT                     (sombreado en verde el 20% mejores y en rojo el 20% peores)
                                                                                                                                                                                                                                                                                                                                        en blanco                blanco                                                                                             Stan                                                                                                                                                                                                                                                                                                         anteriores (mientras no pierda el 1er. STOP colocado)




                                                                                                                                                                                                                                                                                                                                                                                        Ema 20 / Sma 20
                                                                                                                                                                                                                                                                                                                                                                                                                                          semanas) SEMANAL
                                                               para:                                                                                                                                                                                                                                              blanco




                                                                                                                                                                                                                                                                                                                                                                                          RSI 14 alisado
                                                                                                                                                                                                                                                                                                                                                                                                                                                                  Weinstein




                                                                                                                                                                       bajando -1 a -12. Más de 3 ó 4
                                                                                            CIERRE




                                                                                                                                                                                                                                                                                                                                                                                                                                                                                 % versus final año anterior
                                                                                                                                                                                                                                                                                                                                                                                                                                                                                                                                                                                                                                                                                                                                                                               PUNTOS DE                                                  PUNTOS DE




                                                                                                                                                                                                                                                                                                                                                                                                                                                                                                                                                                                                                                                                                                                                                                                                    EVENTUAL MAYOR TOMA




                                                                                                                                                                                                                                                                                                                                                                                                                                                                                                                                                                                                                                                                                                                                                                                                                                                               EVENTUAL MAYOR TOMA
                                                                                                                                                                                                                                                                                                                                                                                                                                                                                                                                                                                                                                                                                                                                                                                                    DE POSICIONES ALCISTAS




                                                                                                                                                                                                                                                                                                                                                                                                                                                                                                                                                                                                                                                                                                                                                                                                                                                               DE POSICIONES BAJISTAS
                                                                                                                                                                        puede indicar posible giro a




                                                                                                                                                                                                                                                                                                                                                                                                                                                                                                                                           MAX 52 semanas
                                                                                                                                                                                                                                                                                                                                                                                             RSI 140




                                                                                                                                                                                                                                                                                                                                                                                                                                                                                                                                                                                                                                % hasta Precio Objetivo /en
                                                                                                                                                                                                                                                                                                                                                                                             CCI 20
                                                                                                                                                                                                                                                                                                                                                                                             CCI 40
                                                                                                                                                                                                                                                                                                                                                                                             CCI 60
                                                                                                                   SuperTrend--HeikenAshi--




                                                                                                                                                                                                                                                                                                                                                                                                                                                                                                                                                                                                       Deuda / Fondos propios
                                                                                                                                                                                                                                                                                                                                                                                                                                                                                                                MIN 52 semanas
                                                                                                                                                                                                                                              avisa posibles giros con




                                                                                                                                                                                                                                                                                                                                                                                                                                                                                                                                                                                 Price to book value
                                                                                                                                                                                                                                                                                                                                                                                              RSI 14




                                                                                                                                                                                                                                                                                                                                                                                                                                                                                                                                                                                                                                 negativo lo han superado
                                                                                                                                                                          Días subiendo +1 a +12 o




                                                                                                                                                                                                                             TDM Modificado

                                                                                                                                                                                                                                               ¡solo! 65% fiabilidad
                                                                                                                                                                                                                                                                                                                                                                                                                 STOP STOP STOP STOP STOP




                                                                                                                                                                                                                                                                                                                                                                                                                                                                                                                                                                                                                                                                                                                                                                                                                             STOP




                                                                                                                                                                                                                                                                                                                                                                                                                                                                                                                                                                                                                                                                                                                                                                                                                                                                                        STOP
                                                                                             del día




                                                                                                                                                                            bajar y -3 ó -4 a subir
                                                                                                                                                                                                                                                                                                                                                                                                                                                                                                                                                              %
                                                                                                                                                                                                                                                                                                                                                                                                                                                                                                                                                                                                                                                                                                                                                                                COMPRA                                                      VENTA




                                                                                                                                                                                                                                                                                                                                                                                                                                                                                                                                                                                                                                                                             R2
                                                                                                                                                                                                                                                                                                                                                                                                                                                                                                                                   %




                                                                                                                                                                                                                                                                         150 (30 sem.)
    Tipo Instrumento




                                         Indicadores




                                                                                                                                                                                                                                                                                                                                                                                                                                                                                                                                                                                                                                                                             S2
                                                                                                                                                                                                        OJO al Giro?? ..si
                                                                                                       %                                                                                                                                                                                                                                                                                                                                                                                                                                                    Cierre




                                                                                                                                              Esto cásticos
                                                                                              hábil



                                                                X=semi-eficiente F=futuro
                                                                d=dispo WS E= +eficiente
                                                                                                                                                                                                                                                                                                                                                                                                                 PL DOT 3 Media 13                               M.30Sem




                                                                                                                                                                                                                                                                           60 / 200
                                                                                                                                                                                                                                                                           34 / 233




                                                                                                                                                                                                                                                                           50 / 100
                                                                                                                                                                                                                                                                                                                                                                                                                                                                                                                                 Cierre




                                                                                                                                                                                                                                                                                                                                                                                                                                                                                                                                                                                                                                                              BOLSA
                                                                                                                                                                                                                                                                                                                                                                                                                                                                                                                                                                                                                                                                                                                                                                               ENTRADAS                                                   ENTRADAS




                                                                                                                                                                                                                                                                            13 / 34
                                                                                                                                                                                                                                                                            10 / 60
                                                                                                                                                                                                                                                                            34 / 89




                                                                                                                                                                                                                                                                            18 / 40
                                                                                                                                                                                                                                                                            20 / 50
                                                                                                                                                                                                        PRECAUCIÓN !!




                                                                                                                                                                                                                                                                             8 / 13

                                                                                                                                                                                                                                                                             9 / 18
                                                                                                                                                                                                                                                                             4 / 18
                                                                                                                                                              Cortos




                                                                                                                                                                                                                                                                                                                                                                                                                                                                                                                                                                           RxD
                                                                                                                                                                                                                                                                                                                                                                                                                                                                                                                                                                     PER
                                                                                            anterior versus                                                                                                                                                                                                                                                                                                                                                                                                                                                 versus




                                                                                                                            etc...)




                                                                                                                                                                                                                                                                             2/5




                                                                                                                                                                                                                                                                             3/8

                                                                                                                                                                                                                                                                             4/9
                                                                                                                                                                                                                                                                              100

                                                                                                                                                                                                                                                                              200
                                                                                                                                                                                                                                                                              233




                                                                                                                                                                                                                                                                              100




                                                                                                                                                                                                                                                                                                                                                                                                                                                                                                                                                                                                                                                                                              Resistencia
                                           Índices                                                                                                                                                                                                                                                                                                                                                               Alcista por Alcista por Alcista por Alcista por Alcista por




                                                                                                                                                                                                                                                                               10
                                                                                                                                                                                                                                                                               13
                                                                                                                                                                                                                                                                               34
                                                                                                                                                                                                                                                                               60
                                                                                                                                                                                                                                                                               89




                                                                                                                                                                                                                                                                               13
                                                                                                                                                                                                                                                                               18
                                                                                                                                                                                                                                                                               20
                                                                                                                                                                                                                                                                               40
                                                                                                                                                                                                                                                                               50
                                                                                                                                                                                                                                                                                                                                                                                                                                                                                                                                 versus                                                                                                                               ISIN




                                                                                                                                                                                                                                                                               2
                                                                                                                                                                                                                                                                               5




                                                                                                                                                                                                                                                                               3
                                                                                                                                                                                                                                                                               4
                                                                                                                                                                                                                                                                               8
                                                                                                                                                                                                                                                                               9




                                                                                                                                                                                                                                                                                                                                                                                                                                                                                                                                                                                                                                                                                 Soporte
                       Subyacente




                                                                                                                                                                                                                                                                                                                                                                                                                                                                                                                                                                                                                                                                                                                                                                                                                              HASTA EL




                                                                                                                                                                                                                                                                                                                                                                                                                                                                                                                                                                                                                                                                                                                                                                                                                                                                                         HASTA EL
                                                                                                        dia                                                                                                                                                                                                                                                                                                                               encima      encima                                                                                                 MAX                                                                                                                                                                                                                ALCISTAS                                                   BAJISTAS
                                                                                                                                                                                                                                                                                                                                                                                                                  encima      encima                              encima                                                         MIN 52
                                                                                                      anterior                                                                                                                                                                                                                                                                                                                                                                                                                                                52
                                        ETF y Valores
                       Símbolo




                                                                                                                                                                                                                                                                                                                                                                                                                 Bajista por Bajista por Bajista por Bajista por Bajista por                                                      sem.                                                                                                                                                                                                                                           ENTRE:                                                     ENTRE:




                                                                                                                                                                                                        estoy…
                                                                                                                                                                                                                                                                                                                                                                                                                                           debajo      debajo                                                                                                sem.
                                                                                                                                                                                                                                                                                                                                                                                                                   debajo      debajo                              debajo




                                                                                                                                                                                                                                                                                                                                                                                                                                                                                                                                                                                                                                                                                                                           123.600
                                                                                                                                                                                                                                                                                                                                                                                                                                                                                                                                                                                                                                                                              122.723

                                                                                                                                                                                                                                                                                                                                                                                                                                                                                                                                                                                                                                                                                           123.763
                                       Lyxor ETF EuroMTS 5-
                                 MTC
                       R Fija




                                                                                                                                                                                                                                                                                                                                                                                        154.9
                                                                                                                                                                                                                                                                                                                                                                                        274.9
                                                                                                                                                                                                                                                                                                                                                                                        259.5
                                                                                                                                                                                                                                                                                                                                                                                         78.3
                                                                                                                                                                                                                                                                                                                                                                                         78.2
                                                                                                                                                                                                                                                                                                                                                                                         56.4
                                                                                                                                                                                   1                                                                                     1 1 1 1 1 1 1 1 1 1 1 1 1 1 1 1 1 1 1 1 1 1 1 1 1 1                              1 1 1 1 1 1 1 1 1 1




                                                                                                                                                                                                                                                                                                                                                                                         0.3
                                                                                                                                                                                                                                                                                                                                                                                         0.6
                                                                                                                                                                                                                                                                                                                                                                                         0.5
                                                                                                                                                                                                                                                                                                                                                                                         0.8
                                                                                                                                                                                                                                                                                                                                                                                         0.3
 ETF Europa                                                                                 123.250    0.21%       neutro                          alcista                                                                        neutral                                                                                                                                                                         122.838     120.976     119.700     120.859     119.375       2.56%                          117.560            4.8%    125.470           -1.8%                                                                                             Paris                                                                                                           122.830 y   122.579         122.027                        123.590 y   123.921         124.293




                                                                                                                                                                                                                                                                                                                                                                                                          8
                                                                                                                                                                                                                                                                                                                                                                                                          3
                                       7 years




                                                                                                                                                                                                                                                                                                                                                                                                                                                                                                                                                                                                                                                                                                                           120.300
                                                                                                                                                                                                                                                                                                                                                                                                                                                                                                                                                                                                                                                                              117.613

                                                                                                                                                                                                                                                                                                                                                                                                                                                                                                                                                                                                                                                                                           120.693
                       R Fija




                                                                                                                                                                                                                                                                                                                                                                                        151.4
                                 MTI




                                                                                                                                                                                                                                                                                                                                                                                         58.1
                                                                                                                                                                                                                                                                                                                                                                                         46.2
                                                                                                                                                                                                                                                                                                                                                                                         53.1




                                                                                                                                                                                                                                                                                                                                                                                         77.9
                                                                                                                                                                                                                                                                                                                                                                                         33.3
                                                                                                                                                                                   3




                                                                                                                                                                                                                                                                                                                                                                                         -0.1


                                                                                                                                                                                                                                                                                                                                                                                         -0.1
                                                                                                                                                                                                                                                                         1 1 1 1 1 1 1 1 1 1 1 1 1 1 1 1 1 1 1 1 1 1                              1       1 1 1 1 1               1 1




                                                                                                                                                                                                                                                                                                                                                                                          1.2

                                                                                                                                                                                                                                                                                                                                                                                          0.1
                                                                                                                                                                                                                                                                                                                                                                                          0.0
 ETF Europa                            Lyxor Inflation                                      119.460    1.07%       neutro                          alcista                                                                        neutral                                                                                                                                                                         117.534     117.703     117.900     117.862     118.254       2.37%                          115.560            3.4%    121.380           -1.6%                                                                                             Paris                                                                                                           118.876 y   117.613         117.084                        119.853 y   120.693         121.055




                                                                                                                                                                                                                                                                                                                                                                                                          2
                                                                                                                                                                                                                                                                                                                                                                                                          1
                                       Diamonds - SPDR Dow




                                                                                                                                                                                                                                                                                                                                                                                                                                                                                                                                                                                                                                                                                                                           123.000
                                                                                                                                                                                                                                                                                                                                                                                                                                                                                                                                                                                                                                                                              105.641

                                                                                                                                                                                                                                                                                                                                                                                                                                                                                                                                                                                                                                                                                           115.627
                                                                                                                                                                                                                                                                                                                                                                                        -147.8
                                                                                                                                                                                                                                                                                                                                                                                        -188.5
                                                                                                                                                                                                                                                                                                                                                                                         -87.9
                                                                                                                 ligeramente
                                 DIA




                                                                                                                                                                                                                                                                                                                                                                                          31.3
                                                                                                                                                                                                                                                                                                                                                                                          22.4
                                                                                                                                                                                                                                                                                                                                                                                          48.0
                       dow




                                                                                                                                                                                   2




                                                                                                                                                                                                                                                                                                                                                                                          -3.0
                                                                                                                                                                                                                                                                                                                                                                                          -1.7
                                                                                                                                                                                                                                                                                                                                                                                          -2.6
                                                                                                                                                                                                                                                                                                                                                                                          -1.2
                                                                                                                                                                                                                                                                         1 1                            1 1                         1             1 1




                                                                                                                                                                                                                                                                                                                                                                                           2.1
                                                                                            112.800    1.39%                                                                                                                                                                                                                                                                                                      109.700     115.711     117.000     116.534     122.069




                                                                                                                                                                                                                                                                                                                                                                                                          -7
                                                                                                                                                                                                                                                                                                                                                                                                          -6
ETF USA Index                          Jones Industr.Avrg. E20                                                                                     alcista                                                                         alcista                                                                                                                                                                                                                                     -2.30%                          99.929             12.9%   128.040           -11.9%                                                                                                    0.0%                                                                                                    110.959 y   110.099         109.603                        114.533 y   115.501         115.848
                                                                                                                     alcista
                                       ETF Trust




                                                                                                                                                                                                                                                                                                                                                                                                                                                                                                                                                                                                                                                                                                                           62.000
                                                                                                                                                                                                                                                                                                                                                                                                                                                                                                                                                                                                                                                                              45.388

                                                                                                                                                                                                                                                                                                                                                                                                                                                                                                                                                                                                                                                                                           54.088
                                 DDM




                                                                                                                                                                                                                                                                                                                                                                                        -154.2
                                                                                                                                                                                                                                                                                                                                                                                        -195.6
                                       Proshares Ultra




                                                                                                                                                                                                                                                                                                                                                                                         -92.3
                                                                                                                 ligeramente




                                                                                                                                                                                                                                                                                                                                                                                          29.5
                                                                                                                                                                                                                                                                                                                                                                                          21.3
                                                                                                                                                                                                                                                                                                                                                                                          48.0
                       dow




                                                                                                                                                                                                                                                                                                                                                                                                          -13
                                                                                                                                                                                   2




                                                                                                                                                                                                                                                                                                                                                                                          -3.0
                                                                                                                                                                                                                                                                                                                                                                                          -1.7
                                                                                                                                                                                                                                                                                                                                                                                          -2.6
                                                                                                                                                                                                                                                                                                                                                                                          -1.2
                                                                                                                                                                                                                                                                         1 1                            1 1                         1             1 1




                                                                                                                                                                                                                                                                                                                                                                                           1.7
                                                                                             51.640    2.75%                                                                                                                                                                                                                                                                                                      49.018      54.929      56.600       55.793      61.132




                                                                                                                                                                                                                                                                                                                                                                                                           -7
ETF USA Index                                                    E15                                                                               alcista                                                                         alcista                                                                                                                                                                                                                                     -4.93%                          40.340             28.0%   67.210            -23.2%                                                                                                    0.0%                                                                                                     49.967 y    49.161            48.939                       53.247 y    54.119            54.282
                                       Dow30                                                                         alcista




                                                                                                                                                                                                                                                                                                                                                                                                                                                                                                                                                                                                                                                                                                                           22.300
                                                                                                                                                                                                                                                                                                                                                                                                                                                                                                                                                                                                                                                                              18.669

                                                                                                                                                                                                                                                                                                                                                                                                                                                                                                                                                                                                                                                                                           22.771
                                       Proshares UltraShort




                                                                                                                                                                                                                                                                                                                                                                                        123.1
                                                                                                                                                                                                                                                                                                                                                                                        155.5
                                 DXD




                                                                                                                 ligeramente




                                                                                                                                                                                                                                                                                                                                                                                         64.0
                                                                                                                                                                                                                                                                                                                                                                                         74.4
                                                                                                                                                                                                                                                                                                                                                                                         50.1




                                                                                                                                                                                                                                                                                                                                                                                         71.5
                       dow




                                                                                                                                                                                  -2




                                                                                                                                                                                                                                                                                                                                                                                         -0.9
                                                                                                                                                                                                                                                                                1 1 1 1 1 1 1 1                   1 1 1 1 1 1           1 1 1             1 1 1 1 1 1 1 1 1 1




                                                                                                                                                                                                                                                                                                                                                                                          0.9
                                                                                                                                                                                                                                                                                                                                                                                          0.5
                                                                                                                                                                                                                                                                                                                                                                                          0.7
                                                                                                                                                                                                                                                                                                                                                                                          0.4




                                                                                                                                                                                                                                                                                                                                                                                                          10
ETF USA Index                                                    E20                         19.900   -2.78%                                      bajista                                                                         neutral                                                                                                                                                                         21.205      19.398      17.800       19.177      18.007      -4.19%                          16.200             22.8%   28.910            -31.2%                                                                                                    0.0%                                                                                                     19.260 y    18.944            18.858                       20.568 y    20.856            20.919




                                                                                                                                                                                                                                                                                                                                                                                                          5
                                       DOW                                                                          bajista




                                                                                                                                                                                                                                                                                                                                                                                                                                                                                                                                                                                                                                                                                                                           130.900
                                                                                                                                                                                                                                                                                                                                                                                                                                                                                                                                                                                                                                                                              109.586

                                                                                                                                                                                                                                                                                                                                                                                                                                                                                                                                                                                                                                                                                           122.792
                                                                                                                                                                                                                                                                                                                                                                                        -167.2
                                                                                                                                                                                                                                                                                                                                                                                        -207.2
                                       SPDR S&P 500 ETF
                       sp500




                                                                                                                                                                                                                                                                                                                                                                                         -95.0
                                                                                                                 ligeramente
                                 SPY




                                                                                                                                                                                                                                                                                                                                                                                          29.9
                                                                                                                                                                                                                                                                                                                                                                                          22.2
                                                                                                                                                                                                                                                                                                                                                                                          46.7
                                                                                                                                                                                   2




                                                                                                                                                                                                                                                                                                                                                                                          -3.4
                                                                                                                                                                                                                                                                                                                                                                                          -2.0
                                                                                                                                                                                                                                                                                                                                                                                          -3.0
                                                                                                                                                                                                                                                                                                                                                                                          -1.4
                                                                                                                                                                                                                                                                         1 1                            1 1                         1             1 1




                                                                                                                                                                                                                                                                                                                                                                                           2.7
                                                                                            118.120    0.67%                                                                                                                                                                                                                                                                                                      114.942     122.185     124.600     123.133     130.141




                                                                                                                                                                                                                                                                                                                                                                                                          -7
                                                                                                                                                                                                                                                                                                                                                                                                          -7
ETF USA Index                                                                                                                                      alcista                                                                         alcista                                                                                                                                                                                                                                     -5.17%                          103.160            14.5%   135.760           -13.0%                                                                                                    0.0%                                                                                                    116.270 y   114.977         114.459                        120.140 y   121.263         121.627
                                       Trust                                                                         alcista




                                                                                                                                                                                                                                                                                                                                                                                                                                                                                                                                                                                                                                                                                                                           131.400
                                                                                                                                                                                                                                                                                                                                                                                                                                                                                                                                                                                                                                                                              110.733

                                                                                                                                                                                                                                                                                                                                                                                                                                                                                                                                                                                                                                                                                           122.833
                                                                                                                                                                                                                                                                                                                                                                                        -169.1
                                                                                                                                                                                                                                                                                                                                                                                        -206.9
                       sp500




                                                                                                                                                                                                                                                                                                                                                                                         -94.7
                                                                                                                 ligeramente




                                                                                                                                                                                                                                                                                                                                                                                          30.6
                                                                                                                                                                                                                                                                                                                                                                                          22.9
                                                                                                                                                                                                                                                                                                                                                                                          46.8
                                 IVV




                                                                                                                                                                                   2




                                                                                                                                                                                                                                                                                                                                                                                          -3.4
                                                                                                                                                                                                                                                                                                                                                                                          -2.0
                                                                                                                                                                                                                                                                                                                                                                                          -3.0
                                                                                                                                                                                                                                                                                                                                                                                          -1.4
                                                                                                                                                                                                                                                                         1 1                            1 1                         1             1 1




                                                                                                                                                                                                                                                                                                                                                                                           2.6
                                                                                            118.580    0.68%                                                                                                                                                                                                                                                                                                      115.499     122.656     125.700     123.513     131.409




                                                                                                                                                                                                                                                                                                                                                                                                          -7
                                                                                                                                                                                                                                                                                                                                                                                                          -7
ETF USA Index                          Ishares SP500                                                                                               alcista                                                                         alcista                                                                                                                                                                                                                                     -6.07%                          105.600            12.3%   136.940           -13.4%                                                                                                    0.0%                                                                                                    116.747 y   115.307         114.789                        120.527 y   121.853         122.218
                                                                                                                     alcista




                                                                                                                                                                                                                                                                                                                                                                                                                                                                                                                                                                                                                                                                                                                           51.600
                                                                                                                                                                                                                                                                                                                                                                                                                                                                                                                                                                                                                                                                              36.320

                                                                                                                                                                                                                                                                                                                                                                                                                                                                                                                                                                                                                                                                                           44.480
                                                                                                                                                                                                                                                                                                                                                                                        -174.3
                                                                                                                                                                                                                                                                                                                                                                                        -211.0
                       sp500




                                                                                                                                                                                                                                                                                                                                                                                         -99.4
                                                                                                                 ligeramente
                                 SSO




                                                                                                                                                                                                                                                                                                                                                                                          28.1
                                                                                                                                                                                                                                                                                                                                                                                          21.0
                                                                                                                                                                                                                                                                                                                                                                                          46.6




                                                                                                                                                                                                                                                                                                                                                                                                          -16
                                                                                                                                                                                   2




                                                                                                                                                                                                                                                                                                                                                                                          -2.7
                                                                                                                                                                                                                                                                                                                                                                                          -1.6
                                                                                                                                                                                                                                                                                                                                                                                          -2.4
                                                                                                                                                                                                                                                                                                                                                                                          -1.1
                                                                                                                                                                                                                                                                         1 1                            1 1                         1             1 1




                                                                                                                                                                                                                                                                                                                                                                                           1.8
                                                                                             41.620    1.41%                                                                                                                                                                                                                                                                                                      39.547      45.092      47.500       45.818      51.915




                                                                                                                                                                                                                                                                                                                                                                                                           -7
ETF USA Index                          Proshares Ultra SP500     E15                                                                               alcista                                                                         alcista                                                                                                                                                                                                                                     -13.27%                         33.300             25.0%   56.330            -26.1%                                                                                                    0.0%                                                                                                     40.307 y    39.382            39.205                       43.027 y    43.858            43.989
                                                                                                                     alcista




                                                                                                                                                                                                                                                                                                                                                                                                                                                                                                                                                                                                                                                                                                                           47.400
                                                                                                                                                                                                                                                                                                                                                                                                                                                                                                                                                                                                                                                                              43.145

                                                                                                                                                                                                                                                                                                                                                                                                                                                                                                                                                                                                                                                                                           48.243
                       sp500




                                                                                                                                                                                                                                                                                                                                                                                        146.2
                                                                                                                                                                                                                                                                                                                                                                                        184.9
                                                                                                                 ligeramente




                                                                                                                                                                                                                                                                                                                                                                                         66.0
                                                                                                                                                                                                                                                                                                                                                                                         75.1
                                                                                                                                                                                                                                                                                                                                                                                         51.9




                                                                                                                                                                                                                                                                                                                                                                                         82.0
                                                                                                                                                                                  -2




                                                                                                                                                                                                                                                                                                                                                                                         -1.2
                                 SH




                                                                                                                                                                                                                                                                               1 1 1 1 1 1 1 1 1                1 1 1 1 1 1 1           1 1 1             1 1 1 1 1 1 1 1 1 1




                                                                                                                                                                                                                                                                                                                                                                                          1.1
                                                                                                                                                                                                                                                                                                                                                                                          0.6
                                                                                                                                                                                                                                                                                                                                                                                          1.0
                                                                                                                                                                                                                                                                                                                                                                                          0.4
ETF USA Index                          Proshares Short SP500                                 44.980   -0.64%                                      bajista                                                                         neutral                                                                                                                                                                         46.356      43.991      41.600       43.731      41.639       2.55%                          39.869             12.8%   53.510            -15.9%                                                                                                    0.0%                                                                                                     44.187 y    43.764            43.567                       45.707 y    46.196            46.334




                                                                                                                                                                                                                                                                                                                                                                                                          6
                                                                                                                                                                                                                                                                                                                                                                                                          6
                                                                                                                    bajista




                                                                                                                                                                                                                                                                                                                                                                                                                                                                                                                                                                                                                                                                                                                           27.500
                                                                                                                                                                                                                                                                                                                                                                                                                                                                                                                                                                                                                                                                              22.443

                                                                                                                                                                                                                                                                                                                                                                                                                                                                                                                                                                                                                                                                                           28.323
                                       Proshares UltraShort
                       sp500




                                                                                                                                                                                                                                                                                                                                                                                        135.1
                                                                                                                                                                                                                                                                                                                                                                                        171.5
                                                                                                                 ligeramente
                                 SDS




                                                                                                                                                                                                                                                                                                                                                                                         64.2
                                                                                                                                                                                                                                                                                                                                                                                         74.1
                                                                                                                                                                                                                                                                                                                                                                                         51.5




                                                                                                                                                                                                                                                                                                                                                                                         74.5
                                                                                                                                                                                  -2




                                                                                                                                                                                                                                                                                                                                                                                         -1.4
                                                                                                                                                                                                                                                                               1 1 1 1 1 1 1 1 1                  1 1 1 1 1 1           1 1 1             1 1 1 1 1 1 1 1 1 1




                                                                                                                                                                                                                                                                                                                                                                                          1.1
                                                                                                                                                                                                                                                                                                                                                                                          0.6
                                                                                                                                                                                                                                                                                                                                                                                          1.0
                                                                                                                                                                                                                                                                                                                                                                                          0.5




                                                                                                                                                                                                                                                                                                                                                                                                          11
ETF USA Index                                                                                24.540   -1.49%                                      bajista                                                                         neutral                                                                                                                                                                         26.183      23.745      21.200       23.485      21.384       3.07%                          19.580             25.3%   35.550            -31.0%                                                                                                    0.0%                                                                                                     23.700 y    23.218            23.113                       25.340 y    25.862            25.940




                                                                                                                                                                                                                                                                                                                                                                                                          6
                                       SP500                                                                        bajista




                                                                                                                                                                                                                                                                                                                                                                                                                                                                                                                                                                                                                                                                                                                           53.600
                                                                                                                                                                                                                                                                                                                                                                                                                                                                                                                                                                                                                                                                              45.875

                                                                                                                                                                                                                                                                                                                                                                                                                                                                                                                                                                                                                                                                                           50.901
                                                                                                                                                                                                                                                                                                                                                                                        -154.5
                                                                                                                                                                                                                                                                                                                                                                                        -189.2
                                       SPDR S&P Dividend
                       sp500




                                                                                                                                                                                                                                                                                                                                                                                         -74.2
                                                                                                                 ligeramente
                                 SDY




                                                                                                                                                                                                                                                                                                                                                                                          33.0
                                                                                                                                                                                                                                                                                                                                                                                          23.9
                                                                                                                                                                                                                                                                                                                                                                                          47.8
                                                                                                                                                                                   2




                                                                                                                                                                                                                                                                                                                                                                                          -1.1
                                                                                                                                                                                                                                                                                                                                                                                          -0.6
                                                                                                                                                                                                                                                                                                                                                                                          -1.0
                                                                                                                                                                                                                                                                                                                                                                                          -0.5
                                                                                                                                                                                                                                                                         1 1                            1 1 1                       1             1 1




                                                                                                                                                                                                                                                                                                                                                                                           1.3
                                                                                             49.090    0.49%                                                                                                                                                                                                                                                                                                      47.741      49.949      51.200       50.327      52.954




                                                                                                                                                                                                                                                                                                                                                                                                          -6
                                                                                                                                                                                                                                                                                                                                                                                                          -6
ETF USA Index                                                                                                                                      alcista                                                                         alcista                                                                                                                                                                                                                                     -4.38%                          44.790             9.6%    55.290            -11.2%                                                                                                    0.0%                                                                                                     48.346 y    47.912            47.697                       49.880 y    50.268            50.418
                                       ETF                                                                           alcista




                                                                                                                                                                                                                                                                                                                                                                                                                                                                                                                                                                                                                                                                                                                           91.800
                                                                                                                                                                                                                                                                                                                                                                                                                                                                                                                                                                                                                                                                              67.923

                                                                                                                                                                                                                                                                                                                                                                                                                                                                                                                                                                                                                                                                                           80.723
                                                                                                                                                                                                                                                                                                                                                                                        -111.8
                                                                                                                                                                                                                                                                                                                                                                                        -132.4
                                       Ultra QQQ Proshares
                                 QLD




                                                                                                                                                                                                                                                                                                                                                                                         -94.3
                       n100




                                                                                                                 ligeramente




                                                                                                                                                                                                                                                                                                                                                                                          31.1
                                                                                                                                                                                                                                                                                                                                                                                          25.3
                                                                                                                                                                                                                                                                                                                                                                                          48.1




                                                                                                                                                                                                                                                                                                                                                                                                          -11
                                                                                                                                                                                   2




                                                                                                                                                                                                                                                                                                                                                                                          -4.9
                                                                                                                                                                                                                                                                                                                                                                                          -2.6
                                                                                                                                                                                                                                                                                                                                                                                          -3.7
                                                                                                                                                                                                                                                                                                                                                                                          -1.4
                                                                                                                                                                                                                                                                         1 1                            1 1                         1             1 1




                                                                                                                                                                                                                                                                                                                                                                                           3.1
                                                                                             76.630    1.67%                                                                                                                                                                                                                                                                                                      72.634      81.632      82.000       82.740      88.406




                                                                                                                                                                                                                                                                                                                                                                                                           -7
ETF USA Index                                                                                                                                      alcista                                                                         alcista                                                                                                                                                                                                                                     -6.51%                          52.020             47.3%   96.340            -20.5%                                                                                                    0.0%                                                                                                     73.844 y    72.596            72.269                       79.203 y    80.664            80.906
                                       (Nasdaq100)                                                                   alcista




                                                                                                                                                                                                                                                                                                                                                                                                                                                                                                                                                                                                                                                                                                                           60.700
                                                                                                                                                                                                                                                                                                                                                                                                                                                                                                                                                                                                                                                                              50.760

                                                                                                                                                                                                                                                                                                                                                                                                                                                                                                                                                                                                                                                                                           62.000
                                       Proshares UltraShort
                       n100




                                                                                                                 ligeramente
                                 QID




                                                                                                                                                                                                                                                                                                                                                                                        62.0
                                                                                                                                                                                                                                                                                                                                                                                        70.4
                                                                                                                                                                                                                                                                                                                                                                                        63.3




                                                                                                                                                                                                                                                                                                                                                                                        64.5
                                                                                                                                                                                                                                                                                                                                                                                        66.0
                                                                                                                                                                                                                                                                                                                                                                                        70.0
                                                                                                                                                                                  -2




                                                                                                                                                                                                                                                                                                                                                                                        -3.0
                                                                                                                                                                                                                                                                                1 1 1 1 1 1 1 1                   1 1 1 1 1 1           1 1       1 1 1 1 1 1 1 1 1 1 1 1




                                                                                                                                                                                                                                                                                                                                                                                         2.6
                                                                                                                                                                                                                                                                                                                                                                                         1.2
                                                                                                                                                                                                                                                                                                                                                                                         1.5
                                                                                                                                                                                                                                                                                                                                                                                         0.2
ETF USA Index                                                                                54.490   -1.75%                                      bajista                                                                         neutral                                                                                                                                                                         58.227      53.372      45.300       52.898      44.550      371.37%                          9.862            452.5%   62.180            -12.4%                                                                                                    0.0%                                                                                                     52.584 y    51.604            51.372                       56.529 y    57.376            57.548




                                                                                                                                                                                                                                                                                                                                                                                                          5
                                                                                                                                                                                                                                                                                                                                                                                                          7
                                       QQQ                                                                          bajista




                                                                                                                                                                                                                                                                                                                                                                                                                                                                                                                                                                                                                                                                                                                           94.700
                                                                                                                                                                                                                                                                                                                                                                                                                                                                                                                                                                                                                                                                              76.845

                                                                                                                                                                                                                                                                                                                                                                                                                                                                                                                                                                                                                                                                                           86.163
                       transp




                                                                                                                                                                                                                                                                                                                                                                                        -187.1
                                                                                                                                                                                                                                                                                                                                                                                        -217.2
                                       Ishares DOW JONES




                                                                                                                                                                                                                                                                                                                                                                                         -86.6
                                                                                                                 ligeramente




                                                                                                                                                                                                                                                                                                                                                                                          27.0
                                                                                                                                                                                                                                                                                                                                                                                          19.3
                                                                                                                                                                                                                                                                                                                                                                                          47.5




                                                                                                                                                                                                                                                                                                                                                                                                          -10
                                                                                                                                                                                   2




                                                                                                                                                                                                                                                                                                                                                                                          -2.7
                                                                                                                                                                                                                                                                                                                                                                                          -1.8
                                                                                                                                                                                                                                                                                                                                                                                          -2.7
                                                                                                                                                                                                                                                                                                                                                                                          -1.4
                                 IYT




                                                                                                                                                                                                                                                                         1 1                            1 1                         1             1 1




                                                                                                                                                                                                                                                                                                                                                                                           2.4
                                                                                             83.300    1.30%                                                                                                                                                                                                                                                                                                      80.612      86.628      89.400       87.652      94.430




                                                                                                                                                                                                                                                                                                                                                                                                           -7
ETF USA Index                                                    E20                                                                               alcista                                                                         alcista                                                                                                                                                                                                                                     -9.68%                          73.860             12.8%   101.400           -17.9%                                                                                                    0.0%                                                                                                     81.690 y    80.993            80.628                       85.040 y    85.607            85.864
                                       Transportation AVG                                                            alcista




                                                                                                                                                                                                                                                                                                                                                                                                                                                                                                                                                                                                                                                                                                                           71.900
                                                                                                                                                                                                                                                                                                                                                                                                                                                                                                                                                                                                                                                                              57.902

                                                                                                                                                                                                                                                                                                                                                                                                                                                                                                                                                                                                                                                                                           65.726
                       russell




                                                                                                                                                                                                                                                                                                                                                                                        -176.8
                                                                                                                                                                                                                                                                                                                                                                                        -212.1
                                       Ishares S&P SmallCap




                                                                                                                                                                                                                                                                                                                                                                                         -99.2
                                                                                                                 ligeramente




                                                                                                                                                                                                                                                                                                                                                                                          28.8
                                                                                                                                                                                                                                                                                                                                                                                          20.4
                                                                                                                                                                                                                                                                                                                                                                                          47.6




                                                                                                                                                                                                                                                                                                                                                                                                          -10
                                                                                                                                                                                   2




                                                                                                                                                                                                                                                                                                                                                                                          -2.3
                                                                                                                                                                                                                                                                                                                                                                                          -1.4
                                                                                                                                                                                                                                                                                                                                                                                          -2.2
                                                                                                                                                                                                                                                                                                                                                                                          -1.0
                                 IJR




                                                                                                                                                                                                                                                                         1 1                            1 1                         1             1 1




                                                                                                                                                                                                                                                                                                                                                                                           1.8
                                                                                             62.910    0.67%                                                                                                                                                                                                                                                                                                      60.986      65.927      67.800       66.497      71.499




                                                                                                                                                                                                                                                                                                                                                                                                           -7
ETF USA Index                                                                                                                                      alcista                                                                         alcista                                                                                                                                                                                                                                     -9.12%                          52.920             18.9%   75.990            -17.2%                                                                                                    0.0%                                                                                                     61.475 y    60.880            60.606                       64.450 y    64.940            65.135
                                       600                                                                           alcista




                                                                                                                                                                                                                                                                                                                                                                                                                                                                                                                                                                                                                                                                                                                           173.900
                                                                                                                                                                                                                                                                                                                                                                                                                                                                                                                                                                                                                                                                              141.557

                                                                                                                                                                                                                                                                                                                                                                                                                                                                                                                                                                                                                                                                                           159.857
                       russell




                                                                                                                                                                                                                                                                                                                                                                                        -172.4
                                                                                                                                                                                                                                                                                                                                                                                        -208.1
                                 MDY




                                                                                                                                                                                                                                                                                                                                                                                         -88.7
                                                                                                                 ligeramente                                                                                                                                                                                                                                                              29.3
                                                                                                                                                                                                                                                                                                                                                                                          20.8
                                                                                                                                                                                                                                                                                                                                                                                          47.2
                                                                                                                                                                                   2

                                                                                                                                                                                                                                                                                                                                                                                          -5.4
                                                                                                                                                                                                                                                                                                                                                                                          -3.2
                                                                                                                                                                                                                                                                                                                                                                                          -5.0
                                                                                                                                                                                                                                                                                                                                                                                          -2.5
                                                                                                                                                                                                                                                                         1 1                            1 1                         1             1 1

                                                                                                                                                                                                                                                                                                                                                                                           5.9
                                                                                            153.290    0.52%                                                                                                                                                                                                                                                                                                      147.919     159.045     165.300     160.477     174.529




                                                                                                                                                                                                                                                                                                                                                                                                          -7
                                                                                                                                                                                                                                                                                                                                                                                                          -9
ETF USA Index                          Midcap SPDR                                                                                                 alcista                                                                         alcista                                                                                                                                                                                                                                     -7.47%                          130.480            17.5%   184.270           -16.8%                                                                                                    0.0%                                                                                                    150.250 y   148.396         147.728                        156.170 y   158.184         158.658
                                                                                                                     alcista




                                                                                                                                                                                                                                                                                                                                                                                                                                                                                                                                                                                                                                                                                                                           69.300
                                                                                                                                                                                                                                                                                                                                                                                                                                                                                                                                                                                                                                                                              45.607

                                                                                                                                                                                                                                                                                                                                                                                                                                                                                                                                                                                                                                                                                           57.407
                       russell




                                                                                                                                                                                                                                                                                                                                                                                        -178.4
                                                                                                                                                                                                                                                                                                                                                                                        -211.8
                                 MVV




                                       Proshares Ultra



                                                                                                                                                                                                                                                                                                                                                                                         -93.5
                                                                                                                 ligeramente
                                                                                                                                                                                                                                                                                                                                                                                          26.9
                                                                                                                                                                                                                                                                                                                                                                                          19.2
                                                                                                                                                                                                                                                                                                                                                                                          46.9




                                                                                                                                                                                                                                                                                                                                                                                                          -20
                                                                                                                                                                                   2
                                                                                                                                                                                                                                                                                                                                                                                          -4.3
                                                                                                                                                                                                                                                                                                                                                                                          -2.6
                                                                                                                                                                                                                                                                                                                                                                                          -4.0
                                                                                                                                                                                                                                                                                                                                                                                          -1.9
                                                                                                                                                                                                                                                                         1 1                            1 1                         1             1 1
                                                                                                                                                                                                                                                                                                                                                                                           3.9
                                                                                             53.320    1.33%                                                                                                                                                                                                                                                                                                      49.774      58.425      63.000       59.646      70.935




                                                                                                                                                                                                                                                                                                                                                                                                           -7
ETF USA Index                                                    E15                                                                               alcista                                                                         alcista                                                                                                                                                                                                                                     -16.97%                         39.880             33.7%   79.000            -32.5%                                                                                                    0.0%                                                                                                     51.280 y    49.877            49.653                       55.200 y    56.763            56.933
                                       Midcap 400                                                                    alcista




                                                                                                                                                                                                                                                                                                                                                                                                                                                                                                                                                                                                                                                                                                                           80.300
                                                                                                                                                                                                                                                                                                                                                                                                                                                                                                                                                                                                                                                                              64.253

                                                                                                                                                                                                                                                                                                                                                                                                                                                                                                                                                                                                                                                                                           72.993
                       russell




                                                                                                                                                                                                                                                                                                                                                                                        -101.8
                                                                                                                                                                                                                                                                                                                                                                                        -187.7
                                                                                                                                                                                                                                                                                                                                                                                        -218.1
                                 IWM




                                       Ishares Trust Russell                                                     ligeramente
                                                                                                                                                                                                                                                                                                                                                                                         28.2
                                                                                                                                                                                                                                                                                                                                                                                         20.3
                                                                                                                                                                                                                                                                                                                                                                                         47.0




                                                                                                                                                                                                                                                                                                                                                                                                          -11
                                                                                                                                                                                   2
                                                                                                                                                                                                                                                                                                                                                                                         -2.7
                                                                                                                                                                                                                                                                                                                                                                                         -1.7
                                                                                                                                                                                                                                                                                                                                                                                         -2.6
                                                                                                                                                                                                                                                                                                                                                                                         -1.2

                                                                                                                                                                                                                                                                         1 1                            1 1                         1             1 1
                                                                                                                                                                                                                                                                                                                                                                                          2.1




                                                                                             69.790    0.62%                                                                                                                                                                                                                                                                                                      67.802      73.577      75.800       74.287      81.217

                                                                                                                                                                                                                                                                                                                                                                                                           -7
ETF USA Index                                                     X20                                                                              alcista                                                                         alcista                                                                                                                                                                                                                                     -11.39%                         59.630             17.0%   86.390            -19.2%                                                                                                    0.0%                                                                                                     68.224 y    67.396            67.093                       71.530 y    72.184            72.400
                                       2000                                                                          alcista




                                                                                                                                                                                                                                                                                                                                                                                                                                                                                                                                                                                                                                                                                                                           44.600
                                                                                                                                                                                                                                                                                                                                                                                                                                                                                                                                                                                                                                                                              27.827

                                                                                                                                                                                                                                                                                                                                                                                                                                                                                                                                                                                                                                                                                           35.487
                                 UWM
                       russell




                                                                                                                                                                                                                                                                                                                                                                                        -105.0
                                                                                                                                                                                                                                                                                                                                                                                        -189.4
                                                                                                                                                                                                                                                                                                                                                                                        -216.1

                                                                                                                 ligeramente
                                                                                                                                                                                                                                                                                                                                                                                         25.4
                                                                                                                                                                                                                                                                                                                                                                                         18.4
                                                                                                                                                                                                                                                                                                                                                                                         46.7




                                                                                                                                                                                                                                                                                                                                                                                                          -23
                                                                                                                                                                                   2
                                                                                                                                                                                                                                                                                                                                                                                         -3.0
                                                                                                                                                                                                                                                                                                                                                                                         -1.9
                                                                                                                                                                                                                                                                                                                                                                                         -2.8
                                                                                                                                                                                                                                                                                                                                                                                         -1.3




                                                                                                                                                                                                                                                                         1 1                            1 1                         1                 1
                                                                                                                                                                                                                                                                                                                                                                                          1.8




                                                                                             32.700    1.24%                                                                                                                                                                                                                                                                                                      30.959      37.212      40.500       37.992      45.703
                                                                                                                                                                                                                                                                                                                                                                                                           -7
ETF USA Index                          Ultra Russell 2000                                                                                          alcista                                                                         alcista                                                                                                                                                                                                                                     -24.60%                         24.900             31.3%   51.710            -36.8%                                                                                                    0.0%                                                                                                     31.208 y    30.468            30.331                       34.313 y    34.932            35.036
                                                                                                                     alcista




                                                                                                                                                                                                                                                                                                                                                                                                                                                                                                                                                                                                                                                                                                                           60.700
                                                                                                                                                                                                                                                                                                                                                                                                                                                                                                                                                                                                                                                                              47.893

                                                                                                                                                                                                                                                                                                                                                                                                                                                                                                                                                                                                                                                                                           64.053
                                 TWM
                       russell




                                       Proshares UltraShort
                                                                                                                                                                                                                                                                                                                                                                                        152.1
                                                                                                                                                                                                                                                                                                                                                                                        184.3




                                                                                                                 ligeramente
                                                                                                                                                                                                                                                                                                                                                                                         64.2
                                                                                                                                                                                                                                                                                                                                                                                         74.3
                                                                                                                                                                                                                                                                                                                                                                                         62.3




                                                                                                                                                                                                                                                                                                                                                                                         80.9




                                                                                                                                                                                  -2
                                                                                                                                                                                                                                                                                                                                                                                         -4.1




                                                                                                                                                                                                                                                                               1 1 1 1 1 1 1 1 1                1 1 1 1 1 1 1           1 1 1 1 1 1 1 1 1 1 1 1 1 1 1
                                                                                                                                                                                                                                                                                                                                                                                          3.0
                                                                                                                                                                                                                                                                                                                                                                                          1.8
                                                                                                                                                                                                                                                                                                                                                                                          2.5
                                                                                                                                                                                                                                                                                                                                                                                          0.9




                                                                                                                                                                                                                                                                                                                                                                                                          17



ETF USA Index                                                                                53.880   -1.35%                                      bajista                                                                         neutral                                                                                                                                                                         58.076      51.303      39.900       50.859      38.602      335.22%                         10.890            394.8%   63.950            -15.7%                                                                                                    0.0%                                                                                                     51.253 y    50.127            49.901                       56.483 y    57.633            57.806
                                                                                                                                                                                                                                                                                                                                                                                                          6




                                       Russell 2000                                                                 bajista




                                                                                                                                                                                                                                                                                                                                                                                                                                                                                                                                                                                                                                                                                                                           31.800
                                                                                                                                                                                                                                                                                                                                                                                                                                                                                                                                                                                                                                                                              27.173

                                                                                                                                                                                                                                                                                                                                                                                                                                                                                                                                                                                                                                                                                           30.163
                       canada




                                                                                                                                                                                                                                                                                                                                                                                        -113.7
                                                                                                                                                                                                                                                                                                                                                                                        -111.8
                                 EWC




                                                                                                                                                                                                                                                                                                                                                                                         -65.4
                                                                                                                                                                                                                                                                                                                                                                                          30.8
                                                                                                                                                                                                                                                                                                                                                                                          23.9
                                                                                                                                                                                                                                                                                                                                                                                          47.7




                                                                                                                                                                                  -1
                                                                                                                                                                                                                                                                                                                                                                                          -0.9
                                                                                                                                                                                                                                                                                                                                                                                          -0.4
                                                                                                                                                                                                                                                                                                                                                                                          -0.6
                                                                                                                                                                                                                                                                                                                                                                                          -0.3




                                                                                                                                                                                                                                                                          1                             1 1 1                       1
                                                                                                                                                                                                                                                                                                                                                                                           0.9




                                                                                             29.020   -0.17%                                                                                                                                                                                                                                                                                                      28.169      29.536      30.500       29.670      32.080
                                                                                                                                                                                                                                                                                                                                                                                                          -7
                                                                                                                                                                                                                                                                                                                                                                                                          -6




ETF USA Index                          Ishares Msci Canada       E20                                               neutro                          alcista                                                                         alcista                                                                                                                                                                                                                                     -6.18%                          25.430             14.1%   34.290            -15.4%                                                                                                    0.0%                                                                                                     28.627 y    28.294            28.166                       29.528 y    29.746            29.836




                                                                                                                                                                                                                                                                                                                                                                                                                                                                                                                                                                                                                                                                                                                           49.900
                                                                                                                                                                                                                                                                                                                                                                                                                                                                                                                                                                                                                                                                              41.053

                                                                                                                                                                                                                                                                                                                                                                                                                                                                                                                                                                                                                                                                                           45.673
                       emerg




                                                                                                                                                                                                                                                                                                                                                                                        -165.6
                                                                                                                                                                                                                                                                                                                                                                                        -178.9




                                       Ishares S&P Latin
                                                                                                                                                                                                                                                                                                                                                                                         -89.2




                                                                                                                 ligeramente
                                                                                                                                                                                                                                                                                                                                                                                          31.4
                                                                                                                                                                                                                                                                                                                                                                                          22.6
                                                                                                                                                                                                                                                                                                                                                                                          45.9




                                                                                                                                                                                   2
                                                                                                                                                                                                                                                                                                                                                                                          -1.2
                                                                                                                                                                                                                                                                                                                                                                                          -0.8
                                                                                                                                                                                                                                                                                                                                                                                          -1.3
                                                                                                                                                                                                                                                                                                                                                                                          -0.6
                                 ILF




                                                                                                                                                                                                                                                                         1 1                            1 1                         1
                                                                                                                                                                                                                                                                                                                                                                                           1.7




                                                                                             44.310    0.80%                                                                                                                                                                                                                                                                                                      42.570      45.918      48.100       46.284      51.187
                                                                                                                                                                                                                                                                                                                                                                                                          -7
                                                                                                                                                                                                                                                                                                                                                                                                          -9




ETF USA Index                                                    E20                                                                               alcista                                                                         alcista                                                                                                                                                                                                                                     -17.18%                         40.750             8.7%    54.940            -19.3%                                                                                                    0.0%                                                                                                     43.441 y    42.889            42.696                       45.097 y    45.731            45.868
                                       America                                                                       alcista




                                                                                                                                                                                                                                                                                                                                                                                                                                                                                                                                                                                                                                                                                                                           70.500
                                                                                                                                                                                                                                                                                                                                                                                                                                                                                                                                                                                                                                                                              56.690

                                                                                                                                                                                                                                                                                                                                                                                                                                                                                                                                                                                                                                                                                           63.330
                       emerg




                                                                                                                                                                                                                                                                                                                                                                                        -100.7
                                                                                                                                                                                                                                                                                                                                                                                        -167.3
                                                                                                                                                                                                                                                                                                                                                                                        -184.8
                                 EWZ




                                                                                                                 ligeramente
                                                                                                                                                                                                                                                                                                                                                                                         29.7
                                                                                                                                                                                                                                                                                                                                                                                         24.5
                                                                                                                                                                                                                                                                                                                                                                                         45.5




                                                                                                                                                                                                                                                                                                                                                                                                          -11




                                                                                                                                                                                   2
                                                                                                                                                                                                                                                                                                                                                                                         -1.9
                                                                                                                                                                                                                                                                                                                                                                                         -1.3
                                                                                                                                                                                                                                                                                                                                                                                         -2.0
                                                                                                                                                                                                                                                                                                                                                                                         -0.9




                                                                                                                                                                                                                                                                         1 1                            1 1                         1
                                                                                                                                                                                                                                                                                                                                                                                          2.1




                                                                                             61.350    1.19%                                                                                                                                                                                                                                                                                                      58.919      64.412      67.700       65.049      73.042
                                                                                                                                                                                                                                                                                                                                                                                                           -7




ETF USA Index                          Ishares Msci Brazil        X20                                                                              alcista                                                                         alcista                                                                                                                                                                                                                                     -20.30%                         57.000             7.6%    81.580            -24.8%                                                                                                    0.0%                                                                                                     59.897 y    59.376            59.108                       62.597 y    63.324            63.514
                                                                                                                     alcista




                                                                                                                                                                                                                                                                                                                                                                                                                                                                                                                                                                                                                                                                                                                           54.300
                                                                                                                                                                                                                                                                                                                                                                                                                                                                                                                                                                                                                                                                              43.527

                                                                                                                                                                                                                                                                                                                                                                                                                                                                                                                                                                                                                                                                                           48.207
                       emerg




                                                                                                                                                                                                                                                                                                                                                                                        -143.9
                                                                                                                                                                                                                                                                                                                                                                                        -194.7




                                       Market Vectors
                                                                                                                                                                                                                                                                                                                                                                                         -76.9




                                                                                                                 ligeramente
                                 BRF




                                                                                                                                                                                                                                                                                                                                                                                          32.9
                                                                                                                                                                                                                                                                                                                                                                                          26.9
                                                                                                                                                                                                                                                                                                                                                                                          45.9




                                                                                                                                                                                                                                                                                                                                                                                                          -10




                                                                                                                                                                                   2
                                                                                                                                                                                                                                                                                                                                                                                          -1.3
                                                                                                                                                                                                                                                                                                                                                                                          -0.9
                                                                                                                                                                                                                                                                                                                                                                                          -1.5
                                                                                                                                                                                                                                                                                                                                                                                          -0.8




                                                                                                                                                                                                                                                                         1 1                            1 1 1                       1
                                                                                                                                                                                                                                                                                                                                                                                           2.1




                                                                                             47.030    1.66%                                                                                                                                                                                                                                                                                                      44.936      48.658      51.200       49.283      54.668
                                                                                                                                                                                                                                                                                                                                                                                                           -6




ETF USA Index                                                    E20                                                                               alcista                                                                         alcista                                                                                                                                                                                                                                     -17.62%                         42.620             10.3%   59.870            -21.4%                                                                                                    0.0%                                                                                                     46.190 y    45.278            45.074                       47.670 y    48.782            48.928
                                       BRAZIL Small-Cap ETF                                                          alcista




                                                                                                                                                                                                                                                                                                                                                                                                                                                                                                                                                                                                                                                                                                                           61.600
                                                                                                                                                                                                                                                                                                                                                                                                                                                                                                                                                                                                                                                                              50.993

                                                                                                                                                                                                                                                                                                                                                                                                                                                                                                                                                                                                                                                                                           57.473
                                 EWW
                       emerg




                                                                                                                                                                                                                                                                                                                                                                                        -101.1
                                                                                                                                                                                                                                                                                                                                                                                        -168.7
                                                                                                                                                                                                                                                                                                                                                                                        -194.1
                                                                                                                                                                                                                                                                                                                                                                                         34.2
                                                                                                                                                                                                                                                                                                                                                                                         28.6
                                                                                                                                                                                                                                                                                                                                                                                         47.0




                                                                                                                                                                                  -1
                                                                                                                                                                                                                                                                                                                                                                                         -1.4
                                                                                                                                                                                                                                                                                                                                                                                         -1.0
                                                                                                                                                                                                                                                                                                                                                                                         -1.5
                                                                                                                                                                                                                                                                                                                                                                                         -0.6




                                                                                                                                                                                                                                                                          1                             1 1                         1
                                                                                                                                                                                                                                                                                                                                                                                          1.3




                                                                                             54.760   -0.15%                                                                                                                                                                                                                                                                                                      53.521      57.303      58.400       57.860      61.126
                                                                                                                                                                                                                                                                                                                                                                                                          -8
                                                                                                                                                                                                                                                                                                                                                                                                          -7




ETF USA Index                          Ishares Msci Mexico                                                         neutro                          alcista                                                                        neutral                                                                                                                                                                                                                                      -10.73%                         47.700             14.8%   64.310            -14.8%                                                                                                    0.0%                                                                                                     53.807 y    53.001            52.762                       56.167 y    56.519            56.689




                                                                                                                                                                                                                                                                                                                                                                                                                                                                                                                                                                                                                                                                                                                           37.800
                                                                                                                                                                                                                                                                                                                                                                                                                                                                                                                                                                                                                                                                              28.987

                                                                                                                                                                                                                                                                                                                                                                                                                                                                                                                                                                                                                                                                                           32.927
                       emerg




                                                                                                                                                                                                                                                                                                                                                                                        -151.5
                                                                                                                                                                                                                                                                                                                                                                                        -247.7
                                                                                                                                                                                                                                                                                                                                                                                        -237.8
                                 RSX




                                                                                                                                                                                                                                                                                                                                                                                         24.9
                                                                                                                                                                                                                                                                                                                                                                                         21.5
                                                                                                                                                                                                                                                                                                                                                                                         45.5




                                                                                                                                                                                                                                                                                                                                                                                                          -15




                                                                                                                                                                                   2
                                                                                                                                                                                                                                                                                                                                                                                         -1.5
                                                                                                                                                                                                                                                                                                                                                                                         -1.1
                                                                                                                                                                                                                                                                                                                                                                                         -1.6
                                                                                                                                                                                                                                                                                                                                                                                         -0.6




                                                                                                                                                                                                                                                                         1 1                            1                           1
                                                                                                                                                                                                                                                                                                                                                                                          0.2




                                                                                             31.580    0.51%                                                                                                                                                                                                                                                                                                      31.000      35.472      35.900       35.837      39.086
                                                                                                                                                                                                                                                                                                                                                                                                           -8




ETF USA Index                          Market Vectors Russia      X15                                              neutro                          alcista                                                                         alcista                                                                                                                                                                                                                                     -16.98%                         29.760             6.1%    43.130            -26.8%                                                                                                    0.0%                                                                                                     30.730 y    30.329            30.192                       32.364 y    32.831            32.930




                                                                                                                                                                                                                                                                                                                                                                                                                                                                                                                                                                                                                                                                                                                           56.600
                                                                                                                                                                                                                                                                                                                                                                                                                                                                                                                                                                                                                                                                              41.763

                                                                                                                                                                                                                                                                                                                                                                                                                                                                                                                                                                                                                                                                                           47.743
                       emerg




                                                                                                                                                                                                                                                                                                                                                                                        -114.2
                                                                                                                                                                                                                                                                                                                                                                                        -167.0
                                                                                                                                                                                                                                                                                                                                                                                        -157.8




                                       iShares MSCI Turkey                                                                                                                                                                    lateral al
                                 TUR




                                                                                                                 ligeramente
                                                                                                                                                                                                                                                                                                                                                                                         34.2
                                                                                                                                                                                                                                                                                                                                                                                         28.8
                                                                                                                                                                                                                                                                                                                                                                                         43.9




                                                                                                                                                                                                                                                                                                                                                                                                          -19




                                                                                                                                                                                  -1
                                                                                                                                                                                                                                                                                                                                                                                         -1.3
                                                                                                                                                                                                                                                                                                                                                                                         -1.3
                                                                                                                                                                                                                                                                                                                                                                                         -2.1
                                                                                                                                                                                                                                                                                                                                                                                         -0.9




                                                                                                                                                                                                                                                                          1                                                         1
                                                                                                                                                                                                                                                                                                                                                                                          0.8




                                                                                             45.040   -0.51%                                                                                                                                                                                                                                                                                                      44.731      50.284      55.100       50.309      60.285
                                                                                                                                                                                                                                                                                                                                                                                                           -9




ETF USA Index                                                                                                                                      alcista                                                                                                                                                                                                                                                                                                                     -30.95%                         42.790             5.3%    77.040            -41.5%                                                                                                    0.0%                                                                                                     44.042 y    42.936            42.743                       45.687 y    47.144            47.285
                                       Index Fund                                                                   bajista                                                                                                      alza




                                                                                                                                                                                                                                                                                                                                                                                                                                                                                                                                                                                                                                                                                                                           32.100
                                                                                                                                                                                                                                                                                                                                                                                                                                                                                                                                                                                                                                                                              27.469

                                                                                                                                                                                                                                                                                                                                                                                                                                                                                                                                                                                                                                                                                           29.829
                       emerg




                                                                                                                                                                                                                                                                                                                                                                                        -133.1
                                                                                                                                                                                                                                                                                                                                                                                        -162.2




                                       Market Vectors Africa
                                                                                                                                                                                                                                                                                                                                                                                         -82.1




                                                                                                                 ligeramente
                                 AFK




                                                                                                                                                                                                                                                                                                                                                                                          32.4
                                                                                                                                                                                                                                                                                                                                                                                          23.4
                                                                                                                                                                                                                                                                                                                                                                                          43.9




                                                                                                                                                                                   2
                                                                                                                                                                                                                                                                                                                                                                                          -0.6
                                                                                                                                                                                                                                                                                                                                                                                          -0.4
                                                                                                                                                                                                                                                                                                                                                                                          -0.6
                                                                                                                                                                                                                                                                                                                                                                                          -0.3




                                                                                                                                                                                                                                                                         1 1                            1 1 1 1                     1
                                                                                                                                                                                                                                                                                                                                                                                           1.1




                                                                                             29.188    0.63%                                                                                                                                                                                                                                                                                                      27.926      29.722      31.100       29.938      32.623
                                                                                                                                                                                                                                                                                                                                                                                                          -7
                                                                                                                                                                                                                                                                                                                                                                                                          -6




ETF USA Index                                                                                                                                      alcista                                                                         alcista                                                                                                                                                                                                                                     -16.61%                         27.200             7.3%    36.290            -19.6%                                                                                                    0.0%                                                                                                     28.718 y    28.156            28.029                       29.744 y    30.076            30.166
                                       Index ETF                                                                     alcista




                                                                                                                                                                                                                                                                                                                                                                                                                                                                                                                                                                                                                                                                                                                           71.500
                                                                                                                                                                                                                                                                                                                                                                                                                                                                                                                                                                                                                                                                              60.007

                                                                                                                                                                                                                                                                                                                                                                                                                                                                                                                                                                                                                                                                                           67.207
                       emerg




                                                                                                                                                                                                                                                                                                                                                                                        -147.6
                                                                                                                                                                                                                                                                                                                                                                                        -169.1




                                       Ishares Msci South
                                                                                                                                                                                                                                                                                                                                                                                         -90.3




                                                                                                                 ligeramente
                                 EZA




                                                                                                                                                                                                                                                                                                                                                                                          39.2
                                                                                                                                                                                                                                                                                                                                                                                          33.4
                                                                                                                                                                                                                                                                                                                                                                                          49.9




                                                                                                                                                                                   2
                                                                                                                                                                                                                                                                                                                                                                                          -1.7
                                                                                                                                                                                                                                                                                                                                                                                          -1.0
                                                                                                                                                                                                                                                                                                                                                                                          -1.5
                                                                                                                                                                                                                                                                                                                                                                                          -0.7




                                                                                                                                                                                                                                                                         1 1                            1 1 1 1                     1
                                                                                                                                                                                                                                                                                                                                                                                           2.4




                                                                                             64.440    0.62%                                                                                                                                                                                                                                                                                                      61.851      65.889      66.900       66.347      69.807
                                                                                                                                                                                                                                                                                                                                                                                                          -6
                                                                                                                                                                                                                                                                                                                                                                                                          -6




ETF USA Index                                                     X15                                                                              alcista                                                                         alcista                                                                                                                                                                                                                                     -13.18%                         57.330             12.4%   76.870            -16.2%                                                                                                    0.0%                                                                                                     63.060 y    62.052            61.773                       65.727 y    66.828            67.029
                                       Africa                                                                        alcista




                                                                                                                                                                                                                                                                                                                                                                                                                                                                                                                                                                                                                                                                                                                           10.700
                                                                                                                                                                                                                                                                                                                                                                                                                                                                                                                                                                                                                                                                                           10.147
                                                                                                                                                                                                                                                                                                                                                                                        -105.7
                                                                                                                                                                                                                                                                                                                                                                                        -104.3
                                                                                                                                                                                                                                                                                                                                                                                        -106.4




                                                                                                                                                                                                                                                                                                                                                                                                                                                                                                                                                                                                                                                                              9.527
                       japon
                                 EWJ




                                                                                                                                                                                                                                                                                                                                                                                         33.3
                                                                                                                                                                                                                                                                                                                                                                                         29.4
                                                                                                                                                                                                                                                                                                                                                                                         46.3




                                                                                                                                                                                  -1
                                                                                                                                                                                                                                                                                                                                                                                         -0.2
                                                                                                                                                                                                                                                                                                                                                                                         -0.1
                                                                                                                                                                                                                                                                                                                                                                                         -0.2
                                                                                                                                                                                                                                                                                                                                                                                         -0.1




                                                                                                                                                                                                                                                                          1                                                         1         1
                                                                                                                                                                                                                                                                                                                                                                                          0.1




                                                                                             9.805    -0.96%                                                                                                                                                                                                                                                                                                       9.770      10.181      10.200       10.231      10.525
                                                                                                                                                                                                                                                                                                                                                                                                          -9
                                                                                                                                                                                                                                                                                                                                                                                                          -5




ETF USA Index                          Ishares Msci Japan         X15                                              neutro                          alcista                                                                         alcista                                                                                                                                                                                                                                     -9.80%                           9.380             4.5%    11.610            -15.5%                                                                                                    0.0%                                                                                                      9.708 y     9.551              9.508                       9.948 y    10.059            10.089




                                                                                                                                                                                                                                                                                                                                                                                                                                                                                                                                                                                                                                                                                                                           59.000
                                                                                                                                                                                                                                                                                                                                                                                                                                                                                                                                                                                                                                                                              49.087

                                                                                                                                                                                                                                                                                                                                                                                                                                                                                                                                                                                                                                                                                           54.287
                                                                                                                                                                                                                                                                                                                                                                                        -157.2
                                                                                                                                                                                                                                                                                                                                                                                        -198.9




                                       iShares MSCI EAFE
                       global




                                                                                                                                                                                                                                                                                                                                                                                         -96.9




                                                                                                                 ligeramente
                                 EFA




                                                                                                                                                                                                                                                                                                                                                                                          35.1
                                                                                                                                                                                                                                                                                                                                                                                          30.2
                                                                                                                                                                                                                                                                                                                                                                                          47.0




                                                                                                                                                                                   2
                                                                                                                                                                                                                                                                                                                                                                                          -1.5
                                                                                                                                                                                                                                                                                                                                                                                          -0.9
                                                                                                                                                                                                                                                                                                                                                                                          -1.4
                                                                                                                                                                                                                                                                                                                                                                                          -0.6




                                                                                                                                                                                                                                                                         1 1                            1 1                         1
                                                                                                                                                                                                                                                                                                                                                                                           1.2




                                                                                             52.900    1.15%                                                                                                                                                                                                                                                                                                      51.427      54.740      55.900       55.341      58.884
                                                                                                                                                                                                                                                                                                                                                                                                          -7
                                                                                                                                                                                                                                                                                                                                                                                                          -8




ETF USA Index                                                    E15                                                                               alcista                                                                         alcista                                                                                                                                                                                                                                     -6.82%                          48.120             9.9%    62.650            -15.6%                                                                                                    0.0%                                                                                                     51.927 y    51.049            50.819                       53.913 y    54.751            54.915
                                       Index Fund                                                                    alcista




                                                                                                                                                                                                                                                                                                                                                                                                                                                                                                                                                                                                                                                                                                                           62.300
                                                                                                                                                                                                                                                                                                                                                                                                                                                                                                                                                                                                                                                                              52.031

                                                                                                                                                                                                                                                                                                                                                                                                                                                                                                                                                                                                                                                                                           57.499
                                                                                                                                                                                                                                                                                                                                                                                        -160.3
                                                                                                                                                                                                                                                                                                                                                                                        -207.2




                                       iShares MSCI EAFE
                       global




                                                                                                                                                                                                                                                                                                                                                                                         -95.3




                                                                                                                 ligeramente
                                 EFG




                                                                                                                                                                                                                                                                                                                                                                                          34.3
                                                                                                                                                                                                                                                                                                                                                                                          28.8
                                                                                                                                                                                                                                                                                                                                                                                          47.6




                                                                                                                                                                                   2
                                                                                                                                                                                                                                                                                                                                                                                          -1.7
                                                                                                                                                                                                                                                                                                                                                                                          -1.0
                                                                                                                                                                                                                                                                                                                                                                                          -1.5
                                                                                                                                                                                                                                                                                                                                                                                          -0.7




                                                                                                                                                                                                                                                                         1 1                            1 1                         1             1 1
                                                                                                                                                                                                                                                                                                                                                                                           1.4




                                                                                             56.000    1.16%                                                                                                                                                                                                                                                                                                      54.442      57.920      58.800       58.529      61.535
                                                                                                                                                                                                                                                                                                                                                                                                          -7
                                                                                                                                                                                                                                                                                                                                                                                                          -7




ETF USA Index                                                    E15                                                                               alcista                                                                         alcista                                                                                                                                                                                                                                     -6.68%                          49.730             12.6%   65.490            -14.5%                                                                                                    0.0%                                                                                                     55.043 y    54.061            53.817                       56.962 y    57.939            58.113
                                       GROWTH Index                                                                  alcista




                                                                                                                                                                                                                                                                                                                                                                                                                                                                                                                                                                                                                                                                                                                           46.500
                                                                                                                                                                                                                                                                                                                                                                                                                                                                                                                                                                                                                                                                              38.904

                                                                                                                                                                                                                                                                                                                                                                                                                                                                                                                                                                                                                                                                                           42.994
                       emerg




                                                                                                                                                                                                                                                                                                                                                                                        -123.8
                                                                                                                                                                                                                                                                                                                                                                                        -199.5
                                                                                                                                                                                                                                                                                                                                                                                        -223.9




                                       Ishares Msci Emerging
                                 EEM




                                                                                                                                                                                                                                                                                                                                                                                         30.4
                                                                                                                                                                                                                                                                                                                                                                                         24.0
                                                                                                                                                                                                                                                                                                                                                                                         47.3




                                                                                                                                                                                                                                                                                                                                                                                                          -10




                                                                                                                                                                                  -1
                                                                                                                                                                                                                                                                                                                                                                                         -1.3
                                                                                                                                                                                                                                                                                                                                                                                         -0.8
                                                                                                                                                                                                                                                                                                                                                                                         -1.3
                                                                                                                                                                                                                                                                                                                                                                                         -0.5




                                                                                                                                                                                                                                                                          1                             1 1                         1
                                                                                                                                                                                                                                                                                                                                                                                          1.0




                                                                                             41.270   -0.05%                                                                                                                                                                                                                                                                                                      40.345      43.579      44.400       43.876      46.920
                                                                                                                                                                                                                                                                                                                                                                                                           -8




ETF USA Index                                                E20                                                   neutro                          alcista                                                                         alcista                                                                                                                                                                                                                                     -12.77%                         39.030             5.7%    50.200            -17.8%                                                                                                    0.0%                                                                                                     40.516 y    39.930            39.750                       41.950 y    42.610            42.738
                                       Markets




                                                                                                                                                                                                                                                                                                                                    .                                                                                                                                                                                              8/15/2011 12:59 AM Página 4 de 17
globalscaninverassist20110812-110815030041-phpapp01.xlsx


                                                                                                                                                                                                                                                                                                           MEDIAS EXPONENCIALES        Cruce M.SIMP          Cruce M. EXPON.                                                               Tendencia Tendencia       Tend.
GLOBAL                                                                                                                                                                                                                                                                                                                                                                                                               Tendencia de                                                                                                                                                                                                                                                                                                                                                  HLC Canales de MAXIMOS y MINIMOS para




                                                                                                                                                                                                                                                                                                                                                                                    Fuerza Tendencia +10 a -10
                                                                                                                                    Señales según varios indicadores                                                                                                        CONTROL MEDIAS SIMPLES




                                                                                                                                                                                                                                                                                                                                                                                                                                                                                                                                                                                                                                                                                                              posible techo / de superarlo
                                                                                                                                                                                                                                                                                                                                                                                                                                                                    Larga 30                                                 Algunos datos por FUNDAMENTALES




                                                                                                                                                                                                                                                                                                                                                                                     Ema 5 / Ema 20 especial VIX
                                                                                                                                                                                                                                                                                                                                                             Si Corta > = Larga                                                                                                                                                                                                                                                                                                 Soportes y




                                                                                                                                                                                                                                                                                                                                                                                     MACD EMA 20 / 100 / 10
                                                                                                                                                                                                                                                                                                                                                                                     MACD EMA 50 / 100 / 15




                                                                                                                                                                                                                                                                                                                                                                                                                                                                                                                                                                                                                                                                                                                                             podría tomar más impulso alcista
                                                                                                                                                                                                                                                                                                                                       Si Corta >= Larga                                                                                              a Medio
                                                                                                15-ago-11                                                                                                                                                                                                  Si precio cierre >= media                                                                                                        a Medio




                                                                                                                                                                                                                                                                                                                                                                                      MACD EMA 20 / 50 / 10




                                                                                                                                                                                                                                                                                                                                                                                      Weekly Strenght Indicator
                                                                                                                                                                                                                                                                                                                                                                                      MACD SMA 13 / 34 / 8
                                                                                                                                                                                                                                                                             Si precio cierre >= media                                                                                                               Medias a Corto                                                                                                                                                                                                                                                                                                                                             TRADING IntraDIA o días si posición se ha tomado en días




                                                                                                                                                                                                                                                                                                                                                                                       MACD SMA 2 / 34 / 5
                                                                                                                                                                                                                                                                                                                                       aparecerá 1, si no   aparecerá 1, si no en                                                                                   semanas                                                                                                                                                                                                    Resistencias
 scan                                                                                                                                           técnicos                                                                                                                    aparecerá 1, si no en blanco
                                                                                                                                                                                                                                                                                                              aparecerá 1, si no en
                                                                                                                                                                                                                                                                                                                                                                                                                         Plazo
                                                                                                                                                                                                                                                                                                                                                                                                                                              (1 a 8  PL DOT                     (sombreado en verde el 20% mejores y en rojo el 20% peores)
                                                                                                                                                                                                                                                                                                                                           en blanco               blanco                                                                                             Stan                                                                                                                                                                                                                                                                                                         anteriores (mientras no pierda el 1er. STOP colocado)




                                                                                                                                                                                                                                                                                                                                                                                          Ema 20 / Sma 20
                                                                                                                                                                                                                                                                                                                                                                                                                                            semanas) SEMANAL
                                                                  para:                                                                                                                                                                                                                                              blanco




                                                                                                                                                                                                                                                                                                                                                                                            RSI 14 alisado
                                                                                                                                                                                                                                                                                                                                                                                                                                                                    Weinstein




                                                                                                                                                                          bajando -1 a -12. Más de 3 ó 4
                                                                                               CIERRE




                                                                                                                                                                                                                                                                                                                                                                                                                                                                                   % versus final año anterior
                                                                                                                                                                                                                                                                                                                                                                                                                                                                                                                                                                                                                                                                                                                                                                                 PUNTOS DE                                                PUNTOS DE




                                                                                                                                                                                                                                                                                                                                                                                                                                                                                                                                                                                                                                                                                                                                                                                                     EVENTUAL MAYOR TOMA




                                                                                                                                                                                                                                                                                                                                                                                                                                                                                                                                                                                                                                                                                                                                                                                                                                                              EVENTUAL MAYOR TOMA
                                                                                                                                                                                                                                                                                                                                                                                                                                                                                                                                                                                                                                                                                                                                                                                                     DE POSICIONES ALCISTAS




                                                                                                                                                                                                                                                                                                                                                                                                                                                                                                                                                                                                                                                                                                                                                                                                                                                              DE POSICIONES BAJISTAS
                                                                                                                                                                           puede indicar posible giro a




                                                                                                                                                                                                                                                                                                                                                                                                                                                                                                                                             MAX 52 semanas
                                                                                                                                                                                                                                                                                                                                                                                               RSI 140




                                                                                                                                                                                                                                                                                                                                                                                                                                                                                                                                                                                                                                  % hasta Precio Objetivo /en
                                                                                                                                                                                                                                                                                                                                                                                               CCI 20
                                                                                                                                                                                                                                                                                                                                                                                               CCI 40
                                                                                                                                                                                                                                                                                                                                                                                               CCI 60
                                                                                                                      SuperTrend--HeikenAshi--




                                                                                                                                                                                                                                                                                                                                                                                                                                                                                                                                                                                                         Deuda / Fondos propios
                                                                                                                                                                                                                                                                                                                                                                                                                                                                                                                  MIN 52 semanas
                                                                                                                                                                                                                                                 avisa posibles giros con




                                                                                                                                                                                                                                                                                                                                                                                                                                                                                                                                                                                   Price to book value
                                                                                                                                                                                                                                                                                                                                                                                                RSI 14




                                                                                                                                                                                                                                                                                                                                                                                                                                                                                                                                                                                                                                   negativo lo han superado
                                                                                                                                                                             Días subiendo +1 a +12 o




                                                                                                                                                                                                                                TDM Modificado

                                                                                                                                                                                                                                                  ¡solo! 65% fiabilidad
                                                                                                                                                                                                                                                                                                                                                                                                                   STOP STOP STOP STOP STOP




                                                                                                                                                                                                                                                                                                                                                                                                                                                                                                                                                                                                                                                                                                                                                                                                                              STOP




                                                                                                                                                                                                                                                                                                                                                                                                                                                                                                                                                                                                                                                                                                                                                                                                                                                                                       STOP
                                                                                                del día




                                                                                                                                                                               bajar y -3 ó -4 a subir
                                                                                                                                                                                                                                                                                                                                                                                                                                                                                                                                                                %
                                                                                                                                                                                                                                                                                                                                                                                                                                                                                                                                                                                                                                                                                                                                                                                  COMPRA                                                    VENTA




                                                                                                                                                                                                                                                                                                                                                                                                                                                                                                                                                                                                                                                                               R2
                                                                                                                                                                                                                                                                                                                                                                                                                                                                                                                                     %




                                                                                                                                                                                                                                                                            150 (30 sem.)
    Tipo Instrumento




                                          Indicadores




                                                                                                                                                                                                                                                                                                                                                                                                                                                                                                                                                                                                                                                                               S2
                                                                                                                                                                                                           OJO al Giro?? ..si
                                                                                                          %                                                                                                                                                                                                                                                                                                                                                                                                                                                   Cierre




                                                                                                                                                 Esto cásticos
                                                                                                 hábil



                                                                   X=semi-eficiente F=futuro
                                                                   d=dispo WS E= +eficiente
                                                                                                                                                                                                                                                                                                                                                                                                                   PL DOT 3 Media 13                               M.30Sem




                                                                                                                                                                                                                                                                              60 / 200
                                                                                                                                                                                                                                                                              34 / 233




                                                                                                                                                                                                                                                                              50 / 100
                                                                                                                                                                                                                                                                                                                                                                                                                                                                                                                                   Cierre




                                                                                                                                                                                                                                                                                                                                                                                                                                                                                                                                                                                                                                                                BOLSA
                                                                                                                                                                                                                                                                                                                                                                                                                                                                                                                                                                                                                                                                                                                                                                                 ENTRADAS                                                 ENTRADAS




                                                                                                                                                                                                                                                                               13 / 34
                                                                                                                                                                                                                                                                               10 / 60
                                                                                                                                                                                                                                                                               34 / 89




                                                                                                                                                                                                                                                                               18 / 40
                                                                                                                                                                                                                                                                               20 / 50
                                                                                                                                                                                                           PRECAUCIÓN !!




                                                                                                                                                                                                                                                                                8 / 13

                                                                                                                                                                                                                                                                                9 / 18
                                                                                                                                                                                                                                                                                4 / 18
                                                                                                                                                                 Cortos




                                                                                                                                                                                                                                                                                                                                                                                                                                                                                                                                                                             RxD
                                                                                                                                                                                                                                                                                                                                                                                                                                                                                                                                                                       PER
                                                                                               anterior versus                                                                                                                                                                                                                                                                                                                                                                                                                                                versus




                                                                                                                               etc...)




                                                                                                                                                                                                                                                                                2/5




                                                                                                                                                                                                                                                                                3/8

                                                                                                                                                                                                                                                                                4/9
                                                                                                                                                                                                                                                                                 100

                                                                                                                                                                                                                                                                                 200
                                                                                                                                                                                                                                                                                 233




                                                                                                                                                                                                                                                                                 100




                                                                                                                                                                                                                                                                                                                                                                                                                                                                                                                                                                                                                                                                                                Resistencia
                                            Índices                                                                                                                                                                                                                                                                                                                                                                Alcista por Alcista por Alcista por Alcista por Alcista por




                                                                                                                                                                                                                                                                                  10
                                                                                                                                                                                                                                                                                  13
                                                                                                                                                                                                                                                                                  34
                                                                                                                                                                                                                                                                                  60
                                                                                                                                                                                                                                                                                  89




                                                                                                                                                                                                                                                                                  13
                                                                                                                                                                                                                                                                                  18
                                                                                                                                                                                                                                                                                  20
                                                                                                                                                                                                                                                                                  40
                                                                                                                                                                                                                                                                                  50
                                                                                                                                                                                                                                                                                                                                                                                                                                                                                                                                   versus                                                                                                                               ISIN




                                                                                                                                                                                                                                                                                  2
                                                                                                                                                                                                                                                                                  5




                                                                                                                                                                                                                                                                                  3
                                                                                                                                                                                                                                                                                  4
                                                                                                                                                                                                                                                                                  8
                                                                                                                                                                                                                                                                                  9




                                                                                                                                                                                                                                                                                                                                                                                                                                                                                                                                                                                                                                                                                   Soporte
                       Subyacente




                                                                                                                                                                                                                                                                                                                                                                                                                                                                                                                                                                                                                                                                                                                                                                                                                               HASTA EL




                                                                                                                                                                                                                                                                                                                                                                                                                                                                                                                                                                                                                                                                                                                                                                                                                                                                                        HASTA EL
                                                                                                           dia                                                                                                                                                                                                                                                                                                                              encima      encima                                                                                                 MAX                                                                                                                                                                                                                ALCISTAS                                                 BAJISTAS
                                                                                                                                                                                                                                                                                                                                                                                                                    encima      encima                              encima                                                         MIN 52
                                                                                                         anterior                                                                                                                                                                                                                                                                                                                                                                                                                                               52
                                         ETF y Valores
                       Símbolo




                                                                                                                                                                                                                                                                                                                                                                                                                   Bajista por Bajista por Bajista por Bajista por Bajista por                                                      sem.                                                                                                                                                                                                                                           ENTRE:                                                   ENTRE:




                                                                                                                                                                                                           estoy…
                                                                                                                                                                                                                                                                                                                                                                                                                                             debajo      debajo                                                                                                sem.
                                                                                                                                                                                                                                                                                                                                                                                                                     debajo      debajo                              debajo




                                                                                                                                                                                                                                                                                                                                                                                                                                                                                                                                                                                                                                                                                                                             46.900
                                                                                                                                                                                                                                                                                                                                                                                                                                                                                                                                                                                                                                                                                39.850

                                                                                                                                                                                                                                                                                                                                                                                                                                                                                                                                                                                                                                                                                             43.670
                       emerg




                                                                                                                                                                                                                                                                                                                                                                                       -142.3
                                                                                                                                                                                                                                                                                                                                                                                       -157.2
                                         Ishares Msci Pacific ex-




                                                                                                                                                                                                                                                                                                                                                                                        -93.1
                                                                                                                    ligeramente
                                   EPP




                                                                                                                                                                                                                                                                                                                                                                                         35.7
                                                                                                                                                                                                                                                                                                                                                                                         29.5
                                                                                                                                                                                                                                                                                                                                                                                         47.7
                                                                                                                                                                                      2




                                                                                                                                                                                                                                                                                                                                                                                         -1.2
                                                                                                                                                                                                                                                                                                                                                                                         -0.7
                                                                                                                                                                                                                                                                                                                                                                                         -1.1
                                                                                                                                                                                                                                                                                                                                                                                         -0.5
                                                                                                                                                                                                                                                                            1 1                            1 1                         1




                                                                                                                                                                                                                                                                                                                                                                                          1.4
                                                                                                42.310    0.38%                                                                                                                                                                                                                                                                                                     41.101      43.798      44.800       43.993      47.214




                                                                                                                                                                                                                                                                                                                                                                                                            -7
                                                                                                                                                                                                                                                                                                                                                                                                            -7
ETF USA Index                                                     E20                                                                                 alcista                                                                         alcista                                                                                                                                                                                                                                    -9.96%                          38.410             10.2%   50.920            -16.9%                                                                                                    0.0%                                                                                                     41.659 y   40.834            40.650                      42.985 y   43.786            43.917
                                         Jp                                                                             alcista




                                                                                                                                                                                                                                                                                                                                                                                                                                                                                                                                                                                                                                                                                                                             41.700
                                                                                                                                                                                                                                                                                                                                                                                                                                                                                                                                                                                                                                                                                35.160

                                                                                                                                                                                                                                                                                                                                                                                                                                                                                                                                                                                                                                                                                             38.080
                                                                                                                                                                                                                                                                                                                                                                                       -151.3
                                                                                                                                                                                                                                                                                                                                                                                       -195.5
                                                                                                                                                                                                                                                                                                                                                                                       -197.5
                                         Ishares Msci
                       china




                                                                                                                                                                                                                                                                                                                                                                                        30.1
                                                                                                                                                                                                                                                                                                                                                                                        25.1
                                                                                                                                                                                                                                                                                                                                                                                        45.8




                                                                                                                                                                                                                                                                                                                                                                                                            -11
                                                                                                                                                                                     -1




                                                                                                                                                                                                                                                                                                                                                                                        -1.0
                                                                                                                                                                                                                                                                                                                                                                                        -0.7
                                                                                                                                                                                                                                                                                                                                                                                        -1.1
                                                                                                                                                                                                                                                                                                                                                                                        -0.4
                                   FXI




                                                                                                                                                                                                                                                                                1                          1                           1




                                                                                                                                                                                                                                                                                                                                                                                         0.5
                                                                                                36.710   -0.84%                                                                                                                                                                                                                                                                                                     36.309      39.337      40.500       39.549      42.923




                                                                                                                                                                                                                                                                                                                                                                                                             -8
ETF USA Index                                                        X15                                              neutro                          alcista                                                                         alcista                                                                                                                                                                                                                                    -13.97%                         35.120             4.5%    47.930            -23.4%                                                                                                    0.0%                                                                                                     36.055 y   35.643            35.483                      37.381 y   37.777            37.890
                                         Ftse/Xinhua China 25

                                         Proshares UltraShort




                                                                                                                                                                                                                                                                                                                                                                                                                                                                                                                                                                                                                                                                                                                             37.300
                                                                                                                                                                                                                                                                                                                                                                                                                                                                                                                                                                                                                                                                                32.003

                                                                                                                                                                                                                                                                                                                                                                                                                                                                                                                                                                                                                                                                                             38.203
                                                                                                                                                                                                                                                                                                                                                                                       132.5
                                                                                                                                                                                                                                                                                                                                                                                       215.3
                                                                                                                                                                                                                                                                                                                                                                                       252.1
                       china
                                   FXP




                                                                                                                                                                                                                                                                                                                                                                                        65.7
                                                                                                                                                                                                                                                                                                                                                                                        72.6
                                                                                                                                                                                                                                                                                                                                                                                        52.1
                                                                                                                                                                                      1




                                                                                                                                                                                                                                                                                                                                                                                        -1.2
                                                                                                                                                                                                                                                                            1       1 1 1 1 1 1 1 1 1            1 1 1 1 1 1 1 1           1 1 1       1 1 1 1 1 1 1 1 1 1 1




                                                                                                                                                                                                                                                                                                                                                                                         1.4
                                                                                                                                                                                                                                                                                                                                                                                         1.0
                                                                                                                                                                                                                                                                                                                                                                                         1.5
                                                                                                                                                                                                                                                                                                                                                                                         0.6




                                                                                                                                                                                                                                                                                                                                                                                                            18
ETF USA Index                            Msci Ftse/Xinhua                                       34.740    0.96%       neutro                         bajista                                                                         neutral                                                                                                                                                                        36.010      31.565      28.400       31.437      28.493      13.34%                          24.630             41.0%   39.130            -11.2%                                                                                                    0.0%                                                                                                     33.651 y   32.777            32.629                      35.953 y   36.703            36.813




                                                                                                                                                                                                                                                                                                                                                                                                            7
                                         China 25




                                                                                                                                                                                                                                                                                                                                                                                                                                                                                                                                                                                                                                                                                                                             18.600
                                                                                                                                                                                                                                                                                                                                                                                                                                                                                                                                                                                                                                                                                16.163

                                                                                                                                                                                                                                                                                                                                                                                                                                                                                                                                                                                                                                                                                             17.343
                                                                                                                                                                                                                                                                                                                                                                                       -122.9
                                                                                                                                                                                                                                                                                                                                                                                       -145.1
                                                                                                                                                                                                                                                                                                                                                                                       -169.2
                                   EWH




                                         Ishares Msci Hong
                       china




                                                                                                                    ligeramente




                                                                                                                                                                                                                                                                                                                                                                                        34.5
                                                                                                                                                                                                                                                                                                                                                                                        31.0
                                                                                                                                                                                                                                                                                                                                                                                        45.3
                                                                                                                                                                                      2




                                                                                                                                                                                                                                                                                                                                                                                        -0.3
                                                                                                                                                                                                                                                                                                                                                                                        -0.2
                                                                                                                                                                                                                                                                                                                                                                                        -0.3
                                                                                                                                                                                                                                                                                                                                                                                        -0.1
                                                                                                                                                                                                                                                                            1 1                            1 1                         1




                                                                                                                                                                                                                                                                                                                                                                                         0.2
                                                                                                16.940    0.53%                                                                                                                                                                                                                                                                                                     16.660      17.751      18.000       17.736      18.738




                                                                                                                                                                                                                                                                                                                                                                                                            -7
                                                                                                                                                                                                                                                                                                                                                                                                            -7
ETF USA Index                                                        X15                                                                              alcista                                                                        neutral                                                                                                                                                                                                                                     -11.12%                         15.990             5.9%    20.230            -16.3%                                                                                                    0.0%                                                                                                     16.689 y   16.545            16.470                      17.209 y   17.335            17.387
                                         Kong                                                                           alcista




                                                                                                                                                                                                                                                                                                                                                                                                                                                                                                                                                                                                                                                                                                                             69.400
                                                                                                                                                                                                                                                                                                                                                                                                                                                                                                                                                                                                                                                                                60.537

                                                                                                                                                                                                                                                                                                                                                                                                                                                                                                                                                                                                                                                                                             64.877
                       emerg




                                                                                                                                                                                                                                                                                                                                                                                       -116.6
                                                                                                                                                                                                                                                                                                                                                                                       -148.9
                                                                                                                                                                                                                                                                                                                                                                                       -155.3
                                         iPath MSCI India Index




                                                                                                                                                                                                                                                                                                                                                                                        31.3
                                                                                                                                                                                                                                                                                                                                                                                        25.2
                                                                                                                                                                                                                                                                                                                                                                                        46.9
                                   INP




                                                                                                                                                                                     -1




                                                                                                                                                                                                                                                                                                                                                                                        -1.7
                                                                                                                                                                                                                                                                                                                                                                                        -0.9
                                                                                                                                                                                                                                                                                                                                                                                        -1.4
                                                                                                                                                                                                                                                                                                                                                                                        -0.5
                                                                                                                                                                                                                                                                                1                                                      1




                                                                                                                                                                                                                                                                                                                                                                                         1.2
                                                                                                62.020   -1.32%                                                                                                                                                                                                                                                                                                     61.882      64.477      65.400       64.845      68.035




                                                                                                                                                                                                                                                                                                                                                                                                            -9
                                                                                                                                                                                                                                                                                                                                                                                                            -7
ETF USA Index                                                   E20                                                   neutro                          alcista                                                                         alcista                                                                                                                                                                                                                                    -18.90%                         59.190             4.8%    83.640            -25.8%                                                                                                    0.0%                                                                                                     61.269 y   60.286            60.015                      62.776 y   63.754            63.945
                                         ETN
                       australia




                                                                                                                                                                                                                                                                                                                                                                                                                                                                                                                                                                                                                                                                                                                             25.600
                                                                                                                                                                                                                                                                                                                                                                                                                                                                                                                                                                                                                                                                                21.317

                                                                                                                                                                                                                                                                                                                                                                                                                                                                                                                                                                                                                                                                                             23.717
                                                                                                                                                                                                                                                                                                                                                                                       -132.0
                                                                                                                                                                                                                                                                                                                                                                                       -140.0
                                   EWA




                                                                                                                                                                                                                                                                                                                                                                                        -79.2
                                                                                                                    ligeramente




                                                                                                                                                                                                                                                                                                                                                                                         35.9
                                                                                                                                                                                                                                                                                                                                                                                         29.1
                                                                                                                                                                                                                                                                                                                                                                                         48.2
                                                                                                                                                                                      2




                                                                                                                                                                                                                                                                                                                                                                                         -0.7
                                                                                                                                                                                                                                                                                                                                                                                         -0.4
                                                                                                                                                                                                                                                                                                                                                                                         -0.6
                                                                                                                                                                                                                                                                                                                                                                                         -0.3
                                                                                                                                                                                                                                                                            1 1                            1 1 1 1                     1




                                                                                                                                                                                                                                                                                                                                                                                          1.0
                                                                                                22.840    0.57%                                                                                                                                                                                                                                                                                                     22.042      23.463      24.200       23.590      25.775




                                                                                                                                                                                                                                                                                                                                                                                                            -6
                                                                                                                                                                                                                                                                                                                                                                                                            -8
ETF USA Index                            Ishares Msci Australia      X15                                                                              alcista                                                                         alcista                                                                                                                                                                                                                                    -10.15%                         20.360             12.2%   28.350            -19.4%                                                                                                    0.0%                                                                                                     22.433 y   21.962            21.864                      23.233 y   23.718            23.789
                                                                                                                        alcista




                                                                                                                                                                                                                                                                                                                                                                                                                                                                                                                                                                                                                                                                                                                             14.000
                                                                                                                                                                                                                                                                                                                                                                                                                                                                                                                                                                                                                                                                                12.143

                                                                                                                                                                                                                                                                                                                                                                                                                                                                                                                                                                                                                                                                                             13.083
                       emerg




                                                                                                                                                                                                                                                                                                                                                                                       -100.1
                                                                                                                                                                                                                                                                                                                                                                                       -127.9
                                                                                                                                                                                                                                                                                                                                                                                       -154.5
                                         Ishares Msci
                                   EWS




                                                                                                                    ligeramente




                                                                                                                                                                                                                                                                                                                                                                                        35.1
                                                                                                                                                                                                                                                                                                                                                                                        31.1
                                                                                                                                                                                                                                                                                                                                                                                        47.8
                                                                                                                                                                                      2




                                                                                                                                                                                                                                                                                                                                                                                        -0.3
                                                                                                                                                                                                                                                                                                                                                                                        -0.2
                                                                                                                                                                                                                                                                                                                                                                                        -0.3
                                                                                                                                                                                                                                                                                                                                                                                        -0.1
                                                                                                                                                                                                                                                                            1 1                            1 1                         1            1 1




                                                                                                                                                                                                                                                                                                                                                                                         0.1
                                                                                                12.880    1.66%                                                                                                                                                                                                                                                                                                     12.600      13.511      13.300       13.576      13.703




                                                                                                                                                                                                                                                                                                                                                                                                            -7
                                                                                                                                                                                                                                                                                                                                                                                                            -6
ETF USA Index                                                        X15                                                                              alcista                                                                        neutral                                                                                                                                                                                                                                     -6.53%                          11.920             8.1%    14.450            -10.9%                                                                                                    0.0%                                                                                                     12.720 y   12.511            12.455                      13.020 y   13.249            13.289
                                         Singapore                                                                      alcista




                                                                                                                                                                                                                                                                                                                                                                                                                                                                                                                                                                                                                                                                                                                             63.500
                                                                                                                                                                                                                                                                                                                                                                                                                                                                                                                                                                                                                                                                                51.483

                                                                                                                                                                                                                                                                                                                                                                                                                                                                                                                                                                                                                                                                                             57.583
                       emerg




                                                                                                                                                                                                                                                                                                                                                                                       -146.9
                                                                                                                                                                                                                                                                                                                                                                                       -205.8
                                                                                                                                                                                                                                                                                                                                                                                       -267.5
                                         Msci South Korea
                                   EWY




                                                                                                                    ligeramente




                                                                                                                                                                                                                                                                                                                                                                                        25.8
                                                                                                                                                                                                                                                                                                                                                                                        19.1
                                                                                                                                                                                                                                                                                                                                                                                        46.8




                                                                                                                                                                                                                                                                                                                                                                                                            -14
                                                                                                                                                                                     -1




                                                                                                                                                                                                                                                                                                                                                                                        -2.4
                                                                                                                                                                                                                                                                                                                                                                                        -1.7
                                                                                                                                                                                                                                                                                                                                                                                        -2.5
                                                                                                                                                                                                                                                                                                                                                                                        -1.0
                                                                                                                                                                                                                                                                                1                                                      1            1 1




                                                                                                                                                                                                                                                                                                                                                                                         1.0
                                                                                                54.230   -1.45%                                                                                                                                                                                                                                                                                                     53.456      59.648      59.300       60.072      63.080




                                                                                                                                                                                                                                                                                                                                                                                                             -8
ETF USA Index                                                        X15                                                                              alcista                                                                         alcista                                                                                                                                                                                                                                    -10.85%                         47.340             14.6%   69.640            -22.1%                                                                                                    0.0%                                                                                                     53.230 y   52.298            52.063                      54.870 y   56.162            56.330
                                         Index                                                                         bajista




                                                                                                                                                                                                                                                                                                                                                                                                                                                                                                                                                                                                                                                                                                                             15.100
                                                                                                                                                                                                                                                                                                                                                                                                                                                                                                                                                                                                                                                                                13.070

                                                                                                                                                                                                                                                                                                                                                                                                                                                                                                                                                                                                                                                                                             14.360
                       emerg




                                                                                                                                                                                                                                                                                                                                                                                       -106.8
                                                                                                                                                                                                                                                                                                                                                                                       -150.6
                                                                                                                                                                                                                                                                                                                                                                                       -189.5
                                   EWT




                                                                                                                    ligeramente




                                                                                                                                                                                                                                                                                                                                                                                        33.9
                                                                                                                                                                                                                                                                                                                                                                                        28.5
                                                                                                                                                                                                                                                                                                                                                                                        46.0
                                                                                                                                                                                     -1




                                                                                                                                                                                                                                                                                                                                                                                        -0.3
                                                                                                                                                                                                                                                                                                                                                                                        -0.2
                                                                                                                                                                                                                                                                                                                                                                                        -0.3
                                                                                                                                                                                                                                                                                                                                                                                        -0.1
                                                                                                                                                                                                                                                                                1                          1 1                         1




                                                                                                                                                                                                                                                                                                                                                                                         0.4
                                                                                                13.670   -0.94%                                                                                                                                                                                                                                                                                                     13.414      14.266      14.500       14.279      15.131




                                                                                                                                                                                                                                                                                                                                                                                                            -9
                                                                                                                                                                                                                                                                                                                                                                                                            -8
ETF USA Index                            Msci Taiwan Index Fu        X20                                                                              alcista                                                                         alcista                                                                                                                                                                                                                                    -11.58%                         12.140             12.6%   16.055            -14.9%                                                                                                    0.0%                                                                                                     13.446 y   13.277            13.217                      13.870 y   14.063            14.105
                                                                                                                       bajista




                                                                                                                                                                                                                                                                                                                                                                                                                                                                                                                                                                                                                                                                                                                             15.200
                                                                                                                                                                                                                                                                                                                                                                                                                                                                                                                                                                                                                                                                                13.780

                                                                                                                                                                                                                                                                                                                                                                                                                                                                                                                                                                                                                                                                                             14.630
                                   EWM
                       emerg




                                                                                                                                                                                                                                                                                                                                                                                       -146.8
                                                                                                                                                                                                                                                                                                                                                                                       -155.5
                                                                                                                                                                                                                                                                                                                                                                                        -96.3
                                                                                                                    ligeramente




                                                                                                                                                                                                                                                                                                                                                                                         37.9
                                                                                                                                                                                                                                                                                                                                                                                         31.5
                                                                                                                                                                                                                                                                                                                                                                                         50.5
                                                                                                                                                                                      2




                                                                                                                                                                                                                                                                                                                                                                                         -0.2
                                                                                                                                                                                                                                                                                                                                                                                         -0.1
                                                                                                                                                                                                                                                                                                                                                                                         -0.2
                                                                                                                                                                                                                                                                                                                                                                                         -0.1
                                                                                                                                                                                                                                                                            1 1                            1 1 1                       1         1 1 1                          1




                                                                                                                                                                                                                                                                                                                                                                                          0.3
                                                                                                14.340    0.63%                                                                                                                                                                                                                                                                                                     14.039      14.602      14.500       14.627      14.722




                                                                                                                                                                                                                                                                                                                                                                                                            -7
                                                                                                                                                                                                                                                                                                                                                                                                            -4
ETF USA Index                            Ishares Msci Malaysia       X15                                                                              alcista                                                                         alcista                                                                                                                                                                                                                                    0.56%                           12.230             17.3%   15.460            -7.2%                                                                                                     0.0%                                                                                                     14.174 y   14.028            13.965                      14.487 y   14.652            14.696
                                                                                                                        alcista




                                                                                                                                                                                                                                                                                                                                                                                                                                                                                                                                                                                                                                                                                                                             20.600
                                                                                                                                                                                                                                                                                                                                                                                                                                                                                                                                                                                                                                                                                16.901

                                                                                                                                                                                                                                                                                                                                                                                                                                                                                                                                                                                                                                                                                             17.919
                       emerg
                                   VNM




                                                                                                                                                                                                                                                                                                                                                                                       -108.2
                                         Market Vectors




                                                                                                                                                                                                                                                                                                                                                                                        -98.0

                                                                                                                                                                                                                                                                                                                                                                                        -80.3
                                                                                                                    ligeramente




                                                                                                                                                                                                                                                                                                                                                                                         27.0
                                                                                                                                                                                                                                                                                                                                                                                         26.9
                                                                                                                                                                                                                                                                                                                                                                                         39.2




                                                                                                                                                                                                                                                                                                                                                                                                            -11
                                                                                                                                                                                      2




                                                                                                                                                                                                                                                                                                                                                                                         -0.3
                                                                                                                                                                                                                                                                                                                                                                                         -0.2
                                                                                                                                                                                                                                                                                                                                                                                         -0.3
                                                                                                                                                                                                                                                                                                                                                                                         -0.1
                                                                                                                                                                                                                                                                            1 1                            1                           1




                                                                                                                                                                                                                                                                                                                                                                                          0.1
                                                                                                17.530    0.52%                                                                                                                                                                                                                                                                                                     17.433      18.419      20.800       18.580      22.950




                                                                                                                                                                                                                                                                                                                                                                                                             -7
ETF USA Index                                                      d15                                                                               bajista                                                                          alcista                                                                                                                                                                                                                                    -32.42%                         17.280             1.4%    29.620            -40.8%                                                                                                    0.0%                                                                                                     17.264 y   17.120            17.043                      17.909 y   18.137            18.191
                                         Vietnam ETF                                                                    alcista



ETF USA Mat-
    Energ




ETF USA Mat-
    Energ




ETF USA Mat-
    Energ




ETF USA Mat-
    Energ




ETF USA Mat-
    Energ




ETF USA Mat-
    Energ




ETF USA Mat-
    Energ




ETF USA Mat-
    Energ




ETF USA Mat-
    Energ




ETF USA Mat-
    Energ




ETF USA Mat-
    Energ




ETF USA Mat-
    Energ




ETF USA Mat-
    Energ




ETF USA Mat-
    Energ




ETF USA Mat-
    Energ




ETF USA Mat-
    Energ




ETF USA Mat-
    Energ




ETF USA Mat-
    Energ




ETF USA Mat-
    Energ




ETF USA Mat-
    Energ




ETF USA Mat-
    Energ




ETF USA Mat-
    Energ




                                                                                                                                                                                                                                                                                                                                       .                                                                                                                                                                                             8/15/2011 12:59 AM Página 5 de 17
globalscaninverassist20110812-110815030041-phpapp01.xlsx


                                                                                                                                                                                                                                                                                                 MEDIAS EXPONENCIALES        Cruce M.SIMP          Cruce M. EXPON.                                                               Tendencia Tendencia       Tend.
 GLOBAL                                                                                                                                                                                                                                                                                                                                                                                                    Tendencia de                                                                                                                                                                                                                                                                                                                                                     HLC Canales de MAXIMOS y MINIMOS para




                                                                                                                                                                                                                                                                                                                                                                          Fuerza Tendencia +10 a -10
                                                                                                                          Señales según varios indicadores                                                                                                        CONTROL MEDIAS SIMPLES




                                                                                                                                                                                                                                                                                                                                                                                                                                                                                                                                                                                                                                                                                                       posible techo / de superarlo
                                                                                                                                                                                                                                                                                                                                                                                                                                                          Larga 30                                                 Algunos datos por FUNDAMENTALES




                                                                                                                                                                                                                                                                                                                                                                           Ema 5 / Ema 20 especial VIX
                                                                                                                                                                                                                                                                                                                                                   Si Corta > = Larga                                                                                                                                                                                                                                                                                                    Soportes y




                                                                                                                                                                                                                                                                                                                                                                           MACD EMA 20 / 100 / 10
                                                                                                                                                                                                                                                                                                                                                                           MACD EMA 50 / 100 / 15




                                                                                                                                                                                                                                                                                                                                                                                                                                                                                                                                                                                                                                                                                                                                      podría tomar más impulso alcista
                                                                                                                                                                                                                                                                                                                             Si Corta >= Larga                                                                                              a Medio
                                                                                     15-ago-11                                                                                                                                                                                                   Si precio cierre >= media                                                                                                        a Medio




                                                                                                                                                                                                                                                                                                                                                                            MACD EMA 20 / 50 / 10




                                                                                                                                                                                                                                                                                                                                                                            Weekly Strenght Indicator
                                                                                                                                                                                                                                                                                                                                                                            MACD SMA 13 / 34 / 8
                                                                                                                                                                                                                                                                   Si precio cierre >= media                                                                                                               Medias a Corto                                                                                                                                                                                                                                                                                                                                                TRADING IntraDIA o días si posición se ha tomado en días




                                                                                                                                                                                                                                                                                                                                                                             MACD SMA 2 / 34 / 5
                                                                                                                                                                                                                                                                                                                             aparecerá 1, si no   aparecerá 1, si no en                                                                                   semanas                                                                                                                                                                                                       Resistencias
  scan                                                                                                                                técnicos                                                                                                                    aparecerá 1, si no en blanco
                                                                                                                                                                                                                                                                                                    aparecerá 1, si no en
                                                                                                                                                                                                                                                                                                                                                                                                               Plazo
                                                                                                                                                                                                                                                                                                                                                                                                                                    (1 a 8  PL DOT                     (sombreado en verde el 20% mejores y en rojo el 20% peores)
                                                                                                                                                                                                                                                                                                                                 en blanco               blanco                                                                                             Stan                                                                                                                                                                                                                                                                                                            anteriores (mientras no pierda el 1er. STOP colocado)




                                                                                                                                                                                                                                                                                                                                                                                Ema 20 / Sma 20
                                                                                                                                                                                                                                                                                                                                                                                                                                  semanas) SEMANAL
                                                       para:                                                                                                                                                                                                                                               blanco




                                                                                                                                                                                                                                                                                                                                                                                  RSI 14 alisado
                                                                                                                                                                                                                                                                                                                                                                                                                                                          Weinstein




                                                                                                                                                                bajando -1 a -12. Más de 3 ó 4
                                                                                    CIERRE




                                                                                                                                                                                                                                                                                                                                                                                                                                                                         % versus final año anterior
                                                                                                                                                                                                                                                                                                                                                                                                                                                                                                                                                                                                                                                                                                                                                                          PUNTOS DE                                                  PUNTOS DE




                                                                                                                                                                                                                                                                                                                                                                                                                                                                                                                                                                                                                                                                                                                                                                                                EVENTUAL MAYOR TOMA




                                                                                                                                                                                                                                                                                                                                                                                                                                                                                                                                                                                                                                                                                                                                                                                                                                                           EVENTUAL MAYOR TOMA
                                                                                                                                                                                                                                                                                                                                                                                                                                                                                                                                                                                                                                                                                                                                                                                                DE POSICIONES ALCISTAS




                                                                                                                                                                                                                                                                                                                                                                                                                                                                                                                                                                                                                                                                                                                                                                                                                                                           DE POSICIONES BAJISTAS
                                                                                                                                                                 puede indicar posible giro a




                                                                                                                                                                                                                                                                                                                                                                                                                                                                                                                                    MAX 52 semanas
                                                                                                                                                                                                                                                                                                                                                                                     RSI 140




                                                                                                                                                                                                                                                                                                                                                                                                                                                                                                                                                                                                                           % hasta Precio Objetivo /en
                                                                                                                                                                                                                                                                                                                                                                                     CCI 20
                                                                                                                                                                                                                                                                                                                                                                                     CCI 40
                                                                                                                                                                                                                                                                                                                                                                                     CCI 60
                                                                                                            SuperTrend--HeikenAshi--




                                                                                                                                                                                                                                                                                                                                                                                                                                                                                                                                                                                                  Deuda / Fondos propios
                                                                                                                                                                                                                                                                                                                                                                                                                                                                                                        MIN 52 semanas
                                                                                                                                                                                                                                       avisa posibles giros con




                                                                                                                                                                                                                                                                                                                                                                                                                                                                                                                                                                            Price to book value
                                                                                                                                                                                                                                                                                                                                                                                      RSI 14




                                                                                                                                                                                                                                                                                                                                                                                                                                                                                                                                                                                                                            negativo lo han superado
                                                                                                                                                                   Días subiendo +1 a +12 o




                                                                                                                                                                                                                      TDM Modificado

                                                                                                                                                                                                                                        ¡solo! 65% fiabilidad
                                                                                                                                                                                                                                                                                                                                                                                                         STOP STOP STOP STOP STOP




                                                                                                                                                                                                                                                                                                                                                                                                                                                                                                                                                                                                                                                                                                                                                                                                                         STOP




                                                                                                                                                                                                                                                                                                                                                                                                                                                                                                                                                                                                                                                                                                                                                                                                                                                                                    STOP
                                                                                     del día




                                                                                                                                                                     bajar y -3 ó -4 a subir
                                                                                                                                                                                                                                                                                                                                                                                                                                                                                                                                                       %
                                                                                                                                                                                                                                                                                                                                                                                                                                                                                                                                                                                                                                                                                                                                                                           COMPRA                                                      VENTA




                                                                                                                                                                                                                                                                                                                                                                                                                                                                                                                                                                                                                                                                        R2
                                                                                                                                                                                                                                                                                                                                                                                                                                                                                                                           %




                                                                                                                                                                                                                                                                  150 (30 sem.)
     Tipo Instrumento




                                      Indicadores




                                                                                                                                                                                                                                                                                                                                                                                                                                                                                                                                                                                                                                                                        S2
                                                                                                                                                                                                 OJO al Giro?? ..si
                                                                                               %                                                                                                                                                                                                                                                                                                                                                                                                                                                     Cierre




                                                                                                                                       Esto cásticos
                                                                                      hábil



                                                        X=semi-eficiente F=futuro
                                                        d=dispo WS E= +eficiente
                                                                                                                                                                                                                                                                                                                                                                                                         PL DOT 3 Media 13                               M.30Sem




                                                                                                                                                                                                                                                                    60 / 200
                                                                                                                                                                                                                                                                    34 / 233




                                                                                                                                                                                                                                                                    50 / 100
                                                                                                                                                                                                                                                                                                                                                                                                                                                                                                                         Cierre




                                                                                                                                                                                                                                                                                                                                                                                                                                                                                                                                                                                                                                                         BOLSA
                                                                                                                                                                                                                                                                                                                                                                                                                                                                                                                                                                                                                                                                                                                                                                          ENTRADAS                                                   ENTRADAS




                                                                                                                                                                                                                                                                     13 / 34
                                                                                                                                                                                                                                                                     10 / 60
                                                                                                                                                                                                                                                                     34 / 89




                                                                                                                                                                                                                                                                     18 / 40
                                                                                                                                                                                                                                                                     20 / 50
                                                                                                                                                                                                 PRECAUCIÓN !!




                                                                                                                                                                                                                                                                      8 / 13

                                                                                                                                                                                                                                                                      9 / 18
                                                                                                                                                                                                                                                                      4 / 18
                                                                                                                                                       Cortos




                                                                                                                                                                                                                                                                                                                                                                                                                                                                                                                                                                     RxD
                                                                                                                                                                                                                                                                                                                                                                                                                                                                                                                                                              PER
                                                                                    anterior versus                                                                                                                                                                                                                                                                                                                                                                                                                                                  versus




                                                                                                                     etc...)




                                                                                                                                                                                                                                                                      2/5




                                                                                                                                                                                                                                                                      3/8

                                                                                                                                                                                                                                                                      4/9
                                                                                                                                                                                                                                                                       100

                                                                                                                                                                                                                                                                       200
                                                                                                                                                                                                                                                                       233




                                                                                                                                                                                                                                                                       100




                                                                                                                                                                                                                                                                                                                                                                                                                                                                                                                                                                                                                                                                                         Resistencia
                                        Índices                                                                                                                                                                                                                                                                                                                                                          Alcista por Alcista por Alcista por Alcista por Alcista por




                                                                                                                                                                                                                                                                        10
                                                                                                                                                                                                                                                                        13
                                                                                                                                                                                                                                                                        34
                                                                                                                                                                                                                                                                        60
                                                                                                                                                                                                                                                                        89




                                                                                                                                                                                                                                                                        13
                                                                                                                                                                                                                                                                        18
                                                                                                                                                                                                                                                                        20
                                                                                                                                                                                                                                                                        40
                                                                                                                                                                                                                                                                        50
                                                                                                                                                                                                                                                                                                                                                                                                                                                                                                                         versus                                                                                                                                  ISIN




                                                                                                                                                                                                                                                                        2
                                                                                                                                                                                                                                                                        5




                                                                                                                                                                                                                                                                        3
                                                                                                                                                                                                                                                                        4
                                                                                                                                                                                                                                                                        8
                                                                                                                                                                                                                                                                        9




                                                                                                                                                                                                                                                                                                                                                                                                                                                                                                                                                                                                                                                                            Soporte
                        Subyacente




                                                                                                                                                                                                                                                                                                                                                                                                                                                                                                                                                                                                                                                                                                                                                                                                                          HASTA EL




                                                                                                                                                                                                                                                                                                                                                                                                                                                                                                                                                                                                                                                                                                                                                                                                                                                                                     HASTA EL
                                                                                                 dia                                                                                                                                                                                                                                                                                                                              encima      encima                                                                                                  MAX                                                                                                                                                                                                                  ALCISTAS                                                   BAJISTAS
                                                                                                                                                                                                                                                                                                                                                                                                          encima      encima                              encima                                                         MIN 52
                                                                                               anterior                                                                                                                                                                                                                                                                                                                                                                                                                                                52
                                     ETF y Valores
                        Símbolo




                                                                                                                                                                                                                                                                                                                                                                                                         Bajista por Bajista por Bajista por Bajista por Bajista por                                                      sem.                                                                                                                                                                                                                                              ENTRE:                                                     ENTRE:




                                                                                                                                                                                                 estoy…
                                                                                                                                                                                                                                                                                                                                                                                                                                   debajo      debajo                                                                                                 sem.
                                                                                                                                                                                                                                                                                                                                                                                                           debajo      debajo                              debajo




 ETF USA Mat-
     Energ




 ETF USA Mat-
     Energ




 ETF USA Mat-
     Energ




 ETF USA Mat-
     Energ




 ETF USA Mat-
     Energ




 ETF USA Mat-
     Energ




 ETF USA Mat-
     Energ




 ETF USA Mat-
     Energ




ETF USA Renta
     Fija




ETF USA Renta
     Fija




ETF USA Renta
     Fija




ETF USA Renta
     Fija




ETF USA Renta
     Fija




ETF USA Renta
     Fija




ETF USA Renta
     Fija




ETF USA Renta
     Fija




ETF USA Renta
     Fija




ETF USA Renta
     Fija




ETF USA Renta
     Fija




ETF USA Renta
     Fija




ETF USA Renta
     Fija




ETF USA Renta
     Fija




ETF USA Renta
     Fija




                                                                                                                                                                                                                                                                                                                                                                                                                                                                                                                                                                                                                                                                         7,845.6

                                                                                                                                                                                                                                                                                                                                                                                                                                                                                                                                                                                                                                                                                      9,048.2

                                                                                                                                                                                                                                                                                                                                                                                                                                                                                                                                                                                                                                                                                                                      9,846.4
                                                                                                                                                                                                                                                                                                                                                                             -229.1
                                                                                                                                                                                                                                                                                                                                                                             -147.9
                                                                                                                                                                                                                                                                                                                                                                             -234.8
                                                                                                                                                                                                                                                                                                                                                                             -119.6
                                                                                                                                                                                                                                                                                                                                                                             -100.2
                                                                                                                                                                                                                                                                                                                                                                             -159.2
                                                                                                                                                                                                                                                                                                                                                                             -170.8
                                                                                                                                                                                                                                                                                                                                                                              186.0




                                                                                                          ligeramente
                                                                                                                                                                                                                                                                                                                                                                               26.6
                                                                                                                                                                                                                                                                                                                                                                               17.4
                                                                                                                                                                                                                                                                                                                                                                               42.7




                                                                                                                                                                                                                                                                                                                                                                                                  -12




                                                                                     8,647.3    4.82%                                                                       2                                                                                     1 1                            1 1 1 1                     1 1 1 1 1 1                                                                  8,227.5     8,885.4     9,513.2     9,052.4     10,309.6
                                                                                                                                                                                                                                                                                                                                                                                                   -7




Acciones IBEX35                          IBEX 35                                                                                            alcista                                                                         alcista                                                                                                                                                                                                                                    -12.29%                         7,966.0            8.6%    11,113.0           -22.2%   11.4   5.2%   1.30                                                                                                                                                                                          8,460.9 y   7,845.6           7,810.3                      8,866.5 y   9,048.2           9,075.3
                                                            d200




                                                                                                              alcista




                                                                                                                                                                                                                                                                                                                                                                                                                                                                                                                                                                                                                                                                         13.075

                                                                                                                                                                                                                                                                                                                                                                                                                                                                                                                                                                                                                                                                                      14.965

                                                                                                                                                                                                                                                                                                                                                                                                                                                                                                                                                                                                                                                                                                                      16.100
                                                                                                                                                                                                                                                                                                                                                                             -112.8
                                                                                                                                                                                                                                                                                                                                                                             -171.1
                                                                                                                                                                                                                                                                                                                                                                             -138.7




                                                                                                          ligeramente
                                                                                                                                                                                                                                                                                                                                                                              28.4
                                                                                                                                                                                                                                                                                                                                                                              18.8
                                                                                                                                                                                                                                                                                                                                                                              40.9




                                                                                                                                                                                                                                                                                                                                                                                                  -11




                                                                                                                                                                            2
                                                                                                                                                                                                                                                                                                                                                                              -0.3
                                                                                                                                                                                                                                                                                                                                                                              -0.2
                                                                                                                                                                                                                                                                                                                                                                              -0.3
                                                                                                                                                                                                                                                                                                                                                                              -0.1




                                                                                                                                                                                                                                                                  1 1                            1 1 1                       1 1 1 1 1 1
                                                                                                                                                                                                                                                                                                                                                                               0.2




                                                           E10                       14.335     4.29%                                                                                                                                                                                                                                                                                                     13.804      14.750      15.800       14.972      17.091
                                                                                                                                                                                                                                                                                                                                                                                                   -7




Acciones IBEX35                        TELEFÓNICA                                                                                           alcista                                                                         alcista                                                                                                                                                                                                                                    -15.53%                         13.345             7.4%    19.600             -26.9%   9.8    8.8%   3.00                  1.75                     22.1%                                                                                                                                          14.051 y    13.075             13.016                      14.651 y    14.965             15.010
                                                                                                              alcista
                                                                                                                                                                                                                                                                                                                                                                             -101.8
                                                                                                                                                                                                                                                                                                                                                                             -162.0
                                                                                                                                                                                                                                                                                                                                                                             -182.0




                                                                                                                                                                                                                                                                                                                                                                                                                                                                                                                                                                                                                                                                         5.653

                                                                                                                                                                                                                                                                                                                                                                                                                                                                                                                                                                                                                                                                                      6.773

                                                                                                                                                                                                                                                                                                                                                                                                                                                                                                                                                                                                                                                                                                                      7.700
                                                                                                          ligeramente
                                                                                                                                                                                                                                                                                                                                                                              26.7
                                                                                                                                                                                                                                                                                                                                                                              19.2
                                                                                                                                                                                                                                                                                                                                                                              43.4




                                                                                                                                                                                                                                                                                                                                                                                                  -15




                                                                                                                                                                            2
                                                                                                                                                                                                                                                                                                                                                                              -0.2
                                                                                                                                                                                                                                                                                                                                                                              -0.1
                                                                                                                                                                                                                                                                                                                                                                              -0.2
                                                                                                                                                                                                                                                                                                                                                                              -0.1




                                                                                                                                                                                                                                                                  1 1                            1 1 1                       1 1 1 1 1 1
                                                                                                                                                                                                                                                                                                                                                                               0.1




                                                           E10                       6.400      6.56%                                                                                                                                                                                                                                                                                                      6.104       6.627       7.300       6.791       8.058
                                                                                                                                                                                                                                                                                                                                                                                                   -7




Acciones IBEX35                      BANCO SANTANDER                                                                                        alcista                                                                         alcista                                                                                                                                                                                                                                    -19.29%                         5.820              10.0%    9.780             -34.6%   8.3    7.2%   0.90                  2.50                     32.8%                                                                                                                                           6.213 y     5.653               5.628                      6.621 y     6.773               6.794
                                                                                                              alcista
                                                                                                                                                                                                                                                                                                                                                                             -101.3
                                                                                                                                                                                                                                                                                                                                                                             -155.0
                                                                                                                                                                                                                                                                                                                                                                             -140.1




                                                                                                                                                                                                                                                                                                                                                                                                                                                                                                                                                                                                                                                                         5.591

                                                                                                                                                                                                                                                                                                                                                                                                                                                                                                                                                                                                                                                                                      6.849

                                                                                                                                                                                                                                                                                                                                                                                                                                                                                                                                                                                                                                                                                                                      7.800
                                                                                                          ligeramente
                                                                                                                                                                                                                                                                                                                                                                              29.6
                                                                                                                                                                                                                                                                                                                                                                              22.3
                                                                                                                                                                                                                                                                                                                                                                              43.5




                                                                                                                                                                                                                                                                                                                                                                                                  -15




                                                                                                                                                                            2
                                                                                                                                                                                                                                                                                                                                                                              -0.2
                                                                                                                                                                                                                                                                                                                                                                              -0.1
                                                                                                                                                                                                                                                                                                                                                                              -0.2
                                                                                                                                                                                                                                                                                                                                                                              -0.1




                                                                                                                                                                                                                                                                  1 1                            1 1 1 1                     1 1 1 1 1 1
                                                                                                                                                                                                                                                                                                                                                                               0.1




                                                           E10                       6.430      6.23%                                                                                                                                                                                                                                                                                                      6.095       6.651       7.400       6.809       8.209
                                                                                                                                                                                                                                                                                                                                                                                                   -7




Acciones IBEX35                           BBVA                                                                                              alcista                                                                         alcista                                                                                                                                                                                                                                    -14.95%                         5.817              10.5%   10.580             -39.2%   7.7    5.0%   1.00                  3.57                     40.0%                                                                                                                                           6.234 y     5.591               5.566                      6.649 y     6.849               6.870
                                                                                                              alcista
                                                                                                                                                                                                                                                                                                                                                                             -140.8
                                                                                                                                                                                                                                                                                                                                                                             -191.9




                                                                                                                                                                                                                                                                                                                                                                                                                                                                                                                                                                                                                                                                         4.708

                                                                                                                                                                                                                                                                                                                                                                                                                                                                                                                                                                                                                                                                                      5.482

                                                                                                                                                                                                                                                                                                                                                                                                                                                                                                                                                                                                                                                                                                                      5.800
                                                                                                                                                                                                                                                                                                                                                                              -92.5
                                                                                                                                                                                                                                                                                                                                                                               29.4
                                                                                                                                                                                                                                                                                                                                                                               21.1
                                                                                                                                                                                                                                                                                                                                                                               44.2




                                                                                                                                                                                                                                                                                                                                                                                                  -10




                                                                                                                                                                            2
                                                                                                                                                                                                                                                                                                                                                                               -0.1
                                                                                                                                                                                                                                                                                                                                                                               -0.1
                                                                                                                                                                                                                                                                                                                                                                               -0.1
                                                                                                                                                                                                                                                                                                                                                                               -0.1




                                                                                                                                                                                                                                                                  1 1 1                          1 1 1 1                     1 1 1 1 1 1
                                                                                                                                                                                                                                                                                                                                                                                0.1




                                                           E10                       5.211      4.47%                                                                                                                                                                                                                                                                                                      4.941       5.303       5.700       5.398       6.027
                                                                                                                                                                                                                                                                                                                                                                                                   -6




Acciones IBEX35                         IBERDROLA                                                           neutro                          alcista                                                                         alcista                                                                                                                                                                                                                                    -9.69%                          4.776              9.1%     6.470             -19.5%   12.5   5.3%   1.10                  0.75                     22.8%                                                                                                                                           5.101 y     4.708               4.686                      5.341 y     5.482               5.498




                                                                                                                                                                                                                                                                                                                                                                                                                                                                                                                                                                                                                                                                         17.132

                                                                                                                                                                                                                                                                                                                                                                                                                                                                                                                                                                                                                                                                                      20.582

                                                                                                                                                                                                                                                                                                                                                                                                                                                                                                                                                                                                                                                                                                                      22.200
                                                                                                                                                                                                                                                                                                                                                                             -165.5
                                                                                                                                                                                                                                                                                                                                                                             -179.1
                                                                                                                                                                                                                                                                                                                                                                              -95.5
                                                                                                                                                                                                                                                                                                                                                                               30.3
                                                                                                                                                                                                                                                                                                                                                                               23.2
                                                                                                                                                                                                                                                                                                                                                                               46.3




                                                                                                                                                                                                                                                                                                                                                                                                  -12




                                                                                                                                                                            2
                                                                                                                                                                                                                                                                                                                                                                               -0.5
                                                                                                                                                                                                                                                                                                                                                                               -0.4
                                                                                                                                                                                                                                                                                                                                                                               -0.6
                                                                                                                                                                                                                                                                                                                                                                               -0.3




                                                                                                                                                                                                                                                                  1 1                            1 1 1 1                     1 1 1 1 1 1
                                                                                                                                                                                                                                                                                                                                                                                0.5




                                                           E10                       19.385     5.99%                                                                                                                                                                                                                                                                                                     18.273      19.985      21.100       20.311      22.846
                                                                                                                                                                                                                                                                                                                                                                                                   -7




Acciones IBEX35                          REPSOL                                                             neutro                          alcista                                                                         alcista                                                                                                                                                                                                                                    -7.03%                          17.550             10.5%   24.790             -21.8%   12.9   4.4%   1.13                  0.46                     28.0%                                                                                                                                          18.909 y    17.132             17.055                      19.943 y    20.582             20.643




                                                                                                                                                                                                                                                                                                                                                                                                                                                                                                                                                                                                                                                                         10.063

                                                                                                                                                                                                                                                                                                                                                                                                                                                                                                                                                                                                                                                                                      11.583

                                                                                                                                                                                                                                                                                                                                                                                                                                                                                                                                                                                                                                                                                                                      13.600
                                                                                                                                                                                                                                                                                                                                                                             -143.9
                                                                                                                                                                                                                                                                                                                                                                             -208.3
                                                                                                                                                                                                                                                                                                                                                                              -80.8




                                                                                                          ligeramente
                                                                                                                                                                                                                                                                                                                                                                               13.9
                                                                                                                                                                                                                                                                                                                                                                               12.0
                                                                                                                                                                                                                                                                                                                                                                               43.3




                                                                                                                                                                                                                                                                                                                                                                                                  -20




                                                                                                                                                                            2
                                                                                                                                                                                                                                                                                                                                                                               -0.5
                                                                                                                                                                                                                                                                                                                                                                               -0.3
                                                                                                                                                                                                                                                                                                                                                                               -0.5
                                                                                                                                                                                                                                                                                                                                                                               -0.3




                                                                                                                                                                                                                                                                  1 1                            1 1                         1 1 1 1 1 1
                                                                                                                                                                                                                                                                                                                                                                                0.5




                                                           E10                       11.050     2.98%                                                                                                                                                                                                                                                                                                     10.546      11.571      13.300       11.966      14.757
                                                                                                                                                                                                                                                                                                                                                                                                   -7




Acciones IBEX35                          ABERTIS                                                                                            alcista                                                                         alcista                                                                                                                                                                                                                                    -17.90%                         10.350             6.8%    16.030             -31.1%   16.5   4.4%   2.60                  2.73                     13.5%                                                                                                                                          10.820 y    10.063             10.018                      11.382 y    11.583             11.618
                                                                                                              alcista




                                                                                                                                                                                                                                                                                                                                                                                                                                                                                                                                                                                                                                                                         15.730

                                                                                                                                                                                                                                                                                                                                                                                                                                                                                                                                                                                                                                                                                      19.360

                                                                                                                                                                                                                                                                                                                                                                                                                                                                                                                                                                                                                                                                                                                      20.800
                                                                                                                                                                                                                                                                                                                                                                             -119.4
                                                                                                                                                                                                                                                                                                                                                                              -73.2
                                                                                                                                                                                                                                                                                                                                                                              -92.2




                                                                                                          ligeramente
                                                                                                                                                                                                                                                                                                                                                                               37.7
                                                                                                                                                                                                                                                                                                                                                                               29.6
                                                                                                                                                                                                                                                                                                                                                                               48.7




                                                                                                                                                                            2
                                                                                                                                                                                                                                                                                                                                                                               -0.5
                                                                                                                                                                                                                                                                                                                                                                               -0.2
                                                                                                                                                                                                                                                                                                                                                                               -0.4
                                                                                                                                                                                                                                                                                                                                                                               -0.3




                                                                                                                                                                                                                                                                  1 1 1 1                        1 1 1 1 1                   1 1 1 1 1 1
                                                                                                                                                                                                                                                                                                                                                                                0.8




                                                           E10                       18.150     7.17%                                                                                                                                                                                                                                                                                                     16.737      17.998      19.100       18.388      20.786
                                                                                                                                                                                                                                                                                                                                                                                                  -5
                                                                                                                                                                                                                                                                                                                                                                                                  -9




Acciones IBEX35                         ABENGOA                                                                                             alcista                                                                         alcista                                                                                                                                                                                                                                    -1.25%                          15.650             16.0%   24.000             -24.4%   10.0   1.0%   1.56                  1.00                      7.5%                                                                                                                                          17.474 y    15.730             15.659                      18.898 y    19.360             19.418
                                                                                                              alcista




                                                                                                                                                                                                                                                                                                                                                                                                                                                                                                                                                                                                                                                                         24.908

                                                                                                                                                                                                                                                                                                                                                                                                                                                                                                                                                                                                                                                                                      28.548

                                                                                                                                                                                                                                                                                                                                                                                                                                                                                                                                                                                                                                                                                                                      31.100
                                                                                                                                                                                                                                                                                                                                                                             -132.5
                                                                                                                                                                                                                                                                                                                                                                              -58.3
                                                                                                                                                                                                                                                                                                                                                                              -93.9




                                                                                                          ligeramente
                                                                                                                                                                                                                                                                                                                                                                               34.0
                                                                                                                                                                                                                                                                                                                                                                               23.7
                                                                                                                                                                                                                                                                                                                                                                               42.0




                                                                                                                                                                            2
                                                                                                                                                                                                                                                                                                                                                                               -0.6
                                                                                                                                                                                                                                                                                                                                                                               -0.3
                                                                                                                                                                                                                                                                                                                                                                               -0.5
                                                                                                                                                                                                                                                                                                                                                                               -0.3




                                                                                                                                                                                                                                                                  1 1 1 1                        1 1 1 1 1                   1 1 1 1 1 1
                                                                                                                                                                                                                                                                                                                                                                                1.1




                                                          d10                        27.325     5.02%                                                                                                                                                                                                                                                                                                     25.427      27.172      29.800       27.746      32.194
                                                                                                                                                                                                                                                                                                                                                                                                  -5
                                                                                                                                                                                                                                                                                                                                                                                                  -9




Acciones IBEX35                            ACS                                                                                              alcista                                                                         alcista                                                                                                                                                                                                                                    -22.11%                         24.775             10.3%   38.380             -28.8%   11.2   6.1%   2.10                  1.80                     20.8%                                                                                                                                          26.713 y    24.908             24.796                      28.035 y    28.548             28.634
                                                                                                              alcista




                                                                                                                                                                                                                                                                                                                                                                                                                                                                                                                                                                                                                                                                                      10.644

                                                                                                                                                                                                                                                                                                                                                                                                                                                                                                                                                                                                                                                                                                                      11.800
                                                                                                                                                                                                                                                                                                                                                                             -118.3
                                                                                                                                                                                                                                                                                                                                                                             -122.8




                                                                                                                                                                                                                                                                                                                                                                                                                                                                                                                                                                                                                                                                         9.428
                                                                                                                                                                                                                                                                                                                                                                              -77.8




                                                                                                          ligeramente
                                                                                                                                                                                                                                                                                                                                                                               29.9
                                                                                                                                                                                                                                                                                                                                                                               21.8
                                                                                                                                                                                                                                                                                                                                                                               43.2




                                                                                                                                                                                                                                                                                                                                                                                                  -13




                                                                                                                                                                            2
                                                                                                                                                                                                                                                                                                                                                                               -0.3
                                                                                                                                                                                                                                                                                                                                                                               -0.2
                                                                                                                                                                                                                                                                                                                                                                               -0.3
                                                                                                                                                                                                                                                                                                                                                                               -0.2




                                                                                                                                                                                                                                                                  1 1                            1 1                         1 1 1 1 1 1
                                                                                                                                                                                                                                                                                                                                                                                0.3




                                                           E10                       10.165     1.50%                                                                                                                                                                                                                                                                                                      9.812      10.519      11.700       10.640      12.758
                                                                                                                                                                                                                                                                                                                                                                                                   -6




Acciones IBEX35                         ACERINOX                                                                                            alcista                                                                         alcista                                                                                                                                                                                                                                    -22.58%                         9.656              5.3%    14.080             -27.8%   17.2   3.5%   1.64                  0.56                      7.1%                                                                                                                                           9.947 y     9.428               9.385                     10.402 y    10.644             10.676
                                                                                                              alcista




                                                                                                                                                                                                                                                                                                                             .                                                                                                                                                                                             8/15/2011 12:59 AM Página 6 de 17
globalscaninverassist20110812-110815030041-phpapp01.xlsx


                                                                                                                                                                                                                                                                                                    MEDIAS EXPONENCIALES          Cruce M.SIMP         Cruce M. EXPON.                                                               Tendencia Tendencia       Tend.
 GLOBAL                                                                                                                                                                                                                                                                                                                                                                                                        Tendencia de                                                                                                                                                                                                                                                                                                                                                    HLC Canales de MAXIMOS y MINIMOS para




                                                                                                                                                                                                                                                                                                                                                                              Fuerza Tendencia +10 a -10
                                                                                                                           Señales según varios indicadores                                                                                                        CONTROL MEDIAS SIMPLES




                                                                                                                                                                                                                                                                                                                                                                                                                                                                                                                                                                                                                                                                                                          posible techo / de superarlo
                                                                                                                                                                                                                                                                                                                                                                                                                                                              Larga 30                                                 Algunos datos por FUNDAMENTALES




                                                                                                                                                                                                                                                                                                                                                                               Ema 5 / Ema 20 especial VIX
                                                                                                                                                                                                                                                                                                                                                       Si Corta > = Larga                                                                                                                                                                                                                                                                                                   Soportes y




                                                                                                                                                                                                                                                                                                                                                                               MACD EMA 20 / 100 / 10
                                                                                                                                                                                                                                                                                                                                                                               MACD EMA 50 / 100 / 15




                                                                                                                                                                                                                                                                                                                                                                                                                                                                                                                                                                                                                                                                                                                                         podría tomar más impulso alcista
                                                                                                                                                                                                                                                                                                                                 Si Corta >= Larga                                                                                              a Medio
                                                                                       15-ago-11                                                                                                                                                                                                    Si precio cierre >= media                                                                                                         a Medio




                                                                                                                                                                                                                                                                                                                                                                                MACD EMA 20 / 50 / 10




                                                                                                                                                                                                                                                                                                                                                                                Weekly Strenght Indicator
                                                                                                                                                                                                                                                                                                                                                                                MACD SMA 13 / 34 / 8
                                                                                                                                                                                                                                                                    Si precio cierre >= media                                                                                                                  Medias a Corto                                                                                                                                                                                                                                                                                                                                               TRADING IntraDIA o días si posición se ha tomado en días




                                                                                                                                                                                                                                                                                                                                                                                 MACD SMA 2 / 34 / 5
                                                                                                                                                                                                                                                                                                                                 aparecerá 1, si no   aparecerá 1, si no en                                                                                   semanas                                                                                                                                                                                                      Resistencias
  scan                                                                                                                                 técnicos                                                                                                                    aparecerá 1, si no en blanco
                                                                                                                                                                                                                                                                                                       aparecerá 1, si no en
                                                                                                                                                                                                                                                                                                                                                                                                                   Plazo
                                                                                                                                                                                                                                                                                                                                                                                                                                        (1 a 8  PL DOT                     (sombreado en verde el 20% mejores y en rojo el 20% peores)
                                                                                                                                                                                                                                                                                                                                     en blanco               blanco                                                                                             Stan                                                                                                                                                                                                                                                                                                           anteriores (mientras no pierda el 1er. STOP colocado)




                                                                                                                                                                                                                                                                                                                                                                                    Ema 20 / Sma 20
                                                                                                                                                                                                                                                                                                                                                                                                                                      semanas) SEMANAL
                                                         para:                                                                                                                                                                                                                                                blanco




                                                                                                                                                                                                                                                                                                                                                                                      RSI 14 alisado
                                                                                                                                                                                                                                                                                                                                                                                                                                                              Weinstein




                                                                                                                                                                 bajando -1 a -12. Más de 3 ó 4
                                                                                      CIERRE




                                                                                                                                                                                                                                                                                                                                                                                                                                                                             % versus final año anterior
                                                                                                                                                                                                                                                                                                                                                                                                                                                                                                                                                                                                                                                                                                                                                                             PUNTOS DE                                                PUNTOS DE




                                                                                                                                                                                                                                                                                                                                                                                                                                                                                                                                                                                                                                                                                                                                                                                                 EVENTUAL MAYOR TOMA




                                                                                                                                                                                                                                                                                                                                                                                                                                                                                                                                                                                                                                                                                                                                                                                                                                                          EVENTUAL MAYOR TOMA
                                                                                                                                                                                                                                                                                                                                                                                                                                                                                                                                                                                                                                                                                                                                                                                                 DE POSICIONES ALCISTAS




                                                                                                                                                                                                                                                                                                                                                                                                                                                                                                                                                                                                                                                                                                                                                                                                                                                          DE POSICIONES BAJISTAS
                                                                                                                                                                  puede indicar posible giro a




                                                                                                                                                                                                                                                                                                                                                                                                                                                                                                                                       MAX 52 semanas
                                                                                                                                                                                                                                                                                                                                                                                         RSI 140




                                                                                                                                                                                                                                                                                                                                                                                                                                                                                                                                                                                                                              % hasta Precio Objetivo /en
                                                                                                                                                                                                                                                                                                                                                                                         CCI 20
                                                                                                                                                                                                                                                                                                                                                                                         CCI 40
                                                                                                                                                                                                                                                                                                                                                                                         CCI 60
                                                                                                             SuperTrend--HeikenAshi--




                                                                                                                                                                                                                                                                                                                                                                                                                                                                                                                                                                                                     Deuda / Fondos propios
                                                                                                                                                                                                                                                                                                                                                                                                                                                                                                            MIN 52 semanas
                                                                                                                                                                                                                                        avisa posibles giros con




                                                                                                                                                                                                                                                                                                                                                                                                                                                                                                                                                                               Price to book value
                                                                                                                                                                                                                                                                                                                                                                                          RSI 14




                                                                                                                                                                                                                                                                                                                                                                                                                                                                                                                                                                                                                               negativo lo han superado
                                                                                                                                                                    Días subiendo +1 a +12 o




                                                                                                                                                                                                                       TDM Modificado

                                                                                                                                                                                                                                         ¡solo! 65% fiabilidad
                                                                                                                                                                                                                                                                                                                                                                                                             STOP STOP STOP STOP STOP




                                                                                                                                                                                                                                                                                                                                                                                                                                                                                                                                                                                                                                                                                                                                                                                                                          STOP




                                                                                                                                                                                                                                                                                                                                                                                                                                                                                                                                                                                                                                                                                                                                                                                                                                                                                   STOP
                                                                                       del día




                                                                                                                                                                      bajar y -3 ó -4 a subir
                                                                                                                                                                                                                                                                                                                                                                                                                                                                                                                                                          %
                                                                                                                                                                                                                                                                                                                                                                                                                                                                                                                                                                                                                                                                                                                                                                              COMPRA                                                    VENTA




                                                                                                                                                                                                                                                                                                                                                                                                                                                                                                                                                                                                                                                                           R2
                                                                                                                                                                                                                                                                                                                                                                                                                                                                                                                               %




                                                                                                                                                                                                                                                                   150 (30 sem.)
     Tipo Instrumento




                                      Indicadores




                                                                                                                                                                                                                                                                                                                                                                                                                                                                                                                                                                                                                                                                           S2
                                                                                                                                                                                                  OJO al Giro?? ..si
                                                                                                 %                                                                                                                                                                                                                                                                                                                                                                                                                                                      Cierre




                                                                                                                                        Esto cásticos
                                                                                        hábil



                                                          X=semi-eficiente F=futuro
                                                          d=dispo WS E= +eficiente
                                                                                                                                                                                                                                                                                                                                                                                                             PL DOT 3 Media 13                               M.30Sem




                                                                                                                                                                                                                                                                     60 / 200
                                                                                                                                                                                                                                                                     34 / 233




                                                                                                                                                                                                                                                                     50 / 100
                                                                                                                                                                                                                                                                                                                                                                                                                                                                                                                             Cierre




                                                                                                                                                                                                                                                                                                                                                                                                                                                                                                                                                                                                                                                            BOLSA
                                                                                                                                                                                                                                                                                                                                                                                                                                                                                                                                                                                                                                                                                                                                                                             ENTRADAS                                                 ENTRADAS




                                                                                                                                                                                                                                                                      13 / 34
                                                                                                                                                                                                                                                                      10 / 60
                                                                                                                                                                                                                                                                      34 / 89




                                                                                                                                                                                                                                                                      18 / 40
                                                                                                                                                                                                                                                                      20 / 50
                                                                                                                                                                                                  PRECAUCIÓN !!




                                                                                                                                                                                                                                                                       8 / 13

                                                                                                                                                                                                                                                                       9 / 18
                                                                                                                                                                                                                                                                       4 / 18
                                                                                                                                                        Cortos




                                                                                                                                                                                                                                                                                                                                                                                                                                                                                                                                                                        RxD
                                                                                                                                                                                                                                                                                                                                                                                                                                                                                                                                                                 PER
                                                                                      anterior versus                                                                                                                                                                                                                                                                                                                                                                                                                                                   versus




                                                                                                                      etc...)




                                                                                                                                                                                                                                                                       2/5




                                                                                                                                                                                                                                                                       3/8

                                                                                                                                                                                                                                                                       4/9
                                                                                                                                                                                                                                                                        100

                                                                                                                                                                                                                                                                        200
                                                                                                                                                                                                                                                                        233




                                                                                                                                                                                                                                                                        100




                                                                                                                                                                                                                                                                                                                                                                                                                                                                                                                                                                                                                                                                                            Resistencia
                                        Índices                                                                                                                                                                                                                                                                                                                                                              Alcista por Alcista por Alcista por Alcista por Alcista por




                                                                                                                                                                                                                                                                         10
                                                                                                                                                                                                                                                                         13
                                                                                                                                                                                                                                                                         34
                                                                                                                                                                                                                                                                         60
                                                                                                                                                                                                                                                                         89




                                                                                                                                                                                                                                                                         13
                                                                                                                                                                                                                                                                         18
                                                                                                                                                                                                                                                                         20
                                                                                                                                                                                                                                                                         40
                                                                                                                                                                                                                                                                         50
                                                                                                                                                                                                                                                                                                                                                                                                                                                                                                                             versus                                                                                                                                 ISIN




                                                                                                                                                                                                                                                                         2
                                                                                                                                                                                                                                                                         5




                                                                                                                                                                                                                                                                         3
                                                                                                                                                                                                                                                                         4
                                                                                                                                                                                                                                                                         8
                                                                                                                                                                                                                                                                         9




                                                                                                                                                                                                                                                                                                                                                                                                                                                                                                                                                                                                                                                                               Soporte
                        Subyacente




                                                                                                                                                                                                                                                                                                                                                                                                                                                                                                                                                                                                                                                                                                                                                                                                                           HASTA EL




                                                                                                                                                                                                                                                                                                                                                                                                                                                                                                                                                                                                                                                                                                                                                                                                                                                                                    HASTA EL
                                                                                                  dia                                                                                                                                                                                                                                                                                                                                 encima      encima                                                                                                 MAX                                                                                                                                                                                                                  ALCISTAS                                                 BAJISTAS
                                                                                                                                                                                                                                                                                                                                                                                                              encima      encima                              encima                                                         MIN 52
                                                                                                anterior                                                                                                                                                                                                                                                                                                                                                                                                                                                  52
                                     ETF y Valores
                        Símbolo




                                                                                                                                                                                                                                                                                                                                                                                                             Bajista por Bajista por Bajista por Bajista por Bajista por                                                      sem.                                                                                                                                                                                                                                             ENTRE:                                                   ENTRE:




                                                                                                                                                                                                  estoy…
                                                                                                                                                                                                                                                                                                                                                                                                                                       debajo      debajo                                                                                                sem.
                                                                                                                                                                                                                                                                                                                                                                                                               debajo      debajo                              debajo




                                                                                                                                                                                                                                                                                                                                                                                                                                                                                                                                                                                                                                                                            11.948

                                                                                                                                                                                                                                                                                                                                                                                                                                                                                                                                                                                                                                                                                         13.448

                                                                                                                                                                                                                                                                                                                                                                                                                                                                                                                                                                                                                                                                                                                         14.200
                                                                                                                                                                                                                                                                                                                                                                                 -100.8
                                                                                                                                                                                                                                                                                                                                                                                 -172.7
                                                                                                                                                                                                                                                                                                                                                                                 -233.1
                                                                                                           ligeramente




                                                                                                                                                                                                                                                                                                                                                                                  31.5
                                                                                                                                                                                                                                                                                                                                                                                  26.1
                                                                                                                                                                                                                                                                                                                                                                                  44.7
                                                                                                                                                                             2




                                                                                                                                                                                                                                                                                                                                                                                  -0.2
                                                                                                                                                                                                                                                                                                                                                                                  -0.2
                                                                                                                                                                                                                                                                                                                                                                                  -0.2
                                                                                                                                                                                                                                                                                                                                                                                  -0.1
                                                                                                                                                                                                                                                                   1 1                             1 1 1 1                       1 1 1 1 1 1




                                                                                                                                                                                                                                                                                                                                                                                   0.3
                                                             E10                       12.905    2.75%                                                                                                                                                                                                                                                                                                        12.417      13.149      13.500       13.269      14.128




                                                                                                                                                                                                                                                                                                                                                                                                      -7
                                                                                                                                                                                                                                                                                                                                                                                                      -7
Acciones IBEX35                          AMADEUS                                                                                             alcista                                                                         alcista                                                                                                                                                                                                                                       -17.70%                         12.305             4.9%    15.900            -18.8%   12.9   2.5%   8.21                  3.31                     24.0%                                                                                                                                          12.670 y   11.948            11.895                      13.140 y   13.448            13.489
                                                                                                               alcista




                                                                                                                                                                                                                                                                                                                                                                                                                                                                                                                                                                                                                                                                            56.383

                                                                                                                                                                                                                                                                                                                                                                                                                                                                                                                                                                                                                                                                                         64.623

                                                                                                                                                                                                                                                                                                                                                                                                                                                                                                                                                                                                                                                                                                                         71.500
                                                                                                                                                                                                                                                                                                                                                                                 -120.4
                                                                                                                                                                                                                                                                                                                                                                                 -149.1
                                                                                                                                                                                                                                                                                                                                                                                 -163.2
                                                                                                                                                                                                                                                                                                                                                                                  33.1
                                                                                                                                                                                                                                                                                                                                                                                  27.1
                                                                                                                                                                                                                                                                                                                                                                                  50.0




                                                                                                                                                                                                                                                                                                                                                                                                      -11
                                                                                                                                                                             2




                                                                                                                                                                                                                                                                                                                                                                                  -1.5
                                                                                                                                                                                                                                                                                                                                                                                  -1.1
                                                                                                                                                                                                                                                                                                                                                                                  -1.8
                                                                                                                                                                                                                                                                                                                                                                                  -0.9
                                                                                                                                                                                                                                                                   1 1                             1 1                           1 1 1 1 1 1




                                                                                                                                                                                                                                                                                                                                                                                   1.0
                                                            d10                        61.690    3.20%                                                                                                                                                                                                                                                                                                        59.356      64.522      66.400       65.820      71.454




                                                                                                                                                                                                                                                                                                                                                                                                       -8
Acciones IBEX35                          ACCIONA                                                             neutro                          alcista                                                                         alcista                                                                                                                                                                                                                                       16.40%                          49.930             23.6%   80.470            -23.3%   27.4   3.8%   0.80                  1.09                     25.9%                                                                                                                                          60.057 y   56.383            56.130                      63.491 y   64.623            64.817




                                                                                                                                                                                                                                                                                                                                                                                                                                                                                                                                                                                                                                                                            3.642

                                                                                                                                                                                                                                                                                                                                                                                                                                                                                                                                                                                                                                                                                         4.290

                                                                                                                                                                                                                                                                                                                                                                                                                                                                                                                                                                                                                                                                                                                         4.600
                                                                                                                                                                                                                                                                                                                                                                                 -43.7
                                                                                                                                                                                                                                                                                                                                                                                 -80.6
                                                                                                                                                                                                                                                                                                                                                                                 -72.5
                                                                                                                                                                                                                                                                                                                                                                                  42.2
                                                                                                                                                                                                                                                                                                                                                                                  39.5
                                                                                                                                                                                                                                                                                                                                                                                  47.1
                                                                                                                                                                             2




                                                                                                                                                                                                                                                                                                                                                                                  -0.0
                                                                                                                                                                                                                                                                                                                                                                                  -0.0
                                                                                                                                                                                                                                                                                                                                                                                  -0.0
                                                                                                                                                                                                                                                                                                                                                                                  -0.0
                                                                                                                                                                                                                                                                   1 1 1 1                         1 1 1 1 1 1 1                 1 1 1 1 1 1 1 1 1 1 1 1 1 1




                                                                                                                                                                                                                                                                                                                                                                                   0.1
                                                            d10                        4.074     5.60%                                                                                                                                                                                                                                                                                                         3.835       4.012       4.300       4.099       4.685




                                                                                                                                                                                                                                                                                                                                                                                                      -6
                                                                                                                                                                                                                                                                                                                                                                                                      -7
Acciones IBEX35                         BANKINTER                                                            neutro                          alcista                                                                         alcista                                                                                                                                                                                                                                       -2.07%                          3.726              9.3%    5.980             -31.9%   15.1   3.3%   0.80                  8.72                      1.4%                                                                                                                                           3.934 y    3.642              3.626                      4.219 y    4.290              4.303




                                                                                                                                                                                                                                                                                                                                                                                                                                                                                                                                                                                                                                                                            18.170

                                                                                                                                                                                                                                                                                                                                                                                                                                                                                                                                                                                                                                                                                         20.660

                                                                                                                                                                                                                                                                                                                                                                                                                                                                                                                                                                                                                                                                                                                         21.100
                                                                                                                                                                                                                                                                                                                                                                                 -33.7
                                                                                                                                                                                                                                                                                                                                                                                 -31.7
                                                                                                           ligeramente




                                                                                                                                                                                                                                                                                                                                                                                  44.9
                                                                                                                                                                                                                                                                                                                                                                                  34.0
                                                                                                                                                                                                                                                                                                                                                                                  52.6
                                                                                                                                                                             2




                                                                                                                                                                                                                                                                                                                                                                                  -0.2
                                                                                                                                                                                                                                                                                                                                                                                  -0.1
                                                                                                                                                                                                                                                                                                                                                                                  -0.1
                                                                                                                                                                                                                                                                                                                                                                                  -0.1
                                                                                                                                                                                                                                                                                                                                                                                  -4.9
                                                                                                                                                                                                                                                                   1 1 1 1                        1 1 1 1 1 1 1 1                1 1 1 1 1 1 1 1 1 1 1 1 1 1




                                                                                                                                                                                                                                                                                                                                                                                   0.6
                                                             E10                       19.690    3.25%                                                                                                                                                                                                                                                                                                        18.653      19.189      19.600       19.447      20.400




                                                                                                                                                                                                                                                                                                                                                                                                      -2
                                                                                                                                                                                                                                                                                                                                                                                                      -2
Acciones IBEX35                      BOLSAS Y MERCADOS                                                                                       alcista                                                                        neutral                                                                                                                                                                                                                                        13.36%                          16.890             16.6%   22.660            -13.1%   11.4   7.9%   3.90 -0.79                                     14.3%                                                                                                                                          19.315 y   18.170            18.088                      20.098 y   20.660            20.722
                                                                                                               alcista




                                                                                                                                                                                                                                                                                                                                                                                 -111.0
                                                                                                                                                                                                                                                                                                                                                                                 -172.3




                                                                                                                                                                                                                                                                                                                                                                                                                                                                                                                                                                                                                                                                            3.346

                                                                                                                                                                                                                                                                                                                                                                                                                                                                                                                                                                                                                                                                                         3.654

                                                                                                                                                                                                                                                                                                                                                                                                                                                                                                                                                                                                                                                                                                                         4.300
                                                                                                                                                                                                                                                                                                                                                                                  -65.6
                                                                                                           ligeramente




                                                                                                                                                                                                                                                                                                                                                                                   20.7
                                                                                                                                                                                                                                                                                                                                                                                   17.8
                                                                                                                                                                                                                                                                                                                                                                                   45.0




                                                                                                                                                                                                                                                                                                                                                                                                      -17
                                                                                                                                                                             2




                                                                                                                                                                                                                                                                                                                                                                                   -0.1
                                                                                                                                                                                                                                                                                                                                                                                   -0.1
                                                                                                                                                                                                                                                                                                                                                                                   -0.1
                                                                                                                                                                                                                                                                                                                                                                                   -0.1
                                                                                                                                                                                                                                                                   1 1                             1 1                           1 1 1 1 1 1




                                                                                                                                                                                                                                                                                                                                                                                    0.1
                                                             E10                       3.508     2.63%                                                                                                                                                                                                                                                                                                         3.380       3.699       4.300       3.779       4.743




                                                                                                                                                                                                                                                                                                                                                                                                       -7
Acciones IBEX35                         CAIXABANK                                                                                            alcista                                                                         alcista                                                                                                                                                                                                                                       -11.86%                         3.317              5.8%    5.250             -33.2%   10.4   5.1%   0.90                  0.00                     54.8%                                                                                                                                           3.443 y    3.346              3.331                      3.600 y    3.655              3.666
                                                                                                               alcista




                                                                                                                                                                                                                                                                                                                                                                                                                                                                                                                                                                                                                                                                            12.343

                                                                                                                                                                                                                                                                                                                                                                                                                                                                                                                                                                                                                                                                                         13.523

                                                                                                                                                                                                                                                                                                                                                                                                                                                                                                                                                                                                                                                                                                                         14.700
                                                                                                                                                                                                                                                                                                                                                                                 -104.2
                                                                                                                                                                                                                                                                                                                                                                                  -28.4
                                                                                                                                                                                                                                                                                                                                                                                  -63.3
                                                                                                           ligeramente




                                                                                                                                                                                                                                                                                                                                                                                   34.2
                                                                                                                                                                                                                                                                                                                                                                                   28.9
                                                                                                                                                                                                                                                                                                                                                                                   45.8
                                                                                                                                                                             2




                                                                                                                                                                                                                                                                                                                                                                                   -0.1
                                                                                                                                                                                                                                                                                                                                                                                   -0.0
                                                                                                                                                                                                                                                                                                                                                                                   -0.1
                                                                                                                                                                                                                                                                                                                                                                                   -0.2
                                                                                                                                                                                                                                                                   1 1 1 1                         1 1 1 1 1                     1 1 1 1 1 1 1 1 1 1 1 1 1 1




                                                                                                                                                                                                                                                                                                                                                                                    0.5
                                                            d10                        13.130    2.10%                                                                                                                                                                                                                                                                                                        12.531      12.933      14.200       13.086      15.352




                                                                                                                                                                                                                                                                                                                                                                                                      -4
                                                                                                                                                                                                                                                                                                                                                                                                      -9
Acciones IBEX35                         EBRO FOODS                                                                                           alcista                                                                         alcista                                                                                                                                                                                                                                       -14.91%                         12.385             6.0%    16.870            -22.2%   14.6   2.8%   1.38                  0.00                     31.9%                                                                                                                                          12.877 y   12.343            12.288                      13.383 y   13.523            13.564
                                                                                                               alcista




                                                                                                                                                                                                                                                                                                                                                                                                                                                                                                                                                                                                                                                                            17.088

                                                                                                                                                                                                                                                                                                                                                                                                                                                                                                                                                                                                                                                                                         19.678

                                                                                                                                                                                                                                                                                                                                                                                                                                                                                                                                                                                                                                                                                                                         21.400
                                                                                                                                                                                                                                                                                                                                                                                 -127.7
                                                                                                                                                                                                                                                                                                                                                                                 -177.7
                                                                                                                                                                                                                                                                                                                                                                                  -88.5
                                                                                                                                                                                                                                                                                                                                                                                   25.5
                                                                                                                                                                                                                                                                                                                                                                                   18.6
                                                                                                                                                                                                                                                                                                                                                                                   48.5




                                                                                                                                                                                                                                                                                                                                                                                                      -12
                                                                                                                                                                             2




                                                                                                                                                                                                                                                                                                                                                                                   -0.4
                                                                                                                                                                                                                                                                                                                                                                                   -0.3
                                                                                                                                                                                                                                                                                                                                                                                   -0.5
                                                                                                                                                                                                                                                                                                                                                                                   -0.3
                                                                                                                                                                                                                                                                   1 1                             1 1 1 1                       1 1 1 1 1 1




                                                                                                                                                                                                                                                                                                                                                                                    0.4
                                                             E10                       18.775    4.42%                                                                                                                                                                                                                                                                                                        17.969      19.281      20.400       19.580      21.812




                                                                                                                                                                                                                                                                                                                                                                                                       -7
Acciones IBEX35                           ENDESA                                                             neutro                          alcista                                                                         alcista                                                                                                                                                                                                                                       -0.08%                          16.860             11.4%   24.050            -21.9%   11.1   4.6%   1.26                  0.18                     14.8%                                                                                                                                          18.425 y   17.088            17.011                      19.191 y   19.678            19.737




                                                                                                                                                                                                                                                                                                                                                                                                                                                                                                                                                                                                                                                                            13.163

                                                                                                                                                                                                                                                                                                                                                                                                                                                                                                                                                                                                                                                                                         14.983

                                                                                                                                                                                                                                                                                                                                                                                                                                                                                                                                                                                                                                                                                                                         16.000
                                                                                                                                                                                                                                                                                                                                                                                 -113.3
                                                                                                                                                                                                                                                                                                                                                                                 -176.7
                                                                                                                                                                                                                                                                                                                                                                                 -253.5
                                                                                                           ligeramente




                                                                                                                                                                                                                                                                                                                                                                                  22.9
                                                                                                                                                                                                                                                                                                                                                                                  11.0
                                                                                                                                                                                                                                                                                                                                                                                  48.6
                                                                                                                                                                             2




                                                                                                                                                                                                                                                                                                                                                                                  -0.4
                                                                                                                                                                                                                                                                                                                                                                                  -0.3
                                                                                                                                                                                                                                                                                                                                                                                  -0.4
                                                                                                                                                                                                                                                                                                                                                                                  -0.2
                                                                                                                                                                                                                                                                   1 1                             1 1 1 1                       1 1 1 1 1 1




                                                                                                                                                                                                                                                                                                                                                                                   0.3
                                                            d10                        14.330    4.41%                                                                                                                                                                                                                                                                                                        13.748      14.740      14.900       14.973      15.550




                                                                                                                                                                                                                                                                                                                                                                                                      -7
                                                                                                                                                                                                                                                                                                                                                                                                      -8
Acciones IBEX35                           ENAGAS                                                                                             alcista                                                                         alcista                                                                                                                                                                                                                                       -3.89%                          13.470             6.4%    16.745            -14.4%   11.6   5.2%   2.19                  1.85                      7.5%                                                                                                                                          14.087 y   13.163            13.104                      14.655 y   14.983            15.028
                                                                                                               alcista




                                                                                                                                                                                                                                                                                                                                                                                                                                                                                                                                                                                                                                                                            16.095

                                                                                                                                                                                                                                                                                                                                                                                                                                                                                                                                                                                                                                                                                         18.975

                                                                                                                                                                                                                                                                                                                                                                                                                                                                                                                                                                                                                                                                                                                         20.200
                                                                                                                                                                                                                                                                                                                                                                                 -62.4
                                                                                                                                                                                                                                                                                                                                                                                 -81.1
                                                                                                                                                                                                                                                                                                                                                                                 -79.6
                                                                                                                                                                                                                                                                                                                                                                                  40.2
                                                                                                                                                                                                                                                                                                                                                                                  32.1
                                                                                                                                                                                                                                                                                                                                                                                  47.3
                                                                                                                                                                             2




                                                                                                                                                                                                                                                                                                                                                                                  -0.3
                                                                                                                                                                                                                                                                                                                                                                                  -0.1
                                                                                                                                                                                                                                                                                                                                                                                  -0.2
                                                                                                                                                                                                                                                                                                                                                                                  -0.2
                                                                                                                                                                                                                                                                   1 1 1 1                         1 1 1 1 1                     1 1 1 1 1 1




                                                                                                                                                                                                                                                                                                                                                                                   0.5
                                                            d10                        17.955    5.03%                                                                                                                                                                                                                                                                                                        16.957      17.856      19.400       18.183      21.154




                                                                                                                                                                                                                                                                                                                                                                                                      -6
                                                                                                                                                                                                                                                                                                                                                                                                      -8
Acciones IBEX35                             FCC                                                              neutro                          alcista                                                                         alcista                                                                                                                                                                                                                                       -8.67%                          16.375             9.6%    23.950            -25.0%   10.6   6.5%   1.00                  2.38                     28.1%                                                                                                                                          17.450 y   16.095            16.023                      18.479 y   18.975            19.032




                                                                                                                                                                                                                                                                                                                                                                                 -103.6




                                                                                                                                                                                                                                                                                                                                                                                                                                                                                                                                                                                                                                                                            7.448

                                                                                                                                                                                                                                                                                                                                                                                                                                                                                                                                                                                                                                                                                         8.528

                                                                                                                                                                                                                                                                                                                                                                                                                                                                                                                                                                                                                                                                                                                         8.900
                                                                                                                                                                                                                                                                                                                                                                                  -72.5

                                                                                                                                                                                                                                                                                                                                                                                  -87.7
                                                                                                           ligeramente




                                                                                                                                                                                                                                                                                                                                                                                   43.4
                                                                                                                                                                                                                                                                                                                                                                                   32.8
                                                                                                                                                                                                                                                                                                                                                                                   48.9
                                                                                                                                                                             2




                                                                                                                                                                                                                                                                                                                                                                                   -0.1
                                                                                                                                                                                                                                                                                                                                                                                   -0.1
                                                                                                                                                                                                                                                                                                                                                                                   -0.1
                                                                                                                                                                                                                                                                                                                                                                                   -0.1
                                                                                                                                                                                                                                                                   1 1 1                           1 1 1 1 1 1                   1 1 1 1 1 1




                                                                                                                                                                                                                                                                                                                                                                                    0.3
                                                             E10                       8.145     4.33%                                                                                                                                                                                                                                                                                                         7.546       8.177       8.300       8.366       8.721




                                                                                                                                                                                                                                                                                                                                                                                                      -5
                                                                                                                                                                                                                                                                                                                                                                                                      -5
Acciones IBEX35                          FERROVIAL                                                                                           alcista                                                                         alcista                                                                                                                                                                                                                                       9.48%                           6.140              32.7%   9.480             -14.1%   60.7   4.6%   1.30                  2.98                     17.9%                                                                                                                                           7.953 y    7.448              7.415                      8.374 y    8.528              8.554
                                                                                                               alcista




                                                                                                                                                                                                                                                                                                                                                                                 -119.2
                                                                                                                                                                                                                                                                                                                                                                                 -100.5
                                                                                                                                                                                                                                                                                                                                                                                 -135.3




                                                                                                                                                                                                                                                                                                                                                                                                                                                                                                                                                                                                                                                                            3.666

                                                                                                                                                                                                                                                                                                                                                                                                                                                                                                                                                                                                                                                                                         4.280

                                                                                                                                                                                                                                                                                                                                                                                                                                                                                                                                                                                                                                                                                                                         5.300
                                                                                                           ligeramente




                                                                                                                                                                                                                                                                                                                                                                                  22.0
                                                                                                                                                                                                                                                                                                                                                                                  18.5
                                                                                                                                                                                                                                                                                                                                                                                  44.9




                                                                                                                                                                                                                                                                                                                                                                                                      -23
                                                                                                                                                                             2




                                                                                                                                                                                                                                                                                                                                                                                  -0.2
                                                                                                                                                                                                                                                                                                                                                                                  -0.1
                                                                                                                                                                                                                                                                                                                                                                                  -0.2
                                                                                                                                                                                                                                                                                                                                                                                  -0.1
                                                                                                                                                                                                                                                                   1 1                             1 1                           1 1 1 1 1 1




                                                                                                                                                                                                                                                                                                                                                                                   0.1
                                                             E10                       4.067     4.95%                                                                                                                                                                                                                                                                                                         3.888       4.473       5.200       4.602       5.981




                                                                                                                                                                                                                                                                                                                                                                                                       -7
Acciones IBEX35                           GAMESA                                                                                             alcista                                                                         alcista                                                                                                                                                                                                                                       -28.77%                         3.704              9.8%    7.460             -45.5%   22.8   1.3%   0.81 -0.13                                     35.0%                                                                                                                                           3.946 y    3.666              3.650                      4.225 y    4.286              4.298
                                                                                                               alcista




                                                                                                                                                                                                                                                                                                                                                                                                                                                                                                                                                                                                                                                                            12.232

                                                                                                                                                                                                                                                                                                                                                                                                                                                                                                                                                                                                                                                                                         14.182

                                                                                                                                                                                                                                                                                                                                                                                                                                                                                                                                                                                                                                                                                                                         14.500
                                                                                                                                                                                                                                                                                                                                                                                 -79.8
                                                                                                                                                                                                                                                                                                                                                                                 -80.7
                                                                                                                                                                                                                                                                                                                                                                                 -75.6
                                                                                                                                                                                                                                                                                                                                                                                  32.0
                                                                                                                                                                                                                                                                                                                                                                                  24.5
                                                                                                                                                                                                                                                                                                                                                                                  53.8
                                                                                                                                                                             2




                                                                                                                                                                                                                                                                                                                                                                                  -0.4
                                                                                                                                                                                                                                                                                                                                                                                  -0.2
                                                                                                                                                                                                                                                                                                                                                                                  -0.3
                                                                                                                                                                                                                                                                                                                                                                                  -0.1
                                                                                                                                                                                                                                                                   1 1 1                 1 1 1 1 1 1 1 1                        1 1 1 1 1 1 1




                                                                                                                                                                                                                                                                                                                                                                                   0.3
                                                            d10                        13.505    4.21%                                                                                                                                                                                                                                                                                                        12.830      13.520      13.000       13.641      13.169




                                                                                                                                                                                                                                                                                                                                                                                                      -5
                                                                                                                                                                                                                                                                                                                                                                                                      -4
Acciones IBEX35                        GAS NATURAL                                                           neutro                          alcista                                                                         alcista                                                                                                                                                                                                                                       17.54%                          10.220             32.1%   14.890            -9.3%    12.0   5.5%   1.18                  1.33                      3.4%                                                                                                                                          13.204 y   12.232            12.177                      13.806 y   14.182            14.224




                                                                                                                                                                                                                                                                                                                                                                                                                                                                                                                                                                                                                                                                            12.722

                                                                                                                                                                                                                                                                                                                                                                                                                                                                                                                                                                                                                                                                                         14.262

                                                                                                                                                                                                                                                                                                                                                                                                                                                                                                                                                                                                                                                                                                                         15.000
                                                                                                                                                                                                                                                                                                                                                                                 -84.7
                                                                                                                                                                                                                                                                                                                                                                                 -60.5
                                                                                                                                                                                                                                                                                                                                                                                 -46.2
                                                                                                           ligeramente




                                                                                                                                                                                                                                                                                                                                                                                  34.0
                                                                                                                                                                                                                                                                                                                                                                                  27.0
                                                                                                                                                                                                                                                                                                                                                                                  55.8
                                                                                                                                                                             2




                                                                                                                                                                                                                                                                                                                                                                                  -0.4
                                                                                                                                                                                                                                                                                                                                                                                  -0.3
                                                                                                                                                                                                                                                                                                                                                                                  -0.4
                                                                                                                                                                                                                                                                                                                                                                                  -0.1
                                                                                                                                                                                                                                                                   1 1                1 1 1 1 1 1                               1 1 1 1 1 1 1




                                                                                                                                                                                                                                                                                                                                                                                   0.1
                                                            d10                        13.705    2.66%                                                                                                                                                                                                                                                                                                        13.187      14.234      13.000       14.336      12.995




                                                                                                                                                                                                                                                                                                                                                                                                      -3
                                                                                                                                                                                                                                                                                                                                                                                                      -4
Acciones IBEX35                           GRIFOLS                                                                                            alcista                                                                        neutral                                                                                                                                                                                                                                        34.36%                          8.850              54.9%   15.245            -10.1%   22.6   1.4%   4.57                  0.88                      1.5%                                                                                                                                          13.424 y   12.722            12.664                      13.986 y   14.262            14.304
                                                                                                               alcista




                                                                                                                                                                                                                                                                                                                                                                                 -122.6
                                                                                                                                                                                                                                                                                                                                                                                 -224.7
                                                                                                                                                                                                                                                                                                                                                                                 -257.0




                                                                                                                                                                                                                                                                                                                                                                                                                                                                                                                                                                                                                                                                            2.033

                                                                                                                                                                                                                                                                                                                                                                                                                                                                                                                                                                                                                                                                                         2.275

                                                                                                                                                                                                                                                                                                                                                                                                                                                                                                                                                                                                                                                                                                                         2.600
                                                                                                                                                                                                                                                                                                                                                                                  24.1
                                                                                                                                                                                                                                                                                                                                                                                  20.8
                                                                                                                                                                                                                                                                                                                                                                                  42.6




                                                                                                                                                                                                                                                                                                                                                                                                      -16
                                                                                                                                                                             2




                                                                                                                                                                                                                                                                                                                                                                                  -0.1
                                                                                                                                                                                                                                                                                                                                                                                  -0.1
                                                                                                                                                                                                                                                                                                                                                                                  -0.1
                                                                                                                                                                                                                                                                                                                                                                                  -0.0
                                                                                                                                                                                                                                                                   1 1                             1 1                           1 1 1 1 1 1




                                                                                                                                                                                                                                                                                                                                                                                   0.1
                                                             E10                       2.194     4.28%                                                                                                                                                                                                                                                                                                         2.097       2.368       2.600       2.421       2.722




                                                                                                                                                                                                                                                                                                                                                                                                       -8
Acciones IBEX35                             IAG                                                              neutro                          alcista                                                                         alcista                                                                                                                                                                                                                                       -31.22%                         2.023              8.5%    3.710             -40.9%   13.6   0.3%   0.00                  2.85                     18.5%                                                                                                                                           2.147 y    2.033              2.024                      2.266 y    2.301              2.308




                                                                                                                                                                                                                                                                                                                                                                                                                                                                                                                                                                                                                                                                            11.380

                                                                                                                                                                                                                                                                                                                                                                                                                                                                                                                                                                                                                                                                                         13.010

                                                                                                                                                                                                                                                                                                                                                                                                                                                                                                                                                                                                                                                                                                                         13.800
                                                                                                                                                                                                                                                                                                                                                                                 -102.6
                                                                                                                                                                                                                                                                                                                                                                                  -84.0
                                                                                                                                                                                                                                                                                                                                                                                  -83.2
                                                                                                           ligeramente




                                                                                                                                                                                                                                                                                                                                                                                   38.4
                                                                                                                                                                                                                                                                                                                                                                                   29.7
                                                                                                                                                                                                                                                                                                                                                                                   47.5
                                                                                                                                                                             2




                                                                                                                                                                                                                                                                                                                                                                                   -0.2
                                                                                                                                                                                                                                                                                                                                                                                   -0.2
                                                                                                                                                                                                                                                                                                                                                                                   -0.2
                                                                                                                                                                                                                                                                                                                                                                                   -0.1
                                                                                                                                                                                                                                                                   1 1 1                           1 1 1 1                       1 1 1 1 1 1




                                                                                                                                                                                                                                                                                                                                                                                    0.5
                                                             E10                       12.390    2.82%                                                                                                                                                                                                                                                                                                        11.695      12.580      13.200       12.747      13.925




                                                                                                                                                                                                                                                                                                                                                                                                      -5
                                                                                                                                                                                                                                                                                                                                                                                                      -8
Acciones IBEX35                           INDRA                                                                                              alcista                                                                        neutral                                                                                                                                                                                                                                        -3.05%                          11.395             8.7%    15.800            -21.6%   11.5   4.7%   2.09                  0.21                     21.1%                                                                                                                                          12.128 y   11.380            11.329                      12.719 y   13.010            13.049
                                                                                                               alcista




                                                                                                                                                                                                                                                                                                                                                                                                                                                                                                                                                                                                                                                                            55.687

                                                                                                                                                                                                                                                                                                                                                                                                                                                                                                                                                                                                                                                                                         60.827

                                                                                                                                                                                                                                                                                                                                                                                                                                                                                                                                                                                                                                                                                                                         63.900
                                                                                                                                                                                                                                                                                                                                                                                 -128.7
                                                                                                                                                                                                                                                                                                                                                                                  -79.1

                                                                                                                                                                                                                                                                                                                                                                                  -98.6
                                                                                                           ligeramente                                                                                                                                                                                                                                                             29.7
                                                                                                                                                                                                                                                                                                                                                                                   21.7
                                                                                                                                                                                                                                                                                                                                                                                   51.0
                                                                                                                                                                             2

                                                                                                                                                                                                                                                                                                                                                                                   -1.3
                                                                                                                                                                                                                                                                                                                                                                                   -0.8
                                                                                                                                                                                                                                                                                                                                                                                   -1.3
                                                                                                                                                                                                                                                                                                                                                                                   -0.6
                                                                                                                                                                                                                                                                   1 1 1                 1 1 1 1 1 1 1                           1 1 1 1 1 1

                                                                                                                                                                                                                                                                                                                                                                                    1.9
                                                             E10                       58.920    2.11%                                                                                                                                                                                                                                                                                                        56.051      59.427      58.100       59.802      58.911




                                                                                                                                                                                                                                                                                                                                                                                                      -5
                                                                                                                                                                                                                                                                                                                                                                                                      -4
Acciones IBEX35                           INDITEX                                                                                            alcista                                                                         alcista                                                                                                                                                                                                                                       5.16%                           49.570             18.9%   64.490            -8.6%    21.8   2.5%   6.57 -0.53                                     -3.2%                                                                                                                                          57.808 y   55.687            55.436                      60.032 y   60.827            61.009
                                                                                                               alcista




                                                                                                                                                                                                                                                                                                                                                                                 -107.1
                                                                                                                                                                                                                                                                                                                                                                                 -127.0




                                                                                                                                                                                                                                                                                                                                                                                                                                                                                                                                                                                                                                                                            1.994

                                                                                                                                                                                                                                                                                                                                                                                                                                                                                                                                                                                                                                                                                         2.494

                                                                                                                                                                                                                                                                                                                                                                                                                                                                                                                                                                                                                                                                                                                         2.600
                                                                                                                                                                                                                                                                                                                                                                                  -64.0
                                                                                                                                                                                                                                                                                                                                                                                   35.5
                                                                                                                                                                                                                                                                                                                                                                                   21.7
                                                                                                                                                                                                                                                                                                                                                                                   49.0


                                                                                                                                                                             2
                                                                                                                                                                                                                                                                                                                                                                                   -0.1
                                                                                                                                                                                                                                                                                                                                                                                   -0.0
                                                                                                                                                                                                                                                                                                                                                                                   -0.1
                                                                                                                                                                                                                                                                                                                                                                                   -0.0
                                                                                                                                                                                                                                                                   1 1 1 1                         1 1 1 1 1 1 1                 1 1 1 1 1 1
                                                                                                                                                                                                                                                                                                                                                                                    0.1
                                                            d10                        2.327    11.29%                                                                                                                                                                                                                                                                                                         2.137       2.282       2.400       2.334       2.591




                                                                                                                                                                                                                                                                                                                                                                                                      -6
                                                                                                                                                                                                                                                                                                                                                                                                      -8
Acciones IBEX35                           MAPFRE                                                             neutro                          alcista                                                                         alcista                                                                                                                                                                                                                                       11.88%                          1.960              18.7%   2.870             -18.9%   8.1    5.9%   1.18                  0.11                      9.6%                                                                                                                                           2.262 y    1.994              1.985                      2.409 y    2.494              2.501




                                                                                                                                                                                                                                                                                                                                                                                                                                                                                                                                                                                                                                                                            14.610

                                                                                                                                                                                                                                                                                                                                                                                                                                                                                                                                                                                                                                                                                         16.770

                                                                                                                                                                                                                                                                                                                                                                                                                                                                                                                                                                                                                                                                                                                         21.400
                                                                                                                                                                                                                                                                                                                                                                                 -125.8
                                                                                                                                                                                                                                                                                                                                                                                 -247.1
                                                                                                                                                                                                                                                                                                                                                                                 -241.2
                                                                                                           ligeramente
                                                                                                                                                                                                                                                                                                                                                                                  13.7

                                                                                                                                                                                                                                                                                                                                                                                  37.6




                                                                                                                                                                                                                                                                                                                                                                                                      -26
                                                                                                                                                                             2
                                                                                                                                                                                                                                                                                                                                                                                  -1.1
                                                                                                                                                                                                                                                                                                                                                                                  -0.9
                                                                                                                                                                                                                                                                                                                                                                                  -1.3
                                                                                                                                                                                                                                                                                                                                                                                  -0.5

                                                                                                                                                                                                                                                                   1 1                             1 1                           1 1 1 1 1 1
                                                                                                                                                                                                                                                                                                                                                                                   9.5

                                                                                                                                                                                                                                                                                                                                                                                   0.2




                                                            d10                        15.990    2.86%                                                                                                                                                                                                                                                                                                        15.587      18.651      20.800       19.131      23.650

                                                                                                                                                                                                                                                                                                                                                                                                       -7
Acciones IBEX35                       MITTAL ARCELOR                                                                                         alcista                                                                         alcista                                                                                                                                                                                                                                       -41.90%                         14.940             7.0%    28.370            -43.6%   11.9   2.4%   0.85                  0.30                     56.3%                                                                                                                                          15.608 y   14.610            14.544                      16.569 y   16.795            16.845
                                                                                                               alcista




                                                                                                                                                                                                                                                                                                                                                                                                                                                                                                                                                                                                                                                                            16.707

                                                                                                                                                                                                                                                                                                                                                                                                                                                                                                                                                                                                                                                                                         19.747

                                                                                                                                                                                                                                                                                                                                                                                                                                                                                                                                                                                                                                                                                                                         23.300
                                                                                                                                                                                                                                                                                                                                                                                 -184.2
                                                                                                                                                                                                                                                                                                                                                                                 -231.7
                                                                                                                                                                                                                                                                                                                                                                                  -87.7




                                                                                                           ligeramente
                                                                                                                                                                                                                                                                                                                                                                                   14.0

                                                                                                                                                                                                                                                                                                                                                                                   46.7




                                                                                                                                                                                                                                                                                                                                                                                                      -20
                                                                                                                                                                             2
                                                                                                                                                                                                                                                                                                                                                                                   -1.1
                                                                                                                                                                                                                                                                                                                                                                                   -0.6
                                                                                                                                                                                                                                                                                                                                                                                   -1.0
                                                                                                                                                                                                                                                                                                                                                                                   -0.6




                                                                                                                                                                                                                                                                   1 1                             1 1                           1 1 1 1 1 1
                                                                                                                                                                                                                                                                                                                                                                                    8.1

                                                                                                                                                                                                                                                                                                                                                                                    0.6




                                                             E10                       18.720    4.00%                                                                                                                                                                                                                                                                                                        17.719      19.860      22.100       20.409      24.395
                                                                                                                                                                                                                                                                                                                                                                                                       -7
Acciones IBEX35                            OHL                                                                                               alcista                                                                         alcista                                                                                                                                                                                                                                       -17.46%                         17.590             6.4%    27.710            -32.4%   12.7   2.1%   1.88                  1.23                     16.5%                                                                                                                                          18.209 y   16.707            16.631                      19.231 y   19.747            19.806
                                                                                                               alcista




                                                                                                                                                                                                                                                                                                                                                                                                                                                                                                                                                                                                                                                                            2.984

                                                                                                                                                                                                                                                                                                                                                                                                                                                                                                                                                                                                                                                                                         3.678

                                                                                                                                                                                                                                                                                                                                                                                                                                                                                                                                                                                                                                                                                                                         3.900
                                                                                                                                                                                                                                                                                                                                                                                 -40.8
                                                                                                                                                                                                                                                                                                                                                                                 -78.2
                                                                                                                                                                                                                                                                                                                                                                                 -94.3
                                                                                                                                                                                                                                                                                                                                                                                  41.8
                                                                                                                                                                                                                                                                                                                                                                                  35.8
                                                                                                                                                                                                                                                                                                                                                                                  44.8




                                                                                                                                                                             2
                                                                                                                                                                                                                                                                                                                                                                                  -0.0
                                                                                                                                                                                                                                                                                                                                                                                  -0.0
                                                                                                                                                                                                                                                                                                                                                                                  -0.0
                                                                                                                                                                                                                                                                                                                                                                                  -0.0




                                                                                                                                                                                                                                                                   1 1 1 1                         1 1 1 1 1 1 1                 1 1 1 1 1 1 1 1 1 1 1 1 1 1
                                                                                                                                                                                                                                                                                                                                                                                   0.1




                                                            d10                        3.447     8.33%                                                                                                                                                                                                                                                                                                         3.216       3.359       3.700       3.426       4.034
                                                                                                                                                                                                                                                                                                                                                                                                      -6
                                                                                                                                                                                                                                                                                                                                                                                                      -8



Acciones IBEX35                          POPULAR                                                             neutro                          alcista                                                                         alcista                                                                                                                                                                                                                                       -10.23%                         3.115              10.7%   5.100             -32.4%   11.2   4.7%   0.70                  3.79                     22.1%                                                                                                                                           3.336 y    2.984              2.971                      3.572 y    3.678              3.689




                                                                                                                                                                                                                                                                                                                                                                                                                                                                                                                                                                                                                                                                            32.250

                                                                                                                                                                                                                                                                                                                                                                                                                                                                                                                                                                                                                                                                                         36.760

                                                                                                                                                                                                                                                                                                                                                                                                                                                                                                                                                                                                                                                                                                                         39.200
                                                                                                                                                                                                                                                                                                                                                                                 -104.8
                                                                                                                                                                                                                                                                                                                                                                                 -120.2
                                                                                                                                                                                                                                                                                                                                                                                 -170.3
                                                                                                                                                                                                                                                                                                                                                                                  25.3
                                                                                                                                                                                                                                                                                                                                                                                  19.5
                                                                                                                                                                                                                                                                                                                                                                                  48.8




                                                                                                                                                                                                                                                                                                                                                                                                      -10




                                                                                                                                                                             2
                                                                                                                                                                                                                                                                                                                                                                                  -0.8
                                                                                                                                                                                                                                                                                                                                                                                  -0.5
                                                                                                                                                                                                                                                                                                                                                                                  -0.8
                                                                                                                                                                                                                                                                                                                                                                                  -0.5




                                                                                                                                                                                                                                                                   1 1                             1 1 1 1                       1 1 1 1 1 1
                                                                                                                                                                                                                                                                                                                                                                                   0.7




                                                             E10                       35.240    3.22%                                                                                                                                                                                                                                                                                                        33.762      36.001      37.400       36.638      39.490
                                                                                                                                                                                                                                                                                                                                                                                                       -7




Acciones IBEX35                             REE                                                              neutro                          alcista                                                                         alcista                                                                                                                                                                                                                                       0.11%                           32.300             9.1%    43.700            -19.4%   12.8   4.9%   3.34                  3.42                      3.5%                                                                                                                                          34.556 y   32.250            32.105                      35.957 y   36.760            36.870




                                                                                                                                                                                                                                                                                                                                                                                                                                                                                                                                                                                                                                                                            2.261

                                                                                                                                                                                                                                                                                                                                                                                                                                                                                                                                                                                                                                                                                         2.669

                                                                                                                                                                                                                                                                                                                                                                                                                                                                                                                                                                                                                                                                                                                         2.900
                                                                                                                                                                                                                                                                                                                                                                                 -16.1
                                                                                                                                                                                                                                                                                                                                                                                 -63.3
                                                                                                                                                                                                                                                                                                                                                                                 -86.6




                                                                                                           ligeramente
                                                                                                                                                                                                                                                                                                                                                                                  43.6
                                                                                                                                                                                                                                                                                                                                                                                  34.1
                                                                                                                                                                                                                                                                                                                                                                                  40.5




                                                                                                                                                                             2
                                                                                                                                                                                                                                                                                                                                                                                  -0.0
                                                                                                                                                                                                                                                                                                                                                                                  -0.0
                                                                                                                                                                                                                                                                                                                                                                                  -0.0
                                                                                                                                                                                                                                                                                                                                                                                  -0.0




                                                                                                                                                                                                                                                                   1 1 1 1                         1 1 1 1 1 1 1                 1 1 1 1 1 1 1 1 1 1 1 1 1 1
                                                                                                                                                                                                                                                                                                                                                                                   0.1




                                                            d10                        2.533     6.25%                                                                                                                                                                                                                                                                                                         2.346       2.437       2.800       2.487       2.969
                                                                                                                                                                                                                                                                                                                                                                                                      -5
                                                                                                                                                                                                                                                                                                                                                                                                      -7




Acciones IBEX35                          SABADELL                                                                                            alcista                                                                         alcista                                                                                                                                                                                                                                       -14.14%                         2.290              10.6%   4.270             -40.7%   14.8   3.8%   0.70                  4.96                      6.6%                                                                                                                                           2.458 y    2.261              2.251                      2.609 y    2.669              2.677
                                                                                                               alcista




                                                                                                                                                                                                                                                                                                                                                                                                                                                                                                                                                                                                                                                                            4.408

                                                                                                                                                                                                                                                                                                                                                                                                                                                                                                                                                                                                                                                                                         5.394

                                                                                                                                                                                                                                                                                                                                                                                                                                                                                                                                                                                                                                                                                                                         6.400
                                                                                                                                                                                                                                                                                                                                                                                 -62.0
                                                                                                                                                                                                                                                                                                                                                                                 -89.2
                                                                                                                                                                                                                                                                                                                                                                                 -74.3




                                                                                                           ligeramente
                                                                                                                                                                                                                                                                                                                                                                                  30.4
                                                                                                                                                                                                                                                                                                                                                                                  21.2
                                                                                                                                                                                                                                                                                                                                                                                  47.8




                                                                                                                                                                                                                                                                                                                                                                                                      -18




                                                                                                                                                                             2
                                                                                                                                                                                                                                                                                                                                                                                  -0.2
                                                                                                                                                                                                                                                                                                                                                                                  -0.1
                                                                                                                                                                                                                                                                                                                                                                                  -0.2
                                                                                                                                                                                                                                                                                                                                                                                  -0.1




                                                                                                                                                                                                                                                                   1 1 1                           1 1 1 1                       1 1 1 1 1 1
                                                                                                                                                                                                                                                                                                                                                                                   0.2




                                                             E10                       5.035     6.54%                                                                                                                                                                                                                                                                                                         4.639       5.164       6.200       5.307       7.235
                                                                                                                                                                                                                                                                                                                                                                                                       -5




Acciones IBEX35                           SACYR                                                                                              alcista                                                                         alcista                                                                                                                                                                                                                                       6.00%                           3.570              41.0%   9.340             -46.1%   13.9   1.4%   0.70                  2.90                     43.8%                                                                                                                                           4.843 y    4.408              4.388                      5.227 y    5.394              5.410
                                                                                                               alcista
                                                                                                                                                                                                                                                                                                                                                                                 -131.8
                                                                                                                                                                                                                                                                                                                                                                                 -128.6




                                                                                                                                                                                                                                                                                                                                                                                                                                                                                                                                                                                                                                                                            4.566

                                                                                                                                                                                                                                                                                                                                                                                                                                                                                                                                                                                                                                                                                         5.464

                                                                                                                                                                                                                                                                                                                                                                                                                                                                                                                                                                                                                                                                                                                         6.400
                                                                                                                                                                                                                        lateral al
                                                                                                                                                                                                                                                                                                                                                                                  -64.1




                                                                                                           ligeramente
                                                                                                                                                                                                                                                                                                                                                                                   38.0
                                                                                                                                                                                                                                                                                                                                                                                   33.8
                                                                                                                                                                                                                                                                                                                                                                                   38.6




                                                                                                                                                                                                                                                                                                                                                                                                      -15




                                                                                                                                                                             2
                                                                                                                                                                                                                                                                                                                                                                                   -0.2
                                                                                                                                                                                                                                                                                                                                                                                   -0.1
                                                                                                                                                                                                                                                                                                                                                                                   -0.2
                                                                                                                                                                                                                                                                                                                                                                                   -0.0




                                                                                                                                                                                                                                                                   1 1                             1 1                           1 1 1 1 1 1
                                                                                                                                                                                                                                                                                                                                                                                    0.0




                                                            d10                        5.148     4.61%                                                                                                                                                                                                                                                                                                         4.929       5.611       6.300       5.732       7.273
                                                                                                                                                                                                                                                                                                                                                                                                       -7




Acciones IBEX35                       TELE5 MEDIASET                                                                                         alcista                                                                                                                                                                                                                                                                                                                       -36.52%                         4.752              8.3%    9.820             -47.6%   12.8   6.3%   1.72                  0.02                     32.1%                                                                                                                                           4.992 y    4.566              4.545                      5.353 y    5.464              5.480
                                                                                                               alcista                                                                                                     alza




                                                                                                                                                                                                                                                                                                                                                                                                                                                                                                                                                                                                                                                                            23.392

                                                                                                                                                                                                                                                                                                                                                                                                                                                                                                                                                                                                                                                                                         26.042

                                                                                                                                                                                                                                                                                                                                                                                                                                                                                                                                                                                                                                                                                                                         32.500
                                                                                                                                                                                                                                                                                                                                                                                 -112.1
                                                                                                                                                                                                                                                                                                                                                                                  -81.1
                                                                                                                                                                                                                                                                                                                                                                                  -96.0




                                                                                                           ligeramente
                                                                                                                                                                                                                                                                                                                                                                                   19.7
                                                                                                                                                                                                                                                                                                                                                                                   20.2
                                                                                                                                                                                                                                                                                                                                                                                   36.9




                                                                                                                                                                                                                                                                                                                                                                                                      -22




                                                                                                                                                                             2
                                                                                                                                                                                                                                                                                                                                                                                   -0.6
                                                                                                                                                                                                                                                                                                                                                                                   -0.5
                                                                                                                                                                                                                                                                                                                                                                                   -0.9
                                                                                                                                                                                                                                                                                                                                                                                   -0.5




                                                                                                                                                                                                                                                                   1 1                             1 1                           1 1 1 1 1 1
                                                                                                                                                                                                                                                                                                                                                                                    0.7




                                                            d10                        25.075    1.44%                                                                                                                                                                                                                                                                                                        24.604      27.016      33.200       27.517      38.502
                                                                                                                                                                                                                                                                                                                                                                                                       -7




Acciones IBEX35                      TECNICAS REUNIDAS                                                                                       alcista                                                                         alcista                                                                                                                                                                                                                                       -47.34%                         23.930             4.8%    48.100            -47.9%   15.8   3.7%   4.97 -1.58                                     43.6%                                                                                                                                          24.387 y   23.392            23.286                      25.914 y   26.278            26.357
                                                                                                               alcista




Acciones IBEX35




   Acciones
 EuroStoxx50




   Acciones
 EuroStoxx50




   Acciones
 EuroStoxx50




   Acciones
 EuroStoxx50




   Acciones
 EuroStoxx50




   Acciones
 EuroStoxx50




   Acciones
 EuroStoxx50




                                                                                                                                                                                                                                                                                                                                 .                                                                                                                                                                                             8/15/2011 12:59 AM Página 7 de 17
globalscaninverassist20110812-110815030041-phpapp01.xlsx


                                                                                                                                                                                                                                                                                         MEDIAS EXPONENCIALES        Cruce M.SIMP          Cruce M. EXPON.                                                               Tendencia Tendencia       Tend.
GLOBAL                                                                                                                                                                                                                                                                                                                                                                                             Tendencia de                                                                                                                                                                                                                                                                                                                                          HLC Canales de MAXIMOS y MINIMOS para




                                                                                                                                                                                                                                                                                                                                                                  Fuerza Tendencia +10 a -10
                                                                                                                  Señales según varios indicadores                                                                                                        CONTROL MEDIAS SIMPLES




                                                                                                                                                                                                                                                                                                                                                                                                                                                                                                                                                                                                                                                                                    posible techo / de superarlo
                                                                                                                                                                                                                                                                                                                                                                                                                                                  Larga 30                                               Algunos datos por FUNDAMENTALES




                                                                                                                                                                                                                                                                                                                                                                   Ema 5 / Ema 20 especial VIX
                                                                                                                                                                                                                                                                                                                                           Si Corta > = Larga                                                                                                                                                                                                                                                                                              Soportes y




                                                                                                                                                                                                                                                                                                                                                                   MACD EMA 20 / 100 / 10
                                                                                                                                                                                                                                                                                                                                                                   MACD EMA 50 / 100 / 15




                                                                                                                                                                                                                                                                                                                                                                                                                                                                                                                                                                                                                                                                                                                   podría tomar más impulso alcista
                                                                                                                                                                                                                                                                                                                     Si Corta >= Larga                                                                                              a Medio
                                                                                 15-ago-11                                                                                                                                                                                               Si precio cierre >= media                                                                                                        a Medio




                                                                                                                                                                                                                                                                                                                                                                    MACD EMA 20 / 50 / 10




                                                                                                                                                                                                                                                                                                                                                                    Weekly Strenght Indicator
                                                                                                                                                                                                                                                                                                                                                                    MACD SMA 13 / 34 / 8
                                                                                                                                                                                                                                                           Si precio cierre >= media                                                                                                               Medias a Corto                                                                                                                                                                                                                                                                                                                                     TRADING IntraDIA o días si posición se ha tomado en días




                                                                                                                                                                                                                                                                                                                                                                     MACD SMA 2 / 34 / 5
                                                                                                                                                                                                                                                                                                                     aparecerá 1, si no   aparecerá 1, si no en                                                                                   semanas                                                                                                                                                                                                 Resistencias
 scan                                                                                                                         técnicos                                                                                                                    aparecerá 1, si no en blanco
                                                                                                                                                                                                                                                                                            aparecerá 1, si no en
                                                                                                                                                                                                                                                                                                                                                                                                       Plazo
                                                                                                                                                                                                                                                                                                                                                                                                                            (1 a 8  PL DOT                     (sombreado en verde el 20% mejores y en rojo el 20% peores)
                                                                                                                                                                                                                                                                                                                         en blanco               blanco                                                                                             Stan                                                                                                                                                                                                                                                                                                 anteriores (mientras no pierda el 1er. STOP colocado)




                                                                                                                                                                                                                                                                                                                                                                        Ema 20 / Sma 20
                                                                                                                                                                                                                                                                                                                                                                                                                          semanas) SEMANAL
                                                   para:                                                                                                                                                                                                                                           blanco




                                                                                                                                                                                                                                                                                                                                                                          RSI 14 alisado
                                                                                                                                                                                                                                                                                                                                                                                                                                                  Weinstein




                                                                                                                                                        bajando -1 a -12. Más de 3 ó 4
                                                                                CIERRE




                                                                                                                                                                                                                                                                                                                                                                                                                                                                % versus final año anterior
                                                                                                                                                                                                                                                                                                                                                                                                                                                                                                                                                                                                                                                                                                                                                       PUNTOS DE                                              PUNTOS DE




                                                                                                                                                                                                                                                                                                                                                                                                                                                                                                                                                                                                                                                                                                                                                                         EVENTUAL MAYOR TOMA




                                                                                                                                                                                                                                                                                                                                                                                                                                                                                                                                                                                                                                                                                                                                                                                                                          EVENTUAL MAYOR TOMA
                                                                                                                                                                                                                                                                                                                                                                                                                                                                                                                                                                                                                                                                                                                                                                         DE POSICIONES ALCISTAS




                                                                                                                                                                                                                                                                                                                                                                                                                                                                                                                                                                                                                                                                                                                                                                                                                          DE POSICIONES BAJISTAS
                                                                                                                                                         puede indicar posible giro a




                                                                                                                                                                                                                                                                                                                                                                                                                                                                                                                        MAX 52 semanas
                                                                                                                                                                                                                                                                                                                                                                             RSI 140




                                                                                                                                                                                                                                                                                                                                                                                                                                                                                                                                                                                                             % hasta Precio Objetivo /en
                                                                                                                                                                                                                                                                                                                                                                             CCI 20
                                                                                                                                                                                                                                                                                                                                                                             CCI 40
                                                                                                                                                                                                                                                                                                                                                                             CCI 60
                                                                                                    SuperTrend--HeikenAshi--




                                                                                                                                                                                                                                                                                                                                                                                                                                                                                                                                                                                    Deuda / Fondos propios
                                                                                                                                                                                                                                                                                                                                                                                                                                                                                              MIN 52 semanas
                                                                                                                                                                                                                               avisa posibles giros con




                                                                                                                                                                                                                                                                                                                                                                                                                                                                                                                                                              Price to book value
                                                                                                                                                                                                                                                                                                                                                                              RSI 14




                                                                                                                                                                                                                                                                                                                                                                                                                                                                                                                                                                                                              negativo lo han superado
                                                                                                                                                           Días subiendo +1 a +12 o




                                                                                                                                                                                                              TDM Modificado

                                                                                                                                                                                                                                ¡solo! 65% fiabilidad
                                                                                                                                                                                                                                                                                                                                                                                                 STOP STOP STOP STOP STOP




                                                                                                                                                                                                                                                                                                                                                                                                                                                                                                                                                                                                                                                                                                                                                                                                  STOP




                                                                                                                                                                                                                                                                                                                                                                                                                                                                                                                                                                                                                                                                                                                                                                                                                                                   STOP
                                                                                 del día




                                                                                                                                                             bajar y -3 ó -4 a subir
                                                                                                                                                                                                                                                                                                                                                                                                                                                                                                                                           %
                                                                                                                                                                                                                                                                                                                                                                                                                                                                                                                                                                                                                                                                                                                                                        COMPRA                                                  VENTA




                                                                                                                                                                                                                                                                                                                                                                                                                                                                                                                                                                                                                                                          R2
                                                                                                                                                                                                                                                                                                                                                                                                                                                                                                                 %




                                                                                                                                                                                                                                                          150 (30 sem.)
   Tipo Instrumento




                                    Indicadores




                                                                                                                                                                                                                                                                                                                                                                                                                                                                                                                                                                                                                                                          S2
                                                                                                                                                                                         OJO al Giro?? ..si
                                                                                           %                                                                                                                                                                                                                                                                                                                                                                                                                                             Cierre




                                                                                                                               Esto cásticos
                                                                                  hábil



                                                    X=semi-eficiente F=futuro
                                                    d=dispo WS E= +eficiente
                                                                                                                                                                                                                                                                                                                                                                                                 PL DOT 3 Media 13                               M.30Sem




                                                                                                                                                                                                                                                            60 / 200
                                                                                                                                                                                                                                                            34 / 233




                                                                                                                                                                                                                                                            50 / 100
                                                                                                                                                                                                                                                                                                                                                                                                                                                                                                               Cierre




                                                                                                                                                                                                                                                                                                                                                                                                                                                                                                                                                                                                                                           BOLSA
                                                                                                                                                                                                                                                                                                                                                                                                                                                                                                                                                                                                                                                                                                                                                       ENTRADAS                                               ENTRADAS




                                                                                                                                                                                                                                                             13 / 34
                                                                                                                                                                                                                                                             10 / 60
                                                                                                                                                                                                                                                             34 / 89




                                                                                                                                                                                                                                                             18 / 40
                                                                                                                                                                                                                                                             20 / 50
                                                                                                                                                                                         PRECAUCIÓN !!




                                                                                                                                                                                                                                                              8 / 13

                                                                                                                                                                                                                                                              9 / 18
                                                                                                                                                                                                                                                              4 / 18
                                                                                                                                               Cortos




                                                                                                                                                                                                                                                                                                                                                                                                                                                                                                                                                        RxD
                                                                                                                                                                                                                                                                                                                                                                                                                                                                                                                                                  PER
                                                                                anterior versus                                                                                                                                                                                                                                                                                                                                                                                                                                          versus




                                                                                                             etc...)




                                                                                                                                                                                                                                                              2/5




                                                                                                                                                                                                                                                              3/8

                                                                                                                                                                                                                                                              4/9
                                                                                                                                                                                                                                                               100

                                                                                                                                                                                                                                                               200
                                                                                                                                                                                                                                                               233




                                                                                                                                                                                                                                                               100




                                                                                                                                                                                                                                                                                                                                                                                                                                                                                                                                                                                                                                                                      Resistencia
                                      Índices                                                                                                                                                                                                                                                                                                                                                    Alcista por Alcista por Alcista por Alcista por Alcista por




                                                                                                                                                                                                                                                                10
                                                                                                                                                                                                                                                                13
                                                                                                                                                                                                                                                                34
                                                                                                                                                                                                                                                                60
                                                                                                                                                                                                                                                                89




                                                                                                                                                                                                                                                                13
                                                                                                                                                                                                                                                                18
                                                                                                                                                                                                                                                                20
                                                                                                                                                                                                                                                                40
                                                                                                                                                                                                                                                                50
                                                                                                                                                                                                                                                                                                                                                                                                                                                                                                               versus                                                                                                                              ISIN




                                                                                                                                                                                                                                                                2
                                                                                                                                                                                                                                                                5




                                                                                                                                                                                                                                                                3
                                                                                                                                                                                                                                                                4
                                                                                                                                                                                                                                                                8
                                                                                                                                                                                                                                                                9




                                                                                                                                                                                                                                                                                                                                                                                                                                                                                                                                                                                                                                                            Soporte
                      Subyacente




                                                                                                                                                                                                                                                                                                                                                                                                                                                                                                                                                                                                                                                                                                                                                                                                   HASTA EL




                                                                                                                                                                                                                                                                                                                                                                                                                                                                                                                                                                                                                                                                                                                                                                                                                                                    HASTA EL
                                                                                           dia                                                                                                                                                                                                                                                                                                                            encima      encima                                                                                              MAX                                                                                                                                                                                                           ALCISTAS                                               BAJISTAS
                                                                                                                                                                                                                                                                                                                                                                                                  encima      encima                              encima                                                       MIN 52
                                                                                         anterior                                                                                                                                                                                                                                                                                                                                                                                                                                          52
                                   ETF y Valores
                      Símbolo




                                                                                                                                                                                                                                                                                                                                                                                                 Bajista por Bajista por Bajista por Bajista por Bajista por                                                    sem.                                                                                                                                                                                                                                     ENTRE:                                                 ENTRE:




                                                                                                                                                                                         estoy…
                                                                                                                                                                                                                                                                                                                                                                                                                           debajo      debajo                                                                                             sem.
                                                                                                                                                                                                                                                                                                                                                                                                   debajo      debajo                              debajo




  Acciones
EuroStoxx50




  Acciones
EuroStoxx50




  Acciones
EuroStoxx50




  Acciones
EuroStoxx50




  Acciones
EuroStoxx50




  Acciones
EuroStoxx50




  Acciones
EuroStoxx50




  Acciones
EuroStoxx50




  Acciones
EuroStoxx50




  Acciones
EuroStoxx50




  Acciones
EuroStoxx50




  Acciones
EuroStoxx50




  Acciones
EuroStoxx50




  Acciones
EuroStoxx50




  Acciones
EuroStoxx50




  Acciones
EuroStoxx50




  Acciones
EuroStoxx50




  Acciones
EuroStoxx50




  Acciones
EuroStoxx50




  Acciones
EuroStoxx50




  Acciones
EuroStoxx50




  Acciones
EuroStoxx50




  Acciones
EuroStoxx50




  Acciones
EuroStoxx50




  Acciones
EuroStoxx50




  Acciones
EuroStoxx50




  Acciones
EuroStoxx50




  Acciones
EuroStoxx50




  Acciones
EuroStoxx50




  Acciones
EuroStoxx50




  Acciones
EuroStoxx50




  Acciones
EuroStoxx50




  Acciones
EuroStoxx50




                                                                                                                                                                                                                                                                                                                     .                                                                                                                                                                                           8/15/2011 12:59 AM Página 8 de 17
globalscaninverassist20110812-110815030041-phpapp01.xlsx


                                                                                                                                                                                                                                                                                         MEDIAS EXPONENCIALES        Cruce M.SIMP          Cruce M. EXPON.                                                               Tendencia Tendencia       Tend.
GLOBAL                                                                                                                                                                                                                                                                                                                                                                                             Tendencia de                                                                                                                                                                                                                                                                                                                                          HLC Canales de MAXIMOS y MINIMOS para




                                                                                                                                                                                                                                                                                                                                                                  Fuerza Tendencia +10 a -10
                                                                                                                  Señales según varios indicadores                                                                                                        CONTROL MEDIAS SIMPLES




                                                                                                                                                                                                                                                                                                                                                                                                                                                                                                                                                                                                                                                                                    posible techo / de superarlo
                                                                                                                                                                                                                                                                                                                                                                                                                                                  Larga 30                                               Algunos datos por FUNDAMENTALES




                                                                                                                                                                                                                                                                                                                                                                   Ema 5 / Ema 20 especial VIX
                                                                                                                                                                                                                                                                                                                                           Si Corta > = Larga                                                                                                                                                                                                                                                                                              Soportes y




                                                                                                                                                                                                                                                                                                                                                                   MACD EMA 20 / 100 / 10
                                                                                                                                                                                                                                                                                                                                                                   MACD EMA 50 / 100 / 15




                                                                                                                                                                                                                                                                                                                                                                                                                                                                                                                                                                                                                                                                                                                   podría tomar más impulso alcista
                                                                                                                                                                                                                                                                                                                     Si Corta >= Larga                                                                                              a Medio
                                                                                 15-ago-11                                                                                                                                                                                               Si precio cierre >= media                                                                                                        a Medio




                                                                                                                                                                                                                                                                                                                                                                    MACD EMA 20 / 50 / 10




                                                                                                                                                                                                                                                                                                                                                                    Weekly Strenght Indicator
                                                                                                                                                                                                                                                                                                                                                                    MACD SMA 13 / 34 / 8
                                                                                                                                                                                                                                                           Si precio cierre >= media                                                                                                               Medias a Corto                                                                                                                                                                                                                                                                                                                                     TRADING IntraDIA o días si posición se ha tomado en días




                                                                                                                                                                                                                                                                                                                                                                     MACD SMA 2 / 34 / 5
                                                                                                                                                                                                                                                                                                                     aparecerá 1, si no   aparecerá 1, si no en                                                                                   semanas                                                                                                                                                                                                 Resistencias
 scan                                                                                                                         técnicos                                                                                                                    aparecerá 1, si no en blanco
                                                                                                                                                                                                                                                                                            aparecerá 1, si no en
                                                                                                                                                                                                                                                                                                                                                                                                       Plazo
                                                                                                                                                                                                                                                                                                                                                                                                                            (1 a 8  PL DOT                     (sombreado en verde el 20% mejores y en rojo el 20% peores)
                                                                                                                                                                                                                                                                                                                         en blanco               blanco                                                                                             Stan                                                                                                                                                                                                                                                                                                 anteriores (mientras no pierda el 1er. STOP colocado)




                                                                                                                                                                                                                                                                                                                                                                        Ema 20 / Sma 20
                                                                                                                                                                                                                                                                                                                                                                                                                          semanas) SEMANAL
                                                   para:                                                                                                                                                                                                                                           blanco




                                                                                                                                                                                                                                                                                                                                                                          RSI 14 alisado
                                                                                                                                                                                                                                                                                                                                                                                                                                                  Weinstein




                                                                                                                                                        bajando -1 a -12. Más de 3 ó 4
                                                                                CIERRE




                                                                                                                                                                                                                                                                                                                                                                                                                                                                % versus final año anterior
                                                                                                                                                                                                                                                                                                                                                                                                                                                                                                                                                                                                                                                                                                                                                       PUNTOS DE                                              PUNTOS DE




                                                                                                                                                                                                                                                                                                                                                                                                                                                                                                                                                                                                                                                                                                                                                                         EVENTUAL MAYOR TOMA




                                                                                                                                                                                                                                                                                                                                                                                                                                                                                                                                                                                                                                                                                                                                                                                                                          EVENTUAL MAYOR TOMA
                                                                                                                                                                                                                                                                                                                                                                                                                                                                                                                                                                                                                                                                                                                                                                         DE POSICIONES ALCISTAS




                                                                                                                                                                                                                                                                                                                                                                                                                                                                                                                                                                                                                                                                                                                                                                                                                          DE POSICIONES BAJISTAS
                                                                                                                                                         puede indicar posible giro a




                                                                                                                                                                                                                                                                                                                                                                                                                                                                                                                        MAX 52 semanas
                                                                                                                                                                                                                                                                                                                                                                             RSI 140




                                                                                                                                                                                                                                                                                                                                                                                                                                                                                                                                                                                                             % hasta Precio Objetivo /en
                                                                                                                                                                                                                                                                                                                                                                             CCI 20
                                                                                                                                                                                                                                                                                                                                                                             CCI 40
                                                                                                                                                                                                                                                                                                                                                                             CCI 60
                                                                                                    SuperTrend--HeikenAshi--




                                                                                                                                                                                                                                                                                                                                                                                                                                                                                                                                                                                    Deuda / Fondos propios
                                                                                                                                                                                                                                                                                                                                                                                                                                                                                              MIN 52 semanas
                                                                                                                                                                                                                               avisa posibles giros con




                                                                                                                                                                                                                                                                                                                                                                                                                                                                                                                                                              Price to book value
                                                                                                                                                                                                                                                                                                                                                                              RSI 14




                                                                                                                                                                                                                                                                                                                                                                                                                                                                                                                                                                                                              negativo lo han superado
                                                                                                                                                           Días subiendo +1 a +12 o




                                                                                                                                                                                                              TDM Modificado

                                                                                                                                                                                                                                ¡solo! 65% fiabilidad
                                                                                                                                                                                                                                                                                                                                                                                                 STOP STOP STOP STOP STOP




                                                                                                                                                                                                                                                                                                                                                                                                                                                                                                                                                                                                                                                                                                                                                                                                  STOP




                                                                                                                                                                                                                                                                                                                                                                                                                                                                                                                                                                                                                                                                                                                                                                                                                                                   STOP
                                                                                 del día




                                                                                                                                                             bajar y -3 ó -4 a subir
                                                                                                                                                                                                                                                                                                                                                                                                                                                                                                                                           %
                                                                                                                                                                                                                                                                                                                                                                                                                                                                                                                                                                                                                                                                                                                                                        COMPRA                                                  VENTA




                                                                                                                                                                                                                                                                                                                                                                                                                                                                                                                                                                                                                                                          R2
                                                                                                                                                                                                                                                                                                                                                                                                                                                                                                                 %




                                                                                                                                                                                                                                                          150 (30 sem.)
   Tipo Instrumento




                                    Indicadores




                                                                                                                                                                                                                                                                                                                                                                                                                                                                                                                                                                                                                                                          S2
                                                                                                                                                                                         OJO al Giro?? ..si
                                                                                           %                                                                                                                                                                                                                                                                                                                                                                                                                                             Cierre




                                                                                                                               Esto cásticos
                                                                                  hábil



                                                    X=semi-eficiente F=futuro
                                                    d=dispo WS E= +eficiente
                                                                                                                                                                                                                                                                                                                                                                                                 PL DOT 3 Media 13                               M.30Sem




                                                                                                                                                                                                                                                            60 / 200
                                                                                                                                                                                                                                                            34 / 233




                                                                                                                                                                                                                                                            50 / 100
                                                                                                                                                                                                                                                                                                                                                                                                                                                                                                               Cierre




                                                                                                                                                                                                                                                                                                                                                                                                                                                                                                                                                                                                                                           BOLSA
                                                                                                                                                                                                                                                                                                                                                                                                                                                                                                                                                                                                                                                                                                                                                       ENTRADAS                                               ENTRADAS




                                                                                                                                                                                                                                                             13 / 34
                                                                                                                                                                                                                                                             10 / 60
                                                                                                                                                                                                                                                             34 / 89




                                                                                                                                                                                                                                                             18 / 40
                                                                                                                                                                                                                                                             20 / 50
                                                                                                                                                                                         PRECAUCIÓN !!




                                                                                                                                                                                                                                                              8 / 13

                                                                                                                                                                                                                                                              9 / 18
                                                                                                                                                                                                                                                              4 / 18
                                                                                                                                               Cortos




                                                                                                                                                                                                                                                                                                                                                                                                                                                                                                                                                        RxD
                                                                                                                                                                                                                                                                                                                                                                                                                                                                                                                                                  PER
                                                                                anterior versus                                                                                                                                                                                                                                                                                                                                                                                                                                          versus




                                                                                                             etc...)




                                                                                                                                                                                                                                                              2/5




                                                                                                                                                                                                                                                              3/8

                                                                                                                                                                                                                                                              4/9
                                                                                                                                                                                                                                                               100

                                                                                                                                                                                                                                                               200
                                                                                                                                                                                                                                                               233




                                                                                                                                                                                                                                                               100




                                                                                                                                                                                                                                                                                                                                                                                                                                                                                                                                                                                                                                                                      Resistencia
                                      Índices                                                                                                                                                                                                                                                                                                                                                    Alcista por Alcista por Alcista por Alcista por Alcista por




                                                                                                                                                                                                                                                                10
                                                                                                                                                                                                                                                                13
                                                                                                                                                                                                                                                                34
                                                                                                                                                                                                                                                                60
                                                                                                                                                                                                                                                                89




                                                                                                                                                                                                                                                                13
                                                                                                                                                                                                                                                                18
                                                                                                                                                                                                                                                                20
                                                                                                                                                                                                                                                                40
                                                                                                                                                                                                                                                                50
                                                                                                                                                                                                                                                                                                                                                                                                                                                                                                               versus                                                                                                                              ISIN




                                                                                                                                                                                                                                                                2
                                                                                                                                                                                                                                                                5




                                                                                                                                                                                                                                                                3
                                                                                                                                                                                                                                                                4
                                                                                                                                                                                                                                                                8
                                                                                                                                                                                                                                                                9




                                                                                                                                                                                                                                                                                                                                                                                                                                                                                                                                                                                                                                                            Soporte
                      Subyacente




                                                                                                                                                                                                                                                                                                                                                                                                                                                                                                                                                                                                                                                                                                                                                                                                   HASTA EL




                                                                                                                                                                                                                                                                                                                                                                                                                                                                                                                                                                                                                                                                                                                                                                                                                                                    HASTA EL
                                                                                           dia                                                                                                                                                                                                                                                                                                                            encima      encima                                                                                              MAX                                                                                                                                                                                                           ALCISTAS                                               BAJISTAS
                                                                                                                                                                                                                                                                                                                                                                                                  encima      encima                              encima                                                       MIN 52
                                                                                         anterior                                                                                                                                                                                                                                                                                                                                                                                                                                          52
                                   ETF y Valores
                      Símbolo




                                                                                                                                                                                                                                                                                                                                                                                                 Bajista por Bajista por Bajista por Bajista por Bajista por                                                    sem.                                                                                                                                                                                                                                     ENTRE:                                                 ENTRE:




                                                                                                                                                                                         estoy…
                                                                                                                                                                                                                                                                                                                                                                                                                           debajo      debajo                                                                                             sem.
                                                                                                                                                                                                                                                                                                                                                                                                   debajo      debajo                              debajo




  Acciones
EuroStoxx50




  Acciones
EuroStoxx50




  Acciones
EuroStoxx50




  Acciones
EuroStoxx50




  Acciones
EuroStoxx50




  Acciones
EuroStoxx50




  Acciones
EuroStoxx50




  Acciones
EuroStoxx50




  Acciones
EuroStoxx50




  Acciones
EuroStoxx50




  Acciones
EuroStoxx50




 Acciones
EuropaEuro




 Acciones
EuropaEuro




 Acciones
EuropaEuro




 Acciones
EuropaEuro




 Acciones
EuropaEuro




 Acciones
EuropaEuro




 Acciones
EuropaEuro




 Acciones
EuropaEuro




 Acciones
EuropaEuro




 Acciones
EuropaEuro




 Acciones
EuropaEuro




 Acciones
EuropaEuro




 Acciones
EuropaEuro




 Acciones
EuropaEuro




 Acciones
EuropaEuro




 Acciones
EuropaEuro




 Acciones
EuropaEuro




 Acciones
EuropaEuro




 Acciones
EuropaEuro




 Acciones
EuropaEuro




 Acciones
EuropaEuro




 Acciones
EuropaEuro




                                                                                                                                                                                                                                                                                                                     .                                                                                                                                                                                           8/15/2011 12:59 AM Página 9 de 17
globalscaninverassist20110812-110815030041-phpapp01.xlsx


                                                                                                                                                                                                                                                                                         MEDIAS EXPONENCIALES            Cruce M.SIMP          Cruce M. EXPON.                                                               Tendencia Tendencia       Tend.
GLOBAL                                                                                                                                                                                                                                                                                                                                                                                                 Tendencia de                                                                                                                                                                                                                                                                                                                                          HLC Canales de MAXIMOS y MINIMOS para




                                                                                                                                                                                                                                                                                                                                                                      Fuerza Tendencia +10 a -10
                                                                                                                  Señales según varios indicadores                                                                                                        CONTROL MEDIAS SIMPLES




                                                                                                                                                                                                                                                                                                                                                                                                                                                                                                                                                                                                                                                                                        posible techo / de superarlo
                                                                                                                                                                                                                                                                                                                                                                                                                                                      Larga 30                                               Algunos datos por FUNDAMENTALES




                                                                                                                                                                                                                                                                                                                                                                       Ema 5 / Ema 20 especial VIX
                                                                                                                                                                                                                                                                                                                                               Si Corta > = Larga                                                                                                                                                                                                                                                                                              Soportes y




                                                                                                                                                                                                                                                                                                                                                                       MACD EMA 20 / 100 / 10
                                                                                                                                                                                                                                                                                                                                                                       MACD EMA 50 / 100 / 15




                                                                                                                                                                                                                                                                                                                                                                                                                                                                                                                                                                                                                                                                                                                       podría tomar más impulso alcista
                                                                                                                                                                                                                                                                                                                         Si Corta >= Larga                                                                                              a Medio
                                                                                 15-ago-11                                                                                                                                                                                               Si precio cierre >= media                                                                                                            a Medio




                                                                                                                                                                                                                                                                                                                                                                        MACD EMA 20 / 50 / 10




                                                                                                                                                                                                                                                                                                                                                                        Weekly Strenght Indicator
                                                                                                                                                                                                                                                                                                                                                                        MACD SMA 13 / 34 / 8
                                                                                                                                                                                                                                                           Si precio cierre >= media                                                                                                                   Medias a Corto                                                                                                                                                                                                                                                                                                                                     TRADING IntraDIA o días si posición se ha tomado en días




                                                                                                                                                                                                                                                                                                                                                                         MACD SMA 2 / 34 / 5
                                                                                                                                                                                                                                                                                                                         aparecerá 1, si no   aparecerá 1, si no en                                                                                   semanas                                                                                                                                                                                                 Resistencias
 scan                                                                                                                         técnicos                                                                                                                    aparecerá 1, si no en blanco
                                                                                                                                                                                                                                                                                            aparecerá 1, si no en
                                                                                                                                                                                                                                                                                                                                                                                                           Plazo
                                                                                                                                                                                                                                                                                                                                                                                                                                (1 a 8  PL DOT                     (sombreado en verde el 20% mejores y en rojo el 20% peores)
                                                                                                                                                                                                                                                                                                                             en blanco               blanco                                                                                             Stan                                                                                                                                                                                                                                                                                                 anteriores (mientras no pierda el 1er. STOP colocado)




                                                                                                                                                                                                                                                                                                                                                                            Ema 20 / Sma 20
                                                                                                                                                                                                                                                                                                                                                                                                                              semanas) SEMANAL
                                                   para:                                                                                                                                                                                                                                           blanco




                                                                                                                                                                                                                                                                                                                                                                              RSI 14 alisado
                                                                                                                                                                                                                                                                                                                                                                                                                                                      Weinstein




                                                                                                                                                        bajando -1 a -12. Más de 3 ó 4
                                                                                CIERRE




                                                                                                                                                                                                                                                                                                                                                                                                                                                                    % versus final año anterior
                                                                                                                                                                                                                                                                                                                                                                                                                                                                                                                                                                                                                                                                                                                                                           PUNTOS DE                                              PUNTOS DE




                                                                                                                                                                                                                                                                                                                                                                                                                                                                                                                                                                                                                                                                                                                                                                             EVENTUAL MAYOR TOMA




                                                                                                                                                                                                                                                                                                                                                                                                                                                                                                                                                                                                                                                                                                                                                                                                                              EVENTUAL MAYOR TOMA
                                                                                                                                                                                                                                                                                                                                                                                                                                                                                                                                                                                                                                                                                                                                                                             DE POSICIONES ALCISTAS




                                                                                                                                                                                                                                                                                                                                                                                                                                                                                                                                                                                                                                                                                                                                                                                                                              DE POSICIONES BAJISTAS
                                                                                                                                                         puede indicar posible giro a




                                                                                                                                                                                                                                                                                                                                                                                                                                                                                                                            MAX 52 semanas
                                                                                                                                                                                                                                                                                                                                                                                 RSI 140




                                                                                                                                                                                                                                                                                                                                                                                                                                                                                                                                                                                                                 % hasta Precio Objetivo /en
                                                                                                                                                                                                                                                                                                                                                                                 CCI 20
                                                                                                                                                                                                                                                                                                                                                                                 CCI 40
                                                                                                                                                                                                                                                                                                                                                                                 CCI 60
                                                                                                    SuperTrend--HeikenAshi--




                                                                                                                                                                                                                                                                                                                                                                                                                                                                                                                                                                                        Deuda / Fondos propios
                                                                                                                                                                                                                                                                                                                                                                                                                                                                                                  MIN 52 semanas
                                                                                                                                                                                                                               avisa posibles giros con




                                                                                                                                                                                                                                                                                                                                                                                                                                                                                                                                                                  Price to book value
                                                                                                                                                                                                                                                                                                                                                                                  RSI 14




                                                                                                                                                                                                                                                                                                                                                                                                                                                                                                                                                                                                                  negativo lo han superado
                                                                                                                                                           Días subiendo +1 a +12 o




                                                                                                                                                                                                              TDM Modificado

                                                                                                                                                                                                                                ¡solo! 65% fiabilidad
                                                                                                                                                                                                                                                                                                                                                                                                     STOP STOP STOP STOP STOP




                                                                                                                                                                                                                                                                                                                                                                                                                                                                                                                                                                                                                                                                                                                                                                                                      STOP




                                                                                                                                                                                                                                                                                                                                                                                                                                                                                                                                                                                                                                                                                                                                                                                                                                                       STOP
                                                                                 del día




                                                                                                                                                             bajar y -3 ó -4 a subir
                                                                                                                                                                                                                                                                                                                                                                                                                                                                                                                                               %
                                                                                                                                                                                                                                                                                                                                                                                                                                                                                                                                                                                                                                                                                                                                                            COMPRA                                                  VENTA




                                                                                                                                                                                                                                                                                                                                                                                                                                                                                                                                                                                                                                                              R2
                                                                                                                                                                                                                                                                                                                                                                                                                                                                                                                     %




                                                                                                                                                                                                                                                          150 (30 sem.)
   Tipo Instrumento




                                    Indicadores




                                                                                                                                                                                                                                                                                                                                                                                                                                                                                                                                                                                                                                                              S2
                                                                                                                                                                                         OJO al Giro?? ..si
                                                                                           %                                                                                                                                                                                                                                                                                                                                                                                                                                                 Cierre




                                                                                                                               Esto cásticos
                                                                                  hábil



                                                    X=semi-eficiente F=futuro
                                                    d=dispo WS E= +eficiente
                                                                                                                                                                                                                                                                                                                                                                                                     PL DOT 3 Media 13                               M.30Sem




                                                                                                                                                                                                                                                            60 / 200
                                                                                                                                                                                                                                                            34 / 233




                                                                                                                                                                                                                                                            50 / 100
                                                                                                                                                                                                                                                                                                                                                                                                                                                                                                                   Cierre




                                                                                                                                                                                                                                                                                                                                                                                                                                                                                                                                                                                                                                               BOLSA
                                                                                                                                                                                                                                                                                                                                                                                                                                                                                                                                                                                                                                                                                                                                                           ENTRADAS                                               ENTRADAS




                                                                                                                                                                                                                                                             13 / 34
                                                                                                                                                                                                                                                             10 / 60
                                                                                                                                                                                                                                                             34 / 89




                                                                                                                                                                                                                                                             18 / 40
                                                                                                                                                                                                                                                             20 / 50
                                                                                                                                                                                         PRECAUCIÓN !!




                                                                                                                                                                                                                                                              8 / 13

                                                                                                                                                                                                                                                              9 / 18
                                                                                                                                                                                                                                                              4 / 18
                                                                                                                                               Cortos




                                                                                                                                                                                                                                                                                                                                                                                                                                                                                                                                                            RxD
                                                                                                                                                                                                                                                                                                                                                                                                                                                                                                                                                      PER
                                                                                anterior versus                                                                                                                                                                                                                                                                                                                                                                                                                                              versus




                                                                                                             etc...)




                                                                                                                                                                                                                                                              2/5




                                                                                                                                                                                                                                                              3/8

                                                                                                                                                                                                                                                              4/9
                                                                                                                                                                                                                                                               100

                                                                                                                                                                                                                                                               200
                                                                                                                                                                                                                                                               233




                                                                                                                                                                                                                                                               100




                                                                                                                                                                                                                                                                                                                                                                                                                                                                                                                                                                                                                                                                          Resistencia
                                      Índices                                                                                                                                                                                                                                                                                                                                                        Alcista por Alcista por Alcista por Alcista por Alcista por




                                                                                                                                                                                                                                                                10
                                                                                                                                                                                                                                                                13
                                                                                                                                                                                                                                                                34
                                                                                                                                                                                                                                                                60
                                                                                                                                                                                                                                                                89




                                                                                                                                                                                                                                                                13
                                                                                                                                                                                                                                                                18
                                                                                                                                                                                                                                                                20
                                                                                                                                                                                                                                                                40
                                                                                                                                                                                                                                                                50
                                                                                                                                                                                                                                                                                                                                                                                                                                                                                                                   versus                                                                                                                              ISIN




                                                                                                                                                                                                                                                                2
                                                                                                                                                                                                                                                                5




                                                                                                                                                                                                                                                                3
                                                                                                                                                                                                                                                                4
                                                                                                                                                                                                                                                                8
                                                                                                                                                                                                                                                                9




                                                                                                                                                                                                                                                                                                                                                                                                                                                                                                                                                                                                                                                                Soporte
                      Subyacente




                                                                                                                                                                                                                                                                                                                                                                                                                                                                                                                                                                                                                                                                                                                                                                                                       HASTA EL




                                                                                                                                                                                                                                                                                                                                                                                                                                                                                                                                                                                                                                                                                                                                                                                                                                                        HASTA EL
                                                                                           dia                                                                                                                                                                                                                                                                                                                                encima      encima                                                                                              MAX                                                                                                                                                                                                           ALCISTAS                                               BAJISTAS
                                                                                                                                                                                                                                                                                                                                                                                                      encima      encima                              encima                                                       MIN 52
                                                                                         anterior                                                                                                                                                                                                                                                                                                                                                                                                                                              52
                                   ETF y Valores
                      Símbolo




                                                                                                                                                                                                                                                                                                                                                                                                     Bajista por Bajista por Bajista por Bajista por Bajista por                                                    sem.                                                                                                                                                                                                                                     ENTRE:                                                 ENTRE:




                                                                                                                                                                                         estoy…
                                                                                                                                                                                                                                                                                                                                                                                                                               debajo      debajo                                                                                             sem.
                                                                                                                                                                                                                                                                                                                                                                                                       debajo      debajo                              debajo




 Acciones
EuropaEuro




 Acciones
EuropaEuro




 Acciones
EuropaEuro




Acciones UK
Reino Unido




Acciones UK
Reino Unido




Acciones UK
Reino Unido




Acciones UK
Reino Unido




Acciones UK
Reino Unido




Acciones UK
Reino Unido




Acciones UK
Reino Unido




Acciones UK
Reino Unido




Acciones UK
Reino Unido




Acciones UK
Reino Unido




Acciones UK
Reino Unido




Acciones UK
Reino Unido




Acciones UK
Reino Unido




Acciones UK
Reino Unido




Acciones UK
Reino Unido




Acciones UK
Reino Unido




Acciones UK
Reino Unido




Acciones UK
Reino Unido




Acciones UK
Reino Unido




Acciones UK
Reino Unido




Acciones UK
Reino Unido




Acciones UK
Reino Unido




Acciones UK
Reino Unido




Acciones UK
Reino Unido




Acciones UK
Reino Unido




Acciones UK
Reino Unido




Acciones UK
Reino Unido




Acciones UK
Reino Unido




Acciones UK
Reino Unido




Acciones UK
Reino Unido




                                                                                                                                                                                                                                                                                                                     .                                                                                                                                                                                               8/15/2011 12:59 AM Página 10 de 17
globalscaninverassist20110812-110815030041-phpapp01.xlsx


                                                                                                                                                                                                                                                                                          MEDIAS EXPONENCIALES            Cruce M.SIMP          Cruce M. EXPON.                                                               Tendencia Tendencia       Tend.
 GLOBAL                                                                                                                                                                                                                                                                                                                                                                                                 Tendencia de                                                                                                                                                                                                                                                                                                                                          HLC Canales de MAXIMOS y MINIMOS para




                                                                                                                                                                                                                                                                                                                                                                       Fuerza Tendencia +10 a -10
                                                                                                                   Señales según varios indicadores                                                                                                        CONTROL MEDIAS SIMPLES




                                                                                                                                                                                                                                                                                                                                                                                                                                                                                                                                                                                                                                                                                         posible techo / de superarlo
                                                                                                                                                                                                                                                                                                                                                                                                                                                       Larga 30                                               Algunos datos por FUNDAMENTALES




                                                                                                                                                                                                                                                                                                                                                                        Ema 5 / Ema 20 especial VIX
                                                                                                                                                                                                                                                                                                                                                Si Corta > = Larga                                                                                                                                                                                                                                                                                              Soportes y




                                                                                                                                                                                                                                                                                                                                                                        MACD EMA 20 / 100 / 10
                                                                                                                                                                                                                                                                                                                                                                        MACD EMA 50 / 100 / 15




                                                                                                                                                                                                                                                                                                                                                                                                                                                                                                                                                                                                                                                                                                                        podría tomar más impulso alcista
                                                                                                                                                                                                                                                                                                                          Si Corta >= Larga                                                                                              a Medio
                                                                                  15-ago-11                                                                                                                                                                                               Si precio cierre >= media                                                                                                            a Medio




                                                                                                                                                                                                                                                                                                                                                                         MACD EMA 20 / 50 / 10




                                                                                                                                                                                                                                                                                                                                                                         Weekly Strenght Indicator
                                                                                                                                                                                                                                                                                                                                                                         MACD SMA 13 / 34 / 8
                                                                                                                                                                                                                                                            Si precio cierre >= media                                                                                                                   Medias a Corto                                                                                                                                                                                                                                                                                                                                     TRADING IntraDIA o días si posición se ha tomado en días




                                                                                                                                                                                                                                                                                                                                                                          MACD SMA 2 / 34 / 5
                                                                                                                                                                                                                                                                                                                          aparecerá 1, si no   aparecerá 1, si no en                                                                                   semanas                                                                                                                                                                                                 Resistencias
  scan                                                                                                                         técnicos                                                                                                                    aparecerá 1, si no en blanco
                                                                                                                                                                                                                                                                                             aparecerá 1, si no en
                                                                                                                                                                                                                                                                                                                                                                                                            Plazo
                                                                                                                                                                                                                                                                                                                                                                                                                                 (1 a 8  PL DOT                     (sombreado en verde el 20% mejores y en rojo el 20% peores)
                                                                                                                                                                                                                                                                                                                              en blanco               blanco                                                                                             Stan                                                                                                                                                                                                                                                                                                 anteriores (mientras no pierda el 1er. STOP colocado)




                                                                                                                                                                                                                                                                                                                                                                             Ema 20 / Sma 20
                                                                                                                                                                                                                                                                                                                                                                                                                               semanas) SEMANAL
                                                    para:                                                                                                                                                                                                                                           blanco




                                                                                                                                                                                                                                                                                                                                                                               RSI 14 alisado
                                                                                                                                                                                                                                                                                                                                                                                                                                                       Weinstein




                                                                                                                                                         bajando -1 a -12. Más de 3 ó 4
                                                                                 CIERRE




                                                                                                                                                                                                                                                                                                                                                                                                                                                                     % versus final año anterior
                                                                                                                                                                                                                                                                                                                                                                                                                                                                                                                                                                                                                                                                                                                                                            PUNTOS DE                                              PUNTOS DE




                                                                                                                                                                                                                                                                                                                                                                                                                                                                                                                                                                                                                                                                                                                                                                              EVENTUAL MAYOR TOMA




                                                                                                                                                                                                                                                                                                                                                                                                                                                                                                                                                                                                                                                                                                                                                                                                                               EVENTUAL MAYOR TOMA
                                                                                                                                                                                                                                                                                                                                                                                                                                                                                                                                                                                                                                                                                                                                                                              DE POSICIONES ALCISTAS




                                                                                                                                                                                                                                                                                                                                                                                                                                                                                                                                                                                                                                                                                                                                                                                                                               DE POSICIONES BAJISTAS
                                                                                                                                                          puede indicar posible giro a




                                                                                                                                                                                                                                                                                                                                                                                                                                                                                                                             MAX 52 semanas
                                                                                                                                                                                                                                                                                                                                                                                  RSI 140




                                                                                                                                                                                                                                                                                                                                                                                                                                                                                                                                                                                                                  % hasta Precio Objetivo /en
                                                                                                                                                                                                                                                                                                                                                                                  CCI 20
                                                                                                                                                                                                                                                                                                                                                                                  CCI 40
                                                                                                                                                                                                                                                                                                                                                                                  CCI 60
                                                                                                     SuperTrend--HeikenAshi--




                                                                                                                                                                                                                                                                                                                                                                                                                                                                                                                                                                                         Deuda / Fondos propios
                                                                                                                                                                                                                                                                                                                                                                                                                                                                                                   MIN 52 semanas
                                                                                                                                                                                                                                avisa posibles giros con




                                                                                                                                                                                                                                                                                                                                                                                                                                                                                                                                                                   Price to book value
                                                                                                                                                                                                                                                                                                                                                                                   RSI 14




                                                                                                                                                                                                                                                                                                                                                                                                                                                                                                                                                                                                                   negativo lo han superado
                                                                                                                                                            Días subiendo +1 a +12 o




                                                                                                                                                                                                               TDM Modificado

                                                                                                                                                                                                                                 ¡solo! 65% fiabilidad
                                                                                                                                                                                                                                                                                                                                                                                                      STOP STOP STOP STOP STOP




                                                                                                                                                                                                                                                                                                                                                                                                                                                                                                                                                                                                                                                                                                                                                                                                       STOP




                                                                                                                                                                                                                                                                                                                                                                                                                                                                                                                                                                                                                                                                                                                                                                                                                                                        STOP
                                                                                  del día




                                                                                                                                                              bajar y -3 ó -4 a subir
                                                                                                                                                                                                                                                                                                                                                                                                                                                                                                                                                %
                                                                                                                                                                                                                                                                                                                                                                                                                                                                                                                                                                                                                                                                                                                                                             COMPRA                                                  VENTA




                                                                                                                                                                                                                                                                                                                                                                                                                                                                                                                                                                                                                                                               R2
                                                                                                                                                                                                                                                                                                                                                                                                                                                                                                                      %




                                                                                                                                                                                                                                                           150 (30 sem.)
    Tipo Instrumento




                                     Indicadores




                                                                                                                                                                                                                                                                                                                                                                                                                                                                                                                                                                                                                                                               S2
                                                                                                                                                                                          OJO al Giro?? ..si
                                                                                            %                                                                                                                                                                                                                                                                                                                                                                                                                                                 Cierre




                                                                                                                                Esto cásticos
                                                                                   hábil



                                                     X=semi-eficiente F=futuro
                                                     d=dispo WS E= +eficiente
                                                                                                                                                                                                                                                                                                                                                                                                      PL DOT 3 Media 13                               M.30Sem




                                                                                                                                                                                                                                                             60 / 200
                                                                                                                                                                                                                                                             34 / 233




                                                                                                                                                                                                                                                             50 / 100
                                                                                                                                                                                                                                                                                                                                                                                                                                                                                                                    Cierre




                                                                                                                                                                                                                                                                                                                                                                                                                                                                                                                                                                                                                                                BOLSA
                                                                                                                                                                                                                                                                                                                                                                                                                                                                                                                                                                                                                                                                                                                                                            ENTRADAS                                               ENTRADAS




                                                                                                                                                                                                                                                              13 / 34
                                                                                                                                                                                                                                                              10 / 60
                                                                                                                                                                                                                                                              34 / 89




                                                                                                                                                                                                                                                              18 / 40
                                                                                                                                                                                                                                                              20 / 50
                                                                                                                                                                                          PRECAUCIÓN !!




                                                                                                                                                                                                                                                               8 / 13

                                                                                                                                                                                                                                                               9 / 18
                                                                                                                                                                                                                                                               4 / 18
                                                                                                                                                Cortos




                                                                                                                                                                                                                                                                                                                                                                                                                                                                                                                                                             RxD
                                                                                                                                                                                                                                                                                                                                                                                                                                                                                                                                                       PER
                                                                                 anterior versus                                                                                                                                                                                                                                                                                                                                                                                                                                              versus




                                                                                                              etc...)




                                                                                                                                                                                                                                                               2/5




                                                                                                                                                                                                                                                               3/8

                                                                                                                                                                                                                                                               4/9
                                                                                                                                                                                                                                                                100

                                                                                                                                                                                                                                                                200
                                                                                                                                                                                                                                                                233




                                                                                                                                                                                                                                                                100




                                                                                                                                                                                                                                                                                                                                                                                                                                                                                                                                                                                                                                                                           Resistencia
                                       Índices                                                                                                                                                                                                                                                                                                                                                        Alcista por Alcista por Alcista por Alcista por Alcista por




                                                                                                                                                                                                                                                                 10
                                                                                                                                                                                                                                                                 13
                                                                                                                                                                                                                                                                 34
                                                                                                                                                                                                                                                                 60
                                                                                                                                                                                                                                                                 89




                                                                                                                                                                                                                                                                 13
                                                                                                                                                                                                                                                                 18
                                                                                                                                                                                                                                                                 20
                                                                                                                                                                                                                                                                 40
                                                                                                                                                                                                                                                                 50
                                                                                                                                                                                                                                                                                                                                                                                                                                                                                                                    versus                                                                                                                              ISIN




                                                                                                                                                                                                                                                                 2
                                                                                                                                                                                                                                                                 5




                                                                                                                                                                                                                                                                 3
                                                                                                                                                                                                                                                                 4
                                                                                                                                                                                                                                                                 8
                                                                                                                                                                                                                                                                 9




                                                                                                                                                                                                                                                                                                                                                                                                                                                                                                                                                                                                                                                                 Soporte
                       Subyacente




                                                                                                                                                                                                                                                                                                                                                                                                                                                                                                                                                                                                                                                                                                                                                                                                        HASTA EL




                                                                                                                                                                                                                                                                                                                                                                                                                                                                                                                                                                                                                                                                                                                                                                                                                                                         HASTA EL
                                                                                            dia                                                                                                                                                                                                                                                                                                                                encima      encima                                                                                              MAX                                                                                                                                                                                                           ALCISTAS                                               BAJISTAS
                                                                                                                                                                                                                                                                                                                                                                                                       encima      encima                              encima                                                       MIN 52
                                                                                          anterior                                                                                                                                                                                                                                                                                                                                                                                                                                              52
                                    ETF y Valores
                       Símbolo




                                                                                                                                                                                                                                                                                                                                                                                                      Bajista por Bajista por Bajista por Bajista por Bajista por                                                    sem.                                                                                                                                                                                                                                     ENTRE:                                                 ENTRE:




                                                                                                                                                                                          estoy…
                                                                                                                                                                                                                                                                                                                                                                                                                                debajo      debajo                                                                                             sem.
                                                                                                                                                                                                                                                                                                                                                                                                        debajo      debajo                              debajo




 Acciones UK
 Reino Unido




 Acciones UK
 Reino Unido




 Acciones UK
 Reino Unido




 Acciones UK
 Reino Unido




 Acciones UK
 Reino Unido




 Acciones UK
 Reino Unido




 Acciones UK
 Reino Unido




 Acciones UK
 Reino Unido




 Acciones UK
 Reino Unido




 Acciones UK
 Reino Unido




 Acciones UK
 Reino Unido




 Acciones UK
 Reino Unido




 Acciones UK
 Reino Unido




 Acciones UK
 Reino Unido




 Acciones UK
 Reino Unido




 Acciones UK
 Reino Unido




 Acciones UK
 Reino Unido




 Acciones UK
 Reino Unido




 Acciones UK
 Reino Unido




 Acciones UK
 Reino Unido




 Acciones UK
 Reino Unido




  Acc. Resto
Europa NOeuro




  Acc. Resto
Europa NOeuro




  Acc. Resto
Europa NOeuro




  Acc. Resto
Europa NOeuro




  Acc. Resto
Europa NOeuro




  Acc. Resto
Europa NOeuro




  Acc. Resto
Europa NOeuro




  Acc. Resto
Europa NOeuro




  Acc. Resto
Europa NOeuro




  Acc. Resto
Europa NOeuro




  Acc. Resto
Europa NOeuro




  Acc. Resto
Europa NOeuro




                                                                                                                                                                                                                                                                                                                      .                                                                                                                                                                                               8/15/2011 12:59 AM Página 11 de 17
globalscaninverassist20110812-110815030041-phpapp01.xlsx


                                                                                                                                                                                                                                                                                          MEDIAS EXPONENCIALES            Cruce M.SIMP          Cruce M. EXPON.                                                               Tendencia Tendencia       Tend.
 GLOBAL                                                                                                                                                                                                                                                                                                                                                                                                 Tendencia de                                                                                                                                                                                                                                                                                                                                          HLC Canales de MAXIMOS y MINIMOS para




                                                                                                                                                                                                                                                                                                                                                                       Fuerza Tendencia +10 a -10
                                                                                                                   Señales según varios indicadores                                                                                                        CONTROL MEDIAS SIMPLES




                                                                                                                                                                                                                                                                                                                                                                                                                                                                                                                                                                                                                                                                                         posible techo / de superarlo
                                                                                                                                                                                                                                                                                                                                                                                                                                                       Larga 30                                               Algunos datos por FUNDAMENTALES




                                                                                                                                                                                                                                                                                                                                                                        Ema 5 / Ema 20 especial VIX
                                                                                                                                                                                                                                                                                                                                                Si Corta > = Larga                                                                                                                                                                                                                                                                                              Soportes y




                                                                                                                                                                                                                                                                                                                                                                        MACD EMA 20 / 100 / 10
                                                                                                                                                                                                                                                                                                                                                                        MACD EMA 50 / 100 / 15




                                                                                                                                                                                                                                                                                                                                                                                                                                                                                                                                                                                                                                                                                                                        podría tomar más impulso alcista
                                                                                                                                                                                                                                                                                                                          Si Corta >= Larga                                                                                              a Medio
                                                                                  15-ago-11                                                                                                                                                                                               Si precio cierre >= media                                                                                                            a Medio




                                                                                                                                                                                                                                                                                                                                                                         MACD EMA 20 / 50 / 10




                                                                                                                                                                                                                                                                                                                                                                         Weekly Strenght Indicator
                                                                                                                                                                                                                                                                                                                                                                         MACD SMA 13 / 34 / 8
                                                                                                                                                                                                                                                            Si precio cierre >= media                                                                                                                   Medias a Corto                                                                                                                                                                                                                                                                                                                                     TRADING IntraDIA o días si posición se ha tomado en días




                                                                                                                                                                                                                                                                                                                                                                          MACD SMA 2 / 34 / 5
                                                                                                                                                                                                                                                                                                                          aparecerá 1, si no   aparecerá 1, si no en                                                                                   semanas                                                                                                                                                                                                 Resistencias
  scan                                                                                                                         técnicos                                                                                                                    aparecerá 1, si no en blanco
                                                                                                                                                                                                                                                                                             aparecerá 1, si no en
                                                                                                                                                                                                                                                                                                                                                                                                            Plazo
                                                                                                                                                                                                                                                                                                                                                                                                                                 (1 a 8  PL DOT                     (sombreado en verde el 20% mejores y en rojo el 20% peores)
                                                                                                                                                                                                                                                                                                                              en blanco               blanco                                                                                             Stan                                                                                                                                                                                                                                                                                                 anteriores (mientras no pierda el 1er. STOP colocado)




                                                                                                                                                                                                                                                                                                                                                                             Ema 20 / Sma 20
                                                                                                                                                                                                                                                                                                                                                                                                                               semanas) SEMANAL
                                                    para:                                                                                                                                                                                                                                           blanco




                                                                                                                                                                                                                                                                                                                                                                               RSI 14 alisado
                                                                                                                                                                                                                                                                                                                                                                                                                                                       Weinstein




                                                                                                                                                         bajando -1 a -12. Más de 3 ó 4
                                                                                 CIERRE




                                                                                                                                                                                                                                                                                                                                                                                                                                                                     % versus final año anterior
                                                                                                                                                                                                                                                                                                                                                                                                                                                                                                                                                                                                                                                                                                                                                            PUNTOS DE                                              PUNTOS DE




                                                                                                                                                                                                                                                                                                                                                                                                                                                                                                                                                                                                                                                                                                                                                                              EVENTUAL MAYOR TOMA




                                                                                                                                                                                                                                                                                                                                                                                                                                                                                                                                                                                                                                                                                                                                                                                                                               EVENTUAL MAYOR TOMA
                                                                                                                                                                                                                                                                                                                                                                                                                                                                                                                                                                                                                                                                                                                                                                              DE POSICIONES ALCISTAS




                                                                                                                                                                                                                                                                                                                                                                                                                                                                                                                                                                                                                                                                                                                                                                                                                               DE POSICIONES BAJISTAS
                                                                                                                                                          puede indicar posible giro a




                                                                                                                                                                                                                                                                                                                                                                                                                                                                                                                             MAX 52 semanas
                                                                                                                                                                                                                                                                                                                                                                                  RSI 140




                                                                                                                                                                                                                                                                                                                                                                                                                                                                                                                                                                                                                  % hasta Precio Objetivo /en
                                                                                                                                                                                                                                                                                                                                                                                  CCI 20
                                                                                                                                                                                                                                                                                                                                                                                  CCI 40
                                                                                                                                                                                                                                                                                                                                                                                  CCI 60
                                                                                                     SuperTrend--HeikenAshi--




                                                                                                                                                                                                                                                                                                                                                                                                                                                                                                                                                                                         Deuda / Fondos propios
                                                                                                                                                                                                                                                                                                                                                                                                                                                                                                   MIN 52 semanas
                                                                                                                                                                                                                                avisa posibles giros con




                                                                                                                                                                                                                                                                                                                                                                                                                                                                                                                                                                   Price to book value
                                                                                                                                                                                                                                                                                                                                                                                   RSI 14




                                                                                                                                                                                                                                                                                                                                                                                                                                                                                                                                                                                                                   negativo lo han superado
                                                                                                                                                            Días subiendo +1 a +12 o




                                                                                                                                                                                                               TDM Modificado

                                                                                                                                                                                                                                 ¡solo! 65% fiabilidad
                                                                                                                                                                                                                                                                                                                                                                                                      STOP STOP STOP STOP STOP




                                                                                                                                                                                                                                                                                                                                                                                                                                                                                                                                                                                                                                                                                                                                                                                                       STOP




                                                                                                                                                                                                                                                                                                                                                                                                                                                                                                                                                                                                                                                                                                                                                                                                                                                        STOP
                                                                                  del día




                                                                                                                                                              bajar y -3 ó -4 a subir
                                                                                                                                                                                                                                                                                                                                                                                                                                                                                                                                                %
                                                                                                                                                                                                                                                                                                                                                                                                                                                                                                                                                                                                                                                                                                                                                             COMPRA                                                  VENTA




                                                                                                                                                                                                                                                                                                                                                                                                                                                                                                                                                                                                                                                               R2
                                                                                                                                                                                                                                                                                                                                                                                                                                                                                                                      %




                                                                                                                                                                                                                                                           150 (30 sem.)
    Tipo Instrumento




                                     Indicadores




                                                                                                                                                                                                                                                                                                                                                                                                                                                                                                                                                                                                                                                               S2
                                                                                                                                                                                          OJO al Giro?? ..si
                                                                                            %                                                                                                                                                                                                                                                                                                                                                                                                                                                 Cierre




                                                                                                                                Esto cásticos
                                                                                   hábil



                                                     X=semi-eficiente F=futuro
                                                     d=dispo WS E= +eficiente
                                                                                                                                                                                                                                                                                                                                                                                                      PL DOT 3 Media 13                               M.30Sem




                                                                                                                                                                                                                                                             60 / 200
                                                                                                                                                                                                                                                             34 / 233




                                                                                                                                                                                                                                                             50 / 100
                                                                                                                                                                                                                                                                                                                                                                                                                                                                                                                    Cierre




                                                                                                                                                                                                                                                                                                                                                                                                                                                                                                                                                                                                                                                BOLSA
                                                                                                                                                                                                                                                                                                                                                                                                                                                                                                                                                                                                                                                                                                                                                            ENTRADAS                                               ENTRADAS




                                                                                                                                                                                                                                                              13 / 34
                                                                                                                                                                                                                                                              10 / 60
                                                                                                                                                                                                                                                              34 / 89




                                                                                                                                                                                                                                                              18 / 40
                                                                                                                                                                                                                                                              20 / 50
                                                                                                                                                                                          PRECAUCIÓN !!




                                                                                                                                                                                                                                                               8 / 13

                                                                                                                                                                                                                                                               9 / 18
                                                                                                                                                                                                                                                               4 / 18
                                                                                                                                                Cortos




                                                                                                                                                                                                                                                                                                                                                                                                                                                                                                                                                             RxD
                                                                                                                                                                                                                                                                                                                                                                                                                                                                                                                                                       PER
                                                                                 anterior versus                                                                                                                                                                                                                                                                                                                                                                                                                                              versus




                                                                                                              etc...)




                                                                                                                                                                                                                                                               2/5




                                                                                                                                                                                                                                                               3/8

                                                                                                                                                                                                                                                               4/9
                                                                                                                                                                                                                                                                100

                                                                                                                                                                                                                                                                200
                                                                                                                                                                                                                                                                233




                                                                                                                                                                                                                                                                100




                                                                                                                                                                                                                                                                                                                                                                                                                                                                                                                                                                                                                                                                           Resistencia
                                       Índices                                                                                                                                                                                                                                                                                                                                                        Alcista por Alcista por Alcista por Alcista por Alcista por




                                                                                                                                                                                                                                                                 10
                                                                                                                                                                                                                                                                 13
                                                                                                                                                                                                                                                                 34
                                                                                                                                                                                                                                                                 60
                                                                                                                                                                                                                                                                 89




                                                                                                                                                                                                                                                                 13
                                                                                                                                                                                                                                                                 18
                                                                                                                                                                                                                                                                 20
                                                                                                                                                                                                                                                                 40
                                                                                                                                                                                                                                                                 50
                                                                                                                                                                                                                                                                                                                                                                                                                                                                                                                    versus                                                                                                                              ISIN




                                                                                                                                                                                                                                                                 2
                                                                                                                                                                                                                                                                 5




                                                                                                                                                                                                                                                                 3
                                                                                                                                                                                                                                                                 4
                                                                                                                                                                                                                                                                 8
                                                                                                                                                                                                                                                                 9




                                                                                                                                                                                                                                                                                                                                                                                                                                                                                                                                                                                                                                                                 Soporte
                       Subyacente




                                                                                                                                                                                                                                                                                                                                                                                                                                                                                                                                                                                                                                                                                                                                                                                                        HASTA EL




                                                                                                                                                                                                                                                                                                                                                                                                                                                                                                                                                                                                                                                                                                                                                                                                                                                         HASTA EL
                                                                                            dia                                                                                                                                                                                                                                                                                                                                encima      encima                                                                                              MAX                                                                                                                                                                                                           ALCISTAS                                               BAJISTAS
                                                                                                                                                                                                                                                                                                                                                                                                       encima      encima                              encima                                                       MIN 52
                                                                                          anterior                                                                                                                                                                                                                                                                                                                                                                                                                                              52
                                    ETF y Valores
                       Símbolo




                                                                                                                                                                                                                                                                                                                                                                                                      Bajista por Bajista por Bajista por Bajista por Bajista por                                                    sem.                                                                                                                                                                                                                                     ENTRE:                                                 ENTRE:




                                                                                                                                                                                          estoy…
                                                                                                                                                                                                                                                                                                                                                                                                                                debajo      debajo                                                                                             sem.
                                                                                                                                                                                                                                                                                                                                                                                                        debajo      debajo                              debajo




  Acc. Resto
Europa NOeuro




  Acc. Resto
Europa NOeuro




  Acc. Resto
Europa NOeuro




  Acc. Resto
Europa NOeuro




  Acc. Resto
Europa NOeuro




  Acc. Resto
Europa NOeuro




  Acc. Resto
Europa NOeuro




  Acc. Resto
Europa NOeuro




  Acc. Resto
Europa NOeuro




  Acc. Resto
Europa NOeuro




  Acc. Resto
Europa NOeuro




  Acc. Resto
Europa NOeuro




  Acc. Resto
Europa NOeuro




  Acc. Resto
Europa NOeuro




  Acc. Resto
Europa NOeuro




  Acc. Resto
Europa NOeuro




  Acc. Resto
Europa NOeuro




  Acc. Resto
Europa NOeuro




Acc.iones USA
 Dow Jones




Acc.iones USA
 Dow Jones




Acc.iones USA
 Dow Jones




Acc.iones USA
 Dow Jones




Acc.iones USA
 Dow Jones




Acc.iones USA
 Dow Jones




Acc.iones USA
 Dow Jones




Acc.iones USA
 Dow Jones




Acc.iones USA
 Dow Jones




Acc.iones USA
 Dow Jones




Acc.iones USA
 Dow Jones




Acc.iones USA
 Dow Jones




Acc.iones USA
 Dow Jones




Acc.iones USA
 Dow Jones




Acc.iones USA
 Dow Jones




                                                                                                                                                                                                                                                                                                                      .                                                                                                                                                                                               8/15/2011 12:59 AM Página 12 de 17
globalscaninverassist20110812-110815030041-phpapp01.xlsx


                                                                                                                                                                                                                                                                                          MEDIAS EXPONENCIALES            Cruce M.SIMP          Cruce M. EXPON.                                                               Tendencia Tendencia       Tend.
GLOBAL                                                                                                                                                                                                                                                                                                                                                                                                  Tendencia de                                                                                                                                                                                                                                                                                                                                          HLC Canales de MAXIMOS y MINIMOS para




                                                                                                                                                                                                                                                                                                                                                                       Fuerza Tendencia +10 a -10
                                                                                                                   Señales según varios indicadores                                                                                                        CONTROL MEDIAS SIMPLES




                                                                                                                                                                                                                                                                                                                                                                                                                                                                                                                                                                                                                                                                                         posible techo / de superarlo
                                                                                                                                                                                                                                                                                                                                                                                                                                                       Larga 30                                               Algunos datos por FUNDAMENTALES




                                                                                                                                                                                                                                                                                                                                                                        Ema 5 / Ema 20 especial VIX
                                                                                                                                                                                                                                                                                                                                                Si Corta > = Larga                                                                                                                                                                                                                                                                                              Soportes y




                                                                                                                                                                                                                                                                                                                                                                        MACD EMA 20 / 100 / 10
                                                                                                                                                                                                                                                                                                                                                                        MACD EMA 50 / 100 / 15




                                                                                                                                                                                                                                                                                                                                                                                                                                                                                                                                                                                                                                                                                                                        podría tomar más impulso alcista
                                                                                                                                                                                                                                                                                                                          Si Corta >= Larga                                                                                              a Medio
                                                                                  15-ago-11                                                                                                                                                                                               Si precio cierre >= media                                                                                                            a Medio




                                                                                                                                                                                                                                                                                                                                                                         MACD EMA 20 / 50 / 10




                                                                                                                                                                                                                                                                                                                                                                         Weekly Strenght Indicator
                                                                                                                                                                                                                                                                                                                                                                         MACD SMA 13 / 34 / 8
                                                                                                                                                                                                                                                            Si precio cierre >= media                                                                                                                   Medias a Corto                                                                                                                                                                                                                                                                                                                                     TRADING IntraDIA o días si posición se ha tomado en días




                                                                                                                                                                                                                                                                                                                                                                          MACD SMA 2 / 34 / 5
                                                                                                                                                                                                                                                                                                                          aparecerá 1, si no   aparecerá 1, si no en                                                                                   semanas                                                                                                                                                                                                 Resistencias
 scan                                                                                                                          técnicos                                                                                                                    aparecerá 1, si no en blanco
                                                                                                                                                                                                                                                                                             aparecerá 1, si no en
                                                                                                                                                                                                                                                                                                                                                                                                            Plazo
                                                                                                                                                                                                                                                                                                                                                                                                                                 (1 a 8  PL DOT                     (sombreado en verde el 20% mejores y en rojo el 20% peores)
                                                                                                                                                                                                                                                                                                                              en blanco               blanco                                                                                             Stan                                                                                                                                                                                                                                                                                                 anteriores (mientras no pierda el 1er. STOP colocado)




                                                                                                                                                                                                                                                                                                                                                                             Ema 20 / Sma 20
                                                                                                                                                                                                                                                                                                                                                                                                                               semanas) SEMANAL
                                                    para:                                                                                                                                                                                                                                           blanco




                                                                                                                                                                                                                                                                                                                                                                               RSI 14 alisado
                                                                                                                                                                                                                                                                                                                                                                                                                                                       Weinstein




                                                                                                                                                         bajando -1 a -12. Más de 3 ó 4
                                                                                 CIERRE




                                                                                                                                                                                                                                                                                                                                                                                                                                                                     % versus final año anterior
                                                                                                                                                                                                                                                                                                                                                                                                                                                                                                                                                                                                                                                                                                                                                            PUNTOS DE                                              PUNTOS DE




                                                                                                                                                                                                                                                                                                                                                                                                                                                                                                                                                                                                                                                                                                                                                                              EVENTUAL MAYOR TOMA




                                                                                                                                                                                                                                                                                                                                                                                                                                                                                                                                                                                                                                                                                                                                                                                                                               EVENTUAL MAYOR TOMA
                                                                                                                                                                                                                                                                                                                                                                                                                                                                                                                                                                                                                                                                                                                                                                              DE POSICIONES ALCISTAS




                                                                                                                                                                                                                                                                                                                                                                                                                                                                                                                                                                                                                                                                                                                                                                                                                               DE POSICIONES BAJISTAS
                                                                                                                                                          puede indicar posible giro a




                                                                                                                                                                                                                                                                                                                                                                                                                                                                                                                             MAX 52 semanas
                                                                                                                                                                                                                                                                                                                                                                                  RSI 140




                                                                                                                                                                                                                                                                                                                                                                                                                                                                                                                                                                                                                  % hasta Precio Objetivo /en
                                                                                                                                                                                                                                                                                                                                                                                  CCI 20
                                                                                                                                                                                                                                                                                                                                                                                  CCI 40
                                                                                                                                                                                                                                                                                                                                                                                  CCI 60
                                                                                                     SuperTrend--HeikenAshi--




                                                                                                                                                                                                                                                                                                                                                                                                                                                                                                                                                                                         Deuda / Fondos propios
                                                                                                                                                                                                                                                                                                                                                                                                                                                                                                   MIN 52 semanas
                                                                                                                                                                                                                                avisa posibles giros con




                                                                                                                                                                                                                                                                                                                                                                                                                                                                                                                                                                   Price to book value
                                                                                                                                                                                                                                                                                                                                                                                   RSI 14




                                                                                                                                                                                                                                                                                                                                                                                                                                                                                                                                                                                                                   negativo lo han superado
                                                                                                                                                            Días subiendo +1 a +12 o




                                                                                                                                                                                                               TDM Modificado

                                                                                                                                                                                                                                 ¡solo! 65% fiabilidad
                                                                                                                                                                                                                                                                                                                                                                                                      STOP STOP STOP STOP STOP




                                                                                                                                                                                                                                                                                                                                                                                                                                                                                                                                                                                                                                                                                                                                                                                                       STOP




                                                                                                                                                                                                                                                                                                                                                                                                                                                                                                                                                                                                                                                                                                                                                                                                                                                        STOP
                                                                                  del día




                                                                                                                                                              bajar y -3 ó -4 a subir
                                                                                                                                                                                                                                                                                                                                                                                                                                                                                                                                                %
                                                                                                                                                                                                                                                                                                                                                                                                                                                                                                                                                                                                                                                                                                                                                             COMPRA                                                  VENTA




                                                                                                                                                                                                                                                                                                                                                                                                                                                                                                                                                                                                                                                               R2
                                                                                                                                                                                                                                                                                                                                                                                                                                                                                                                      %




                                                                                                                                                                                                                                                           150 (30 sem.)
    Tipo Instrumento




                                     Indicadores




                                                                                                                                                                                                                                                                                                                                                                                                                                                                                                                                                                                                                                                               S2
                                                                                                                                                                                          OJO al Giro?? ..si
                                                                                            %                                                                                                                                                                                                                                                                                                                                                                                                                                                 Cierre




                                                                                                                                Esto cásticos
                                                                                   hábil



                                                     X=semi-eficiente F=futuro
                                                     d=dispo WS E= +eficiente
                                                                                                                                                                                                                                                                                                                                                                                                      PL DOT 3 Media 13                               M.30Sem




                                                                                                                                                                                                                                                             60 / 200
                                                                                                                                                                                                                                                             34 / 233




                                                                                                                                                                                                                                                             50 / 100
                                                                                                                                                                                                                                                                                                                                                                                                                                                                                                                    Cierre




                                                                                                                                                                                                                                                                                                                                                                                                                                                                                                                                                                                                                                                BOLSA
                                                                                                                                                                                                                                                                                                                                                                                                                                                                                                                                                                                                                                                                                                                                                            ENTRADAS                                               ENTRADAS




                                                                                                                                                                                                                                                              13 / 34
                                                                                                                                                                                                                                                              10 / 60
                                                                                                                                                                                                                                                              34 / 89




                                                                                                                                                                                                                                                              18 / 40
                                                                                                                                                                                                                                                              20 / 50
                                                                                                                                                                                          PRECAUCIÓN !!




                                                                                                                                                                                                                                                               8 / 13

                                                                                                                                                                                                                                                               9 / 18
                                                                                                                                                                                                                                                               4 / 18
                                                                                                                                                Cortos




                                                                                                                                                                                                                                                                                                                                                                                                                                                                                                                                                             RxD
                                                                                                                                                                                                                                                                                                                                                                                                                                                                                                                                                       PER
                                                                                 anterior versus                                                                                                                                                                                                                                                                                                                                                                                                                                              versus




                                                                                                              etc...)




                                                                                                                                                                                                                                                               2/5




                                                                                                                                                                                                                                                               3/8

                                                                                                                                                                                                                                                               4/9
                                                                                                                                                                                                                                                                100

                                                                                                                                                                                                                                                                200
                                                                                                                                                                                                                                                                233




                                                                                                                                                                                                                                                                100




                                                                                                                                                                                                                                                                                                                                                                                                                                                                                                                                                                                                                                                                           Resistencia
                                       Índices                                                                                                                                                                                                                                                                                                                                                        Alcista por Alcista por Alcista por Alcista por Alcista por




                                                                                                                                                                                                                                                                 10
                                                                                                                                                                                                                                                                 13
                                                                                                                                                                                                                                                                 34
                                                                                                                                                                                                                                                                 60
                                                                                                                                                                                                                                                                 89




                                                                                                                                                                                                                                                                 13
                                                                                                                                                                                                                                                                 18
                                                                                                                                                                                                                                                                 20
                                                                                                                                                                                                                                                                 40
                                                                                                                                                                                                                                                                 50
                                                                                                                                                                                                                                                                                                                                                                                                                                                                                                                    versus                                                                                                                              ISIN




                                                                                                                                                                                                                                                                 2
                                                                                                                                                                                                                                                                 5




                                                                                                                                                                                                                                                                 3
                                                                                                                                                                                                                                                                 4
                                                                                                                                                                                                                                                                 8
                                                                                                                                                                                                                                                                 9




                                                                                                                                                                                                                                                                                                                                                                                                                                                                                                                                                                                                                                                                 Soporte
                       Subyacente




                                                                                                                                                                                                                                                                                                                                                                                                                                                                                                                                                                                                                                                                                                                                                                                                        HASTA EL




                                                                                                                                                                                                                                                                                                                                                                                                                                                                                                                                                                                                                                                                                                                                                                                                                                                         HASTA EL
                                                                                            dia                                                                                                                                                                                                                                                                                                                                encima      encima                                                                                              MAX                                                                                                                                                                                                           ALCISTAS                                               BAJISTAS
                                                                                                                                                                                                                                                                                                                                                                                                       encima      encima                              encima                                                       MIN 52
                                                                                          anterior                                                                                                                                                                                                                                                                                                                                                                                                                                              52
                                    ETF y Valores
                       Símbolo




                                                                                                                                                                                                                                                                                                                                                                                                      Bajista por Bajista por Bajista por Bajista por Bajista por                                                    sem.                                                                                                                                                                                                                                     ENTRE:                                                 ENTRE:




                                                                                                                                                                                          estoy…
                                                                                                                                                                                                                                                                                                                                                                                                                                debajo      debajo                                                                                             sem.
                                                                                                                                                                                                                                                                                                                                                                                                        debajo      debajo                              debajo




Acc.iones USA
 Dow Jones




Acc.iones USA
 Dow Jones




Acc.iones USA
 Dow Jones




Acc.iones USA
 Dow Jones




Acc.iones USA
 Dow Jones




Acc.iones USA
 Dow Jones




Acc.iones USA
 Dow Jones




Acc.iones USA
 Dow Jones




Acc.iones USA
 Dow Jones




Acc.iones USA
 Dow Jones




Acc.iones USA
 Dow Jones




Acc.iones USA
 Dow Jones




Acc.iones USA
 Dow Jones




Acc.iones USA
 Dow Jones




Acc.iones USA
 Dow Jones




Acc.iones USA
 Dow Jones




Acc.iones USA
SP500 parcial




Acc.iones USA
SP500 parcial




Acc.iones USA
SP500 parcial




Acc.iones USA
SP500 parcial




Acc.iones USA
SP500 parcial




Acc.iones USA
SP500 parcial




Acc.iones USA
SP500 parcial




Acc.iones USA
SP500 parcial




Acc.iones USA
SP500 parcial




Acc.iones USA
SP500 parcial




Acc.iones USA
SP500 parcial




Acc.iones USA
SP500 parcial




Acc.iones USA
SP500 parcial




Acc.iones USA
SP500 parcial




Acc.iones USA
SP500 parcial




Acc.iones USA
SP500 parcial




Acc.iones USA
SP500 parcial




                                                                                                                                                                                                                                                                                                                      .                                                                                                                                                                                               8/15/2011 12:59 AM Página 13 de 17
globalscaninverassist20110812-110815030041-phpapp01.xlsx


                                                                                                                                                                                                                                                                                          MEDIAS EXPONENCIALES            Cruce M.SIMP          Cruce M. EXPON.                                                               Tendencia Tendencia       Tend.
GLOBAL                                                                                                                                                                                                                                                                                                                                                                                                  Tendencia de                                                                                                                                                                                                                                                                                                                                          HLC Canales de MAXIMOS y MINIMOS para




                                                                                                                                                                                                                                                                                                                                                                       Fuerza Tendencia +10 a -10
                                                                                                                   Señales según varios indicadores                                                                                                        CONTROL MEDIAS SIMPLES




                                                                                                                                                                                                                                                                                                                                                                                                                                                                                                                                                                                                                                                                                         posible techo / de superarlo
                                                                                                                                                                                                                                                                                                                                                                                                                                                       Larga 30                                               Algunos datos por FUNDAMENTALES




                                                                                                                                                                                                                                                                                                                                                                        Ema 5 / Ema 20 especial VIX
                                                                                                                                                                                                                                                                                                                                                Si Corta > = Larga                                                                                                                                                                                                                                                                                              Soportes y




                                                                                                                                                                                                                                                                                                                                                                        MACD EMA 20 / 100 / 10
                                                                                                                                                                                                                                                                                                                                                                        MACD EMA 50 / 100 / 15




                                                                                                                                                                                                                                                                                                                                                                                                                                                                                                                                                                                                                                                                                                                        podría tomar más impulso alcista
                                                                                                                                                                                                                                                                                                                          Si Corta >= Larga                                                                                              a Medio
                                                                                  15-ago-11                                                                                                                                                                                               Si precio cierre >= media                                                                                                            a Medio




                                                                                                                                                                                                                                                                                                                                                                         MACD EMA 20 / 50 / 10




                                                                                                                                                                                                                                                                                                                                                                         Weekly Strenght Indicator
                                                                                                                                                                                                                                                                                                                                                                         MACD SMA 13 / 34 / 8
                                                                                                                                                                                                                                                            Si precio cierre >= media                                                                                                                   Medias a Corto                                                                                                                                                                                                                                                                                                                                     TRADING IntraDIA o días si posición se ha tomado en días




                                                                                                                                                                                                                                                                                                                                                                          MACD SMA 2 / 34 / 5
                                                                                                                                                                                                                                                                                                                          aparecerá 1, si no   aparecerá 1, si no en                                                                                   semanas                                                                                                                                                                                                 Resistencias
 scan                                                                                                                          técnicos                                                                                                                    aparecerá 1, si no en blanco
                                                                                                                                                                                                                                                                                             aparecerá 1, si no en
                                                                                                                                                                                                                                                                                                                                                                                                            Plazo
                                                                                                                                                                                                                                                                                                                                                                                                                                 (1 a 8  PL DOT                     (sombreado en verde el 20% mejores y en rojo el 20% peores)
                                                                                                                                                                                                                                                                                                                              en blanco               blanco                                                                                             Stan                                                                                                                                                                                                                                                                                                 anteriores (mientras no pierda el 1er. STOP colocado)




                                                                                                                                                                                                                                                                                                                                                                             Ema 20 / Sma 20
                                                                                                                                                                                                                                                                                                                                                                                                                               semanas) SEMANAL
                                                    para:                                                                                                                                                                                                                                           blanco




                                                                                                                                                                                                                                                                                                                                                                               RSI 14 alisado
                                                                                                                                                                                                                                                                                                                                                                                                                                                       Weinstein




                                                                                                                                                         bajando -1 a -12. Más de 3 ó 4
                                                                                 CIERRE




                                                                                                                                                                                                                                                                                                                                                                                                                                                                     % versus final año anterior
                                                                                                                                                                                                                                                                                                                                                                                                                                                                                                                                                                                                                                                                                                                                                            PUNTOS DE                                              PUNTOS DE




                                                                                                                                                                                                                                                                                                                                                                                                                                                                                                                                                                                                                                                                                                                                                                              EVENTUAL MAYOR TOMA




                                                                                                                                                                                                                                                                                                                                                                                                                                                                                                                                                                                                                                                                                                                                                                                                                               EVENTUAL MAYOR TOMA
                                                                                                                                                                                                                                                                                                                                                                                                                                                                                                                                                                                                                                                                                                                                                                              DE POSICIONES ALCISTAS




                                                                                                                                                                                                                                                                                                                                                                                                                                                                                                                                                                                                                                                                                                                                                                                                                               DE POSICIONES BAJISTAS
                                                                                                                                                          puede indicar posible giro a




                                                                                                                                                                                                                                                                                                                                                                                                                                                                                                                             MAX 52 semanas
                                                                                                                                                                                                                                                                                                                                                                                  RSI 140




                                                                                                                                                                                                                                                                                                                                                                                                                                                                                                                                                                                                                  % hasta Precio Objetivo /en
                                                                                                                                                                                                                                                                                                                                                                                  CCI 20
                                                                                                                                                                                                                                                                                                                                                                                  CCI 40
                                                                                                                                                                                                                                                                                                                                                                                  CCI 60
                                                                                                     SuperTrend--HeikenAshi--




                                                                                                                                                                                                                                                                                                                                                                                                                                                                                                                                                                                         Deuda / Fondos propios
                                                                                                                                                                                                                                                                                                                                                                                                                                                                                                   MIN 52 semanas
                                                                                                                                                                                                                                avisa posibles giros con




                                                                                                                                                                                                                                                                                                                                                                                                                                                                                                                                                                   Price to book value
                                                                                                                                                                                                                                                                                                                                                                                   RSI 14




                                                                                                                                                                                                                                                                                                                                                                                                                                                                                                                                                                                                                   negativo lo han superado
                                                                                                                                                            Días subiendo +1 a +12 o




                                                                                                                                                                                                               TDM Modificado

                                                                                                                                                                                                                                 ¡solo! 65% fiabilidad
                                                                                                                                                                                                                                                                                                                                                                                                      STOP STOP STOP STOP STOP




                                                                                                                                                                                                                                                                                                                                                                                                                                                                                                                                                                                                                                                                                                                                                                                                       STOP




                                                                                                                                                                                                                                                                                                                                                                                                                                                                                                                                                                                                                                                                                                                                                                                                                                                        STOP
                                                                                  del día




                                                                                                                                                              bajar y -3 ó -4 a subir
                                                                                                                                                                                                                                                                                                                                                                                                                                                                                                                                                %
                                                                                                                                                                                                                                                                                                                                                                                                                                                                                                                                                                                                                                                                                                                                                             COMPRA                                                  VENTA




                                                                                                                                                                                                                                                                                                                                                                                                                                                                                                                                                                                                                                                               R2
                                                                                                                                                                                                                                                                                                                                                                                                                                                                                                                      %




                                                                                                                                                                                                                                                           150 (30 sem.)
    Tipo Instrumento




                                     Indicadores




                                                                                                                                                                                                                                                                                                                                                                                                                                                                                                                                                                                                                                                               S2
                                                                                                                                                                                          OJO al Giro?? ..si
                                                                                            %                                                                                                                                                                                                                                                                                                                                                                                                                                                 Cierre




                                                                                                                                Esto cásticos
                                                                                   hábil



                                                     X=semi-eficiente F=futuro
                                                     d=dispo WS E= +eficiente
                                                                                                                                                                                                                                                                                                                                                                                                      PL DOT 3 Media 13                               M.30Sem




                                                                                                                                                                                                                                                             60 / 200
                                                                                                                                                                                                                                                             34 / 233




                                                                                                                                                                                                                                                             50 / 100
                                                                                                                                                                                                                                                                                                                                                                                                                                                                                                                    Cierre




                                                                                                                                                                                                                                                                                                                                                                                                                                                                                                                                                                                                                                                BOLSA
                                                                                                                                                                                                                                                                                                                                                                                                                                                                                                                                                                                                                                                                                                                                                            ENTRADAS                                               ENTRADAS




                                                                                                                                                                                                                                                              13 / 34
                                                                                                                                                                                                                                                              10 / 60
                                                                                                                                                                                                                                                              34 / 89




                                                                                                                                                                                                                                                              18 / 40
                                                                                                                                                                                                                                                              20 / 50
                                                                                                                                                                                          PRECAUCIÓN !!




                                                                                                                                                                                                                                                               8 / 13

                                                                                                                                                                                                                                                               9 / 18
                                                                                                                                                                                                                                                               4 / 18
                                                                                                                                                Cortos




                                                                                                                                                                                                                                                                                                                                                                                                                                                                                                                                                             RxD
                                                                                                                                                                                                                                                                                                                                                                                                                                                                                                                                                       PER
                                                                                 anterior versus                                                                                                                                                                                                                                                                                                                                                                                                                                              versus




                                                                                                              etc...)




                                                                                                                                                                                                                                                               2/5




                                                                                                                                                                                                                                                               3/8

                                                                                                                                                                                                                                                               4/9
                                                                                                                                                                                                                                                                100

                                                                                                                                                                                                                                                                200
                                                                                                                                                                                                                                                                233




                                                                                                                                                                                                                                                                100




                                                                                                                                                                                                                                                                                                                                                                                                                                                                                                                                                                                                                                                                           Resistencia
                                       Índices                                                                                                                                                                                                                                                                                                                                                        Alcista por Alcista por Alcista por Alcista por Alcista por




                                                                                                                                                                                                                                                                 10
                                                                                                                                                                                                                                                                 13
                                                                                                                                                                                                                                                                 34
                                                                                                                                                                                                                                                                 60
                                                                                                                                                                                                                                                                 89




                                                                                                                                                                                                                                                                 13
                                                                                                                                                                                                                                                                 18
                                                                                                                                                                                                                                                                 20
                                                                                                                                                                                                                                                                 40
                                                                                                                                                                                                                                                                 50
                                                                                                                                                                                                                                                                                                                                                                                                                                                                                                                    versus                                                                                                                              ISIN




                                                                                                                                                                                                                                                                 2
                                                                                                                                                                                                                                                                 5




                                                                                                                                                                                                                                                                 3
                                                                                                                                                                                                                                                                 4
                                                                                                                                                                                                                                                                 8
                                                                                                                                                                                                                                                                 9




                                                                                                                                                                                                                                                                                                                                                                                                                                                                                                                                                                                                                                                                 Soporte
                       Subyacente




                                                                                                                                                                                                                                                                                                                                                                                                                                                                                                                                                                                                                                                                                                                                                                                                        HASTA EL




                                                                                                                                                                                                                                                                                                                                                                                                                                                                                                                                                                                                                                                                                                                                                                                                                                                         HASTA EL
                                                                                            dia                                                                                                                                                                                                                                                                                                                                encima      encima                                                                                              MAX                                                                                                                                                                                                           ALCISTAS                                               BAJISTAS
                                                                                                                                                                                                                                                                                                                                                                                                       encima      encima                              encima                                                       MIN 52
                                                                                          anterior                                                                                                                                                                                                                                                                                                                                                                                                                                              52
                                    ETF y Valores
                       Símbolo




                                                                                                                                                                                                                                                                                                                                                                                                      Bajista por Bajista por Bajista por Bajista por Bajista por                                                    sem.                                                                                                                                                                                                                                     ENTRE:                                                 ENTRE:




                                                                                                                                                                                          estoy…
                                                                                                                                                                                                                                                                                                                                                                                                                                debajo      debajo                                                                                             sem.
                                                                                                                                                                                                                                                                                                                                                                                                        debajo      debajo                              debajo




Acc.iones USA
SP500 parcial




Acc.iones USA
SP500 parcial




Acc.iones USA
SP500 parcial




Acc.iones USA
SP500 parcial




Acc.iones USA
SP500 parcial




Acc.iones USA
SP500 parcial




Acc.iones USA
SP500 parcial




Acc.iones USA
SP500 parcial




Acc.iones USA
SP500 parcial




Acc.iones USA
SP500 parcial




Acc.iones USA
SP500 parcial




Acc.iones USA
SP500 parcial




Acc.iones USA
SP500 parcial




Acc.iones USA
SP500 parcial




Acc.iones USA
SP500 parcial




Acc.iones USA
SP500 parcial




Acc.iones USA
SP500 parcial




Acc.iones USA
SP500 parcial




Acc.iones USA
SP500 parcial




Acc.iones USA
SP500 parcial




Acc.iones USA
SP500 parcial




Acc.iones USA
SP500 parcial




Acc.iones USA
SP500 parcial




Acc.iones USA
SP500 parcial




Acc.iones USA
SP500 parcial




Acc.iones USA
SP500 parcial




Acc.iones USA
SP500 parcial




Acc.iones USA
SP500 parcial




Acc.iones USA
SP500 parcial




Acc.iones USA
SP500 parcial




Acc.iones USA
SP500 parcial




Acc.iones USA
SP500 parcial




Acc.iones USA
SP500 parcial




                                                                                                                                                                                                                                                                                                                      .                                                                                                                                                                                               8/15/2011 12:59 AM Página 14 de 17
globalscaninverassist20110812-110815030041-phpapp01.xlsx


                                                                                                                                                                                                                                                                                          MEDIAS EXPONENCIALES            Cruce M.SIMP          Cruce M. EXPON.                                                               Tendencia Tendencia       Tend.
GLOBAL                                                                                                                                                                                                                                                                                                                                                                                                  Tendencia de                                                                                                                                                                                                                                                                                                                                          HLC Canales de MAXIMOS y MINIMOS para




                                                                                                                                                                                                                                                                                                                                                                       Fuerza Tendencia +10 a -10
                                                                                                                   Señales según varios indicadores                                                                                                        CONTROL MEDIAS SIMPLES




                                                                                                                                                                                                                                                                                                                                                                                                                                                                                                                                                                                                                                                                                         posible techo / de superarlo
                                                                                                                                                                                                                                                                                                                                                                                                                                                       Larga 30                                               Algunos datos por FUNDAMENTALES




                                                                                                                                                                                                                                                                                                                                                                        Ema 5 / Ema 20 especial VIX
                                                                                                                                                                                                                                                                                                                                                Si Corta > = Larga                                                                                                                                                                                                                                                                                              Soportes y




                                                                                                                                                                                                                                                                                                                                                                        MACD EMA 20 / 100 / 10
                                                                                                                                                                                                                                                                                                                                                                        MACD EMA 50 / 100 / 15




                                                                                                                                                                                                                                                                                                                                                                                                                                                                                                                                                                                                                                                                                                                        podría tomar más impulso alcista
                                                                                                                                                                                                                                                                                                                          Si Corta >= Larga                                                                                              a Medio
                                                                                  15-ago-11                                                                                                                                                                                               Si precio cierre >= media                                                                                                            a Medio




                                                                                                                                                                                                                                                                                                                                                                         MACD EMA 20 / 50 / 10




                                                                                                                                                                                                                                                                                                                                                                         Weekly Strenght Indicator
                                                                                                                                                                                                                                                                                                                                                                         MACD SMA 13 / 34 / 8
                                                                                                                                                                                                                                                            Si precio cierre >= media                                                                                                                   Medias a Corto                                                                                                                                                                                                                                                                                                                                     TRADING IntraDIA o días si posición se ha tomado en días




                                                                                                                                                                                                                                                                                                                                                                          MACD SMA 2 / 34 / 5
                                                                                                                                                                                                                                                                                                                          aparecerá 1, si no   aparecerá 1, si no en                                                                                   semanas                                                                                                                                                                                                 Resistencias
 scan                                                                                                                          técnicos                                                                                                                    aparecerá 1, si no en blanco
                                                                                                                                                                                                                                                                                             aparecerá 1, si no en
                                                                                                                                                                                                                                                                                                                                                                                                            Plazo
                                                                                                                                                                                                                                                                                                                                                                                                                                 (1 a 8  PL DOT                     (sombreado en verde el 20% mejores y en rojo el 20% peores)
                                                                                                                                                                                                                                                                                                                              en blanco               blanco                                                                                             Stan                                                                                                                                                                                                                                                                                                 anteriores (mientras no pierda el 1er. STOP colocado)




                                                                                                                                                                                                                                                                                                                                                                             Ema 20 / Sma 20
                                                                                                                                                                                                                                                                                                                                                                                                                               semanas) SEMANAL
                                                    para:                                                                                                                                                                                                                                           blanco




                                                                                                                                                                                                                                                                                                                                                                               RSI 14 alisado
                                                                                                                                                                                                                                                                                                                                                                                                                                                       Weinstein




                                                                                                                                                         bajando -1 a -12. Más de 3 ó 4
                                                                                 CIERRE




                                                                                                                                                                                                                                                                                                                                                                                                                                                                     % versus final año anterior
                                                                                                                                                                                                                                                                                                                                                                                                                                                                                                                                                                                                                                                                                                                                                            PUNTOS DE                                              PUNTOS DE




                                                                                                                                                                                                                                                                                                                                                                                                                                                                                                                                                                                                                                                                                                                                                                              EVENTUAL MAYOR TOMA




                                                                                                                                                                                                                                                                                                                                                                                                                                                                                                                                                                                                                                                                                                                                                                                                                               EVENTUAL MAYOR TOMA
                                                                                                                                                                                                                                                                                                                                                                                                                                                                                                                                                                                                                                                                                                                                                                              DE POSICIONES ALCISTAS




                                                                                                                                                                                                                                                                                                                                                                                                                                                                                                                                                                                                                                                                                                                                                                                                                               DE POSICIONES BAJISTAS
                                                                                                                                                          puede indicar posible giro a




                                                                                                                                                                                                                                                                                                                                                                                                                                                                                                                             MAX 52 semanas
                                                                                                                                                                                                                                                                                                                                                                                  RSI 140




                                                                                                                                                                                                                                                                                                                                                                                                                                                                                                                                                                                                                  % hasta Precio Objetivo /en
                                                                                                                                                                                                                                                                                                                                                                                  CCI 20
                                                                                                                                                                                                                                                                                                                                                                                  CCI 40
                                                                                                                                                                                                                                                                                                                                                                                  CCI 60
                                                                                                     SuperTrend--HeikenAshi--




                                                                                                                                                                                                                                                                                                                                                                                                                                                                                                                                                                                         Deuda / Fondos propios
                                                                                                                                                                                                                                                                                                                                                                                                                                                                                                   MIN 52 semanas
                                                                                                                                                                                                                                avisa posibles giros con




                                                                                                                                                                                                                                                                                                                                                                                                                                                                                                                                                                   Price to book value
                                                                                                                                                                                                                                                                                                                                                                                   RSI 14




                                                                                                                                                                                                                                                                                                                                                                                                                                                                                                                                                                                                                   negativo lo han superado
                                                                                                                                                            Días subiendo +1 a +12 o




                                                                                                                                                                                                               TDM Modificado

                                                                                                                                                                                                                                 ¡solo! 65% fiabilidad
                                                                                                                                                                                                                                                                                                                                                                                                      STOP STOP STOP STOP STOP




                                                                                                                                                                                                                                                                                                                                                                                                                                                                                                                                                                                                                                                                                                                                                                                                       STOP




                                                                                                                                                                                                                                                                                                                                                                                                                                                                                                                                                                                                                                                                                                                                                                                                                                                        STOP
                                                                                  del día




                                                                                                                                                              bajar y -3 ó -4 a subir
                                                                                                                                                                                                                                                                                                                                                                                                                                                                                                                                                %
                                                                                                                                                                                                                                                                                                                                                                                                                                                                                                                                                                                                                                                                                                                                                             COMPRA                                                  VENTA




                                                                                                                                                                                                                                                                                                                                                                                                                                                                                                                                                                                                                                                               R2
                                                                                                                                                                                                                                                                                                                                                                                                                                                                                                                      %




                                                                                                                                                                                                                                                           150 (30 sem.)
    Tipo Instrumento




                                     Indicadores




                                                                                                                                                                                                                                                                                                                                                                                                                                                                                                                                                                                                                                                               S2
                                                                                                                                                                                          OJO al Giro?? ..si
                                                                                            %                                                                                                                                                                                                                                                                                                                                                                                                                                                 Cierre




                                                                                                                                Esto cásticos
                                                                                   hábil



                                                     X=semi-eficiente F=futuro
                                                     d=dispo WS E= +eficiente
                                                                                                                                                                                                                                                                                                                                                                                                      PL DOT 3 Media 13                               M.30Sem




                                                                                                                                                                                                                                                             60 / 200
                                                                                                                                                                                                                                                             34 / 233




                                                                                                                                                                                                                                                             50 / 100
                                                                                                                                                                                                                                                                                                                                                                                                                                                                                                                    Cierre




                                                                                                                                                                                                                                                                                                                                                                                                                                                                                                                                                                                                                                                BOLSA
                                                                                                                                                                                                                                                                                                                                                                                                                                                                                                                                                                                                                                                                                                                                                            ENTRADAS                                               ENTRADAS




                                                                                                                                                                                                                                                              13 / 34
                                                                                                                                                                                                                                                              10 / 60
                                                                                                                                                                                                                                                              34 / 89




                                                                                                                                                                                                                                                              18 / 40
                                                                                                                                                                                                                                                              20 / 50
                                                                                                                                                                                          PRECAUCIÓN !!




                                                                                                                                                                                                                                                               8 / 13

                                                                                                                                                                                                                                                               9 / 18
                                                                                                                                                                                                                                                               4 / 18
                                                                                                                                                Cortos




                                                                                                                                                                                                                                                                                                                                                                                                                                                                                                                                                             RxD
                                                                                                                                                                                                                                                                                                                                                                                                                                                                                                                                                       PER
                                                                                 anterior versus                                                                                                                                                                                                                                                                                                                                                                                                                                              versus




                                                                                                              etc...)




                                                                                                                                                                                                                                                               2/5




                                                                                                                                                                                                                                                               3/8

                                                                                                                                                                                                                                                               4/9
                                                                                                                                                                                                                                                                100

                                                                                                                                                                                                                                                                200
                                                                                                                                                                                                                                                                233




                                                                                                                                                                                                                                                                100




                                                                                                                                                                                                                                                                                                                                                                                                                                                                                                                                                                                                                                                                           Resistencia
                                       Índices                                                                                                                                                                                                                                                                                                                                                        Alcista por Alcista por Alcista por Alcista por Alcista por




                                                                                                                                                                                                                                                                 10
                                                                                                                                                                                                                                                                 13
                                                                                                                                                                                                                                                                 34
                                                                                                                                                                                                                                                                 60
                                                                                                                                                                                                                                                                 89




                                                                                                                                                                                                                                                                 13
                                                                                                                                                                                                                                                                 18
                                                                                                                                                                                                                                                                 20
                                                                                                                                                                                                                                                                 40
                                                                                                                                                                                                                                                                 50
                                                                                                                                                                                                                                                                                                                                                                                                                                                                                                                    versus                                                                                                                              ISIN




                                                                                                                                                                                                                                                                 2
                                                                                                                                                                                                                                                                 5




                                                                                                                                                                                                                                                                 3
                                                                                                                                                                                                                                                                 4
                                                                                                                                                                                                                                                                 8
                                                                                                                                                                                                                                                                 9




                                                                                                                                                                                                                                                                                                                                                                                                                                                                                                                                                                                                                                                                 Soporte
                       Subyacente




                                                                                                                                                                                                                                                                                                                                                                                                                                                                                                                                                                                                                                                                                                                                                                                                        HASTA EL




                                                                                                                                                                                                                                                                                                                                                                                                                                                                                                                                                                                                                                                                                                                                                                                                                                                         HASTA EL
                                                                                            dia                                                                                                                                                                                                                                                                                                                                encima      encima                                                                                              MAX                                                                                                                                                                                                           ALCISTAS                                               BAJISTAS
                                                                                                                                                                                                                                                                                                                                                                                                       encima      encima                              encima                                                       MIN 52
                                                                                          anterior                                                                                                                                                                                                                                                                                                                                                                                                                                              52
                                    ETF y Valores
                       Símbolo




                                                                                                                                                                                                                                                                                                                                                                                                      Bajista por Bajista por Bajista por Bajista por Bajista por                                                    sem.                                                                                                                                                                                                                                     ENTRE:                                                 ENTRE:




                                                                                                                                                                                          estoy…
                                                                                                                                                                                                                                                                                                                                                                                                                                debajo      debajo                                                                                             sem.
                                                                                                                                                                                                                                                                                                                                                                                                        debajo      debajo                              debajo




Acc.iones USA
SP500 parcial




Acc.iones USA
SP500 parcial




Acc.iones USA
SP500 parcial




Acc.iones USA
SP500 parcial




Acc.iones USA
SP500 parcial




Acc.iones USA
SP500 parcial




Acc.iones USA
SP500 parcial




Acc.iones USA
SP500 parcial




Acc.iones USA
SP500 parcial




Acc.iones USA
SP500 parcial




Acc.iones USA
SP500 parcial




Acc.iones USA
SP500 parcial




Acc.iones USA
SP500 parcial




Acc.iones USA
SP500 parcial




Acc.iones USA
SP500 parcial




Acc.iones USA
SP500 parcial




Acc.iones USA
SP500 parcial




Acc.iones USA
SP500 parcial




Acc.iones USA
SP500 parcial




Acc.iones USA
SP500 parcial




Acc.iones USA
SP500 parcial




Acc.iones USA
SP500 parcial




Acc.iones USA
SP500 parcial




Acc.iones USA
SP500 parcial




Acc.iones USA
SP500 parcial




Acc.iones USA
SP500 parcial




Acc.iones USA
SP500 parcial




Acc.iones USA
SP500 parcial




Acc.iones USA
SP500 parcial




Acc.iones USA
SP500 parcial




Acc.iones USA
SP500 parcial




Acc.iones USA
SP500 parcial




Acc.iones USA
SP500 parcial




                                                                                                                                                                                                                                                                                                                      .                                                                                                                                                                                               8/15/2011 12:59 AM Página 15 de 17
globalscaninverassist20110812-110815030041-phpapp01.xlsx


                                                                                                                                                                                                                                                                                          MEDIAS EXPONENCIALES            Cruce M.SIMP          Cruce M. EXPON.                                                               Tendencia Tendencia       Tend.
GLOBAL                                                                                                                                                                                                                                                                                                                                                                                                  Tendencia de                                                                                                                                                                                                                                                                                                                                          HLC Canales de MAXIMOS y MINIMOS para




                                                                                                                                                                                                                                                                                                                                                                       Fuerza Tendencia +10 a -10
                                                                                                                   Señales según varios indicadores                                                                                                        CONTROL MEDIAS SIMPLES




                                                                                                                                                                                                                                                                                                                                                                                                                                                                                                                                                                                                                                                                                         posible techo / de superarlo
                                                                                                                                                                                                                                                                                                                                                                                                                                                       Larga 30                                               Algunos datos por FUNDAMENTALES




                                                                                                                                                                                                                                                                                                                                                                        Ema 5 / Ema 20 especial VIX
                                                                                                                                                                                                                                                                                                                                                Si Corta > = Larga                                                                                                                                                                                                                                                                                              Soportes y




                                                                                                                                                                                                                                                                                                                                                                        MACD EMA 20 / 100 / 10
                                                                                                                                                                                                                                                                                                                                                                        MACD EMA 50 / 100 / 15




                                                                                                                                                                                                                                                                                                                                                                                                                                                                                                                                                                                                                                                                                                                        podría tomar más impulso alcista
                                                                                                                                                                                                                                                                                                                          Si Corta >= Larga                                                                                              a Medio
                                                                                  15-ago-11                                                                                                                                                                                               Si precio cierre >= media                                                                                                            a Medio




                                                                                                                                                                                                                                                                                                                                                                         MACD EMA 20 / 50 / 10




                                                                                                                                                                                                                                                                                                                                                                         Weekly Strenght Indicator
                                                                                                                                                                                                                                                                                                                                                                         MACD SMA 13 / 34 / 8
                                                                                                                                                                                                                                                            Si precio cierre >= media                                                                                                                   Medias a Corto                                                                                                                                                                                                                                                                                                                                     TRADING IntraDIA o días si posición se ha tomado en días




                                                                                                                                                                                                                                                                                                                                                                          MACD SMA 2 / 34 / 5
                                                                                                                                                                                                                                                                                                                          aparecerá 1, si no   aparecerá 1, si no en                                                                                   semanas                                                                                                                                                                                                 Resistencias
 scan                                                                                                                          técnicos                                                                                                                    aparecerá 1, si no en blanco
                                                                                                                                                                                                                                                                                             aparecerá 1, si no en
                                                                                                                                                                                                                                                                                                                                                                                                            Plazo
                                                                                                                                                                                                                                                                                                                                                                                                                                 (1 a 8  PL DOT                     (sombreado en verde el 20% mejores y en rojo el 20% peores)
                                                                                                                                                                                                                                                                                                                              en blanco               blanco                                                                                             Stan                                                                                                                                                                                                                                                                                                 anteriores (mientras no pierda el 1er. STOP colocado)




                                                                                                                                                                                                                                                                                                                                                                             Ema 20 / Sma 20
                                                                                                                                                                                                                                                                                                                                                                                                                               semanas) SEMANAL
                                                    para:                                                                                                                                                                                                                                           blanco




                                                                                                                                                                                                                                                                                                                                                                               RSI 14 alisado
                                                                                                                                                                                                                                                                                                                                                                                                                                                       Weinstein




                                                                                                                                                         bajando -1 a -12. Más de 3 ó 4
                                                                                 CIERRE




                                                                                                                                                                                                                                                                                                                                                                                                                                                                     % versus final año anterior
                                                                                                                                                                                                                                                                                                                                                                                                                                                                                                                                                                                                                                                                                                                                                            PUNTOS DE                                              PUNTOS DE




                                                                                                                                                                                                                                                                                                                                                                                                                                                                                                                                                                                                                                                                                                                                                                              EVENTUAL MAYOR TOMA




                                                                                                                                                                                                                                                                                                                                                                                                                                                                                                                                                                                                                                                                                                                                                                                                                               EVENTUAL MAYOR TOMA
                                                                                                                                                                                                                                                                                                                                                                                                                                                                                                                                                                                                                                                                                                                                                                              DE POSICIONES ALCISTAS




                                                                                                                                                                                                                                                                                                                                                                                                                                                                                                                                                                                                                                                                                                                                                                                                                               DE POSICIONES BAJISTAS
                                                                                                                                                          puede indicar posible giro a




                                                                                                                                                                                                                                                                                                                                                                                                                                                                                                                             MAX 52 semanas
                                                                                                                                                                                                                                                                                                                                                                                  RSI 140




                                                                                                                                                                                                                                                                                                                                                                                                                                                                                                                                                                                                                  % hasta Precio Objetivo /en
                                                                                                                                                                                                                                                                                                                                                                                  CCI 20
                                                                                                                                                                                                                                                                                                                                                                                  CCI 40
                                                                                                                                                                                                                                                                                                                                                                                  CCI 60
                                                                                                     SuperTrend--HeikenAshi--




                                                                                                                                                                                                                                                                                                                                                                                                                                                                                                                                                                                         Deuda / Fondos propios
                                                                                                                                                                                                                                                                                                                                                                                                                                                                                                   MIN 52 semanas
                                                                                                                                                                                                                                avisa posibles giros con




                                                                                                                                                                                                                                                                                                                                                                                                                                                                                                                                                                   Price to book value
                                                                                                                                                                                                                                                                                                                                                                                   RSI 14




                                                                                                                                                                                                                                                                                                                                                                                                                                                                                                                                                                                                                   negativo lo han superado
                                                                                                                                                            Días subiendo +1 a +12 o




                                                                                                                                                                                                               TDM Modificado

                                                                                                                                                                                                                                 ¡solo! 65% fiabilidad
                                                                                                                                                                                                                                                                                                                                                                                                      STOP STOP STOP STOP STOP




                                                                                                                                                                                                                                                                                                                                                                                                                                                                                                                                                                                                                                                                                                                                                                                                       STOP




                                                                                                                                                                                                                                                                                                                                                                                                                                                                                                                                                                                                                                                                                                                                                                                                                                                        STOP
                                                                                  del día




                                                                                                                                                              bajar y -3 ó -4 a subir
                                                                                                                                                                                                                                                                                                                                                                                                                                                                                                                                                %
                                                                                                                                                                                                                                                                                                                                                                                                                                                                                                                                                                                                                                                                                                                                                             COMPRA                                                  VENTA




                                                                                                                                                                                                                                                                                                                                                                                                                                                                                                                                                                                                                                                               R2
                                                                                                                                                                                                                                                                                                                                                                                                                                                                                                                      %




                                                                                                                                                                                                                                                           150 (30 sem.)
    Tipo Instrumento




                                     Indicadores




                                                                                                                                                                                                                                                                                                                                                                                                                                                                                                                                                                                                                                                               S2
                                                                                                                                                                                          OJO al Giro?? ..si
                                                                                            %                                                                                                                                                                                                                                                                                                                                                                                                                                                 Cierre




                                                                                                                                Esto cásticos
                                                                                   hábil



                                                     X=semi-eficiente F=futuro
                                                     d=dispo WS E= +eficiente
                                                                                                                                                                                                                                                                                                                                                                                                      PL DOT 3 Media 13                               M.30Sem




                                                                                                                                                                                                                                                             60 / 200
                                                                                                                                                                                                                                                             34 / 233




                                                                                                                                                                                                                                                             50 / 100
                                                                                                                                                                                                                                                                                                                                                                                                                                                                                                                    Cierre




                                                                                                                                                                                                                                                                                                                                                                                                                                                                                                                                                                                                                                                BOLSA
                                                                                                                                                                                                                                                                                                                                                                                                                                                                                                                                                                                                                                                                                                                                                            ENTRADAS                                               ENTRADAS




                                                                                                                                                                                                                                                              13 / 34
                                                                                                                                                                                                                                                              10 / 60
                                                                                                                                                                                                                                                              34 / 89




                                                                                                                                                                                                                                                              18 / 40
                                                                                                                                                                                                                                                              20 / 50
                                                                                                                                                                                          PRECAUCIÓN !!




                                                                                                                                                                                                                                                               8 / 13

                                                                                                                                                                                                                                                               9 / 18
                                                                                                                                                                                                                                                               4 / 18
                                                                                                                                                Cortos




                                                                                                                                                                                                                                                                                                                                                                                                                                                                                                                                                             RxD
                                                                                                                                                                                                                                                                                                                                                                                                                                                                                                                                                       PER
                                                                                 anterior versus                                                                                                                                                                                                                                                                                                                                                                                                                                              versus




                                                                                                              etc...)




                                                                                                                                                                                                                                                               2/5




                                                                                                                                                                                                                                                               3/8

                                                                                                                                                                                                                                                               4/9
                                                                                                                                                                                                                                                                100

                                                                                                                                                                                                                                                                200
                                                                                                                                                                                                                                                                233




                                                                                                                                                                                                                                                                100




                                                                                                                                                                                                                                                                                                                                                                                                                                                                                                                                                                                                                                                                           Resistencia
                                       Índices                                                                                                                                                                                                                                                                                                                                                        Alcista por Alcista por Alcista por Alcista por Alcista por




                                                                                                                                                                                                                                                                 10
                                                                                                                                                                                                                                                                 13
                                                                                                                                                                                                                                                                 34
                                                                                                                                                                                                                                                                 60
                                                                                                                                                                                                                                                                 89




                                                                                                                                                                                                                                                                 13
                                                                                                                                                                                                                                                                 18
                                                                                                                                                                                                                                                                 20
                                                                                                                                                                                                                                                                 40
                                                                                                                                                                                                                                                                 50
                                                                                                                                                                                                                                                                                                                                                                                                                                                                                                                    versus                                                                                                                              ISIN




                                                                                                                                                                                                                                                                 2
                                                                                                                                                                                                                                                                 5




                                                                                                                                                                                                                                                                 3
                                                                                                                                                                                                                                                                 4
                                                                                                                                                                                                                                                                 8
                                                                                                                                                                                                                                                                 9




                                                                                                                                                                                                                                                                                                                                                                                                                                                                                                                                                                                                                                                                 Soporte
                       Subyacente




                                                                                                                                                                                                                                                                                                                                                                                                                                                                                                                                                                                                                                                                                                                                                                                                        HASTA EL




                                                                                                                                                                                                                                                                                                                                                                                                                                                                                                                                                                                                                                                                                                                                                                                                                                                         HASTA EL
                                                                                            dia                                                                                                                                                                                                                                                                                                                                encima      encima                                                                                              MAX                                                                                                                                                                                                           ALCISTAS                                               BAJISTAS
                                                                                                                                                                                                                                                                                                                                                                                                       encima      encima                              encima                                                       MIN 52
                                                                                          anterior                                                                                                                                                                                                                                                                                                                                                                                                                                              52
                                    ETF y Valores
                       Símbolo




                                                                                                                                                                                                                                                                                                                                                                                                      Bajista por Bajista por Bajista por Bajista por Bajista por                                                    sem.                                                                                                                                                                                                                                     ENTRE:                                                 ENTRE:




                                                                                                                                                                                          estoy…
                                                                                                                                                                                                                                                                                                                                                                                                                                debajo      debajo                                                                                             sem.
                                                                                                                                                                                                                                                                                                                                                                                                        debajo      debajo                              debajo




Acc.iones USA
SP500 parcial




Acc.iones USA
SP500 parcial




Acc.iones USA
SP500 parcial




Acc.iones USA
SP500 parcial




Acc.iones USA
SP500 parcial




Acc.iones USA
SP500 parcial




Acc.iones USA
SP500 parcial




Acc.iones USA
SP500 parcial




Acc.iones USA
SP500 parcial




Acc.iones USA
SP500 parcial




Acc.iones USA
SP500 parcial




Acc.iones USA
SP500 parcial




Acc.iones USA
SP500 parcial




Acc.iones USA
SP500 parcial




Acc.iones USA
SP500 parcial




Acc.iones USA
SP500 parcial




Acc.iones USA
SP500 parcial




Acc.iones USA
SP500 parcial




         ?




         ?




         ?




         ?




         ?




         ?




         ?




         ?




         ?




         ?




         ?




         ?




         ?




         ?




         ?




                                                                                                                                                                                                                                                                                                                      .                                                                                                                                                                                               8/15/2011 12:59 AM Página 16 de 17
globalscaninverassist20110812-110815030041-phpapp01.xlsx


                                                                                                                                                                                                                                                                                           MEDIAS EXPONENCIALES            Cruce M.SIMP          Cruce M. EXPON.                                                               Tendencia Tendencia       Tend.
GLOBAL                                                                                                                                                                                                                                                                                                                                                                                                   Tendencia de                                                                                                                                                                                                                                                                                                                                           HLC Canales de MAXIMOS y MINIMOS para




                                                                                                                                                                                                                                                                                                                                                                        Fuerza Tendencia +10 a -10
                                                                                                                    Señales según varios indicadores                                                                                                        CONTROL MEDIAS SIMPLES




                                                                                                                                                                                                                                                                                                                                                                                                                                                                                                                                                                                                                                                                                           posible techo / de superarlo
                                                                                                                                                                                                                                                                                                                                                                                                                                                        Larga 30                                                Algunos datos por FUNDAMENTALES




                                                                                                                                                                                                                                                                                                                                                                         Ema 5 / Ema 20 especial VIX
                                                                                                                                                                                                                                                                                                                                                 Si Corta > = Larga                                                                                                                                                                                                                                                                                               Soportes y




                                                                                                                                                                                                                                                                                                                                                                         MACD EMA 20 / 100 / 10
                                                                                                                                                                                                                                                                                                                                                                         MACD EMA 50 / 100 / 15




                                                                                                                                                                                                                                                                                                                                                                                                                                                                                                                                                                                                                                                                                                                          podría tomar más impulso alcista
                                                                                                                                                                                                                                                                                                                           Si Corta >= Larga                                                                                              a Medio
                                                                                 15-ago-11                                                                                                                                                                                                 Si precio cierre >= media                                                                                                            a Medio




                                                                                                                                                                                                                                                                                                                                                                          MACD EMA 20 / 50 / 10




                                                                                                                                                                                                                                                                                                                                                                          Weekly Strenght Indicator
                                                                                                                                                                                                                                                                                                                                                                          MACD SMA 13 / 34 / 8
                                                                                                                                                                                                                                                             Si precio cierre >= media                                                                                                                   Medias a Corto                                                                                                                                                                                                                                                                                                                                      TRADING IntraDIA o días si posición se ha tomado en días




                                                                                                                                                                                                                                                                                                                                                                           MACD SMA 2 / 34 / 5
                                                                                                                                                                                                                                                                                                                           aparecerá 1, si no   aparecerá 1, si no en                                                                                   semanas                                                                                                                                                                                                  Resistencias
 scan                                                                                                                           técnicos                                                                                                                    aparecerá 1, si no en blanco
                                                                                                                                                                                                                                                                                              aparecerá 1, si no en
                                                                                                                                                                                                                                                                                                                                                                                                             Plazo
                                                                                                                                                                                                                                                                                                                                                                                                                                  (1 a 8  PL DOT                     (sombreado en verde el 20% mejores y en rojo el 20% peores)
                                                                                                                                                                                                                                                                                                                               en blanco               blanco                                                                                             Stan                                                                                                                                                                                                                                                                                                  anteriores (mientras no pierda el 1er. STOP colocado)




                                                                                                                                                                                                                                                                                                                                                                              Ema 20 / Sma 20
                                                                                                                                                                                                                                                                                                                                                                                                                                semanas) SEMANAL
                                                  para:                                                                                                                                                                                                                                              blanco




                                                                                                                                                                                                                                                                                                                                                                                RSI 14 alisado
                                                                                                                                                                                                                                                                                                                                                                                                                                                        Weinstein




                                                                                                                                                          bajando -1 a -12. Más de 3 ó 4
                                                                                CIERRE




                                                                                                                                                                                                                                                                                                                                                                                                                                                                       % versus final año anterior
                                                                                                                                                                                                                                                                                                                                                                                                                                                                                                                                                                                                                                                                                                                                                              PUNTOS DE                                              PUNTOS DE




                                                                                                                                                                                                                                                                                                                                                                                                                                                                                                                                                                                                                                                                                                                                                                                EVENTUAL MAYOR TOMA




                                                                                                                                                                                                                                                                                                                                                                                                                                                                                                                                                                                                                                                                                                                                                                                                                                 EVENTUAL MAYOR TOMA
                                                                                                                                                                                                                                                                                                                                                                                                                                                                                                                                                                                                                                                                                                                                                                                DE POSICIONES ALCISTAS




                                                                                                                                                                                                                                                                                                                                                                                                                                                                                                                                                                                                                                                                                                                                                                                                                                 DE POSICIONES BAJISTAS
                                                                                                                                                           puede indicar posible giro a




                                                                                                                                                                                                                                                                                                                                                                                                                                                                                                                               MAX 52 semanas
                                                                                                                                                                                                                                                                                                                                                                                   RSI 140




                                                                                                                                                                                                                                                                                                                                                                                                                                                                                                                                                                                                                    % hasta Precio Objetivo /en
                                                                                                                                                                                                                                                                                                                                                                                   CCI 20
                                                                                                                                                                                                                                                                                                                                                                                   CCI 40
                                                                                                                                                                                                                                                                                                                                                                                   CCI 60
                                                                                                      SuperTrend--HeikenAshi--




                                                                                                                                                                                                                                                                                                                                                                                                                                                                                                                                                                                           Deuda / Fondos propios
                                                                                                                                                                                                                                                                                                                                                                                                                                                                                                     MIN 52 semanas
                                                                                                                                                                                                                                 avisa posibles giros con




                                                                                                                                                                                                                                                                                                                                                                                                                                                                                                                                                                     Price to book value
                                                                                                                                                                                                                                                                                                                                                                                    RSI 14




                                                                                                                                                                                                                                                                                                                                                                                                                                                                                                                                                                                                                     negativo lo han superado
                                                                                                                                                             Días subiendo +1 a +12 o




                                                                                                                                                                                                                TDM Modificado

                                                                                                                                                                                                                                  ¡solo! 65% fiabilidad
                                                                                                                                                                                                                                                                                                                                                                                                       STOP STOP STOP STOP STOP




                                                                                                                                                                                                                                                                                                                                                                                                                                                                                                                                                                                                                                                                                                                                                                                                         STOP




                                                                                                                                                                                                                                                                                                                                                                                                                                                                                                                                                                                                                                                                                                                                                                                                                                                          STOP
                                                                                 del día




                                                                                                                                                               bajar y -3 ó -4 a subir
                                                                                                                                                                                                                                                                                                                                                                                                                                                                                                                                                  %
                                                                                                                                                                                                                                                                                                                                                                                                                                                                                                                                                                                                                                                                                                                                                               COMPRA                                                  VENTA




                                                                                                                                                                                                                                                                                                                                                                                                                                                                                                                                                                                                                                                                 R2
                                                                                                                                                                                                                                                                                                                                                                                                                                                                                                                        %




                                                                                                                                                                                                                                                            150 (30 sem.)
 Tipo Instrumento




                                  Indicadores




                                                                                                                                                                                                                                                                                                                                                                                                                                                                                                                                                                                                                                                                 S2
                                                                                                                                                                                           OJO al Giro?? ..si
                                                                                           %                                                                                                                                                                                                                                                                                                                                                                                                                                                    Cierre




                                                                                                                                 Esto cásticos
                                                                                  hábil



                                                    X=semi-eficiente F=futuro
                                                    d=dispo WS E= +eficiente
                                                                                                                                                                                                                                                                                                                                                                                                       PL DOT 3 Media 13                               M.30Sem




                                                                                                                                                                                                                                                              60 / 200
                                                                                                                                                                                                                                                              34 / 233




                                                                                                                                                                                                                                                              50 / 100
                                                                                                                                                                                                                                                                                                                                                                                                                                                                                                                      Cierre




                                                                                                                                                                                                                                                                                                                                                                                                                                                                                                                                                                                                                                                  BOLSA
                                                                                                                                                                                                                                                                                                                                                                                                                                                                                                                                                                                                                                                                                                                                                              ENTRADAS                                               ENTRADAS




                                                                                                                                                                                                                                                               13 / 34
                                                                                                                                                                                                                                                               10 / 60
                                                                                                                                                                                                                                                               34 / 89




                                                                                                                                                                                                                                                               18 / 40
                                                                                                                                                                                                                                                               20 / 50
                                                                                                                                                                                           PRECAUCIÓN !!




                                                                                                                                                                                                                                                                8 / 13

                                                                                                                                                                                                                                                                9 / 18
                                                                                                                                                                                                                                                                4 / 18
                                                                                                                                                 Cortos




                                                                                                                                                                                                                                                                                                                                                                                                                                                                                                                                                               RxD
                                                                                                                                                                                                                                                                                                                                                                                                                                                                                                                                                         PER
                                                                                anterior versus                                                                                                                                                                                                                                                                                                                                                                                                                                                 versus




                                                                                                               etc...)




                                                                                                                                                                                                                                                                2/5




                                                                                                                                                                                                                                                                3/8

                                                                                                                                                                                                                                                                4/9
                                                                                                                                                                                                                                                                 100

                                                                                                                                                                                                                                                                 200
                                                                                                                                                                                                                                                                 233




                                                                                                                                                                                                                                                                 100




                                                                                                                                                                                                                                                                                                                                                                                                                                                                                                                                                                                                                                                                             Resistencia
                                    Índices                                                                                                                                                                                                                                                                                                                                                            Alcista por Alcista por Alcista por Alcista por Alcista por




                                                                                                                                                                                                                                                                  10
                                                                                                                                                                                                                                                                  13
                                                                                                                                                                                                                                                                  34
                                                                                                                                                                                                                                                                  60
                                                                                                                                                                                                                                                                  89




                                                                                                                                                                                                                                                                  13
                                                                                                                                                                                                                                                                  18
                                                                                                                                                                                                                                                                  20
                                                                                                                                                                                                                                                                  40
                                                                                                                                                                                                                                                                  50
                                                                                                                                                                                                                                                                                                                                                                                                                                                                                                                      versus                                                                                                                              ISIN




                                                                                                                                                                                                                                                                  2
                                                                                                                                                                                                                                                                  5




                                                                                                                                                                                                                                                                  3
                                                                                                                                                                                                                                                                  4
                                                                                                                                                                                                                                                                  8
                                                                                                                                                                                                                                                                  9




                                                                                                                                                                                                                                                                                                                                                                                                                                                                                                                                                                                                                                                                   Soporte
                    Subyacente




                                                                                                                                                                                                                                                                                                                                                                                                                                                                                                                                                                                                                                                                                                                                                                                                          HASTA EL




                                                                                                                                                                                                                                                                                                                                                                                                                                                                                                                                                                                                                                                                                                                                                                                                                                                           HASTA EL
                                                                                           dia                                                                                                                                                                                                                                                                                                                                  encima      encima                                                                                               MAX                                                                                                                                                                                                           ALCISTAS                                               BAJISTAS
                                                                                                                                                                                                                                                                                                                                                                                                        encima      encima                              encima                                                        MIN 52
                                                                                         anterior                                                                                                                                                                                                                                                                                                                                                                                                                                                 52
                                 ETF y Valores
                    Símbolo




                                                                                                                                                                                                                                                                                                                                                                                                       Bajista por Bajista por Bajista por Bajista por Bajista por                                                     sem.                                                                                                                                                                                                                                     ENTRE:                                                 ENTRE:




                                                                                                                                                                                           estoy…
                                                                                                                                                                                                                                                                                                                                                                                                                                 debajo      debajo                                                                                              sem.
                                                                                                                                                                                                                                                                                                                                                                                                         debajo      debajo                              debajo




      ?




      ?




                                 En posiciones alcistas NUNCA bajaremos                                                                                                                                                                                                                                                                                                                                                                                                                                                                                                                                                                                                                       Los Canales de Máximos y Mínimos NO es una estrategia tendencial, sino Trading de




                                                                                                                                                                                                                                                            134
                                                                                                                                                                                                                                                            146




                                                                                                                                                                                                                                                            139
                                                                                                                                                                                                                                                            127




                                                                                                                                                                                                                                                            141
                                                                                                                                                                                                                                                             38
                                                                                                                                                                                                                                                             30
                                                                                                                                                                                                                                                             21
                                                                                                                                                                                                                                                             21
                                                                                                                                                                                                                                                             22
                                                                                                                                                                                                                                                             24
                                                                                                                                                                                                                                                             27
                                                                                                                                                                                                                                                             27
                                                                                                                                                                                                                                                             28


                                                                                                                                                                                                                                                             57
                                                                                                                                                                                                                                                             50
                                                                                                                                                                                                                                                             33
                                                                                                                                                                                                                                                             27
                                                                                                                                                                                                                                                             26
                                                                                                                                                                                                                                                             21
                                                                                                                                                                                                                                                             21
                                                                                                                                                                                                                                                             25

                                                                                                                                                                                                                                                             57
                                                                                                                                                                                                                                                             56
                                                                                                                                                                                                                                                             61
                                                                                                                                                                                                                                                             80
                                                                                                                                                                                                                                                             83
                                                                                                                                                                                                                                                             27
                                                                                                                                                                                                                                                             26
                                                                                                                                                                                                                                                             25
                                                                                                                                                                                                                                                             26
                                                                                                                                                                                                                                                             26
                                                                                                                                                                                                                                                             26
                                                                                                                                                                                                                                                             26
                                                                                                                                                                                                                                                             31
                                                                                                                                                                                                                                                             21
                                                                                                                                                                                                                                                             20
                                                                                                       En su espacio temporal respectivo, mostramos varias                                                                                                                                                                                                                                                                                                                                                PER = Price Earning Ratio o ratio de precio beneficio,
                                  nuestro STOP, y en bajistas NUNCA lo                                                                                                                                                                                                                                                                                                                                     Indicadores Tendenciales: En su espacio temporal                                                                                                                                                                                                                                    cortísimo plazo. Estos Canales se utilizan en mercados laterales y no en mercados
                                                                                                    señales de Indicadores Técnicos y el control de medias que                                                                                                                                                                                                                                                                                                                                       algunos lo entienden mejor como el inverso del % de beneficio,
                                                                                                                                                                                                                                                                                                                                                                                                                                                                                                                                                                                                                                                                                           claramente al alza o a la baja, pues saltarían fácilmente los Stop. Es un Trading para muy
                                               subiremos.                                                                                                                                                                                                                                                                                                                                               respectivo, mostramos el nivel de Stop que usamos para                                                  RxD = Rentabilidad (media) por Dividendo




                                                                                                                                                                                                                                                            81%
                                                                                                                                                                                                                                                            88%
                                                                                                                                                                                                                                                            23%
                                                                                                                                                                                                                                                            18%
                                                                                                                                                                                                                                                            13%
                                                                                                                                                                                                                                                            13%
                                                                                                                                                                                                                                                            13%
                                                                                                                                                                                                                                                            14%
                                                                                                                                                                                                                                                            16%
                                                                                                                                                                                                                                                            16%
                                                                                                                                                                                                                                                            17%
                                                                                                                                                                                                                                                            84%
                                                                                                                                                                                                                                                            77%
                                                                                                                                                                                                                                                            34%
                                                                                                                                                                                                                                                            30%
                                                                                                                                                                                                                                                            20%
                                                                                                                                                                                                                                                            16%
                                                                                                                                                                                                                                                            16%
                                                                                                                                                                                                                                                            13%
                                                                                                                                                                                                                                                            13%
                                                                                                                                                                                                                                                            15%
                                                                                                                                                                                                                                                            85%
                                                                                                                                                                                                                                                            34%
                                                                                                                                                                                                                                                            34%
                                                                                                                                                                                                                                                            37%
                                                                                                                                                                                                                                                            48%
                                                                                                                                                                                                                                                            50%
                                                                                                                                                                                                                                                            16%
                                                                                                                                                                                                                                                            16%
                                                                                                                                                                                                                                                            15%
                                                                                                                                                                                                                                                            16%
                                                                                                                                                                                                                                                            16%
                                                                                                                                                                                                                                                            16%
                                                                                                                                                                                                                                                            16%
                                                                                                                                                                                                                                                            19%
                                                                                                                                                                                                                                                            13%
                                                                                                                                                                                                                                                            12%
                                                                                                     nos orienta si el precio está por encima de la respectiva                                                                                                                                                                                                                                                                                                                                                                                                                                                                                                                              corto plazo, Intradia, o 2-3 días si el mercado acompaña nuestra entrada y no rompe el
                                                                                                                                                                                                                                                                                                                                                                                                       Corto, Medio y Largo plazo, según la estrategia de Trading                                                                                                                                                                                                                          stop más ventajoso (ejemplo: Si hemos entrado alcistas y el mercado va hacia abajo, no
                                                                                                    media a n días. Cuantas más medias haya cruzado el precio                                                                                                                                                                                                                                                                                                        Por prudencia, como PER se toma el más alto de los publicados y como RxD el más bajo
                                                                                                                                                                                                                                                                                                                                                                                                                  en tendencia que queramos utilizar                                                                                                                                                                                                                                       bajaremos el stop sino que mantendremos el inicial). Si nos sentimos más cómodos con
                                                                                                    al alza, mayor tendencia alcista en cada espacio temporal.




                                                                                                                                                                                                                                                            128
                                                                                                                                                                                                                                                            136
                                                                                                                                                                                                                                                            145
                                                                                                                                                                                                                                                            145
                                                                                                                                                                                                                                                            144
                                                                                                                                                                                                                                                            142
                                                                                                                                                                                                                                                            139
                                                                                                                                                                                                                                                            139
                                                                                                                                                                                                                                                            138


                                                                                                                                                                                                                                                            109
                                                                                                                                                                                                                                                            116
                                                                                                                                                                                                                                                            133
                                                                                                                                                                                                                                                            139
                                                                                                                                                                                                                                                            140
                                                                                                                                                                                                                                                            145
                                                                                                                                                                                                                                                            145
                                                                                                                                                                                                                                                            141

                                                                                                                                                                                                                                                            109
                                                                                                                                                                                                                                                            110
                                                                                                                                                                                                                                                            105


                                                                                                                                                                                                                                                            139
                                                                                                                                                                                                                                                            140
                                                                                                                                                                                                                                                            141
                                                                                                                                                                                                                                                            140
                                                                                                                                                                                                                                                            140
                                                                                                                                                                                                                                                            140
                                                                                                                                                                                                                                                            140
                                                                                                                                                                                                                                                            135
                                                                                                                                                                                                                                                            145
                                                                                                                                                                                                                                                            146
                                                                                                                                                                                                                                                                                                                                                                                                                                                                                                         publicado




                                                                                                                                                                                                                                                             32
                                                                                                                                                                                                                                                             20




                                                                                                                                                                                                                                                             27
                                                                                                                                                                                                                                                             39




                                                                                                                                                                                                                                                             25



                                                                                                                                                                                                                                                             86
                                                                                                                                                                                                                                                             83
                                                                                                                                                                                                                                                                                                                                                                                                                                                                                                                                                                                                                                                                                           tendencias, miraremos los indicadores más a la izquierda para cada horizonte temporal.




                                                                                                                                                                                                                                                                                                                       .                                                                                                                                                                                                8/15/2011 12:59 AM Página 17 de 17

Globa lscan inverassist20110812

  • 1.
    globalscaninverassist20110812-110815030041-phpapp01.xlsx MEDIAS EXPONENCIALES Cruce M.SIMP Cruce M. EXPON. Tendencia Tendencia Tend. GLOBAL Tendencia de HLC Canales de MAXIMOS y MINIMOS para Fuerza Tendencia +10 a -10 Señales según varios indicadores CONTROL MEDIAS SIMPLES posible techo / de superarlo Larga 30 Algunos datos por FUNDAMENTALES Ema 5 / Ema 20 especial VIX Si Corta > = Larga Soportes y MACD EMA 20 / 100 / 10 MACD EMA 50 / 100 / 15 podría tomar más impulso alcista Si Corta >= Larga a Medio 15-ago-11 Si precio cierre >= media a Medio MACD EMA 20 / 50 / 10 Weekly Strenght Indicator MACD SMA 13 / 34 / 8 Si precio cierre >= media Medias a Corto TRADING IntraDIA o días si posición se ha tomado en días MACD SMA 2 / 34 / 5 aparecerá 1, si no aparecerá 1, si no en semanas Resistencias scan técnicos aparecerá 1, si no en blanco aparecerá 1, si no en Plazo (1 a 8 PL DOT (sombreado en verde el 20% mejores y en rojo el 20% peores) en blanco blanco Stan anteriores (mientras no pierda el 1er. STOP colocado) Ema 20 / Sma 20 semanas) SEMANAL para: blanco RSI 14 alisado Weinstein bajando -1 a -12. Más de 3 ó 4 CIERRE % versus final año anterior PUNTOS DE PUNTOS DE EVENTUAL MAYOR TOMA EVENTUAL MAYOR TOMA DE POSICIONES ALCISTAS DE POSICIONES BAJISTAS puede indicar posible giro a MAX 52 semanas RSI 140 % hasta Precio Objetivo /en CCI 20 CCI 40 CCI 60 SuperTrend--HeikenAshi-- Deuda / Fondos propios MIN 52 semanas avisa posibles giros con Price to book value RSI 14 negativo lo han superado Días subiendo +1 a +12 o TDM Modificado ¡solo! 65% fiabilidad STOP STOP STOP STOP STOP STOP STOP del día bajar y -3 ó -4 a subir % COMPRA VENTA R2 % 150 (30 sem.) Tipo Instrumento Indicadores S2 OJO al Giro?? ..si % Cierre Esto cásticos hábil X=semi-eficiente F=futuro d=dispo WS E= +eficiente PL DOT 3 Media 13 M.30Sem 60 / 200 34 / 233 50 / 100 Cierre BOLSA ENTRADAS ENTRADAS 13 / 34 10 / 60 34 / 89 18 / 40 20 / 50 PRECAUCIÓN !! 8 / 13 9 / 18 4 / 18 Cortos RxD PER anterior versus versus etc...) 2/5 3/8 4/9 100 200 233 100 Resistencia Índices Alcista por Alcista por Alcista por Alcista por Alcista por 10 13 34 60 89 13 18 20 40 50 versus ISIN 2 5 3 4 8 9 Soporte Subyacente HASTA EL HASTA EL dia encima encima MAX ALCISTAS BAJISTAS encima encima encima MIN 52 anterior 52 ETF y Valores Símbolo Bajista por Bajista por Bajista por Bajista por Bajista por sem. ENTRE: ENTRE: estoy… debajo debajo sem. debajo debajo debajo 1.4000 -0.0001 -0.0031 -0.0007 -0.0019 -0.0017 1.4089 1.4371 divisa -40.6 -35.1 -40.8 ligeramente 46.0 48.2 52.9 Indicadores 1.4249 0.05% 2 1 1 1 1 1 1 1 1 1 1 1 1 1 1.4252 1.4268 1.5000 1.4301 1.4169 -3 -0 EUR USD bajista neutral 7.21% 1.2626 12.9% 1.4824 -3.9% 1.4143 y 1.4089 1.4026 1.4361 y 1.4371 1.4415 Globales alcista E80 mat prima volatilidad 43.70 32.23 39.91 194.4 257.2 63.7 71.3 54.4 94.2 Indicadores -2 -3.2 1 1 1 1 1 1 1 1 1 1 1 1 1 1 1 1 1 1 1 1 1 1 1 1 1 1 1 1 1 1 1 1 3.4 2.3 3.5 1.6 50 VIX 36.36 -6.77% neutro bajista neutral 40.11 31.45 19.90 31.33 19.28 107.53% 14.6 148.7% 48.0 -24.3% 32.23 y 30.41 30.28 39.75 y 42.31 42.43 7 Globales 1,784.7 1,701.3 1,790.4 169.5 181.1 ligeramente 73.7 82.2 63.6 14.3 17.2 26.2 11.8 90.3 Indicadores -2 -3.5 GOLD 1,745.70 -1.23% bajista bajista 1 1 1 1 1 1 1 1 1 1 1 1 1 1 1 1 1 1 1 1 1 1 1 1 1 1 1 1 1 1 1 1 1 1,764.9 1,682.6 1,528.7 1,672.4 1,485.1 24.20% 1,169.0 49.3% 1,794.0 -2.7% 1,722.9 y 1,701.3 1,693.6 1,762.9 y 1,790.4 1,795.8 6 9 E200 Globales bajista Indicadores Globales Indicadores Globales Indicadores Globales Indicadores Globales Indicadores Globales Indicadores Globales Indicadores Globales Indicadores Globales Indicadores Globales Indicadores Globales Indicadores Globales Indicadores Globales 1,303.0 1,161.2 1,197.8 -170.9 -207.7 sp500 -34.4 -20.1 -30.4 -13.9 -97.6 ligeramente 29.8 22.2 46.7 27.5 1,178.8 0.53% 2 1 1 1 1 1 1 1 1,148.6 1,220.2 1,247.1 1,230.3 1,307.7 -7 -7 Index America SP500 alcista alcista -6.29% 1,047 12.6% 1,364 -13.6% 14.7 1.8% 2.20 1,161.2 y 1,147.0 1,141.9 1,197.8 y 1,210.6 1,214.2 alcista E80 12,317.2 11,048.1 11,457.1 -303.6 -172.6 -262.2 -122.0 -153.0 -194.6 205.2 -92.1 ligeramente 30.9 22.3 47.8 dow 11,269.0 1.13% 2 1 1 1 1 1 1 1 10,986.0 11,584.0 11,775.1 11,675.5 12,226.0 -7 -7 Index America DOW JONES IND alcista alcista -2.60% 9,986 12.9% 12,811 -12.0% 12.4 2.6% 2.20 11,078 y 10,997 10,948 11,457 y 11,541 11,575 alcista d80 2,375.0 2,137.0 2,217.8 -102.1 -119.6 -63.2 -32.8 -47.3 -18.5 -88.2 n100 ligeramente 33.2 26.8 48.5 49.8 2,182.1 0.69% 2 1 1 1 1 1 1 1 2,121.1 2,238.9 2,240.2 2,253.1 2,320.4 -7 -5 Index America NASDAQ 100 alcista alcista -1.96% 1,767 23.5% 2,430 -10.2% 15.4 1.0% 3.10 2,142.8 y 2,123.4 2,113.9 2,217.8 y 2,240.7 2,247.4 alcista d50 5,257.1 4,513.7 4,720.9 transp -153.6 -152.9 -180.8 -211.1 DOW JONES 130.8 -98.6 -75.3 -88.8 ligeramente 27.1 19.6 47.5 -10 4,622.6 1.23% 2 1 1 1 1 1 1 1 4,477.4 4,809.3 4,963.4 4,867.8 5,218.8 -7 Index America alcista alcista -9.51% 4,083 13.2% 5,618 -17.7% 4,535.5 y 4,492.1 4,471.9 4,720.9 y 4,753.0 4,767.3 TRANSPORT alcista 805.1 russell -101.0 -184.1 -213.8 682.7 713.0 -27.5 -17.1 -26.0 -12.2 ligeramente 28.4 20.9 46.9 21.5 -11 697.5 0.23% 2 1 1 1 1 1 1 678.0 736.3 763.9 742.6 812.7 -7 Index America RUSSELL 2000 alcista alcista -11.68% 596 17.1% 865 -19.4% 682.8 y 672.9 669.9 713.0 y 722.1 724.2 F125 alcista 2,097.8 1,763.6 1,887.9 -130.0 -230.0 -203.9 -58.0 -38.7 -57.4 -24.1 ligeramente 28.8 24.3 43.1 21.5 -11 -1 1 1 1,806.3 1,946.3 2,037.1 1,966.1 2,173.6 fin 1,808.1 -1.62% -9 Index America NASDAQ FINANCIALS alcista alcista -19.62% 1,744 3.7% 2,319 -22.0% 1,777.2 y 1,746.1 1,738.2 1,857.8 y 1,887.9 1,893.6 bajista 13,526.4 10,973.6 12,479.3 -491.8 -274.5 -402.5 -164.0 -119.3 -177.6 -184.9 energ 348.6 26.5 19.8 47.4 -10 11,910.6 0.83% 2 1 1 1 1 1 1 1 11,535.9 12,510.5 12,732.1 12,628.5 13,547.1 -7 Index America NYSE ENERGY neutro alcista alcista -4.71% 9,671 23.2% 14,536 -18.1% 11,602 y 10,974 10,924 12,280 y 12,479 12,517 oil & gas 1,288.2 1,109.5 1,149.1 -164.4 -177.1 -47.6 -27.1 -40.3 -17.4 -98.6 ligeramente 26.3 18.6 46.7 37.1 -10 1,129.0 0.85% 2 1 1 1 1 1 1 1,086.6 1,185.8 1,225.6 1,198.1 1,306.2 -7 Index America NYSE Arca OIL alcista alcista -6.81% 923 22.4% 1,403 -19.5% 1,109.5 y 1,093.1 1,088.2 1,149.1 y 1,164.9 1,168.4 alcista 60,599.9 13,350.2 52,262.6 12,447.0 54,247.9 12,651.1 canada -225.7 -151.2 -100.0 398.1 -94.1 -82.7 -46.6 -98.3 34.0 26.1 46.5 12,542.2 0.02% 4 1 1 1 1 1 1 1 1 1 12,161.4 12,549.5 12,996.4 12,572.2 13,535.1 -4 -4 Index America CANADA SPSX200 neutro alcista alcista -6.64% 11,553 8.6% 14,271 -12.1% 12,447 y 12,323 12,267 12,651 y 12,762 12,800 -1103.9 -1195.0 2346.4 emerg -742.1 -626.9 -129.8 -136.4 -67.2 31.4 24.5 42.2 53,473.4 0.24% 4 1 1 1 1 1 1 51,437.6 54,728.9 59,529.3 55,083.6 64,086.3 -7 -9 Index America BRAZIL IBOVESPA neutro alcista alcista -22.84% 48,668 9.9% 72,996 -26.7% 10.6 3.6% 1.60 52,342 y 52,002 51,768 54,248 y 54,945 55,110 4,656.7 4,207.5 4,314.0 emerg -116.2 -141.4 208.8 -71.6 -46.2 -80.0 -50.7 -31.9 37.4 27.9 46.1 4,250.7 0.89% 4 1 1 1 1 1 1 1 1 1 1 1 4,065.3 4,233.1 4,452.8 4,258.4 4,629.8 -4 -6 Index America CHILE IPSA neutro alcista alcista -13.74% 3,785 12.3% 5,041 -15.7% 4,207.5 y 4,138.4 4,119.8 4,314.0 y 4,363.0 4,376.1 36,186.1 32,816.9 34,176.8 emerg -448.2 -365.4 -545.2 -234.2 -135.9 -135.6 926.6 -66.1 37.2 30.2 45.0 33,361.5 -0.68% -1 1 1 1 1 32,512.6 34,064.1 34,910.8 34,302.0 36,144.8 -7 -4 Index America MEXICO MEXVOL neutro alcista neutral -12.76% 31,218 6.9% 38,696 -13.8% 18.5 1.7% 2.90 32,893 y 32,685 32,538 34,006 y 34,177 34,279 3,324.8 2,937.4 2,998.7 emerg -106.8 -186.6 -179.2 105.2 -77.5 -60.2 -88.0 -34.7 ligeramente 34.0 26.3 43.3 2,967.0 0.61% 2 1 1 1 1 1 2,848.2 3,102.3 3,186.2 3,124.6 3,371.5 -7 -8 Index America ARGENTINA MERVAL alcista neutral -15.80% 2,293 29.4% 3,665 -19.0% 9.5 3.2% 1.20 2,937.4 y 2,872.3 2,859.3 2,998.7 y 3,061.7 3,070.9 alcista 9,819.2 7,845.6 9,048.2 españa -229.1 -147.9 -234.8 -119.6 -100.2 -159.2 -170.8 186.0 ligeramente 26.6 17.4 42.7 -12 Index 8,647.3 4.82% 2 1 1 1 1 1 1 1 8,227.5 8,885.4 9,488.6 9,052.4 10,309.6 -7 IBEX 35 alcista alcista -12.29% 7,966 8.6% 11,113 -22.2% 11.4 5.2% 1.30 8,460.9 y 7,845.6 7,810.3 8,866.5 y 9,048.2 9,075.3 d200 Europ&Mea alcista 2,677.8 2,116.0 2,408.6 europa -118.2 -200.2 -200.9 -77.4 -53.6 -82.3 -38.4 ligeramente 21.2 13.2 41.7 31.4 -14 Index 2,307.3 4.15% 2 1 1 1 1 1 2,218.5 2,441.4 2,616.0 2,478.1 2,845.1 -7 EUROSTOXX 50 alcista alcista -17.80% 2,154 7.1% 3,068 -24.8% 12.0 3.9% 1.30 2,257.1 y 2,116.0 2,106.4 2,364.3 y 2,408.6 2,415.8 Europ&Mea alcista F25 alemania 6,982.8 5,554.9 6,245.2 -247.4 -179.8 -269.8 -118.1 -132.2 -252.3 -349.8 18.3 10.1 44.0 99.6 -14 Index 5,997.7 3.45% 2 1 1 1 1 1 5,756.5 6,453.3 6,682.3 6,559.4 7,135.7 -8 DAX XETRA neutro alcista alcista -13.25% 5,613 6.8% 7,528 -20.3% 11.4 3.2% 1.50 5,855.4 y 5,554.9 5,529.9 6,144.1 y 6,245.2 6,263.9 Europ&Mea E40 5,815.0 5,025.7 5,467.2 -138.8 -134.4 -104.8 -182.0 -220.6 134.3 -89.8 -58.2 ligeramente 29.3 19.4 45.7 Index 5,320.0 3.04% 2 1 1 1 1 1 1 1 5,074.5 5,460.5 5,609.9 5,481.5 5,882.5 -7 -8 -10.90% 5,007 6.2% 6,091 -12.7% 5,220.4 y 5,025.7 5,003.1 5,427.4 y 5,467.2 5,483.6 uk Europ&Mea FOOTSIE 100 Ukx alcista alcista alcista 11.7 3.1% 1.80 E40 3,704.0 2,949.8 3,348.7 francia -105.8 -114.1 -105.0 -189.1 -223.1 -73.0 -56.2 ligeramente 23.3 15.6 42.7 63.0 -14 Index 3,213.9 4.02% 2 1 1 1 1 1 3,075.6 3,376.3 3,613.8 3,427.2 3,910.9 -7 CAC 40 PARÍS alcista alcista -16.54% 3,003 7.0% 4,157 -22.7% 11.4 4.0% 1.30 3,141.5 y 2,949.8 2,936.5 3,294.0 y 3,348.7 3,358.8 Europ&Mea alcista d25 . 8/15/2011 12:59 AM Página 1 de 17
  • 2.
    globalscaninverassist20110812-110815030041-phpapp01.xlsx MEDIAS EXPONENCIALES Cruce M.SIMP Cruce M. EXPON. Tendencia Tendencia Tend. GLOBAL Tendencia de HLC Canales de MAXIMOS y MINIMOS para Fuerza Tendencia +10 a -10 Señales según varios indicadores CONTROL MEDIAS SIMPLES posible techo / de superarlo Larga 30 Algunos datos por FUNDAMENTALES Ema 5 / Ema 20 especial VIX Si Corta > = Larga Soportes y MACD EMA 20 / 100 / 10 MACD EMA 50 / 100 / 15 podría tomar más impulso alcista Si Corta >= Larga a Medio 15-ago-11 Si precio cierre >= media a Medio MACD EMA 20 / 50 / 10 Weekly Strenght Indicator MACD SMA 13 / 34 / 8 Si precio cierre >= media Medias a Corto TRADING IntraDIA o días si posición se ha tomado en días MACD SMA 2 / 34 / 5 aparecerá 1, si no aparecerá 1, si no en semanas Resistencias scan técnicos aparecerá 1, si no en blanco aparecerá 1, si no en Plazo (1 a 8 PL DOT (sombreado en verde el 20% mejores y en rojo el 20% peores) en blanco blanco Stan anteriores (mientras no pierda el 1er. STOP colocado) Ema 20 / Sma 20 semanas) SEMANAL para: blanco RSI 14 alisado Weinstein bajando -1 a -12. Más de 3 ó 4 CIERRE % versus final año anterior PUNTOS DE PUNTOS DE EVENTUAL MAYOR TOMA EVENTUAL MAYOR TOMA DE POSICIONES ALCISTAS DE POSICIONES BAJISTAS puede indicar posible giro a MAX 52 semanas RSI 140 % hasta Precio Objetivo /en CCI 20 CCI 40 CCI 60 SuperTrend--HeikenAshi-- Deuda / Fondos propios MIN 52 semanas avisa posibles giros con Price to book value RSI 14 negativo lo han superado Días subiendo +1 a +12 o TDM Modificado ¡solo! 65% fiabilidad STOP STOP STOP STOP STOP STOP STOP del día bajar y -3 ó -4 a subir % COMPRA VENTA R2 % 150 (30 sem.) Tipo Instrumento Indicadores S2 OJO al Giro?? ..si % Cierre Esto cásticos hábil X=semi-eficiente F=futuro d=dispo WS E= +eficiente PL DOT 3 Media 13 M.30Sem 60 / 200 34 / 233 50 / 100 Cierre BOLSA ENTRADAS ENTRADAS 13 / 34 10 / 60 34 / 89 18 / 40 20 / 50 PRECAUCIÓN !! 8 / 13 9 / 18 4 / 18 Cortos RxD PER anterior versus versus etc...) 2/5 3/8 4/9 100 200 233 100 Resistencia Índices Alcista por Alcista por Alcista por Alcista por Alcista por 10 13 34 60 89 13 18 20 40 50 versus ISIN 2 5 3 4 8 9 Soporte Subyacente HASTA EL HASTA EL dia encima encima MAX ALCISTAS BAJISTAS encima encima encima MIN 52 anterior 52 ETF y Valores Símbolo Bajista por Bajista por Bajista por Bajista por Bajista por sem. ENTRE: ENTRE: estoy… debajo debajo sem. debajo debajo debajo 19,011.8 14,459.2 16,702.6 -534.9 -329.8 -538.3 -290.1 -100.8 -130.6 -138.1 359.8 italia 23.8 17.1 40.8 -16 Index 15,888.6 4.00% 2 1 1 1 1 1 15,259.6 16,679.4 18,689.7 17,001.9 20,873.7 -8 MIB 30 ITALIA neutro alcista alcista -21.24% 14,676 8.3% 23,178 -31.5% 15,505 y 14,459 14,394 16,358 y 16,703 16,753 Europ&Mea holanda 329.1 -116.6 -189.7 -164.6 273.5 301.4 22.3 15.6 40.8 -11 Index 2 -8.6 -5.6 -8.5 -3.8 1 1 1 1 1 5.0 291.9 3.22% 280.4 305.4 324.5 308.2 349.0 -8 AEX HOLANDA neutro alcista alcista -18.09% 277 5.3% 374 -22.0% 286.0 y 273.5 272.3 297.9 y 301.4 302.3 Europ&Mea 5,938.3 4,807.2 5,527.3 -152.1 -155.8 -126.6 -167.5 197.2 -97.3 -81.0 -81.7 suiza ligeramente 28.1 13.8 40.7 -11 Index 5,252.8 4.37% 2 1 1 1 1 1 1 1 1 4,917.4 5,374.9 5,843.2 5,430.8 6,288.5 -5 SMI SUIZA alcista alcista -18.38% 4,792 9.6% 6,717 -21.8% 5,129.4 y 4,807.2 4,785.6 5,384.8 y 5,527.3 5,543.9 F150 Europ&Mea alcista scandinavi scandinavi 340.3 -142.3 -169.7 284.7 310.1 -80.5 ligeramente 27.8 17.7 42.8 10.1 -11 Index 2 -9.0 -5.3 -8.6 -4.6 301.4 2.43% 1 1 1 1 1 1 1 1 287.2 309.4 331.2 312.6 354.1 -5 SWEDEN ALL SHARE alcista alcista -18.22% 282 6.9% 376 -19.8% 294.2 y 284.7 283.4 308.8 y 310.1 311.1 Europ&Mea alcista 461.5 -113.5 -177.1 -182.6 390.6 422.8 -13.7 -12.7 ligeramente 23.1 13.2 44.2 12.8 -10 Index 2 -8.4 -5.6 411.9 2.61% 1 1 1 1 1 1 391.4 428.8 450.2 432.1 480.5 -7 NORWAY ALL SHARE alcista alcista -15.34% 389 6.0% 514 -19.8% 404.6 y 390.6 388.8 420.7 y 422.8 424.1 Europ&Mea alcista 1,865.5 1,582.5 1,607.8 emerg -159.6 -228.5 -214.9 -72.6 -55.3 -78.3 -26.9 17.1 14.8 45.4 -14 Index 2 -2.4 1,592.4 1.01% 1 1 1 1 1 1 1,571.6 1,792.9 1,807.3 1,807.7 1,927.1 -8 RTS RUSSIA neutro alcista alcista -10.16% 1,392 14.4% 2,122 -25.0% 6.8 1.9% 1.10 1,583.7 y 1,545.6 1,538.6 1,607.5 y 1,639.2 1,644.1 Europ&Mea 1,681.3 1,396.6 1,525.1 emerg -173.3 -219.0 -187.3 -14.7 -49.8 -36.5 -51.2 -17.1 ligeramente 18.2 15.4 44.5 -11 Index 1,470.6 2.20% 2 1 1 1 1 1,450.9 1,597.9 1,606.8 1,602.9 1,708.5 -7 MICEX RUSSIA alcista neutral -12.88% 1,335 10.2% 1,860 -20.9% 1,441.5 y 1,396.6 1,390.3 1,499.6 y 1,525.1 1,529.7 Europ&Mea alcista 28,486.9 61,168.3 25,710.7 49,654.4 27,359.1 53,882.0 -1351.2 -1319.3 -1933.5 emerg -736.9 -152.5 -257.0 -203.9 332.1 ligeramente 24.5 23.1 44.6 -14 Index 52,188.7 0.33% 2 1 1 1 1 51,283.4 57,412.1 59,423.4 57,193.0 63,619.6 -7 TURKIA alcista neutral -21.90% 50,308 3.7% 71,543 -27.1% 50,920 y 49,654 49,431 53,495 y 53,882 54,044 Europ&Mea alcista emerg -581.8 -298.5 -458.4 -221.2 -113.1 -137.2 852.4 -63.8 29.4 14.5 47.6 Index 26,626.3 1.25% 4 1 1 1 1 1 1 1 1 25,661.8 26,756.5 27,551.0 26,940.6 28,529.1 -5 -4 SOUTH AFRICA TOP 40 neutro alcista alcista -7.40% 23,410 13.7% 29,923 -11.0% 12.9 3.6% 2.20 26,337 y 25,711 25,595 27,012 y 27,359 27,441 F400 Europ&Mea 9,844.0 8,843.6 9,130.3 -217.3 -145.8 -200.0 -146.2 -159.6 -183.6 japon ligerament -28.7 -63.6 17.6 20.7 44.9 Index 8,963.7 -0.20% -2 1 8,950.4 9,478.0 9,508.1 9,469.7 9,877.6 -8 -7 JAPAN NIKKEI neutro alcista -12.37% 8,605 4.2% 10,858 -17.4% 16.2 2.2% 1.10 8,891.9 y 8,843.6 8,803.8 9,039.3 y 9,130.3 9,157.7 F200 Australasia e al alza 2,785.0 2,575.2 2,614.4 -115.3 china -32.3 -20.2 -30.4 -13.7 -68.1 -71.9 34.8 21.2 47.2 37.8 Index 2,593.2 0.45% 3 1 1 1 1 1 2,538.1 2,637.1 2,715.6 2,636.4 2,826.6 -7 -5 CHINA SHANGAI neutro alcista neutral -6.03% 2,526 2.7% 3,160 -17.9% 2,575.2 y 2,562.2 2,550.6 2,613.7 y 2,623.6 2,631.4 Australasia 18,663.2 22,149.3 16,494.7 19,336.1 17,419.3 20,097.8 -148.5 -434.0 -356.3 -508.8 -171.9 -167.8 -205.0 -192.1 china 21.5 24.4 42.7 -10 Index 19,620.0 0.13% 1 1 19,612.6 21,252.4 21,735.9 21,194.6 22,915.4 -8 HONG KONG neutro alcista alcista -14.69% 19,331 1.5% 24,964 -21.4% 11.6 3.3% 1.70 19,422 y 19,254 19,167 19,850 y 20,098 20,158 F600 Australasia emerg -336.0 -201.9 -291.2 -114.4 -130.0 -165.5 -171.5 ligeramente ligerament 13.9 20.3 46.7 Index -2 -3.7 16,839.6 -1.29% 17,012.7 17,621.6 17,917.0 17,615.4 18,435.0 -9 -6 INDIA alcista -17.41% 16,840 0.0% 21,005 -19.8% 16.7 1.5% 2.80 16,695 y 16,495 16,420 17,023 y 17,419 17,472 Australasia bajista e al alza australia 4,600.4 4,163.6 4,317.6 -147.9 -122.1 -80.8 -46.8 -71.4 -32.3 -91.4 ligeramente 31.1 27.1 43.3 87.0 Index 4,237.9 0.82% 1 1 1 1 1 1 4,124.2 4,343.8 4,528.1 4,325.5 4,758.9 -7 -6 AUSTRALIA alcista alcista -13.28% 4,057 4.5% 5,065 -16.3% 4,176.6 y 4,163.6 4,144.9 4,298.9 y 4,317.6 4,330.6 Australasia alcista australia 3,446.6 3,170.2 3,293.4 -108.2 -138.8 -179.8 -33.8 -28.7 -45.4 -21.9 ligeramente 28.9 24.0 46.7 43.1 Index 3,216.5 0.25% 3 1 1 1 1 1 1 1 3,154.6 3,302.4 3,345.0 3,316.1 3,428.8 -7 -5 NUEVA ZELANDA alcista alcista -3.41% 3,000 7.2% 3,577 -10.1% 3,186.9 y 3,170.2 3,155.9 3,259.0 y 3,293.4 3,303.3 Australasia alcista 3,110.2 2,803.1 2,874.3 emerg -159.4 -222.7 -268.9 -25.2 -61.0 -47.8 -65.8 -19.4 ligeramente 19.5 19.8 43.7 Index 2,850.6 1.94% 1 1 1 1 2,841.1 3,033.3 3,009.6 3,027.7 3,107.2 -7 -8 SINGAPUR STRAITS alcista alcista -11.26% 2,796 1.9% 3,314 -14.0% 2,826.4 y 2,803.1 2,790.5 2,874.3 y 2,892.6 2,901.3 Australasia alcista 2,084.1 1,751.7 1,868.0 emerg -167.2 -231.0 -304.2 -11.4 -64.0 -49.3 -70.9 -26.0 ligeramente 15.3 17.7 44.3 -12 Index 1,793.3 -1.33% -1 1 1 1,798.3 1,990.2 1,982.9 1,988.5 2,074.5 -9 KOREA KOSPI alcista alcista -12.56% 1,730 3.7% 2,229 -19.5% 11.3 1.4% 1.50 1,760.6 y 1,751.7 1,743.8 1,826.0 y 1,868.0 1,873.6 Australasia bajista 4,137.4 3,831.7 3,956.0 emerg lateral a la -65.6 -46.7 -61.0 -13.2 -64.5 -34.3 ligeramente 37.8 35.1 55.4 32.9 Index 3 -8.3 3,890.5 0.55% 1 1 1 1 1 1 1 1 1 1 1 1 1 1 1 1 1 1 1 3,803.0 4,016.2 3,757.8 3,974.2 3,741.0 -3 -1 JAKARTA INDONESIA alcista 5.05% 3,053 27.4% 4,193 -7.2% 3,831.7 y 3,817.6 3,800.5 3,946.4 y 3,956.0 3,967.8 Australasia alcista baja 8,576.9 7,492.7 7,925.7 emerg -188.7 -138.9 -205.7 -139.0 -192.6 -238.6 ligerament -82.6 22.7 21.7 41.9 79.9 Index 7,637.0 -1.06% -2 1 1 7,593.5 8,175.4 8,336.8 8,127.5 8,720.0 -8 -9 TAIWAN neutro alcista -14.27% 7,493 1.9% 9,145 -16.5% 7,540.2 y 7,492.7 7,459.0 7,734.2 y 7,925.7 7,949.5 Australasia e al alza 1,558.4 1,480.3 1,490.0 emerg -113.4 -178.5 -184.0 -12.4 -12.1 -18.0 21.5 18.0 47.7 Index 1 -1.0 -7.6 1,483.7 0.49% 1 1 1 1 1 1 1 1,471.6 1,522.9 1,513.2 1,519.3 1,536.7 -7 -4 MALASIA neutro alcista alcista -2.32% 1,371 8.3% 1,595 -7.0% 1,480.3 y 1,470.3 1,463.6 1,490.0 y 1,494.0 1,498.5 Australasia 422.6 emerg -119.4 381.3 388.4 -78.8 -90.6 ligeramente 21.3 23.8 40.6 Index OJO si -5 -2.3 -1.3 -1.8 -3.3 -2.1 383.9 -0.14% 385.9 396.1 425.8 397.6 455.1 -8 -8 VIETNAM VNINDEX bajista alcista -20.25% 384 0.0% 523 -26.5% 381.7 y 380.3 378.6 386.7 y 388.4 389.6 Australasia alcista BAJISTA 22.200 DBXW 19.837 20.697 -106.1 -180.6 -220.1 global ligeramente 22.1 10.5 43.3 2 -0.6 -0.4 -0.5 -0.2 1 1 1 1 1 0.4 20.390 2.67% 19.631 21.110 21.700 21.219 22.770 -7 -8 ETF Europa Msci TRN world d15 alcista alcista -12.60% 19.430 4.9% 24.290 -16.1% Frankfurt 20.169 y 19.837 19.747 20.697 y 20.718 20.780 alcista 9.000 -100.3 -170.8 -194.6 8.041 8.431 sp500 IUSA ligeramente 20.0 43.1 2 -0.2 -0.1 -0.2 -0.1 1 1 1 1 1 7.9 0.1 8.283 2.96% 7.978 8.566 8.800 8.590 9.216 -7 -8 ETF Europa Ishares PLC SP500 alcista alcista -12.44% 7.960 4.1% 9.865 -16.0% Frankfurt 8.197 y 8.041 8.005 8.397 y 8.431 8.456 alcista 9.000 -100.9 -171.0 -194.9 8.068 8.404 sp500 ISSP ligeramente 19.9 42.9 Amsterda 2 -0.2 -0.1 -0.2 -0.1 1 1 1 1 1 8.4 0.1 8.275 2.55% 7.984 8.570 8.800 8.592 9.207 -7 -8 ETF Europa Ishares S&P 500 alcista alcista -12.41% 7.952 4.1% 9.864 -16.1% 8.193 y 8.068 8.032 8.386 y 8.404 8.430 alcista m 21.700 19.390 20.170 DBXU -100.1 -171.8 -197.4 sp500 ligeramente 20.9 43.7 2 -0.5 -0.4 -0.5 -0.2 1 1 1 1 1 8.5 0.3 19.890 2.79% 19.134 20.579 21.100 20.633 22.067 -7 -8 ETF Europa Msci TRN USA alcista alcista -11.72% 19.060 4.4% 23.490 -15.3% Frankfurt 19.677 y 19.390 19.303 20.154 y 20.179 20.240 alcista 6.600 -103.8 -116.6 5.964 6.232 Msci USA Tech -97.6 n100 ligeramente UST 22.9 15.2 45.9 2 -0.2 -0.1 -0.1 -0.0 1 1 1 1 1 1 1 0.1 6.140 1.74% 5.925 6.326 6.400 6.325 6.575 -7 -5 ETF Europa alcista alcista -8.43% 5.595 9.7% 7.093 -13.4% Paris 6.056 y 5.964 5.937 6.201 y 6.232 6.251 Masters Nasdaq100 alcista 30.100 25.823 27.063 emerg -184.7 -206.1 LTM -88.0 27.2 19.0 42.3 -10 3 -0.7 -0.5 -0.8 -0.4 1 1 1 1 1 1 0.9 26.590 2.78% 25.216 27.647 29.400 27.766 31.386 -7 ETF Europa Lyxor Lat America neutro alcista alcista -23.59% 25.030 6.2% 35.960 -26.1% Paris 26.262 y 25.823 25.707 27.063 y 27.146 27.228 25.700 21.347 22.527 emerg -179.8 -198.1 Lyxor ETF Brazil -88.9 21.4 15.0 42.0 RIO -12 3 -0.7 -0.5 -0.8 -0.4 1 1 1 1 1 0.8 21.980 1.90% 20.901 23.142 25.000 23.232 27.033 -7 ETF Europa d15 neutro alcista alcista -27.41% 20.750 5.9% 31.800 -30.9% Paris 21.624 y 21.347 21.251 22.465 y 22.635 22.703 Ibovespa 10.000 BBVAI españa -101.9 -166.4 -194.0 8.123 9.303 26.9 17.7 43.0 -11 2 -0.2 -0.2 -0.2 -0.1 1 1 1 1 1 1 1 0.2 8.910 5.07% 8.486 9.153 9.700 9.318 10.444 -8 ETF Europa Acc Ibex35 ETF BBVA neutro alcista alcista -11.21% 8.210 8.5% 11.245 -20.8% Madrid 8.743 y 8.123 8.087 9.136 y 9.303 9.331 63.000 55.350 63.350 INVEX españa Lyxor ETF Ibex35 105.3 177.7 211.6 72.3 83.2 56.1 -2 -1.0 1 1 1 1 1 1 1 1 1 1 1 1 1 1 1 1 1 1 1 1 1 1 1 1 1 1 1 1 1 1.4 0.9 1.4 0.7 11 ETF Europa 58.050 -4.65% neutro bajista neutral 60.873 56.813 51.700 55.978 50.487 6.77% 47.420 22.4% 62.180 -6.6% Madrid 56.747 y 55.350 55.101 59.262 y 63.350 63.540 5 SHORT inverso 26.900 21.190 24.090 europa -106.7 -167.7 -205.6 Lyxor ETF Dj MSE 21.5 13.7 41.7 -15 2 -0.7 -0.5 -0.8 -0.4 1 1 1 1 1 0.4 23.070 4.39% 22.159 24.392 26.400 24.783 28.824 -8 ETF Europa d15 neutro alcista alcista -17.55% 21.540 7.1% 30.900 -25.3% Paris 22.570 y 21.190 21.095 23.645 y 24.090 24.162 EuroStox50 27.000 21.413 24.063 europa EUEA -105.3 -196.3 -237.3 iShares EURO STOXX 18.6 11.8 41.7 -15 Amsterda 2 -0.9 -0.6 -0.9 -0.5 1 1 1 1 1 0.3 23.130 4.10% 22.232 24.493 26.400 24.948 28.781 -8 ETF Europa neutro alcista alcista -17.83% 21.645 6.9% 30.830 -25.0% 22.630 y 21.413 21.317 23.712 y 24.063 24.136 50 m 32.800 28.140 30.540 europa DBXA -107.6 -191.8 -235.8 27.5 17.5 43.9 -10 2 -0.8 -0.6 -0.9 -0.4 1 1 1 1 1 1 0.6 29.740 4.17% 28.378 30.758 32.000 31.118 33.889 -8 ETF Europa Msci TRN Europe neutro alcista alcista -12.45% 27.830 6.9% 35.620 -16.5% Frankfurt 29.275 y 28.140 28.013 30.413 y 30.540 30.632 . 8/15/2011 12:59 AM Página 2 de 17
  • 3.
    globalscaninverassist20110812-110815030041-phpapp01.xlsx MEDIAS EXPONENCIALES Cruce M.SIMP Cruce M. EXPON. Tendencia Tendencia Tend. GLOBAL Tendencia de HLC Canales de MAXIMOS y MINIMOS para Fuerza Tendencia +10 a -10 Señales según varios indicadores CONTROL MEDIAS SIMPLES posible techo / de superarlo Larga 30 Algunos datos por FUNDAMENTALES Ema 5 / Ema 20 especial VIX Si Corta > = Larga Soportes y MACD EMA 20 / 100 / 10 MACD EMA 50 / 100 / 15 podría tomar más impulso alcista Si Corta >= Larga a Medio 15-ago-11 Si precio cierre >= media a Medio MACD EMA 20 / 50 / 10 Weekly Strenght Indicator MACD SMA 13 / 34 / 8 Si precio cierre >= media Medias a Corto TRADING IntraDIA o días si posición se ha tomado en días MACD SMA 2 / 34 / 5 aparecerá 1, si no aparecerá 1, si no en semanas Resistencias scan técnicos aparecerá 1, si no en blanco aparecerá 1, si no en Plazo (1 a 8 PL DOT (sombreado en verde el 20% mejores y en rojo el 20% peores) en blanco blanco Stan anteriores (mientras no pierda el 1er. STOP colocado) Ema 20 / Sma 20 semanas) SEMANAL para: blanco RSI 14 alisado Weinstein bajando -1 a -12. Más de 3 ó 4 CIERRE % versus final año anterior PUNTOS DE PUNTOS DE EVENTUAL MAYOR TOMA EVENTUAL MAYOR TOMA DE POSICIONES ALCISTAS DE POSICIONES BAJISTAS puede indicar posible giro a MAX 52 semanas RSI 140 % hasta Precio Objetivo /en CCI 20 CCI 40 CCI 60 SuperTrend--HeikenAshi-- Deuda / Fondos propios MIN 52 semanas avisa posibles giros con Price to book value RSI 14 negativo lo han superado Días subiendo +1 a +12 o TDM Modificado ¡solo! 65% fiabilidad STOP STOP STOP STOP STOP STOP STOP del día bajar y -3 ó -4 a subir % COMPRA VENTA R2 % 150 (30 sem.) Tipo Instrumento Indicadores S2 OJO al Giro?? ..si % Cierre Esto cásticos hábil X=semi-eficiente F=futuro d=dispo WS E= +eficiente PL DOT 3 Media 13 M.30Sem 60 / 200 34 / 233 50 / 100 Cierre BOLSA ENTRADAS ENTRADAS 13 / 34 10 / 60 34 / 89 18 / 40 20 / 50 PRECAUCIÓN !! 8 / 13 9 / 18 4 / 18 Cortos RxD PER anterior versus versus etc...) 2/5 3/8 4/9 100 200 233 100 Resistencia Índices Alcista por Alcista por Alcista por Alcista por Alcista por 10 13 34 60 89 13 18 20 40 50 versus ISIN 2 5 3 4 8 9 Soporte Subyacente HASTA EL HASTA EL dia encima encima MAX ALCISTAS BAJISTAS encima encima encima MIN 52 anterior 52 ETF y Valores Símbolo Bajista por Bajista por Bajista por Bajista por Bajista por sem. ENTRE: ENTRE: estoy… debajo debajo sem. debajo debajo debajo 27.300 21.357 24.217 europa DBXE -183.7 -225.4 DBX Trackers DJ -93.8 22.7 12.8 41.5 -16 2 -0.8 -0.6 -0.9 -0.5 1 1 1 1 1 0.4 23.230 4.64% 22.281 24.537 26.700 24.940 29.329 -8 ETF Europa neutro alcista alcista -19.12% 21.590 7.6% 31.460 -26.2% Frankfurt 22.751 y 21.357 21.261 23.847 y 24.217 24.289 Europe 47.400 36.708 48.168 europa Sgam ETF XBEAR 121.9 225.0 285.4 BXX 73.1 85.6 57.1 -2 -1.3 1 1 1 1 1 1 1 1 1 1 1 1 1 1 1 1 1 1 1 1 1 1 1 1 1 1 1 1 1 1 1 2.2 1.6 2.4 1.1 28 ETF Europa 40.805 -7.97% neutro bajista neutral 44.674 37.621 31.000 36.787 29.352 27.42% 26.190 55.8% 47.190 -13.5% Frankfurt 38.778 y 36.708 36.543 42.574 y 48.168 48.313 7 EurStx50 inverso 40.700 36.000 41.080 europa DXSP Dj EuroStoxx50 SHORT 118.3 215.5 267.3 73.8 85.3 57.1 -2 -0.6 1 1 1 1 1 1 1 1 1 1 1 1 1 1 1 1 1 1 1 1 1 1 1 1 1 1 1 1 1 1 1 1 1.1 0.8 1.2 0.5 14 ETF Europa 37.800 -4.57% neutro bajista neutral 39.568 36.208 32.800 35.713 31.834 14.65% 30.020 25.9% 40.760 -7.3% Frankfurt 36.827 y 36.000 35.838 38.561 y 41.080 41.203 7 inverso alemania DAXEX 64.000 50.930 57.390 -132.6 -252.9 -339.4 18.4 10.2 43.7 -14 2 -2.3 -1.6 -2.5 -1.1 1 1 1 1 1 0.9 55.110 3.71% 52.864 59.225 61.200 60.218 65.725 -8 ETF Europa DAX EX neutro alcista alcista -13.94% 51.500 7.0% 69.260 -20.4% Frankfurt 53.795 y 50.930 50.701 56.457 y 57.390 57.562 alemania 48.900 30.600 38.400 -130.9 -249.1 -331.0 Lyxor ETF DAX ligeramente LVD 15.6 43.7 -28 2 -3.4 -2.4 -3.6 -1.6 1 1 1 1 1 9.6 1.1 35.600 6.87% 32.923 41.996 45.100 43.534 51.870 -7 ETF Europa d15 alcista alcista -27.89% 31.410 13.3% 57.680 -38.3% Paris 33.892 y 30.600 30.462 37.308 y 38.400 38.515 LEVERAGEDx2 alcista alemania 65.300 58.643 65.903 DXSN DBX Trackers DAX 132.8 257.9 370.6 77.0 89.2 55.8 -2 -1.1 1 1 1 1 1 1 1 1 1 1 1 1 1 1 1 1 1 1 1 1 1 1 1 1 1 1 1 1 1 1 2.0 1.5 2.3 1.0 15 ETF Europa 61.190 -3.77% neutro bajista neutral 64.071 57.768 53.300 56.904 52.413 13.67% 49.500 23.6% 65.680 -6.8% Frankfurt 59.679 y 58.643 58.379 62.510 y 65.903 66.101 7 SHORT inverso 37.100 29.340 33.410 francia -162.7 -226.2 -96.1 CAC ligeramente 22.9 15.5 42.6 -15 2 -0.9 -0.7 -1.1 -0.6 1 1 1 1 1 0.7 32.030 4.06% 30.696 33.678 36.300 34.142 39.511 -7 ETF Europa Lyxor ETF CAC 40 alcista alcista -17.00% 29.950 6.9% 41.770 -23.3% Paris 31.347 y 29.340 29.208 32.823 y 33.410 33.510 alcista 58.400 45.278 59.588 francia Sgam ETF Cacx XBEAR 109.1 212.0 291.9 BX4 70.9 82.5 56.0 -2 -2.1 1 1 1 1 1 1 1 1 1 1 1 1 1 1 1 1 1 1 1 1 1 1 1 1 1 1 1 1 1 1 1 2.6 1.9 3.0 1.4 28 ETF Europa 50.225 -8.03% neutro bajista neutral 55.365 46.961 38.900 45.980 37.080 24.57% 33.530 49.8% 57.865 -13.2% Frankfurt 47.689 y 45.278 45.075 52.405 y 59.588 59.767 7 CAC40 inverso holanda 33.100 27.658 30.368 -113.8 -179.1 -148.3 IAEX 23.1 16.5 41.1 -11 Amsterda 2 -0.8 -0.5 -0.8 -0.4 1 1 1 1 1 0.5 29.425 3.35% 28.289 30.709 32.500 31.008 35.075 -8 ETF Europa Ishares AEX neutro alcista alcista -17.50% 28.040 4.9% 37.540 -21.6% 28.833 y 27.658 27.534 30.033 y 30.368 30.459 m 34.400 27.457 30.417 emerg -161.3 -229.9 -218.5 RUS ligeramente 19.1 14.3 44.5 -15 2 -0.2 -1.4 -1.0 -1.5 -0.5 29.290 4.27% 1 1 1 1 1 28.214 32.712 32.800 32.878 35.488 -7 ETF Europa Lyxor ETF Russia d15 alcista alcista -14.88% 27.800 5.4% 38.650 -24.2% Paris 28.508 y 27.457 27.333 30.072 y 30.417 30.508 alcista 29.400 25.587 26.887 DBX1 emerg -128.9 -221.9 -265.3 ligeramente 23.2 15.3 44.0 -10 2 -0.8 -0.6 -0.8 -0.3 1 1 1 1 1 0.6 26.380 1.89% 25.414 27.836 28.500 27.823 29.976 -7 ETF Europa Msci TRN Emerg Mkts alcista neutral -17.82% 25.150 4.9% 33.200 -20.5% Frankfurt 26.018 y 25.587 25.472 26.856 y 26.887 26.967 alcista 27.300 24.120 24.940 DBX2 emerg -145.4 -201.1 -250.6 Msci TRN Emerg Mkts 22.6 16.8 44.3 2 -0.7 -0.5 -0.7 -0.3 1 1 1 1 1 0.3 24.660 0.74% 24.118 26.185 26.500 26.184 27.578 -8 -9 ETF Europa neutro alcista neutral -16.29% 23.810 3.6% 30.580 -19.4% Frankfurt 24.410 y 24.120 24.011 24.940 y 25.082 25.157 ASIA 8.800 -108.5 8.132 8.362 EXX7 japon -89.6 -82.1 ligeramente 26.5 21.0 45.4 2 -0.2 -0.1 -0.2 -0.0 1 1 1 1 1 1 0.1 8.285 0.91% 8.171 8.540 8.500 8.543 8.675 -6 -4 ETF Europa Nikkei 225 Ex d15 alcista neutral -12.79% 7.770 6.6% 9.830 -15.7% Frankfurt 8.239 y 8.132 8.095 8.351 y 8.388 8.413 alcista 108.900 90.483 97.043 -151.5 -244.7 -240.4 Lyxor ETF China china ligeramente 18.5 14.6 42.9 -14 2 ASI -2.5 -2.2 -3.2 -1.3 1 1 1 0.1 94.670 1.37% 93.058 102.676 107.500 102.736 114.872 -7 ETF Europa d15 alcista alcista -22.15% 91.640 3.3% 132.400 -28.5% Paris 93.033 y 90.483 90.076 96.120 y 97.043 97.334 Enterprises alcista 11.300 10.092 10.392 emerg -128.1 -168.4 -162.7 ligeramente INR 18.1 16.7 46.0 -1 -0.3 -0.2 -0.2 -0.1 1 1 0.1 10.275 -0.87% 10.240 10.775 11.100 10.770 11.421 -9 -8 ETF Europa Lyxor Msci India d15 alcista alcista -23.83% 10.130 1.4% 13.730 -25.2% Paris 10.179 y 10.092 10.046 10.392 y 10.418 10.449 bajista 38.000 32.140 33.260 emerg -152.6 -202.7 -256.5 KRW ligeramente 20.3 16.0 44.8 -14 -1 -1.4 -1.1 -1.5 -0.6 1 1 1 1 1 0.3 32.840 -0.24% 32.331 36.237 36.300 36.406 38.353 -8 ETF Europa Lyxor ETF Msci Korea d15 alcista alcista -16.48% 31.590 4.0% 41.550 -21.0% Paris 32.536 y 32.064 31.919 33.260 y 33.616 33.717 bajista 26.100 23.433 24.133 ITWN emerg -118.8 -163.4 -225.6 25.7 19.8 42.4 Amsterda 2 -0.6 -0.4 -0.6 -0.2 1 1 1 1 1 0.6 23.860 0.13% 23.328 24.929 25.500 24.929 26.621 -7 -8 ETF Europa iShares MSCI Taiwan neutro alcista alcista -18.40% 23.030 3.6% 30.300 -21.3% 23.696 y 23.433 23.328 24.105 y 24.283 24.356 m 13.600 12.267 12.567 DBX5 emerg -115.9 -165.8 -224.4 ligeramente 25.1 18.2 42.3 2 -0.3 -0.2 -0.3 -0.1 1 1 1 1 1 0.3 12.460 0.48% 12.156 13.004 13.400 12.998 13.929 -7 -8 ETF Europa Msci TRN Taiwan alcista alcista -17.70% 11.980 4.0% 15.740 -20.8% Frankfurt 12.378 y 12.237 12.182 12.567 y 12.683 12.721 alcista 17.800 13.715 15.565 -100.4 -131.0 -151.2 BNK 25.2 19.1 39.7 -16 2 -0.4 -0.3 -0.5 -0.2 1 1 1 1 1 0.3 14.267 15.731 17.600 15.966 19.745 fin 14.885 3.84% -8 ETF Europa Lyxor Banks d15 neutro alcista alcista -24.80% 13.760 8.2% 22.905 -35.0% Paris 14.517 y 13.715 13.653 15.324 y 15.565 15.612 Tech&Tel 26.200 23.243 25.053 -120.0 Lyxor ETF DJ Stoxx600 -88.1 -98.0 40.4 34.2 43.5 TEL 2 -0.1 -0.2 -0.3 -0.1 1 1 1 1 1 1 1 0.4 24.450 3.40% 23.519 24.907 26.100 25.077 27.439 -8 -6 ETF Europa neutro alcista neutral -10.36% 23.070 6.0% 29.165 -16.2% Paris 24.182 y 23.243 23.139 24.832 y 25.053 25.128 Telecomm. 29.200 23.998 27.098 utilities -112.9 -136.9 -180.9 Lyxor ETF DJ Stoxx600 ligeramente 23.3 15.0 40.6 UTI -13 2 -0.5 -0.4 -0.7 -0.4 1 1 1 1 1 0.4 26.065 4.26% 25.043 27.224 29.400 27.539 31.699 -7 ETF Europa alcista alcista -17.83% 24.410 6.8% 34.025 -23.4% Paris 25.684 y 23.998 23.890 26.592 y 27.098 27.180 Utilities alcista mat prima mat prima 23.100 21.825 22.115 Lyxor CRB Commod. -76.4 -90.0 -87.9 CRB ligeramente 32.2 20.8 46.8 2 -0.3 -0.2 -0.3 -0.1 1 1 1 1 1 1 0.2 22.015 1.31% 21.501 22.318 22.700 22.279 23.434 -6 -3 ETF Europa alcista neutral -6.80% 19.880 10.7% 25.065 -12.2% Paris 21.881 y 21.798 21.700 22.115 y 22.232 22.299 NON-Energy alcista 36.000 34.157 34.737 DXSM DB Liquid -56.3 -33.4 -39.1 ligeramente 30.7 20.7 51.2 2 -0.6 -0.3 -0.4 -0.1 1 1 1 1 1 1 1 1 1 1 0.4 34.450 0.12% 33.937 34.953 34.400 34.864 34.982 -6 -2 ETF Europa alcista alcista 4.08% 26.390 30.5% 37.190 -7.4% Frankfurt 34.157 y 34.120 33.966 34.737 y 34.785 34.889 Commodities alcista oil & gas 32.000 27.090 29.130 -129.1 -207.8 -195.7 21.0 13.6 42.7 -12 2 OIL -1.0 -0.6 -0.9 -0.4 1 1 1 1 1 0.5 28.450 2.93% 27.372 30.052 31.600 30.208 34.030 -8 ETF Europa Lyxor Oil & Gas neutro alcista alcista -15.94% 26.995 5.4% 36.505 -22.1% Paris 28.009 y 27.090 26.968 29.049 y 29.130 29.217 186.800 183.800 186.860 DBXH IBOXX Globall Inflation R Fija 141.3 113.8 ligeramente 75.8 71.4 66.3 86.6 -1 1 1 1 1 1 1 1 1 1 1 1 1 1 1 1 1 1 1 1 1 1 1 1 1 1 1 1 1 1 1 1 1 1 1 1 1 0.6 0.4 0.3 0.5 0.3 ETF Europa 185.480 -0.23% alcista neutral 184.797 183.700 178.000 183.466 176.021 8.72% 168.150 10.3% 185.910 -0.2% Frankfurt 184.870 y 183.800 182.973 185.981 y 186.860 187.421 7 2 Hedged bajista 186.200 181.880 186.560 iShares Barcl. Captl. R Fija 151.8 IBCI 58.8 42.6 54.2 74.7 28.4 3 -0.2 -0.2 1 1 1 1 1 1 1 1 1 1 1 1 1 1 1 1 1 1 1 1 1 1 1 1 1 1 1 1 1 1 1 1 2.2 0.1 0.0 ETF Europa 184.820 1.16% neutro alcista neutral 181.549 181.777 181.800 182.334 182.510 2.55% 178.130 3.8% 187.420 -1.4% Frankfurt 184.029 y 181.880 181.062 185.662 y 186.560 187.120 3 1 Inflation Linked Bond 171.300 169.397 171.297 DBXN IBOXX Sovereign 7-10 R Fija 180.6 258.9 217.3 75.5 73.7 56.3 1 1 1 1 1 1 1 1 1 1 1 1 1 1 1 1 1 1 1 1 1 1 1 1 1 1 1 1 1 1 1 1 1 1 1 1 1 0.6 0.8 0.6 0.9 0.3 ETF Europa 170.290 0.07% neutro alcista neutral 169.704 167.478 166.200 167.250 165.855 2.42% 164.040 3.8% 174.630 -2.5% Frankfurt 169.646 y 169.349 168.587 170.812 y 171.297 171.811 8 2 years 176.300 175.750 176.230 DBXR IBOXX Sovereign 5-7 R Fija 175.2 269.1 224.2 81.9 79.7 57.9 1 1 1 1 1 1 1 1 1 1 1 1 1 1 1 1 1 1 1 1 1 1 1 1 1 1 1 1 1 1 1 1 1 1 1 1 1 0.8 0.9 0.7 0.9 0.3 ETF Europa 176.070 0.10% neutro alcista neutral 175.400 173.014 171.400 172.640 170.774 2.80% 168.780 4.3% 178.560 -1.4% Frankfurt 175.750 y 175.233 174.445 176.230 y 176.907 177.438 8 2 years 139.400 139.229 139.267 DBXT R Fija lateral a la 53.7 53.7 69.7 31.4 55.1 61.8 OJO si 4 -0.0 -0.0 -0.0 1 1 1 1 1 1 1 1 1 1 1 1 1 1 1 1 1 1 1 1 1 1 1 1 1 1 1 1 1 0.0 0.0 ETF Europa EONIA Tr Index 139.244 0.00% neutro alcista 139.233 139.248 139.000 139.259 138.917 0.46% 138.402 0.6% 139.606 -0.3% Frankfurt 139.229 y 139.135 138.509 139.267 y 139.353 139.771 3 0 ALCISTA baja 121.300 118.437 119.957 Ishares Iboxx Liquid R Fija IBCS -84.7 -55.8 -51.0 ligeramente 45.6 47.6 50.3 1 -0.4 -0.1 -0.2 -0.2 1 1 1 1 1 1 1 1 1 1 1 0.0 119.310 0.51% 119.253 120.129 119.000 120.106 119.229 -3 -0 ETF Europa alcista neutral -0.66% 118.070 1.1% 124.830 -4.4% Frankfurt 118.854 y 118.437 117.904 119.877 y 119.957 120.317 Corporates TReturn alcista 115.100 111.830 113.450 -189.4 -119.1 iShares Barcl. Captl. R Fija IEAC -89.2 ligeramente 40.3 46.1 48.7 Amsterda -2 -0.5 -0.0 -0.1 -0.2 -0.1 112.770 -0.10% 1 113.229 114.061 113.700 113.986 114.413 -9 -1 ETF Europa bajista neutral -0.87% 112.730 0.0% 119.150 -5.4% 112.285 y 111.830 111.327 113.215 y 113.450 113.790 Euro Corporate Bond bajista m db x-trackers II iTrax 121.300 112.537 116.217 DBXM -180.7 -246.1 -308.4 R Fija ligeramente 15.2 15.9 43.1 1 -0.9 -1.4 -1.1 -1.7 -0.7 114.750 1.05% 1 1 1 114.959 119.312 120.200 119.330 123.451 -7 -6 ETF Europa Crossover 5year TRN alcista alcista -4.51% 111.850 2.6% 126.300 -9.1% Frankfurt 114.218 y 112.537 112.030 115.508 y 116.217 116.565 alcista index etf 130.300 129.523 130.163 TMTB Lyxor ETF EuroMTS 3- R Fija 142.9 261.6 290.8 81.2 79.9 55.1 1 1 1 1 1 1 1 1 1 1 1 1 1 1 1 1 1 1 1 1 1 1 1 1 1 1 1 1 1 1 1 1 1 1 1 1 0.2 0.5 0.4 0.6 0.2 ETF Europa 129.850 0.02% neutro alcista neutral 129.627 128.264 127.200 128.076 127.107 1.29% 125.390 3.6% 132.240 -1.8% Paris 129.523 y 129.366 128.783 129.994 y 130.334 130.725 8 2 5 years . 8/15/2011 12:59 AM Página 3 de 17
  • 4.
    globalscaninverassist20110812-110815030041-phpapp01.xlsx MEDIAS EXPONENCIALES Cruce M.SIMP Cruce M. EXPON. Tendencia Tendencia Tend. GLOBAL Tendencia de HLC Canales de MAXIMOS y MINIMOS para Fuerza Tendencia +10 a -10 Señales según varios indicadores CONTROL MEDIAS SIMPLES posible techo / de superarlo Larga 30 Algunos datos por FUNDAMENTALES Ema 5 / Ema 20 especial VIX Si Corta > = Larga Soportes y MACD EMA 20 / 100 / 10 MACD EMA 50 / 100 / 15 podría tomar más impulso alcista Si Corta >= Larga a Medio 15-ago-11 Si precio cierre >= media a Medio MACD EMA 20 / 50 / 10 Weekly Strenght Indicator MACD SMA 13 / 34 / 8 Si precio cierre >= media Medias a Corto TRADING IntraDIA o días si posición se ha tomado en días MACD SMA 2 / 34 / 5 aparecerá 1, si no aparecerá 1, si no en semanas Resistencias scan técnicos aparecerá 1, si no en blanco aparecerá 1, si no en Plazo (1 a 8 PL DOT (sombreado en verde el 20% mejores y en rojo el 20% peores) en blanco blanco Stan anteriores (mientras no pierda el 1er. STOP colocado) Ema 20 / Sma 20 semanas) SEMANAL para: blanco RSI 14 alisado Weinstein bajando -1 a -12. Más de 3 ó 4 CIERRE % versus final año anterior PUNTOS DE PUNTOS DE EVENTUAL MAYOR TOMA EVENTUAL MAYOR TOMA DE POSICIONES ALCISTAS DE POSICIONES BAJISTAS puede indicar posible giro a MAX 52 semanas RSI 140 % hasta Precio Objetivo /en CCI 20 CCI 40 CCI 60 SuperTrend--HeikenAshi-- Deuda / Fondos propios MIN 52 semanas avisa posibles giros con Price to book value RSI 14 negativo lo han superado Días subiendo +1 a +12 o TDM Modificado ¡solo! 65% fiabilidad STOP STOP STOP STOP STOP STOP STOP del día bajar y -3 ó -4 a subir % COMPRA VENTA R2 % 150 (30 sem.) Tipo Instrumento Indicadores S2 OJO al Giro?? ..si % Cierre Esto cásticos hábil X=semi-eficiente F=futuro d=dispo WS E= +eficiente PL DOT 3 Media 13 M.30Sem 60 / 200 34 / 233 50 / 100 Cierre BOLSA ENTRADAS ENTRADAS 13 / 34 10 / 60 34 / 89 18 / 40 20 / 50 PRECAUCIÓN !! 8 / 13 9 / 18 4 / 18 Cortos RxD PER anterior versus versus etc...) 2/5 3/8 4/9 100 200 233 100 Resistencia Índices Alcista por Alcista por Alcista por Alcista por Alcista por 10 13 34 60 89 13 18 20 40 50 versus ISIN 2 5 3 4 8 9 Soporte Subyacente HASTA EL HASTA EL dia encima encima MAX ALCISTAS BAJISTAS encima encima encima MIN 52 anterior 52 ETF y Valores Símbolo Bajista por Bajista por Bajista por Bajista por Bajista por sem. ENTRE: ENTRE: estoy… debajo debajo sem. debajo debajo debajo 123.600 122.723 123.763 Lyxor ETF EuroMTS 5- MTC R Fija 154.9 274.9 259.5 78.3 78.2 56.4 1 1 1 1 1 1 1 1 1 1 1 1 1 1 1 1 1 1 1 1 1 1 1 1 1 1 1 1 1 1 1 1 1 1 1 1 1 0.3 0.6 0.5 0.8 0.3 ETF Europa 123.250 0.21% neutro alcista neutral 122.838 120.976 119.700 120.859 119.375 2.56% 117.560 4.8% 125.470 -1.8% Paris 122.830 y 122.579 122.027 123.590 y 123.921 124.293 8 3 7 years 120.300 117.613 120.693 R Fija 151.4 MTI 58.1 46.2 53.1 77.9 33.3 3 -0.1 -0.1 1 1 1 1 1 1 1 1 1 1 1 1 1 1 1 1 1 1 1 1 1 1 1 1 1 1 1 1 1 1 1.2 0.1 0.0 ETF Europa Lyxor Inflation 119.460 1.07% neutro alcista neutral 117.534 117.703 117.900 117.862 118.254 2.37% 115.560 3.4% 121.380 -1.6% Paris 118.876 y 117.613 117.084 119.853 y 120.693 121.055 2 1 Diamonds - SPDR Dow 123.000 105.641 115.627 -147.8 -188.5 -87.9 ligeramente DIA 31.3 22.4 48.0 dow 2 -3.0 -1.7 -2.6 -1.2 1 1 1 1 1 1 1 2.1 112.800 1.39% 109.700 115.711 117.000 116.534 122.069 -7 -6 ETF USA Index Jones Industr.Avrg. E20 alcista alcista -2.30% 99.929 12.9% 128.040 -11.9% 0.0% 110.959 y 110.099 109.603 114.533 y 115.501 115.848 alcista ETF Trust 62.000 45.388 54.088 DDM -154.2 -195.6 Proshares Ultra -92.3 ligeramente 29.5 21.3 48.0 dow -13 2 -3.0 -1.7 -2.6 -1.2 1 1 1 1 1 1 1 1.7 51.640 2.75% 49.018 54.929 56.600 55.793 61.132 -7 ETF USA Index E15 alcista alcista -4.93% 40.340 28.0% 67.210 -23.2% 0.0% 49.967 y 49.161 48.939 53.247 y 54.119 54.282 Dow30 alcista 22.300 18.669 22.771 Proshares UltraShort 123.1 155.5 DXD ligeramente 64.0 74.4 50.1 71.5 dow -2 -0.9 1 1 1 1 1 1 1 1 1 1 1 1 1 1 1 1 1 1 1 1 1 1 1 1 1 1 1 0.9 0.5 0.7 0.4 10 ETF USA Index E20 19.900 -2.78% bajista neutral 21.205 19.398 17.800 19.177 18.007 -4.19% 16.200 22.8% 28.910 -31.2% 0.0% 19.260 y 18.944 18.858 20.568 y 20.856 20.919 5 DOW bajista 130.900 109.586 122.792 -167.2 -207.2 SPDR S&P 500 ETF sp500 -95.0 ligeramente SPY 29.9 22.2 46.7 2 -3.4 -2.0 -3.0 -1.4 1 1 1 1 1 1 1 2.7 118.120 0.67% 114.942 122.185 124.600 123.133 130.141 -7 -7 ETF USA Index alcista alcista -5.17% 103.160 14.5% 135.760 -13.0% 0.0% 116.270 y 114.977 114.459 120.140 y 121.263 121.627 Trust alcista 131.400 110.733 122.833 -169.1 -206.9 sp500 -94.7 ligeramente 30.6 22.9 46.8 IVV 2 -3.4 -2.0 -3.0 -1.4 1 1 1 1 1 1 1 2.6 118.580 0.68% 115.499 122.656 125.700 123.513 131.409 -7 -7 ETF USA Index Ishares SP500 alcista alcista -6.07% 105.600 12.3% 136.940 -13.4% 0.0% 116.747 y 115.307 114.789 120.527 y 121.853 122.218 alcista 51.600 36.320 44.480 -174.3 -211.0 sp500 -99.4 ligeramente SSO 28.1 21.0 46.6 -16 2 -2.7 -1.6 -2.4 -1.1 1 1 1 1 1 1 1 1.8 41.620 1.41% 39.547 45.092 47.500 45.818 51.915 -7 ETF USA Index Proshares Ultra SP500 E15 alcista alcista -13.27% 33.300 25.0% 56.330 -26.1% 0.0% 40.307 y 39.382 39.205 43.027 y 43.858 43.989 alcista 47.400 43.145 48.243 sp500 146.2 184.9 ligeramente 66.0 75.1 51.9 82.0 -2 -1.2 SH 1 1 1 1 1 1 1 1 1 1 1 1 1 1 1 1 1 1 1 1 1 1 1 1 1 1 1 1 1 1.1 0.6 1.0 0.4 ETF USA Index Proshares Short SP500 44.980 -0.64% bajista neutral 46.356 43.991 41.600 43.731 41.639 2.55% 39.869 12.8% 53.510 -15.9% 0.0% 44.187 y 43.764 43.567 45.707 y 46.196 46.334 6 6 bajista 27.500 22.443 28.323 Proshares UltraShort sp500 135.1 171.5 ligeramente SDS 64.2 74.1 51.5 74.5 -2 -1.4 1 1 1 1 1 1 1 1 1 1 1 1 1 1 1 1 1 1 1 1 1 1 1 1 1 1 1 1 1.1 0.6 1.0 0.5 11 ETF USA Index 24.540 -1.49% bajista neutral 26.183 23.745 21.200 23.485 21.384 3.07% 19.580 25.3% 35.550 -31.0% 0.0% 23.700 y 23.218 23.113 25.340 y 25.862 25.940 6 SP500 bajista 53.600 45.875 50.901 -154.5 -189.2 SPDR S&P Dividend sp500 -74.2 ligeramente SDY 33.0 23.9 47.8 2 -1.1 -0.6 -1.0 -0.5 1 1 1 1 1 1 1 1 1.3 49.090 0.49% 47.741 49.949 51.200 50.327 52.954 -6 -6 ETF USA Index alcista alcista -4.38% 44.790 9.6% 55.290 -11.2% 0.0% 48.346 y 47.912 47.697 49.880 y 50.268 50.418 ETF alcista 91.800 67.923 80.723 -111.8 -132.4 Ultra QQQ Proshares QLD -94.3 n100 ligeramente 31.1 25.3 48.1 -11 2 -4.9 -2.6 -3.7 -1.4 1 1 1 1 1 1 1 3.1 76.630 1.67% 72.634 81.632 82.000 82.740 88.406 -7 ETF USA Index alcista alcista -6.51% 52.020 47.3% 96.340 -20.5% 0.0% 73.844 y 72.596 72.269 79.203 y 80.664 80.906 (Nasdaq100) alcista 60.700 50.760 62.000 Proshares UltraShort n100 ligeramente QID 62.0 70.4 63.3 64.5 66.0 70.0 -2 -3.0 1 1 1 1 1 1 1 1 1 1 1 1 1 1 1 1 1 1 1 1 1 1 1 1 1 1 1 1 2.6 1.2 1.5 0.2 ETF USA Index 54.490 -1.75% bajista neutral 58.227 53.372 45.300 52.898 44.550 371.37% 9.862 452.5% 62.180 -12.4% 0.0% 52.584 y 51.604 51.372 56.529 y 57.376 57.548 5 7 QQQ bajista 94.700 76.845 86.163 transp -187.1 -217.2 Ishares DOW JONES -86.6 ligeramente 27.0 19.3 47.5 -10 2 -2.7 -1.8 -2.7 -1.4 IYT 1 1 1 1 1 1 1 2.4 83.300 1.30% 80.612 86.628 89.400 87.652 94.430 -7 ETF USA Index E20 alcista alcista -9.68% 73.860 12.8% 101.400 -17.9% 0.0% 81.690 y 80.993 80.628 85.040 y 85.607 85.864 Transportation AVG alcista 71.900 57.902 65.726 russell -176.8 -212.1 Ishares S&P SmallCap -99.2 ligeramente 28.8 20.4 47.6 -10 2 -2.3 -1.4 -2.2 -1.0 IJR 1 1 1 1 1 1 1 1.8 62.910 0.67% 60.986 65.927 67.800 66.497 71.499 -7 ETF USA Index alcista alcista -9.12% 52.920 18.9% 75.990 -17.2% 0.0% 61.475 y 60.880 60.606 64.450 y 64.940 65.135 600 alcista 173.900 141.557 159.857 russell -172.4 -208.1 MDY -88.7 ligeramente 29.3 20.8 47.2 2 -5.4 -3.2 -5.0 -2.5 1 1 1 1 1 1 1 5.9 153.290 0.52% 147.919 159.045 165.300 160.477 174.529 -7 -9 ETF USA Index Midcap SPDR alcista alcista -7.47% 130.480 17.5% 184.270 -16.8% 0.0% 150.250 y 148.396 147.728 156.170 y 158.184 158.658 alcista 69.300 45.607 57.407 russell -178.4 -211.8 MVV Proshares Ultra -93.5 ligeramente 26.9 19.2 46.9 -20 2 -4.3 -2.6 -4.0 -1.9 1 1 1 1 1 1 1 3.9 53.320 1.33% 49.774 58.425 63.000 59.646 70.935 -7 ETF USA Index E15 alcista alcista -16.97% 39.880 33.7% 79.000 -32.5% 0.0% 51.280 y 49.877 49.653 55.200 y 56.763 56.933 Midcap 400 alcista 80.300 64.253 72.993 russell -101.8 -187.7 -218.1 IWM Ishares Trust Russell ligeramente 28.2 20.3 47.0 -11 2 -2.7 -1.7 -2.6 -1.2 1 1 1 1 1 1 1 2.1 69.790 0.62% 67.802 73.577 75.800 74.287 81.217 -7 ETF USA Index X20 alcista alcista -11.39% 59.630 17.0% 86.390 -19.2% 0.0% 68.224 y 67.396 67.093 71.530 y 72.184 72.400 2000 alcista 44.600 27.827 35.487 UWM russell -105.0 -189.4 -216.1 ligeramente 25.4 18.4 46.7 -23 2 -3.0 -1.9 -2.8 -1.3 1 1 1 1 1 1 1.8 32.700 1.24% 30.959 37.212 40.500 37.992 45.703 -7 ETF USA Index Ultra Russell 2000 alcista alcista -24.60% 24.900 31.3% 51.710 -36.8% 0.0% 31.208 y 30.468 30.331 34.313 y 34.932 35.036 alcista 60.700 47.893 64.053 TWM russell Proshares UltraShort 152.1 184.3 ligeramente 64.2 74.3 62.3 80.9 -2 -4.1 1 1 1 1 1 1 1 1 1 1 1 1 1 1 1 1 1 1 1 1 1 1 1 1 1 1 1 1 1 1 1 3.0 1.8 2.5 0.9 17 ETF USA Index 53.880 -1.35% bajista neutral 58.076 51.303 39.900 50.859 38.602 335.22% 10.890 394.8% 63.950 -15.7% 0.0% 51.253 y 50.127 49.901 56.483 y 57.633 57.806 6 Russell 2000 bajista 31.800 27.173 30.163 canada -113.7 -111.8 EWC -65.4 30.8 23.9 47.7 -1 -0.9 -0.4 -0.6 -0.3 1 1 1 1 1 0.9 29.020 -0.17% 28.169 29.536 30.500 29.670 32.080 -7 -6 ETF USA Index Ishares Msci Canada E20 neutro alcista alcista -6.18% 25.430 14.1% 34.290 -15.4% 0.0% 28.627 y 28.294 28.166 29.528 y 29.746 29.836 49.900 41.053 45.673 emerg -165.6 -178.9 Ishares S&P Latin -89.2 ligeramente 31.4 22.6 45.9 2 -1.2 -0.8 -1.3 -0.6 ILF 1 1 1 1 1 1.7 44.310 0.80% 42.570 45.918 48.100 46.284 51.187 -7 -9 ETF USA Index E20 alcista alcista -17.18% 40.750 8.7% 54.940 -19.3% 0.0% 43.441 y 42.889 42.696 45.097 y 45.731 45.868 America alcista 70.500 56.690 63.330 emerg -100.7 -167.3 -184.8 EWZ ligeramente 29.7 24.5 45.5 -11 2 -1.9 -1.3 -2.0 -0.9 1 1 1 1 1 2.1 61.350 1.19% 58.919 64.412 67.700 65.049 73.042 -7 ETF USA Index Ishares Msci Brazil X20 alcista alcista -20.30% 57.000 7.6% 81.580 -24.8% 0.0% 59.897 y 59.376 59.108 62.597 y 63.324 63.514 alcista 54.300 43.527 48.207 emerg -143.9 -194.7 Market Vectors -76.9 ligeramente BRF 32.9 26.9 45.9 -10 2 -1.3 -0.9 -1.5 -0.8 1 1 1 1 1 1 2.1 47.030 1.66% 44.936 48.658 51.200 49.283 54.668 -6 ETF USA Index E20 alcista alcista -17.62% 42.620 10.3% 59.870 -21.4% 0.0% 46.190 y 45.278 45.074 47.670 y 48.782 48.928 BRAZIL Small-Cap ETF alcista 61.600 50.993 57.473 EWW emerg -101.1 -168.7 -194.1 34.2 28.6 47.0 -1 -1.4 -1.0 -1.5 -0.6 1 1 1 1 1.3 54.760 -0.15% 53.521 57.303 58.400 57.860 61.126 -8 -7 ETF USA Index Ishares Msci Mexico neutro alcista neutral -10.73% 47.700 14.8% 64.310 -14.8% 0.0% 53.807 y 53.001 52.762 56.167 y 56.519 56.689 37.800 28.987 32.927 emerg -151.5 -247.7 -237.8 RSX 24.9 21.5 45.5 -15 2 -1.5 -1.1 -1.6 -0.6 1 1 1 1 0.2 31.580 0.51% 31.000 35.472 35.900 35.837 39.086 -8 ETF USA Index Market Vectors Russia X15 neutro alcista alcista -16.98% 29.760 6.1% 43.130 -26.8% 0.0% 30.730 y 30.329 30.192 32.364 y 32.831 32.930 56.600 41.763 47.743 emerg -114.2 -167.0 -157.8 iShares MSCI Turkey lateral al TUR ligeramente 34.2 28.8 43.9 -19 -1 -1.3 -1.3 -2.1 -0.9 1 1 0.8 45.040 -0.51% 44.731 50.284 55.100 50.309 60.285 -9 ETF USA Index alcista -30.95% 42.790 5.3% 77.040 -41.5% 0.0% 44.042 y 42.936 42.743 45.687 y 47.144 47.285 Index Fund bajista alza 32.100 27.469 29.829 emerg -133.1 -162.2 Market Vectors Africa -82.1 ligeramente AFK 32.4 23.4 43.9 2 -0.6 -0.4 -0.6 -0.3 1 1 1 1 1 1 1 1.1 29.188 0.63% 27.926 29.722 31.100 29.938 32.623 -7 -6 ETF USA Index alcista alcista -16.61% 27.200 7.3% 36.290 -19.6% 0.0% 28.718 y 28.156 28.029 29.744 y 30.076 30.166 Index ETF alcista 71.500 60.007 67.207 emerg -147.6 -169.1 Ishares Msci South -90.3 ligeramente EZA 39.2 33.4 49.9 2 -1.7 -1.0 -1.5 -0.7 1 1 1 1 1 1 1 2.4 64.440 0.62% 61.851 65.889 66.900 66.347 69.807 -6 -6 ETF USA Index X15 alcista alcista -13.18% 57.330 12.4% 76.870 -16.2% 0.0% 63.060 y 62.052 61.773 65.727 y 66.828 67.029 Africa alcista 10.700 10.147 -105.7 -104.3 -106.4 9.527 japon EWJ 33.3 29.4 46.3 -1 -0.2 -0.1 -0.2 -0.1 1 1 1 0.1 9.805 -0.96% 9.770 10.181 10.200 10.231 10.525 -9 -5 ETF USA Index Ishares Msci Japan X15 neutro alcista alcista -9.80% 9.380 4.5% 11.610 -15.5% 0.0% 9.708 y 9.551 9.508 9.948 y 10.059 10.089 59.000 49.087 54.287 -157.2 -198.9 iShares MSCI EAFE global -96.9 ligeramente EFA 35.1 30.2 47.0 2 -1.5 -0.9 -1.4 -0.6 1 1 1 1 1 1.2 52.900 1.15% 51.427 54.740 55.900 55.341 58.884 -7 -8 ETF USA Index E15 alcista alcista -6.82% 48.120 9.9% 62.650 -15.6% 0.0% 51.927 y 51.049 50.819 53.913 y 54.751 54.915 Index Fund alcista 62.300 52.031 57.499 -160.3 -207.2 iShares MSCI EAFE global -95.3 ligeramente EFG 34.3 28.8 47.6 2 -1.7 -1.0 -1.5 -0.7 1 1 1 1 1 1 1 1.4 56.000 1.16% 54.442 57.920 58.800 58.529 61.535 -7 -7 ETF USA Index E15 alcista alcista -6.68% 49.730 12.6% 65.490 -14.5% 0.0% 55.043 y 54.061 53.817 56.962 y 57.939 58.113 GROWTH Index alcista 46.500 38.904 42.994 emerg -123.8 -199.5 -223.9 Ishares Msci Emerging EEM 30.4 24.0 47.3 -10 -1 -1.3 -0.8 -1.3 -0.5 1 1 1 1 1.0 41.270 -0.05% 40.345 43.579 44.400 43.876 46.920 -8 ETF USA Index E20 neutro alcista alcista -12.77% 39.030 5.7% 50.200 -17.8% 0.0% 40.516 y 39.930 39.750 41.950 y 42.610 42.738 Markets . 8/15/2011 12:59 AM Página 4 de 17
  • 5.
    globalscaninverassist20110812-110815030041-phpapp01.xlsx MEDIAS EXPONENCIALES Cruce M.SIMP Cruce M. EXPON. Tendencia Tendencia Tend. GLOBAL Tendencia de HLC Canales de MAXIMOS y MINIMOS para Fuerza Tendencia +10 a -10 Señales según varios indicadores CONTROL MEDIAS SIMPLES posible techo / de superarlo Larga 30 Algunos datos por FUNDAMENTALES Ema 5 / Ema 20 especial VIX Si Corta > = Larga Soportes y MACD EMA 20 / 100 / 10 MACD EMA 50 / 100 / 15 podría tomar más impulso alcista Si Corta >= Larga a Medio 15-ago-11 Si precio cierre >= media a Medio MACD EMA 20 / 50 / 10 Weekly Strenght Indicator MACD SMA 13 / 34 / 8 Si precio cierre >= media Medias a Corto TRADING IntraDIA o días si posición se ha tomado en días MACD SMA 2 / 34 / 5 aparecerá 1, si no aparecerá 1, si no en semanas Resistencias scan técnicos aparecerá 1, si no en blanco aparecerá 1, si no en Plazo (1 a 8 PL DOT (sombreado en verde el 20% mejores y en rojo el 20% peores) en blanco blanco Stan anteriores (mientras no pierda el 1er. STOP colocado) Ema 20 / Sma 20 semanas) SEMANAL para: blanco RSI 14 alisado Weinstein bajando -1 a -12. Más de 3 ó 4 CIERRE % versus final año anterior PUNTOS DE PUNTOS DE EVENTUAL MAYOR TOMA EVENTUAL MAYOR TOMA DE POSICIONES ALCISTAS DE POSICIONES BAJISTAS puede indicar posible giro a MAX 52 semanas RSI 140 % hasta Precio Objetivo /en CCI 20 CCI 40 CCI 60 SuperTrend--HeikenAshi-- Deuda / Fondos propios MIN 52 semanas avisa posibles giros con Price to book value RSI 14 negativo lo han superado Días subiendo +1 a +12 o TDM Modificado ¡solo! 65% fiabilidad STOP STOP STOP STOP STOP STOP STOP del día bajar y -3 ó -4 a subir % COMPRA VENTA R2 % 150 (30 sem.) Tipo Instrumento Indicadores S2 OJO al Giro?? ..si % Cierre Esto cásticos hábil X=semi-eficiente F=futuro d=dispo WS E= +eficiente PL DOT 3 Media 13 M.30Sem 60 / 200 34 / 233 50 / 100 Cierre BOLSA ENTRADAS ENTRADAS 13 / 34 10 / 60 34 / 89 18 / 40 20 / 50 PRECAUCIÓN !! 8 / 13 9 / 18 4 / 18 Cortos RxD PER anterior versus versus etc...) 2/5 3/8 4/9 100 200 233 100 Resistencia Índices Alcista por Alcista por Alcista por Alcista por Alcista por 10 13 34 60 89 13 18 20 40 50 versus ISIN 2 5 3 4 8 9 Soporte Subyacente HASTA EL HASTA EL dia encima encima MAX ALCISTAS BAJISTAS encima encima encima MIN 52 anterior 52 ETF y Valores Símbolo Bajista por Bajista por Bajista por Bajista por Bajista por sem. ENTRE: ENTRE: estoy… debajo debajo sem. debajo debajo debajo 46.900 39.850 43.670 emerg -142.3 -157.2 Ishares Msci Pacific ex- -93.1 ligeramente EPP 35.7 29.5 47.7 2 -1.2 -0.7 -1.1 -0.5 1 1 1 1 1 1.4 42.310 0.38% 41.101 43.798 44.800 43.993 47.214 -7 -7 ETF USA Index E20 alcista alcista -9.96% 38.410 10.2% 50.920 -16.9% 0.0% 41.659 y 40.834 40.650 42.985 y 43.786 43.917 Jp alcista 41.700 35.160 38.080 -151.3 -195.5 -197.5 Ishares Msci china 30.1 25.1 45.8 -11 -1 -1.0 -0.7 -1.1 -0.4 FXI 1 1 1 0.5 36.710 -0.84% 36.309 39.337 40.500 39.549 42.923 -8 ETF USA Index X15 neutro alcista alcista -13.97% 35.120 4.5% 47.930 -23.4% 0.0% 36.055 y 35.643 35.483 37.381 y 37.777 37.890 Ftse/Xinhua China 25 Proshares UltraShort 37.300 32.003 38.203 132.5 215.3 252.1 china FXP 65.7 72.6 52.1 1 -1.2 1 1 1 1 1 1 1 1 1 1 1 1 1 1 1 1 1 1 1 1 1 1 1 1 1 1 1 1 1 1 1 1 1.4 1.0 1.5 0.6 18 ETF USA Index Msci Ftse/Xinhua 34.740 0.96% neutro bajista neutral 36.010 31.565 28.400 31.437 28.493 13.34% 24.630 41.0% 39.130 -11.2% 0.0% 33.651 y 32.777 32.629 35.953 y 36.703 36.813 7 China 25 18.600 16.163 17.343 -122.9 -145.1 -169.2 EWH Ishares Msci Hong china ligeramente 34.5 31.0 45.3 2 -0.3 -0.2 -0.3 -0.1 1 1 1 1 1 0.2 16.940 0.53% 16.660 17.751 18.000 17.736 18.738 -7 -7 ETF USA Index X15 alcista neutral -11.12% 15.990 5.9% 20.230 -16.3% 0.0% 16.689 y 16.545 16.470 17.209 y 17.335 17.387 Kong alcista 69.400 60.537 64.877 emerg -116.6 -148.9 -155.3 iPath MSCI India Index 31.3 25.2 46.9 INP -1 -1.7 -0.9 -1.4 -0.5 1 1 1.2 62.020 -1.32% 61.882 64.477 65.400 64.845 68.035 -9 -7 ETF USA Index E20 neutro alcista alcista -18.90% 59.190 4.8% 83.640 -25.8% 0.0% 61.269 y 60.286 60.015 62.776 y 63.754 63.945 ETN australia 25.600 21.317 23.717 -132.0 -140.0 EWA -79.2 ligeramente 35.9 29.1 48.2 2 -0.7 -0.4 -0.6 -0.3 1 1 1 1 1 1 1 1.0 22.840 0.57% 22.042 23.463 24.200 23.590 25.775 -6 -8 ETF USA Index Ishares Msci Australia X15 alcista alcista -10.15% 20.360 12.2% 28.350 -19.4% 0.0% 22.433 y 21.962 21.864 23.233 y 23.718 23.789 alcista 14.000 12.143 13.083 emerg -100.1 -127.9 -154.5 Ishares Msci EWS ligeramente 35.1 31.1 47.8 2 -0.3 -0.2 -0.3 -0.1 1 1 1 1 1 1 1 0.1 12.880 1.66% 12.600 13.511 13.300 13.576 13.703 -7 -6 ETF USA Index X15 alcista neutral -6.53% 11.920 8.1% 14.450 -10.9% 0.0% 12.720 y 12.511 12.455 13.020 y 13.249 13.289 Singapore alcista 63.500 51.483 57.583 emerg -146.9 -205.8 -267.5 Msci South Korea EWY ligeramente 25.8 19.1 46.8 -14 -1 -2.4 -1.7 -2.5 -1.0 1 1 1 1 1.0 54.230 -1.45% 53.456 59.648 59.300 60.072 63.080 -8 ETF USA Index X15 alcista alcista -10.85% 47.340 14.6% 69.640 -22.1% 0.0% 53.230 y 52.298 52.063 54.870 y 56.162 56.330 Index bajista 15.100 13.070 14.360 emerg -106.8 -150.6 -189.5 EWT ligeramente 33.9 28.5 46.0 -1 -0.3 -0.2 -0.3 -0.1 1 1 1 1 0.4 13.670 -0.94% 13.414 14.266 14.500 14.279 15.131 -9 -8 ETF USA Index Msci Taiwan Index Fu X20 alcista alcista -11.58% 12.140 12.6% 16.055 -14.9% 0.0% 13.446 y 13.277 13.217 13.870 y 14.063 14.105 bajista 15.200 13.780 14.630 EWM emerg -146.8 -155.5 -96.3 ligeramente 37.9 31.5 50.5 2 -0.2 -0.1 -0.2 -0.1 1 1 1 1 1 1 1 1 1 1 0.3 14.340 0.63% 14.039 14.602 14.500 14.627 14.722 -7 -4 ETF USA Index Ishares Msci Malaysia X15 alcista alcista 0.56% 12.230 17.3% 15.460 -7.2% 0.0% 14.174 y 14.028 13.965 14.487 y 14.652 14.696 alcista 20.600 16.901 17.919 emerg VNM -108.2 Market Vectors -98.0 -80.3 ligeramente 27.0 26.9 39.2 -11 2 -0.3 -0.2 -0.3 -0.1 1 1 1 1 0.1 17.530 0.52% 17.433 18.419 20.800 18.580 22.950 -7 ETF USA Index d15 bajista alcista -32.42% 17.280 1.4% 29.620 -40.8% 0.0% 17.264 y 17.120 17.043 17.909 y 18.137 18.191 Vietnam ETF alcista ETF USA Mat- Energ ETF USA Mat- Energ ETF USA Mat- Energ ETF USA Mat- Energ ETF USA Mat- Energ ETF USA Mat- Energ ETF USA Mat- Energ ETF USA Mat- Energ ETF USA Mat- Energ ETF USA Mat- Energ ETF USA Mat- Energ ETF USA Mat- Energ ETF USA Mat- Energ ETF USA Mat- Energ ETF USA Mat- Energ ETF USA Mat- Energ ETF USA Mat- Energ ETF USA Mat- Energ ETF USA Mat- Energ ETF USA Mat- Energ ETF USA Mat- Energ ETF USA Mat- Energ . 8/15/2011 12:59 AM Página 5 de 17
  • 6.
    globalscaninverassist20110812-110815030041-phpapp01.xlsx MEDIAS EXPONENCIALES Cruce M.SIMP Cruce M. EXPON. Tendencia Tendencia Tend. GLOBAL Tendencia de HLC Canales de MAXIMOS y MINIMOS para Fuerza Tendencia +10 a -10 Señales según varios indicadores CONTROL MEDIAS SIMPLES posible techo / de superarlo Larga 30 Algunos datos por FUNDAMENTALES Ema 5 / Ema 20 especial VIX Si Corta > = Larga Soportes y MACD EMA 20 / 100 / 10 MACD EMA 50 / 100 / 15 podría tomar más impulso alcista Si Corta >= Larga a Medio 15-ago-11 Si precio cierre >= media a Medio MACD EMA 20 / 50 / 10 Weekly Strenght Indicator MACD SMA 13 / 34 / 8 Si precio cierre >= media Medias a Corto TRADING IntraDIA o días si posición se ha tomado en días MACD SMA 2 / 34 / 5 aparecerá 1, si no aparecerá 1, si no en semanas Resistencias scan técnicos aparecerá 1, si no en blanco aparecerá 1, si no en Plazo (1 a 8 PL DOT (sombreado en verde el 20% mejores y en rojo el 20% peores) en blanco blanco Stan anteriores (mientras no pierda el 1er. STOP colocado) Ema 20 / Sma 20 semanas) SEMANAL para: blanco RSI 14 alisado Weinstein bajando -1 a -12. Más de 3 ó 4 CIERRE % versus final año anterior PUNTOS DE PUNTOS DE EVENTUAL MAYOR TOMA EVENTUAL MAYOR TOMA DE POSICIONES ALCISTAS DE POSICIONES BAJISTAS puede indicar posible giro a MAX 52 semanas RSI 140 % hasta Precio Objetivo /en CCI 20 CCI 40 CCI 60 SuperTrend--HeikenAshi-- Deuda / Fondos propios MIN 52 semanas avisa posibles giros con Price to book value RSI 14 negativo lo han superado Días subiendo +1 a +12 o TDM Modificado ¡solo! 65% fiabilidad STOP STOP STOP STOP STOP STOP STOP del día bajar y -3 ó -4 a subir % COMPRA VENTA R2 % 150 (30 sem.) Tipo Instrumento Indicadores S2 OJO al Giro?? ..si % Cierre Esto cásticos hábil X=semi-eficiente F=futuro d=dispo WS E= +eficiente PL DOT 3 Media 13 M.30Sem 60 / 200 34 / 233 50 / 100 Cierre BOLSA ENTRADAS ENTRADAS 13 / 34 10 / 60 34 / 89 18 / 40 20 / 50 PRECAUCIÓN !! 8 / 13 9 / 18 4 / 18 Cortos RxD PER anterior versus versus etc...) 2/5 3/8 4/9 100 200 233 100 Resistencia Índices Alcista por Alcista por Alcista por Alcista por Alcista por 10 13 34 60 89 13 18 20 40 50 versus ISIN 2 5 3 4 8 9 Soporte Subyacente HASTA EL HASTA EL dia encima encima MAX ALCISTAS BAJISTAS encima encima encima MIN 52 anterior 52 ETF y Valores Símbolo Bajista por Bajista por Bajista por Bajista por Bajista por sem. ENTRE: ENTRE: estoy… debajo debajo sem. debajo debajo debajo ETF USA Mat- Energ ETF USA Mat- Energ ETF USA Mat- Energ ETF USA Mat- Energ ETF USA Mat- Energ ETF USA Mat- Energ ETF USA Mat- Energ ETF USA Mat- Energ ETF USA Renta Fija ETF USA Renta Fija ETF USA Renta Fija ETF USA Renta Fija ETF USA Renta Fija ETF USA Renta Fija ETF USA Renta Fija ETF USA Renta Fija ETF USA Renta Fija ETF USA Renta Fija ETF USA Renta Fija ETF USA Renta Fija ETF USA Renta Fija ETF USA Renta Fija ETF USA Renta Fija 7,845.6 9,048.2 9,846.4 -229.1 -147.9 -234.8 -119.6 -100.2 -159.2 -170.8 186.0 ligeramente 26.6 17.4 42.7 -12 8,647.3 4.82% 2 1 1 1 1 1 1 1 1 1 1 1 1 8,227.5 8,885.4 9,513.2 9,052.4 10,309.6 -7 Acciones IBEX35 IBEX 35 alcista alcista -12.29% 7,966.0 8.6% 11,113.0 -22.2% 11.4 5.2% 1.30 8,460.9 y 7,845.6 7,810.3 8,866.5 y 9,048.2 9,075.3 d200 alcista 13.075 14.965 16.100 -112.8 -171.1 -138.7 ligeramente 28.4 18.8 40.9 -11 2 -0.3 -0.2 -0.3 -0.1 1 1 1 1 1 1 1 1 1 1 1 0.2 E10 14.335 4.29% 13.804 14.750 15.800 14.972 17.091 -7 Acciones IBEX35 TELEFÓNICA alcista alcista -15.53% 13.345 7.4% 19.600 -26.9% 9.8 8.8% 3.00 1.75 22.1% 14.051 y 13.075 13.016 14.651 y 14.965 15.010 alcista -101.8 -162.0 -182.0 5.653 6.773 7.700 ligeramente 26.7 19.2 43.4 -15 2 -0.2 -0.1 -0.2 -0.1 1 1 1 1 1 1 1 1 1 1 1 0.1 E10 6.400 6.56% 6.104 6.627 7.300 6.791 8.058 -7 Acciones IBEX35 BANCO SANTANDER alcista alcista -19.29% 5.820 10.0% 9.780 -34.6% 8.3 7.2% 0.90 2.50 32.8% 6.213 y 5.653 5.628 6.621 y 6.773 6.794 alcista -101.3 -155.0 -140.1 5.591 6.849 7.800 ligeramente 29.6 22.3 43.5 -15 2 -0.2 -0.1 -0.2 -0.1 1 1 1 1 1 1 1 1 1 1 1 1 0.1 E10 6.430 6.23% 6.095 6.651 7.400 6.809 8.209 -7 Acciones IBEX35 BBVA alcista alcista -14.95% 5.817 10.5% 10.580 -39.2% 7.7 5.0% 1.00 3.57 40.0% 6.234 y 5.591 5.566 6.649 y 6.849 6.870 alcista -140.8 -191.9 4.708 5.482 5.800 -92.5 29.4 21.1 44.2 -10 2 -0.1 -0.1 -0.1 -0.1 1 1 1 1 1 1 1 1 1 1 1 1 1 0.1 E10 5.211 4.47% 4.941 5.303 5.700 5.398 6.027 -6 Acciones IBEX35 IBERDROLA neutro alcista alcista -9.69% 4.776 9.1% 6.470 -19.5% 12.5 5.3% 1.10 0.75 22.8% 5.101 y 4.708 4.686 5.341 y 5.482 5.498 17.132 20.582 22.200 -165.5 -179.1 -95.5 30.3 23.2 46.3 -12 2 -0.5 -0.4 -0.6 -0.3 1 1 1 1 1 1 1 1 1 1 1 1 0.5 E10 19.385 5.99% 18.273 19.985 21.100 20.311 22.846 -7 Acciones IBEX35 REPSOL neutro alcista alcista -7.03% 17.550 10.5% 24.790 -21.8% 12.9 4.4% 1.13 0.46 28.0% 18.909 y 17.132 17.055 19.943 y 20.582 20.643 10.063 11.583 13.600 -143.9 -208.3 -80.8 ligeramente 13.9 12.0 43.3 -20 2 -0.5 -0.3 -0.5 -0.3 1 1 1 1 1 1 1 1 1 1 0.5 E10 11.050 2.98% 10.546 11.571 13.300 11.966 14.757 -7 Acciones IBEX35 ABERTIS alcista alcista -17.90% 10.350 6.8% 16.030 -31.1% 16.5 4.4% 2.60 2.73 13.5% 10.820 y 10.063 10.018 11.382 y 11.583 11.618 alcista 15.730 19.360 20.800 -119.4 -73.2 -92.2 ligeramente 37.7 29.6 48.7 2 -0.5 -0.2 -0.4 -0.3 1 1 1 1 1 1 1 1 1 1 1 1 1 1 1 0.8 E10 18.150 7.17% 16.737 17.998 19.100 18.388 20.786 -5 -9 Acciones IBEX35 ABENGOA alcista alcista -1.25% 15.650 16.0% 24.000 -24.4% 10.0 1.0% 1.56 1.00 7.5% 17.474 y 15.730 15.659 18.898 y 19.360 19.418 alcista 24.908 28.548 31.100 -132.5 -58.3 -93.9 ligeramente 34.0 23.7 42.0 2 -0.6 -0.3 -0.5 -0.3 1 1 1 1 1 1 1 1 1 1 1 1 1 1 1 1.1 d10 27.325 5.02% 25.427 27.172 29.800 27.746 32.194 -5 -9 Acciones IBEX35 ACS alcista alcista -22.11% 24.775 10.3% 38.380 -28.8% 11.2 6.1% 2.10 1.80 20.8% 26.713 y 24.908 24.796 28.035 y 28.548 28.634 alcista 10.644 11.800 -118.3 -122.8 9.428 -77.8 ligeramente 29.9 21.8 43.2 -13 2 -0.3 -0.2 -0.3 -0.2 1 1 1 1 1 1 1 1 1 1 0.3 E10 10.165 1.50% 9.812 10.519 11.700 10.640 12.758 -6 Acciones IBEX35 ACERINOX alcista alcista -22.58% 9.656 5.3% 14.080 -27.8% 17.2 3.5% 1.64 0.56 7.1% 9.947 y 9.428 9.385 10.402 y 10.644 10.676 alcista . 8/15/2011 12:59 AM Página 6 de 17
  • 7.
    globalscaninverassist20110812-110815030041-phpapp01.xlsx MEDIAS EXPONENCIALES Cruce M.SIMP Cruce M. EXPON. Tendencia Tendencia Tend. GLOBAL Tendencia de HLC Canales de MAXIMOS y MINIMOS para Fuerza Tendencia +10 a -10 Señales según varios indicadores CONTROL MEDIAS SIMPLES posible techo / de superarlo Larga 30 Algunos datos por FUNDAMENTALES Ema 5 / Ema 20 especial VIX Si Corta > = Larga Soportes y MACD EMA 20 / 100 / 10 MACD EMA 50 / 100 / 15 podría tomar más impulso alcista Si Corta >= Larga a Medio 15-ago-11 Si precio cierre >= media a Medio MACD EMA 20 / 50 / 10 Weekly Strenght Indicator MACD SMA 13 / 34 / 8 Si precio cierre >= media Medias a Corto TRADING IntraDIA o días si posición se ha tomado en días MACD SMA 2 / 34 / 5 aparecerá 1, si no aparecerá 1, si no en semanas Resistencias scan técnicos aparecerá 1, si no en blanco aparecerá 1, si no en Plazo (1 a 8 PL DOT (sombreado en verde el 20% mejores y en rojo el 20% peores) en blanco blanco Stan anteriores (mientras no pierda el 1er. STOP colocado) Ema 20 / Sma 20 semanas) SEMANAL para: blanco RSI 14 alisado Weinstein bajando -1 a -12. Más de 3 ó 4 CIERRE % versus final año anterior PUNTOS DE PUNTOS DE EVENTUAL MAYOR TOMA EVENTUAL MAYOR TOMA DE POSICIONES ALCISTAS DE POSICIONES BAJISTAS puede indicar posible giro a MAX 52 semanas RSI 140 % hasta Precio Objetivo /en CCI 20 CCI 40 CCI 60 SuperTrend--HeikenAshi-- Deuda / Fondos propios MIN 52 semanas avisa posibles giros con Price to book value RSI 14 negativo lo han superado Días subiendo +1 a +12 o TDM Modificado ¡solo! 65% fiabilidad STOP STOP STOP STOP STOP STOP STOP del día bajar y -3 ó -4 a subir % COMPRA VENTA R2 % 150 (30 sem.) Tipo Instrumento Indicadores S2 OJO al Giro?? ..si % Cierre Esto cásticos hábil X=semi-eficiente F=futuro d=dispo WS E= +eficiente PL DOT 3 Media 13 M.30Sem 60 / 200 34 / 233 50 / 100 Cierre BOLSA ENTRADAS ENTRADAS 13 / 34 10 / 60 34 / 89 18 / 40 20 / 50 PRECAUCIÓN !! 8 / 13 9 / 18 4 / 18 Cortos RxD PER anterior versus versus etc...) 2/5 3/8 4/9 100 200 233 100 Resistencia Índices Alcista por Alcista por Alcista por Alcista por Alcista por 10 13 34 60 89 13 18 20 40 50 versus ISIN 2 5 3 4 8 9 Soporte Subyacente HASTA EL HASTA EL dia encima encima MAX ALCISTAS BAJISTAS encima encima encima MIN 52 anterior 52 ETF y Valores Símbolo Bajista por Bajista por Bajista por Bajista por Bajista por sem. ENTRE: ENTRE: estoy… debajo debajo sem. debajo debajo debajo 11.948 13.448 14.200 -100.8 -172.7 -233.1 ligeramente 31.5 26.1 44.7 2 -0.2 -0.2 -0.2 -0.1 1 1 1 1 1 1 1 1 1 1 1 1 0.3 E10 12.905 2.75% 12.417 13.149 13.500 13.269 14.128 -7 -7 Acciones IBEX35 AMADEUS alcista alcista -17.70% 12.305 4.9% 15.900 -18.8% 12.9 2.5% 8.21 3.31 24.0% 12.670 y 11.948 11.895 13.140 y 13.448 13.489 alcista 56.383 64.623 71.500 -120.4 -149.1 -163.2 33.1 27.1 50.0 -11 2 -1.5 -1.1 -1.8 -0.9 1 1 1 1 1 1 1 1 1 1 1.0 d10 61.690 3.20% 59.356 64.522 66.400 65.820 71.454 -8 Acciones IBEX35 ACCIONA neutro alcista alcista 16.40% 49.930 23.6% 80.470 -23.3% 27.4 3.8% 0.80 1.09 25.9% 60.057 y 56.383 56.130 63.491 y 64.623 64.817 3.642 4.290 4.600 -43.7 -80.6 -72.5 42.2 39.5 47.1 2 -0.0 -0.0 -0.0 -0.0 1 1 1 1 1 1 1 1 1 1 1 1 1 1 1 1 1 1 1 1 1 1 1 1 1 0.1 d10 4.074 5.60% 3.835 4.012 4.300 4.099 4.685 -6 -7 Acciones IBEX35 BANKINTER neutro alcista alcista -2.07% 3.726 9.3% 5.980 -31.9% 15.1 3.3% 0.80 8.72 1.4% 3.934 y 3.642 3.626 4.219 y 4.290 4.303 18.170 20.660 21.100 -33.7 -31.7 ligeramente 44.9 34.0 52.6 2 -0.2 -0.1 -0.1 -0.1 -4.9 1 1 1 1 1 1 1 1 1 1 1 1 1 1 1 1 1 1 1 1 1 1 1 1 1 1 0.6 E10 19.690 3.25% 18.653 19.189 19.600 19.447 20.400 -2 -2 Acciones IBEX35 BOLSAS Y MERCADOS alcista neutral 13.36% 16.890 16.6% 22.660 -13.1% 11.4 7.9% 3.90 -0.79 14.3% 19.315 y 18.170 18.088 20.098 y 20.660 20.722 alcista -111.0 -172.3 3.346 3.654 4.300 -65.6 ligeramente 20.7 17.8 45.0 -17 2 -0.1 -0.1 -0.1 -0.1 1 1 1 1 1 1 1 1 1 1 0.1 E10 3.508 2.63% 3.380 3.699 4.300 3.779 4.743 -7 Acciones IBEX35 CAIXABANK alcista alcista -11.86% 3.317 5.8% 5.250 -33.2% 10.4 5.1% 0.90 0.00 54.8% 3.443 y 3.346 3.331 3.600 y 3.655 3.666 alcista 12.343 13.523 14.700 -104.2 -28.4 -63.3 ligeramente 34.2 28.9 45.8 2 -0.1 -0.0 -0.1 -0.2 1 1 1 1 1 1 1 1 1 1 1 1 1 1 1 1 1 1 1 1 1 1 1 0.5 d10 13.130 2.10% 12.531 12.933 14.200 13.086 15.352 -4 -9 Acciones IBEX35 EBRO FOODS alcista alcista -14.91% 12.385 6.0% 16.870 -22.2% 14.6 2.8% 1.38 0.00 31.9% 12.877 y 12.343 12.288 13.383 y 13.523 13.564 alcista 17.088 19.678 21.400 -127.7 -177.7 -88.5 25.5 18.6 48.5 -12 2 -0.4 -0.3 -0.5 -0.3 1 1 1 1 1 1 1 1 1 1 1 1 0.4 E10 18.775 4.42% 17.969 19.281 20.400 19.580 21.812 -7 Acciones IBEX35 ENDESA neutro alcista alcista -0.08% 16.860 11.4% 24.050 -21.9% 11.1 4.6% 1.26 0.18 14.8% 18.425 y 17.088 17.011 19.191 y 19.678 19.737 13.163 14.983 16.000 -113.3 -176.7 -253.5 ligeramente 22.9 11.0 48.6 2 -0.4 -0.3 -0.4 -0.2 1 1 1 1 1 1 1 1 1 1 1 1 0.3 d10 14.330 4.41% 13.748 14.740 14.900 14.973 15.550 -7 -8 Acciones IBEX35 ENAGAS alcista alcista -3.89% 13.470 6.4% 16.745 -14.4% 11.6 5.2% 2.19 1.85 7.5% 14.087 y 13.163 13.104 14.655 y 14.983 15.028 alcista 16.095 18.975 20.200 -62.4 -81.1 -79.6 40.2 32.1 47.3 2 -0.3 -0.1 -0.2 -0.2 1 1 1 1 1 1 1 1 1 1 1 1 1 1 1 0.5 d10 17.955 5.03% 16.957 17.856 19.400 18.183 21.154 -6 -8 Acciones IBEX35 FCC neutro alcista alcista -8.67% 16.375 9.6% 23.950 -25.0% 10.6 6.5% 1.00 2.38 28.1% 17.450 y 16.095 16.023 18.479 y 18.975 19.032 -103.6 7.448 8.528 8.900 -72.5 -87.7 ligeramente 43.4 32.8 48.9 2 -0.1 -0.1 -0.1 -0.1 1 1 1 1 1 1 1 1 1 1 1 1 1 1 1 0.3 E10 8.145 4.33% 7.546 8.177 8.300 8.366 8.721 -5 -5 Acciones IBEX35 FERROVIAL alcista alcista 9.48% 6.140 32.7% 9.480 -14.1% 60.7 4.6% 1.30 2.98 17.9% 7.953 y 7.448 7.415 8.374 y 8.528 8.554 alcista -119.2 -100.5 -135.3 3.666 4.280 5.300 ligeramente 22.0 18.5 44.9 -23 2 -0.2 -0.1 -0.2 -0.1 1 1 1 1 1 1 1 1 1 1 0.1 E10 4.067 4.95% 3.888 4.473 5.200 4.602 5.981 -7 Acciones IBEX35 GAMESA alcista alcista -28.77% 3.704 9.8% 7.460 -45.5% 22.8 1.3% 0.81 -0.13 35.0% 3.946 y 3.666 3.650 4.225 y 4.286 4.298 alcista 12.232 14.182 14.500 -79.8 -80.7 -75.6 32.0 24.5 53.8 2 -0.4 -0.2 -0.3 -0.1 1 1 1 1 1 1 1 1 1 1 1 1 1 1 1 1 1 1 0.3 d10 13.505 4.21% 12.830 13.520 13.000 13.641 13.169 -5 -4 Acciones IBEX35 GAS NATURAL neutro alcista alcista 17.54% 10.220 32.1% 14.890 -9.3% 12.0 5.5% 1.18 1.33 3.4% 13.204 y 12.232 12.177 13.806 y 14.182 14.224 12.722 14.262 15.000 -84.7 -60.5 -46.2 ligeramente 34.0 27.0 55.8 2 -0.4 -0.3 -0.4 -0.1 1 1 1 1 1 1 1 1 1 1 1 1 1 1 1 0.1 d10 13.705 2.66% 13.187 14.234 13.000 14.336 12.995 -3 -4 Acciones IBEX35 GRIFOLS alcista neutral 34.36% 8.850 54.9% 15.245 -10.1% 22.6 1.4% 4.57 0.88 1.5% 13.424 y 12.722 12.664 13.986 y 14.262 14.304 alcista -122.6 -224.7 -257.0 2.033 2.275 2.600 24.1 20.8 42.6 -16 2 -0.1 -0.1 -0.1 -0.0 1 1 1 1 1 1 1 1 1 1 0.1 E10 2.194 4.28% 2.097 2.368 2.600 2.421 2.722 -8 Acciones IBEX35 IAG neutro alcista alcista -31.22% 2.023 8.5% 3.710 -40.9% 13.6 0.3% 0.00 2.85 18.5% 2.147 y 2.033 2.024 2.266 y 2.301 2.308 11.380 13.010 13.800 -102.6 -84.0 -83.2 ligeramente 38.4 29.7 47.5 2 -0.2 -0.2 -0.2 -0.1 1 1 1 1 1 1 1 1 1 1 1 1 1 0.5 E10 12.390 2.82% 11.695 12.580 13.200 12.747 13.925 -5 -8 Acciones IBEX35 INDRA alcista neutral -3.05% 11.395 8.7% 15.800 -21.6% 11.5 4.7% 2.09 0.21 21.1% 12.128 y 11.380 11.329 12.719 y 13.010 13.049 alcista 55.687 60.827 63.900 -128.7 -79.1 -98.6 ligeramente 29.7 21.7 51.0 2 -1.3 -0.8 -1.3 -0.6 1 1 1 1 1 1 1 1 1 1 1 1 1 1 1 1 1.9 E10 58.920 2.11% 56.051 59.427 58.100 59.802 58.911 -5 -4 Acciones IBEX35 INDITEX alcista alcista 5.16% 49.570 18.9% 64.490 -8.6% 21.8 2.5% 6.57 -0.53 -3.2% 57.808 y 55.687 55.436 60.032 y 60.827 61.009 alcista -107.1 -127.0 1.994 2.494 2.600 -64.0 35.5 21.7 49.0 2 -0.1 -0.0 -0.1 -0.0 1 1 1 1 1 1 1 1 1 1 1 1 1 1 1 1 1 0.1 d10 2.327 11.29% 2.137 2.282 2.400 2.334 2.591 -6 -8 Acciones IBEX35 MAPFRE neutro alcista alcista 11.88% 1.960 18.7% 2.870 -18.9% 8.1 5.9% 1.18 0.11 9.6% 2.262 y 1.994 1.985 2.409 y 2.494 2.501 14.610 16.770 21.400 -125.8 -247.1 -241.2 ligeramente 13.7 37.6 -26 2 -1.1 -0.9 -1.3 -0.5 1 1 1 1 1 1 1 1 1 1 9.5 0.2 d10 15.990 2.86% 15.587 18.651 20.800 19.131 23.650 -7 Acciones IBEX35 MITTAL ARCELOR alcista alcista -41.90% 14.940 7.0% 28.370 -43.6% 11.9 2.4% 0.85 0.30 56.3% 15.608 y 14.610 14.544 16.569 y 16.795 16.845 alcista 16.707 19.747 23.300 -184.2 -231.7 -87.7 ligeramente 14.0 46.7 -20 2 -1.1 -0.6 -1.0 -0.6 1 1 1 1 1 1 1 1 1 1 8.1 0.6 E10 18.720 4.00% 17.719 19.860 22.100 20.409 24.395 -7 Acciones IBEX35 OHL alcista alcista -17.46% 17.590 6.4% 27.710 -32.4% 12.7 2.1% 1.88 1.23 16.5% 18.209 y 16.707 16.631 19.231 y 19.747 19.806 alcista 2.984 3.678 3.900 -40.8 -78.2 -94.3 41.8 35.8 44.8 2 -0.0 -0.0 -0.0 -0.0 1 1 1 1 1 1 1 1 1 1 1 1 1 1 1 1 1 1 1 1 1 1 1 1 1 0.1 d10 3.447 8.33% 3.216 3.359 3.700 3.426 4.034 -6 -8 Acciones IBEX35 POPULAR neutro alcista alcista -10.23% 3.115 10.7% 5.100 -32.4% 11.2 4.7% 0.70 3.79 22.1% 3.336 y 2.984 2.971 3.572 y 3.678 3.689 32.250 36.760 39.200 -104.8 -120.2 -170.3 25.3 19.5 48.8 -10 2 -0.8 -0.5 -0.8 -0.5 1 1 1 1 1 1 1 1 1 1 1 1 0.7 E10 35.240 3.22% 33.762 36.001 37.400 36.638 39.490 -7 Acciones IBEX35 REE neutro alcista alcista 0.11% 32.300 9.1% 43.700 -19.4% 12.8 4.9% 3.34 3.42 3.5% 34.556 y 32.250 32.105 35.957 y 36.760 36.870 2.261 2.669 2.900 -16.1 -63.3 -86.6 ligeramente 43.6 34.1 40.5 2 -0.0 -0.0 -0.0 -0.0 1 1 1 1 1 1 1 1 1 1 1 1 1 1 1 1 1 1 1 1 1 1 1 1 1 0.1 d10 2.533 6.25% 2.346 2.437 2.800 2.487 2.969 -5 -7 Acciones IBEX35 SABADELL alcista alcista -14.14% 2.290 10.6% 4.270 -40.7% 14.8 3.8% 0.70 4.96 6.6% 2.458 y 2.261 2.251 2.609 y 2.669 2.677 alcista 4.408 5.394 6.400 -62.0 -89.2 -74.3 ligeramente 30.4 21.2 47.8 -18 2 -0.2 -0.1 -0.2 -0.1 1 1 1 1 1 1 1 1 1 1 1 1 1 0.2 E10 5.035 6.54% 4.639 5.164 6.200 5.307 7.235 -5 Acciones IBEX35 SACYR alcista alcista 6.00% 3.570 41.0% 9.340 -46.1% 13.9 1.4% 0.70 2.90 43.8% 4.843 y 4.408 4.388 5.227 y 5.394 5.410 alcista -131.8 -128.6 4.566 5.464 6.400 lateral al -64.1 ligeramente 38.0 33.8 38.6 -15 2 -0.2 -0.1 -0.2 -0.0 1 1 1 1 1 1 1 1 1 1 0.0 d10 5.148 4.61% 4.929 5.611 6.300 5.732 7.273 -7 Acciones IBEX35 TELE5 MEDIASET alcista -36.52% 4.752 8.3% 9.820 -47.6% 12.8 6.3% 1.72 0.02 32.1% 4.992 y 4.566 4.545 5.353 y 5.464 5.480 alcista alza 23.392 26.042 32.500 -112.1 -81.1 -96.0 ligeramente 19.7 20.2 36.9 -22 2 -0.6 -0.5 -0.9 -0.5 1 1 1 1 1 1 1 1 1 1 0.7 d10 25.075 1.44% 24.604 27.016 33.200 27.517 38.502 -7 Acciones IBEX35 TECNICAS REUNIDAS alcista alcista -47.34% 23.930 4.8% 48.100 -47.9% 15.8 3.7% 4.97 -1.58 43.6% 24.387 y 23.392 23.286 25.914 y 26.278 26.357 alcista Acciones IBEX35 Acciones EuroStoxx50 Acciones EuroStoxx50 Acciones EuroStoxx50 Acciones EuroStoxx50 Acciones EuroStoxx50 Acciones EuroStoxx50 Acciones EuroStoxx50 . 8/15/2011 12:59 AM Página 7 de 17
  • 8.
    globalscaninverassist20110812-110815030041-phpapp01.xlsx MEDIAS EXPONENCIALES Cruce M.SIMP Cruce M. EXPON. Tendencia Tendencia Tend. GLOBAL Tendencia de HLC Canales de MAXIMOS y MINIMOS para Fuerza Tendencia +10 a -10 Señales según varios indicadores CONTROL MEDIAS SIMPLES posible techo / de superarlo Larga 30 Algunos datos por FUNDAMENTALES Ema 5 / Ema 20 especial VIX Si Corta > = Larga Soportes y MACD EMA 20 / 100 / 10 MACD EMA 50 / 100 / 15 podría tomar más impulso alcista Si Corta >= Larga a Medio 15-ago-11 Si precio cierre >= media a Medio MACD EMA 20 / 50 / 10 Weekly Strenght Indicator MACD SMA 13 / 34 / 8 Si precio cierre >= media Medias a Corto TRADING IntraDIA o días si posición se ha tomado en días MACD SMA 2 / 34 / 5 aparecerá 1, si no aparecerá 1, si no en semanas Resistencias scan técnicos aparecerá 1, si no en blanco aparecerá 1, si no en Plazo (1 a 8 PL DOT (sombreado en verde el 20% mejores y en rojo el 20% peores) en blanco blanco Stan anteriores (mientras no pierda el 1er. STOP colocado) Ema 20 / Sma 20 semanas) SEMANAL para: blanco RSI 14 alisado Weinstein bajando -1 a -12. Más de 3 ó 4 CIERRE % versus final año anterior PUNTOS DE PUNTOS DE EVENTUAL MAYOR TOMA EVENTUAL MAYOR TOMA DE POSICIONES ALCISTAS DE POSICIONES BAJISTAS puede indicar posible giro a MAX 52 semanas RSI 140 % hasta Precio Objetivo /en CCI 20 CCI 40 CCI 60 SuperTrend--HeikenAshi-- Deuda / Fondos propios MIN 52 semanas avisa posibles giros con Price to book value RSI 14 negativo lo han superado Días subiendo +1 a +12 o TDM Modificado ¡solo! 65% fiabilidad STOP STOP STOP STOP STOP STOP STOP del día bajar y -3 ó -4 a subir % COMPRA VENTA R2 % 150 (30 sem.) Tipo Instrumento Indicadores S2 OJO al Giro?? ..si % Cierre Esto cásticos hábil X=semi-eficiente F=futuro d=dispo WS E= +eficiente PL DOT 3 Media 13 M.30Sem 60 / 200 34 / 233 50 / 100 Cierre BOLSA ENTRADAS ENTRADAS 13 / 34 10 / 60 34 / 89 18 / 40 20 / 50 PRECAUCIÓN !! 8 / 13 9 / 18 4 / 18 Cortos RxD PER anterior versus versus etc...) 2/5 3/8 4/9 100 200 233 100 Resistencia Índices Alcista por Alcista por Alcista por Alcista por Alcista por 10 13 34 60 89 13 18 20 40 50 versus ISIN 2 5 3 4 8 9 Soporte Subyacente HASTA EL HASTA EL dia encima encima MAX ALCISTAS BAJISTAS encima encima encima MIN 52 anterior 52 ETF y Valores Símbolo Bajista por Bajista por Bajista por Bajista por Bajista por sem. ENTRE: ENTRE: estoy… debajo debajo sem. debajo debajo debajo Acciones EuroStoxx50 Acciones EuroStoxx50 Acciones EuroStoxx50 Acciones EuroStoxx50 Acciones EuroStoxx50 Acciones EuroStoxx50 Acciones EuroStoxx50 Acciones EuroStoxx50 Acciones EuroStoxx50 Acciones EuroStoxx50 Acciones EuroStoxx50 Acciones EuroStoxx50 Acciones EuroStoxx50 Acciones EuroStoxx50 Acciones EuroStoxx50 Acciones EuroStoxx50 Acciones EuroStoxx50 Acciones EuroStoxx50 Acciones EuroStoxx50 Acciones EuroStoxx50 Acciones EuroStoxx50 Acciones EuroStoxx50 Acciones EuroStoxx50 Acciones EuroStoxx50 Acciones EuroStoxx50 Acciones EuroStoxx50 Acciones EuroStoxx50 Acciones EuroStoxx50 Acciones EuroStoxx50 Acciones EuroStoxx50 Acciones EuroStoxx50 Acciones EuroStoxx50 Acciones EuroStoxx50 . 8/15/2011 12:59 AM Página 8 de 17
  • 9.
    globalscaninverassist20110812-110815030041-phpapp01.xlsx MEDIAS EXPONENCIALES Cruce M.SIMP Cruce M. EXPON. Tendencia Tendencia Tend. GLOBAL Tendencia de HLC Canales de MAXIMOS y MINIMOS para Fuerza Tendencia +10 a -10 Señales según varios indicadores CONTROL MEDIAS SIMPLES posible techo / de superarlo Larga 30 Algunos datos por FUNDAMENTALES Ema 5 / Ema 20 especial VIX Si Corta > = Larga Soportes y MACD EMA 20 / 100 / 10 MACD EMA 50 / 100 / 15 podría tomar más impulso alcista Si Corta >= Larga a Medio 15-ago-11 Si precio cierre >= media a Medio MACD EMA 20 / 50 / 10 Weekly Strenght Indicator MACD SMA 13 / 34 / 8 Si precio cierre >= media Medias a Corto TRADING IntraDIA o días si posición se ha tomado en días MACD SMA 2 / 34 / 5 aparecerá 1, si no aparecerá 1, si no en semanas Resistencias scan técnicos aparecerá 1, si no en blanco aparecerá 1, si no en Plazo (1 a 8 PL DOT (sombreado en verde el 20% mejores y en rojo el 20% peores) en blanco blanco Stan anteriores (mientras no pierda el 1er. STOP colocado) Ema 20 / Sma 20 semanas) SEMANAL para: blanco RSI 14 alisado Weinstein bajando -1 a -12. Más de 3 ó 4 CIERRE % versus final año anterior PUNTOS DE PUNTOS DE EVENTUAL MAYOR TOMA EVENTUAL MAYOR TOMA DE POSICIONES ALCISTAS DE POSICIONES BAJISTAS puede indicar posible giro a MAX 52 semanas RSI 140 % hasta Precio Objetivo /en CCI 20 CCI 40 CCI 60 SuperTrend--HeikenAshi-- Deuda / Fondos propios MIN 52 semanas avisa posibles giros con Price to book value RSI 14 negativo lo han superado Días subiendo +1 a +12 o TDM Modificado ¡solo! 65% fiabilidad STOP STOP STOP STOP STOP STOP STOP del día bajar y -3 ó -4 a subir % COMPRA VENTA R2 % 150 (30 sem.) Tipo Instrumento Indicadores S2 OJO al Giro?? ..si % Cierre Esto cásticos hábil X=semi-eficiente F=futuro d=dispo WS E= +eficiente PL DOT 3 Media 13 M.30Sem 60 / 200 34 / 233 50 / 100 Cierre BOLSA ENTRADAS ENTRADAS 13 / 34 10 / 60 34 / 89 18 / 40 20 / 50 PRECAUCIÓN !! 8 / 13 9 / 18 4 / 18 Cortos RxD PER anterior versus versus etc...) 2/5 3/8 4/9 100 200 233 100 Resistencia Índices Alcista por Alcista por Alcista por Alcista por Alcista por 10 13 34 60 89 13 18 20 40 50 versus ISIN 2 5 3 4 8 9 Soporte Subyacente HASTA EL HASTA EL dia encima encima MAX ALCISTAS BAJISTAS encima encima encima MIN 52 anterior 52 ETF y Valores Símbolo Bajista por Bajista por Bajista por Bajista por Bajista por sem. ENTRE: ENTRE: estoy… debajo debajo sem. debajo debajo debajo Acciones EuroStoxx50 Acciones EuroStoxx50 Acciones EuroStoxx50 Acciones EuroStoxx50 Acciones EuroStoxx50 Acciones EuroStoxx50 Acciones EuroStoxx50 Acciones EuroStoxx50 Acciones EuroStoxx50 Acciones EuroStoxx50 Acciones EuroStoxx50 Acciones EuropaEuro Acciones EuropaEuro Acciones EuropaEuro Acciones EuropaEuro Acciones EuropaEuro Acciones EuropaEuro Acciones EuropaEuro Acciones EuropaEuro Acciones EuropaEuro Acciones EuropaEuro Acciones EuropaEuro Acciones EuropaEuro Acciones EuropaEuro Acciones EuropaEuro Acciones EuropaEuro Acciones EuropaEuro Acciones EuropaEuro Acciones EuropaEuro Acciones EuropaEuro Acciones EuropaEuro Acciones EuropaEuro Acciones EuropaEuro . 8/15/2011 12:59 AM Página 9 de 17
  • 10.
    globalscaninverassist20110812-110815030041-phpapp01.xlsx MEDIAS EXPONENCIALES Cruce M.SIMP Cruce M. EXPON. Tendencia Tendencia Tend. GLOBAL Tendencia de HLC Canales de MAXIMOS y MINIMOS para Fuerza Tendencia +10 a -10 Señales según varios indicadores CONTROL MEDIAS SIMPLES posible techo / de superarlo Larga 30 Algunos datos por FUNDAMENTALES Ema 5 / Ema 20 especial VIX Si Corta > = Larga Soportes y MACD EMA 20 / 100 / 10 MACD EMA 50 / 100 / 15 podría tomar más impulso alcista Si Corta >= Larga a Medio 15-ago-11 Si precio cierre >= media a Medio MACD EMA 20 / 50 / 10 Weekly Strenght Indicator MACD SMA 13 / 34 / 8 Si precio cierre >= media Medias a Corto TRADING IntraDIA o días si posición se ha tomado en días MACD SMA 2 / 34 / 5 aparecerá 1, si no aparecerá 1, si no en semanas Resistencias scan técnicos aparecerá 1, si no en blanco aparecerá 1, si no en Plazo (1 a 8 PL DOT (sombreado en verde el 20% mejores y en rojo el 20% peores) en blanco blanco Stan anteriores (mientras no pierda el 1er. STOP colocado) Ema 20 / Sma 20 semanas) SEMANAL para: blanco RSI 14 alisado Weinstein bajando -1 a -12. Más de 3 ó 4 CIERRE % versus final año anterior PUNTOS DE PUNTOS DE EVENTUAL MAYOR TOMA EVENTUAL MAYOR TOMA DE POSICIONES ALCISTAS DE POSICIONES BAJISTAS puede indicar posible giro a MAX 52 semanas RSI 140 % hasta Precio Objetivo /en CCI 20 CCI 40 CCI 60 SuperTrend--HeikenAshi-- Deuda / Fondos propios MIN 52 semanas avisa posibles giros con Price to book value RSI 14 negativo lo han superado Días subiendo +1 a +12 o TDM Modificado ¡solo! 65% fiabilidad STOP STOP STOP STOP STOP STOP STOP del día bajar y -3 ó -4 a subir % COMPRA VENTA R2 % 150 (30 sem.) Tipo Instrumento Indicadores S2 OJO al Giro?? ..si % Cierre Esto cásticos hábil X=semi-eficiente F=futuro d=dispo WS E= +eficiente PL DOT 3 Media 13 M.30Sem 60 / 200 34 / 233 50 / 100 Cierre BOLSA ENTRADAS ENTRADAS 13 / 34 10 / 60 34 / 89 18 / 40 20 / 50 PRECAUCIÓN !! 8 / 13 9 / 18 4 / 18 Cortos RxD PER anterior versus versus etc...) 2/5 3/8 4/9 100 200 233 100 Resistencia Índices Alcista por Alcista por Alcista por Alcista por Alcista por 10 13 34 60 89 13 18 20 40 50 versus ISIN 2 5 3 4 8 9 Soporte Subyacente HASTA EL HASTA EL dia encima encima MAX ALCISTAS BAJISTAS encima encima encima MIN 52 anterior 52 ETF y Valores Símbolo Bajista por Bajista por Bajista por Bajista por Bajista por sem. ENTRE: ENTRE: estoy… debajo debajo sem. debajo debajo debajo Acciones EuropaEuro Acciones EuropaEuro Acciones EuropaEuro Acciones UK Reino Unido Acciones UK Reino Unido Acciones UK Reino Unido Acciones UK Reino Unido Acciones UK Reino Unido Acciones UK Reino Unido Acciones UK Reino Unido Acciones UK Reino Unido Acciones UK Reino Unido Acciones UK Reino Unido Acciones UK Reino Unido Acciones UK Reino Unido Acciones UK Reino Unido Acciones UK Reino Unido Acciones UK Reino Unido Acciones UK Reino Unido Acciones UK Reino Unido Acciones UK Reino Unido Acciones UK Reino Unido Acciones UK Reino Unido Acciones UK Reino Unido Acciones UK Reino Unido Acciones UK Reino Unido Acciones UK Reino Unido Acciones UK Reino Unido Acciones UK Reino Unido Acciones UK Reino Unido Acciones UK Reino Unido Acciones UK Reino Unido Acciones UK Reino Unido . 8/15/2011 12:59 AM Página 10 de 17
  • 11.
    globalscaninverassist20110812-110815030041-phpapp01.xlsx MEDIAS EXPONENCIALES Cruce M.SIMP Cruce M. EXPON. Tendencia Tendencia Tend. GLOBAL Tendencia de HLC Canales de MAXIMOS y MINIMOS para Fuerza Tendencia +10 a -10 Señales según varios indicadores CONTROL MEDIAS SIMPLES posible techo / de superarlo Larga 30 Algunos datos por FUNDAMENTALES Ema 5 / Ema 20 especial VIX Si Corta > = Larga Soportes y MACD EMA 20 / 100 / 10 MACD EMA 50 / 100 / 15 podría tomar más impulso alcista Si Corta >= Larga a Medio 15-ago-11 Si precio cierre >= media a Medio MACD EMA 20 / 50 / 10 Weekly Strenght Indicator MACD SMA 13 / 34 / 8 Si precio cierre >= media Medias a Corto TRADING IntraDIA o días si posición se ha tomado en días MACD SMA 2 / 34 / 5 aparecerá 1, si no aparecerá 1, si no en semanas Resistencias scan técnicos aparecerá 1, si no en blanco aparecerá 1, si no en Plazo (1 a 8 PL DOT (sombreado en verde el 20% mejores y en rojo el 20% peores) en blanco blanco Stan anteriores (mientras no pierda el 1er. STOP colocado) Ema 20 / Sma 20 semanas) SEMANAL para: blanco RSI 14 alisado Weinstein bajando -1 a -12. Más de 3 ó 4 CIERRE % versus final año anterior PUNTOS DE PUNTOS DE EVENTUAL MAYOR TOMA EVENTUAL MAYOR TOMA DE POSICIONES ALCISTAS DE POSICIONES BAJISTAS puede indicar posible giro a MAX 52 semanas RSI 140 % hasta Precio Objetivo /en CCI 20 CCI 40 CCI 60 SuperTrend--HeikenAshi-- Deuda / Fondos propios MIN 52 semanas avisa posibles giros con Price to book value RSI 14 negativo lo han superado Días subiendo +1 a +12 o TDM Modificado ¡solo! 65% fiabilidad STOP STOP STOP STOP STOP STOP STOP del día bajar y -3 ó -4 a subir % COMPRA VENTA R2 % 150 (30 sem.) Tipo Instrumento Indicadores S2 OJO al Giro?? ..si % Cierre Esto cásticos hábil X=semi-eficiente F=futuro d=dispo WS E= +eficiente PL DOT 3 Media 13 M.30Sem 60 / 200 34 / 233 50 / 100 Cierre BOLSA ENTRADAS ENTRADAS 13 / 34 10 / 60 34 / 89 18 / 40 20 / 50 PRECAUCIÓN !! 8 / 13 9 / 18 4 / 18 Cortos RxD PER anterior versus versus etc...) 2/5 3/8 4/9 100 200 233 100 Resistencia Índices Alcista por Alcista por Alcista por Alcista por Alcista por 10 13 34 60 89 13 18 20 40 50 versus ISIN 2 5 3 4 8 9 Soporte Subyacente HASTA EL HASTA EL dia encima encima MAX ALCISTAS BAJISTAS encima encima encima MIN 52 anterior 52 ETF y Valores Símbolo Bajista por Bajista por Bajista por Bajista por Bajista por sem. ENTRE: ENTRE: estoy… debajo debajo sem. debajo debajo debajo Acciones UK Reino Unido Acciones UK Reino Unido Acciones UK Reino Unido Acciones UK Reino Unido Acciones UK Reino Unido Acciones UK Reino Unido Acciones UK Reino Unido Acciones UK Reino Unido Acciones UK Reino Unido Acciones UK Reino Unido Acciones UK Reino Unido Acciones UK Reino Unido Acciones UK Reino Unido Acciones UK Reino Unido Acciones UK Reino Unido Acciones UK Reino Unido Acciones UK Reino Unido Acciones UK Reino Unido Acciones UK Reino Unido Acciones UK Reino Unido Acciones UK Reino Unido Acc. Resto Europa NOeuro Acc. Resto Europa NOeuro Acc. Resto Europa NOeuro Acc. Resto Europa NOeuro Acc. Resto Europa NOeuro Acc. Resto Europa NOeuro Acc. Resto Europa NOeuro Acc. Resto Europa NOeuro Acc. Resto Europa NOeuro Acc. Resto Europa NOeuro Acc. Resto Europa NOeuro Acc. Resto Europa NOeuro . 8/15/2011 12:59 AM Página 11 de 17
  • 12.
    globalscaninverassist20110812-110815030041-phpapp01.xlsx MEDIAS EXPONENCIALES Cruce M.SIMP Cruce M. EXPON. Tendencia Tendencia Tend. GLOBAL Tendencia de HLC Canales de MAXIMOS y MINIMOS para Fuerza Tendencia +10 a -10 Señales según varios indicadores CONTROL MEDIAS SIMPLES posible techo / de superarlo Larga 30 Algunos datos por FUNDAMENTALES Ema 5 / Ema 20 especial VIX Si Corta > = Larga Soportes y MACD EMA 20 / 100 / 10 MACD EMA 50 / 100 / 15 podría tomar más impulso alcista Si Corta >= Larga a Medio 15-ago-11 Si precio cierre >= media a Medio MACD EMA 20 / 50 / 10 Weekly Strenght Indicator MACD SMA 13 / 34 / 8 Si precio cierre >= media Medias a Corto TRADING IntraDIA o días si posición se ha tomado en días MACD SMA 2 / 34 / 5 aparecerá 1, si no aparecerá 1, si no en semanas Resistencias scan técnicos aparecerá 1, si no en blanco aparecerá 1, si no en Plazo (1 a 8 PL DOT (sombreado en verde el 20% mejores y en rojo el 20% peores) en blanco blanco Stan anteriores (mientras no pierda el 1er. STOP colocado) Ema 20 / Sma 20 semanas) SEMANAL para: blanco RSI 14 alisado Weinstein bajando -1 a -12. Más de 3 ó 4 CIERRE % versus final año anterior PUNTOS DE PUNTOS DE EVENTUAL MAYOR TOMA EVENTUAL MAYOR TOMA DE POSICIONES ALCISTAS DE POSICIONES BAJISTAS puede indicar posible giro a MAX 52 semanas RSI 140 % hasta Precio Objetivo /en CCI 20 CCI 40 CCI 60 SuperTrend--HeikenAshi-- Deuda / Fondos propios MIN 52 semanas avisa posibles giros con Price to book value RSI 14 negativo lo han superado Días subiendo +1 a +12 o TDM Modificado ¡solo! 65% fiabilidad STOP STOP STOP STOP STOP STOP STOP del día bajar y -3 ó -4 a subir % COMPRA VENTA R2 % 150 (30 sem.) Tipo Instrumento Indicadores S2 OJO al Giro?? ..si % Cierre Esto cásticos hábil X=semi-eficiente F=futuro d=dispo WS E= +eficiente PL DOT 3 Media 13 M.30Sem 60 / 200 34 / 233 50 / 100 Cierre BOLSA ENTRADAS ENTRADAS 13 / 34 10 / 60 34 / 89 18 / 40 20 / 50 PRECAUCIÓN !! 8 / 13 9 / 18 4 / 18 Cortos RxD PER anterior versus versus etc...) 2/5 3/8 4/9 100 200 233 100 Resistencia Índices Alcista por Alcista por Alcista por Alcista por Alcista por 10 13 34 60 89 13 18 20 40 50 versus ISIN 2 5 3 4 8 9 Soporte Subyacente HASTA EL HASTA EL dia encima encima MAX ALCISTAS BAJISTAS encima encima encima MIN 52 anterior 52 ETF y Valores Símbolo Bajista por Bajista por Bajista por Bajista por Bajista por sem. ENTRE: ENTRE: estoy… debajo debajo sem. debajo debajo debajo Acc. Resto Europa NOeuro Acc. Resto Europa NOeuro Acc. Resto Europa NOeuro Acc. Resto Europa NOeuro Acc. Resto Europa NOeuro Acc. Resto Europa NOeuro Acc. Resto Europa NOeuro Acc. Resto Europa NOeuro Acc. Resto Europa NOeuro Acc. Resto Europa NOeuro Acc. Resto Europa NOeuro Acc. Resto Europa NOeuro Acc. Resto Europa NOeuro Acc. Resto Europa NOeuro Acc. Resto Europa NOeuro Acc. Resto Europa NOeuro Acc. Resto Europa NOeuro Acc. Resto Europa NOeuro Acc.iones USA Dow Jones Acc.iones USA Dow Jones Acc.iones USA Dow Jones Acc.iones USA Dow Jones Acc.iones USA Dow Jones Acc.iones USA Dow Jones Acc.iones USA Dow Jones Acc.iones USA Dow Jones Acc.iones USA Dow Jones Acc.iones USA Dow Jones Acc.iones USA Dow Jones Acc.iones USA Dow Jones Acc.iones USA Dow Jones Acc.iones USA Dow Jones Acc.iones USA Dow Jones . 8/15/2011 12:59 AM Página 12 de 17
  • 13.
    globalscaninverassist20110812-110815030041-phpapp01.xlsx MEDIAS EXPONENCIALES Cruce M.SIMP Cruce M. EXPON. Tendencia Tendencia Tend. GLOBAL Tendencia de HLC Canales de MAXIMOS y MINIMOS para Fuerza Tendencia +10 a -10 Señales según varios indicadores CONTROL MEDIAS SIMPLES posible techo / de superarlo Larga 30 Algunos datos por FUNDAMENTALES Ema 5 / Ema 20 especial VIX Si Corta > = Larga Soportes y MACD EMA 20 / 100 / 10 MACD EMA 50 / 100 / 15 podría tomar más impulso alcista Si Corta >= Larga a Medio 15-ago-11 Si precio cierre >= media a Medio MACD EMA 20 / 50 / 10 Weekly Strenght Indicator MACD SMA 13 / 34 / 8 Si precio cierre >= media Medias a Corto TRADING IntraDIA o días si posición se ha tomado en días MACD SMA 2 / 34 / 5 aparecerá 1, si no aparecerá 1, si no en semanas Resistencias scan técnicos aparecerá 1, si no en blanco aparecerá 1, si no en Plazo (1 a 8 PL DOT (sombreado en verde el 20% mejores y en rojo el 20% peores) en blanco blanco Stan anteriores (mientras no pierda el 1er. STOP colocado) Ema 20 / Sma 20 semanas) SEMANAL para: blanco RSI 14 alisado Weinstein bajando -1 a -12. Más de 3 ó 4 CIERRE % versus final año anterior PUNTOS DE PUNTOS DE EVENTUAL MAYOR TOMA EVENTUAL MAYOR TOMA DE POSICIONES ALCISTAS DE POSICIONES BAJISTAS puede indicar posible giro a MAX 52 semanas RSI 140 % hasta Precio Objetivo /en CCI 20 CCI 40 CCI 60 SuperTrend--HeikenAshi-- Deuda / Fondos propios MIN 52 semanas avisa posibles giros con Price to book value RSI 14 negativo lo han superado Días subiendo +1 a +12 o TDM Modificado ¡solo! 65% fiabilidad STOP STOP STOP STOP STOP STOP STOP del día bajar y -3 ó -4 a subir % COMPRA VENTA R2 % 150 (30 sem.) Tipo Instrumento Indicadores S2 OJO al Giro?? ..si % Cierre Esto cásticos hábil X=semi-eficiente F=futuro d=dispo WS E= +eficiente PL DOT 3 Media 13 M.30Sem 60 / 200 34 / 233 50 / 100 Cierre BOLSA ENTRADAS ENTRADAS 13 / 34 10 / 60 34 / 89 18 / 40 20 / 50 PRECAUCIÓN !! 8 / 13 9 / 18 4 / 18 Cortos RxD PER anterior versus versus etc...) 2/5 3/8 4/9 100 200 233 100 Resistencia Índices Alcista por Alcista por Alcista por Alcista por Alcista por 10 13 34 60 89 13 18 20 40 50 versus ISIN 2 5 3 4 8 9 Soporte Subyacente HASTA EL HASTA EL dia encima encima MAX ALCISTAS BAJISTAS encima encima encima MIN 52 anterior 52 ETF y Valores Símbolo Bajista por Bajista por Bajista por Bajista por Bajista por sem. ENTRE: ENTRE: estoy… debajo debajo sem. debajo debajo debajo Acc.iones USA Dow Jones Acc.iones USA Dow Jones Acc.iones USA Dow Jones Acc.iones USA Dow Jones Acc.iones USA Dow Jones Acc.iones USA Dow Jones Acc.iones USA Dow Jones Acc.iones USA Dow Jones Acc.iones USA Dow Jones Acc.iones USA Dow Jones Acc.iones USA Dow Jones Acc.iones USA Dow Jones Acc.iones USA Dow Jones Acc.iones USA Dow Jones Acc.iones USA Dow Jones Acc.iones USA Dow Jones Acc.iones USA SP500 parcial Acc.iones USA SP500 parcial Acc.iones USA SP500 parcial Acc.iones USA SP500 parcial Acc.iones USA SP500 parcial Acc.iones USA SP500 parcial Acc.iones USA SP500 parcial Acc.iones USA SP500 parcial Acc.iones USA SP500 parcial Acc.iones USA SP500 parcial Acc.iones USA SP500 parcial Acc.iones USA SP500 parcial Acc.iones USA SP500 parcial Acc.iones USA SP500 parcial Acc.iones USA SP500 parcial Acc.iones USA SP500 parcial Acc.iones USA SP500 parcial . 8/15/2011 12:59 AM Página 13 de 17
  • 14.
    globalscaninverassist20110812-110815030041-phpapp01.xlsx MEDIAS EXPONENCIALES Cruce M.SIMP Cruce M. EXPON. Tendencia Tendencia Tend. GLOBAL Tendencia de HLC Canales de MAXIMOS y MINIMOS para Fuerza Tendencia +10 a -10 Señales según varios indicadores CONTROL MEDIAS SIMPLES posible techo / de superarlo Larga 30 Algunos datos por FUNDAMENTALES Ema 5 / Ema 20 especial VIX Si Corta > = Larga Soportes y MACD EMA 20 / 100 / 10 MACD EMA 50 / 100 / 15 podría tomar más impulso alcista Si Corta >= Larga a Medio 15-ago-11 Si precio cierre >= media a Medio MACD EMA 20 / 50 / 10 Weekly Strenght Indicator MACD SMA 13 / 34 / 8 Si precio cierre >= media Medias a Corto TRADING IntraDIA o días si posición se ha tomado en días MACD SMA 2 / 34 / 5 aparecerá 1, si no aparecerá 1, si no en semanas Resistencias scan técnicos aparecerá 1, si no en blanco aparecerá 1, si no en Plazo (1 a 8 PL DOT (sombreado en verde el 20% mejores y en rojo el 20% peores) en blanco blanco Stan anteriores (mientras no pierda el 1er. STOP colocado) Ema 20 / Sma 20 semanas) SEMANAL para: blanco RSI 14 alisado Weinstein bajando -1 a -12. Más de 3 ó 4 CIERRE % versus final año anterior PUNTOS DE PUNTOS DE EVENTUAL MAYOR TOMA EVENTUAL MAYOR TOMA DE POSICIONES ALCISTAS DE POSICIONES BAJISTAS puede indicar posible giro a MAX 52 semanas RSI 140 % hasta Precio Objetivo /en CCI 20 CCI 40 CCI 60 SuperTrend--HeikenAshi-- Deuda / Fondos propios MIN 52 semanas avisa posibles giros con Price to book value RSI 14 negativo lo han superado Días subiendo +1 a +12 o TDM Modificado ¡solo! 65% fiabilidad STOP STOP STOP STOP STOP STOP STOP del día bajar y -3 ó -4 a subir % COMPRA VENTA R2 % 150 (30 sem.) Tipo Instrumento Indicadores S2 OJO al Giro?? ..si % Cierre Esto cásticos hábil X=semi-eficiente F=futuro d=dispo WS E= +eficiente PL DOT 3 Media 13 M.30Sem 60 / 200 34 / 233 50 / 100 Cierre BOLSA ENTRADAS ENTRADAS 13 / 34 10 / 60 34 / 89 18 / 40 20 / 50 PRECAUCIÓN !! 8 / 13 9 / 18 4 / 18 Cortos RxD PER anterior versus versus etc...) 2/5 3/8 4/9 100 200 233 100 Resistencia Índices Alcista por Alcista por Alcista por Alcista por Alcista por 10 13 34 60 89 13 18 20 40 50 versus ISIN 2 5 3 4 8 9 Soporte Subyacente HASTA EL HASTA EL dia encima encima MAX ALCISTAS BAJISTAS encima encima encima MIN 52 anterior 52 ETF y Valores Símbolo Bajista por Bajista por Bajista por Bajista por Bajista por sem. ENTRE: ENTRE: estoy… debajo debajo sem. debajo debajo debajo Acc.iones USA SP500 parcial Acc.iones USA SP500 parcial Acc.iones USA SP500 parcial Acc.iones USA SP500 parcial Acc.iones USA SP500 parcial Acc.iones USA SP500 parcial Acc.iones USA SP500 parcial Acc.iones USA SP500 parcial Acc.iones USA SP500 parcial Acc.iones USA SP500 parcial Acc.iones USA SP500 parcial Acc.iones USA SP500 parcial Acc.iones USA SP500 parcial Acc.iones USA SP500 parcial Acc.iones USA SP500 parcial Acc.iones USA SP500 parcial Acc.iones USA SP500 parcial Acc.iones USA SP500 parcial Acc.iones USA SP500 parcial Acc.iones USA SP500 parcial Acc.iones USA SP500 parcial Acc.iones USA SP500 parcial Acc.iones USA SP500 parcial Acc.iones USA SP500 parcial Acc.iones USA SP500 parcial Acc.iones USA SP500 parcial Acc.iones USA SP500 parcial Acc.iones USA SP500 parcial Acc.iones USA SP500 parcial Acc.iones USA SP500 parcial Acc.iones USA SP500 parcial Acc.iones USA SP500 parcial Acc.iones USA SP500 parcial . 8/15/2011 12:59 AM Página 14 de 17
  • 15.
    globalscaninverassist20110812-110815030041-phpapp01.xlsx MEDIAS EXPONENCIALES Cruce M.SIMP Cruce M. EXPON. Tendencia Tendencia Tend. GLOBAL Tendencia de HLC Canales de MAXIMOS y MINIMOS para Fuerza Tendencia +10 a -10 Señales según varios indicadores CONTROL MEDIAS SIMPLES posible techo / de superarlo Larga 30 Algunos datos por FUNDAMENTALES Ema 5 / Ema 20 especial VIX Si Corta > = Larga Soportes y MACD EMA 20 / 100 / 10 MACD EMA 50 / 100 / 15 podría tomar más impulso alcista Si Corta >= Larga a Medio 15-ago-11 Si precio cierre >= media a Medio MACD EMA 20 / 50 / 10 Weekly Strenght Indicator MACD SMA 13 / 34 / 8 Si precio cierre >= media Medias a Corto TRADING IntraDIA o días si posición se ha tomado en días MACD SMA 2 / 34 / 5 aparecerá 1, si no aparecerá 1, si no en semanas Resistencias scan técnicos aparecerá 1, si no en blanco aparecerá 1, si no en Plazo (1 a 8 PL DOT (sombreado en verde el 20% mejores y en rojo el 20% peores) en blanco blanco Stan anteriores (mientras no pierda el 1er. STOP colocado) Ema 20 / Sma 20 semanas) SEMANAL para: blanco RSI 14 alisado Weinstein bajando -1 a -12. Más de 3 ó 4 CIERRE % versus final año anterior PUNTOS DE PUNTOS DE EVENTUAL MAYOR TOMA EVENTUAL MAYOR TOMA DE POSICIONES ALCISTAS DE POSICIONES BAJISTAS puede indicar posible giro a MAX 52 semanas RSI 140 % hasta Precio Objetivo /en CCI 20 CCI 40 CCI 60 SuperTrend--HeikenAshi-- Deuda / Fondos propios MIN 52 semanas avisa posibles giros con Price to book value RSI 14 negativo lo han superado Días subiendo +1 a +12 o TDM Modificado ¡solo! 65% fiabilidad STOP STOP STOP STOP STOP STOP STOP del día bajar y -3 ó -4 a subir % COMPRA VENTA R2 % 150 (30 sem.) Tipo Instrumento Indicadores S2 OJO al Giro?? ..si % Cierre Esto cásticos hábil X=semi-eficiente F=futuro d=dispo WS E= +eficiente PL DOT 3 Media 13 M.30Sem 60 / 200 34 / 233 50 / 100 Cierre BOLSA ENTRADAS ENTRADAS 13 / 34 10 / 60 34 / 89 18 / 40 20 / 50 PRECAUCIÓN !! 8 / 13 9 / 18 4 / 18 Cortos RxD PER anterior versus versus etc...) 2/5 3/8 4/9 100 200 233 100 Resistencia Índices Alcista por Alcista por Alcista por Alcista por Alcista por 10 13 34 60 89 13 18 20 40 50 versus ISIN 2 5 3 4 8 9 Soporte Subyacente HASTA EL HASTA EL dia encima encima MAX ALCISTAS BAJISTAS encima encima encima MIN 52 anterior 52 ETF y Valores Símbolo Bajista por Bajista por Bajista por Bajista por Bajista por sem. ENTRE: ENTRE: estoy… debajo debajo sem. debajo debajo debajo Acc.iones USA SP500 parcial Acc.iones USA SP500 parcial Acc.iones USA SP500 parcial Acc.iones USA SP500 parcial Acc.iones USA SP500 parcial Acc.iones USA SP500 parcial Acc.iones USA SP500 parcial Acc.iones USA SP500 parcial Acc.iones USA SP500 parcial Acc.iones USA SP500 parcial Acc.iones USA SP500 parcial Acc.iones USA SP500 parcial Acc.iones USA SP500 parcial Acc.iones USA SP500 parcial Acc.iones USA SP500 parcial Acc.iones USA SP500 parcial Acc.iones USA SP500 parcial Acc.iones USA SP500 parcial Acc.iones USA SP500 parcial Acc.iones USA SP500 parcial Acc.iones USA SP500 parcial Acc.iones USA SP500 parcial Acc.iones USA SP500 parcial Acc.iones USA SP500 parcial Acc.iones USA SP500 parcial Acc.iones USA SP500 parcial Acc.iones USA SP500 parcial Acc.iones USA SP500 parcial Acc.iones USA SP500 parcial Acc.iones USA SP500 parcial Acc.iones USA SP500 parcial Acc.iones USA SP500 parcial Acc.iones USA SP500 parcial . 8/15/2011 12:59 AM Página 15 de 17
  • 16.
    globalscaninverassist20110812-110815030041-phpapp01.xlsx MEDIAS EXPONENCIALES Cruce M.SIMP Cruce M. EXPON. Tendencia Tendencia Tend. GLOBAL Tendencia de HLC Canales de MAXIMOS y MINIMOS para Fuerza Tendencia +10 a -10 Señales según varios indicadores CONTROL MEDIAS SIMPLES posible techo / de superarlo Larga 30 Algunos datos por FUNDAMENTALES Ema 5 / Ema 20 especial VIX Si Corta > = Larga Soportes y MACD EMA 20 / 100 / 10 MACD EMA 50 / 100 / 15 podría tomar más impulso alcista Si Corta >= Larga a Medio 15-ago-11 Si precio cierre >= media a Medio MACD EMA 20 / 50 / 10 Weekly Strenght Indicator MACD SMA 13 / 34 / 8 Si precio cierre >= media Medias a Corto TRADING IntraDIA o días si posición se ha tomado en días MACD SMA 2 / 34 / 5 aparecerá 1, si no aparecerá 1, si no en semanas Resistencias scan técnicos aparecerá 1, si no en blanco aparecerá 1, si no en Plazo (1 a 8 PL DOT (sombreado en verde el 20% mejores y en rojo el 20% peores) en blanco blanco Stan anteriores (mientras no pierda el 1er. STOP colocado) Ema 20 / Sma 20 semanas) SEMANAL para: blanco RSI 14 alisado Weinstein bajando -1 a -12. Más de 3 ó 4 CIERRE % versus final año anterior PUNTOS DE PUNTOS DE EVENTUAL MAYOR TOMA EVENTUAL MAYOR TOMA DE POSICIONES ALCISTAS DE POSICIONES BAJISTAS puede indicar posible giro a MAX 52 semanas RSI 140 % hasta Precio Objetivo /en CCI 20 CCI 40 CCI 60 SuperTrend--HeikenAshi-- Deuda / Fondos propios MIN 52 semanas avisa posibles giros con Price to book value RSI 14 negativo lo han superado Días subiendo +1 a +12 o TDM Modificado ¡solo! 65% fiabilidad STOP STOP STOP STOP STOP STOP STOP del día bajar y -3 ó -4 a subir % COMPRA VENTA R2 % 150 (30 sem.) Tipo Instrumento Indicadores S2 OJO al Giro?? ..si % Cierre Esto cásticos hábil X=semi-eficiente F=futuro d=dispo WS E= +eficiente PL DOT 3 Media 13 M.30Sem 60 / 200 34 / 233 50 / 100 Cierre BOLSA ENTRADAS ENTRADAS 13 / 34 10 / 60 34 / 89 18 / 40 20 / 50 PRECAUCIÓN !! 8 / 13 9 / 18 4 / 18 Cortos RxD PER anterior versus versus etc...) 2/5 3/8 4/9 100 200 233 100 Resistencia Índices Alcista por Alcista por Alcista por Alcista por Alcista por 10 13 34 60 89 13 18 20 40 50 versus ISIN 2 5 3 4 8 9 Soporte Subyacente HASTA EL HASTA EL dia encima encima MAX ALCISTAS BAJISTAS encima encima encima MIN 52 anterior 52 ETF y Valores Símbolo Bajista por Bajista por Bajista por Bajista por Bajista por sem. ENTRE: ENTRE: estoy… debajo debajo sem. debajo debajo debajo Acc.iones USA SP500 parcial Acc.iones USA SP500 parcial Acc.iones USA SP500 parcial Acc.iones USA SP500 parcial Acc.iones USA SP500 parcial Acc.iones USA SP500 parcial Acc.iones USA SP500 parcial Acc.iones USA SP500 parcial Acc.iones USA SP500 parcial Acc.iones USA SP500 parcial Acc.iones USA SP500 parcial Acc.iones USA SP500 parcial Acc.iones USA SP500 parcial Acc.iones USA SP500 parcial Acc.iones USA SP500 parcial Acc.iones USA SP500 parcial Acc.iones USA SP500 parcial Acc.iones USA SP500 parcial ? ? ? ? ? ? ? ? ? ? ? ? ? ? ? . 8/15/2011 12:59 AM Página 16 de 17
  • 17.
    globalscaninverassist20110812-110815030041-phpapp01.xlsx MEDIAS EXPONENCIALES Cruce M.SIMP Cruce M. EXPON. Tendencia Tendencia Tend. GLOBAL Tendencia de HLC Canales de MAXIMOS y MINIMOS para Fuerza Tendencia +10 a -10 Señales según varios indicadores CONTROL MEDIAS SIMPLES posible techo / de superarlo Larga 30 Algunos datos por FUNDAMENTALES Ema 5 / Ema 20 especial VIX Si Corta > = Larga Soportes y MACD EMA 20 / 100 / 10 MACD EMA 50 / 100 / 15 podría tomar más impulso alcista Si Corta >= Larga a Medio 15-ago-11 Si precio cierre >= media a Medio MACD EMA 20 / 50 / 10 Weekly Strenght Indicator MACD SMA 13 / 34 / 8 Si precio cierre >= media Medias a Corto TRADING IntraDIA o días si posición se ha tomado en días MACD SMA 2 / 34 / 5 aparecerá 1, si no aparecerá 1, si no en semanas Resistencias scan técnicos aparecerá 1, si no en blanco aparecerá 1, si no en Plazo (1 a 8 PL DOT (sombreado en verde el 20% mejores y en rojo el 20% peores) en blanco blanco Stan anteriores (mientras no pierda el 1er. STOP colocado) Ema 20 / Sma 20 semanas) SEMANAL para: blanco RSI 14 alisado Weinstein bajando -1 a -12. Más de 3 ó 4 CIERRE % versus final año anterior PUNTOS DE PUNTOS DE EVENTUAL MAYOR TOMA EVENTUAL MAYOR TOMA DE POSICIONES ALCISTAS DE POSICIONES BAJISTAS puede indicar posible giro a MAX 52 semanas RSI 140 % hasta Precio Objetivo /en CCI 20 CCI 40 CCI 60 SuperTrend--HeikenAshi-- Deuda / Fondos propios MIN 52 semanas avisa posibles giros con Price to book value RSI 14 negativo lo han superado Días subiendo +1 a +12 o TDM Modificado ¡solo! 65% fiabilidad STOP STOP STOP STOP STOP STOP STOP del día bajar y -3 ó -4 a subir % COMPRA VENTA R2 % 150 (30 sem.) Tipo Instrumento Indicadores S2 OJO al Giro?? ..si % Cierre Esto cásticos hábil X=semi-eficiente F=futuro d=dispo WS E= +eficiente PL DOT 3 Media 13 M.30Sem 60 / 200 34 / 233 50 / 100 Cierre BOLSA ENTRADAS ENTRADAS 13 / 34 10 / 60 34 / 89 18 / 40 20 / 50 PRECAUCIÓN !! 8 / 13 9 / 18 4 / 18 Cortos RxD PER anterior versus versus etc...) 2/5 3/8 4/9 100 200 233 100 Resistencia Índices Alcista por Alcista por Alcista por Alcista por Alcista por 10 13 34 60 89 13 18 20 40 50 versus ISIN 2 5 3 4 8 9 Soporte Subyacente HASTA EL HASTA EL dia encima encima MAX ALCISTAS BAJISTAS encima encima encima MIN 52 anterior 52 ETF y Valores Símbolo Bajista por Bajista por Bajista por Bajista por Bajista por sem. ENTRE: ENTRE: estoy… debajo debajo sem. debajo debajo debajo ? ? En posiciones alcistas NUNCA bajaremos Los Canales de Máximos y Mínimos NO es una estrategia tendencial, sino Trading de 134 146 139 127 141 38 30 21 21 22 24 27 27 28 57 50 33 27 26 21 21 25 57 56 61 80 83 27 26 25 26 26 26 26 31 21 20 En su espacio temporal respectivo, mostramos varias PER = Price Earning Ratio o ratio de precio beneficio, nuestro STOP, y en bajistas NUNCA lo Indicadores Tendenciales: En su espacio temporal cortísimo plazo. Estos Canales se utilizan en mercados laterales y no en mercados señales de Indicadores Técnicos y el control de medias que algunos lo entienden mejor como el inverso del % de beneficio, claramente al alza o a la baja, pues saltarían fácilmente los Stop. Es un Trading para muy subiremos. respectivo, mostramos el nivel de Stop que usamos para RxD = Rentabilidad (media) por Dividendo 81% 88% 23% 18% 13% 13% 13% 14% 16% 16% 17% 84% 77% 34% 30% 20% 16% 16% 13% 13% 15% 85% 34% 34% 37% 48% 50% 16% 16% 15% 16% 16% 16% 16% 19% 13% 12% nos orienta si el precio está por encima de la respectiva corto plazo, Intradia, o 2-3 días si el mercado acompaña nuestra entrada y no rompe el Corto, Medio y Largo plazo, según la estrategia de Trading stop más ventajoso (ejemplo: Si hemos entrado alcistas y el mercado va hacia abajo, no media a n días. Cuantas más medias haya cruzado el precio Por prudencia, como PER se toma el más alto de los publicados y como RxD el más bajo en tendencia que queramos utilizar bajaremos el stop sino que mantendremos el inicial). Si nos sentimos más cómodos con al alza, mayor tendencia alcista en cada espacio temporal. 128 136 145 145 144 142 139 139 138 109 116 133 139 140 145 145 141 109 110 105 139 140 141 140 140 140 140 135 145 146 publicado 32 20 27 39 25 86 83 tendencias, miraremos los indicadores más a la izquierda para cada horizonte temporal. . 8/15/2011 12:59 AM Página 17 de 17