Material de trabajo
Algoritmica
Algoritmos
Prof.: Patricia Sotelo
Material para Trabajar en Clases
1 de 41
Material de trabajo
Problemas Secuenciales
1) Calcular la cantidad de Bs. Que se le debe entregar a alguien en la casa de
cambio, sabiendo que trae 179 Dólares y que el cambio oficial es: 2250
Bs por cada Dólar. Resolver con Pseudo, Diagrama de Flujo y Corrida en
frío.
A.Análisis:
Leamos el problema y subrayemos donde hay información relevante? Qué
nos piden? Qué nos dan? Qué necesitamos?
Quedaría algo así:
Calcular la cantidad de Bs. Que se le debe entregar a alguien en la casa de
cambio, sabiendo que trae 179 Dólares y que el cambio oficial es: 2250 Bs
por cada Dólar.
Qué me piden averiguar, datos de salida? Cantidad de Bs, esto sería la
variable de salida, digamos que se llama CantBs
Qué me están dando? Qué es conocido? La cantidad de Dólares que trae
la persona, son 179, guardemos esto en la variable CantDol
Cuál es el dato para aplicar la regla de tres?
El cambio que me dan, si viene un dólar le doy 2250 Bs. Entonces sería
aplicar la regla de tres:
Cantidad Dólares Cantidad de Bs.
1 Dólar equivale a 2250 Bs
179 dólares son X Bs. (Esto es CantBs)
Aquí X es lo que nos están pidiendo, es decir:
CantBs = (2250 * 179) / 1
B.Una Solución en Pseudo
Algoritmo CasaCambio
Var
CantBs, CantDol : entero (aquí se declaran las variables y su tipo)
Inicio
CantDol = 179 (esta es la 1ra instrucción)
CantBs = 2250 * CantDol (esta es la 2da. Instrucción)
Escribir “ Por los 179 dolares le daremos”, CantBs, “ en Bs” (3era )
Fin
2 de 41
Material de trabajo
C.Diagrama de Flujo: Es como el Pseudo pero usa los símbolos de DF y se
conectan con flechas. Y se agregan las variables a la tabla de variables.
Inicio
CantDol = 179
CantBs = CantDol * 2250
Escribir “ Por los 179
dolares le daremos”,
CantBs, “ en Bs”
Tabla de Var y Const
CantDol: entero
CantBs: entero
Fin
D.Corrida en Frio, consiste en ir ejecutando cada instrucción del algoritmo
como si fuéramos la máquina. Tenemos que declarar:
Datos de Entrada, Variables y Salida.
Datos de Entrada: en caso de que el usuario introduzca algún valor que
será guardado en una variable cuando aparezca la instrucción de lectura.
Variables: Declaramos las variables y a medida que se actualicen con
alguna instrucción entonces le cambiamos su valor.
Salida: A medida que haya una instrucción que pida escribir un
resultado la ejecutamos escribiendo lo que diga la instrucción en la zona
de salida.
3 de 41
Material de trabajo
Corrida en frío del ejemplo:
Datos de entrada: No hay, puesto que no se introduce ningún valor desde el
teclado
Variables
CantBs = 2250*179= 402750 (con la 2da instrucción)
CantDol= 179 (con la 1era instrucción)
Salida
Por los 179 dolares le daremos 402750 en Bs (con la 3ra instrucción)
2) Calcular la cantidad de Bs. Que se le debe entregar a alguien en la casa de
cambio, sabiendo que trae una cantidad Y de Dólares y que el cambio
oficial es: 2250 Bs por cada Dólar. Resolver con Pseudo, Diagrama de
Flujo y Corrida en frio.
Comentario: En este caso Y es un dato de entrada que deberá leerse.
Resuélvelo y comparte tu solución con los compañeros.
3) Dada una cantidad en Bs. obtener la equivalencia en dólares, asumiendo
que la unidad cambiaria oficial es 2600 Bs. por Dólar.
a)En Pseudo, define tus variables.
b) En DF con tabla de variables
c) Corrida en frio con dato entrada 260 mil
Comentario: En este caso, fíjate que lo que se da como entrada es la cantidad
en Bs. Entonces esto hay que leerlo
Resuélvelo y comparte tu solución con los compañeros.
4) Una tienda ofrece un descuento del 15% sobre el total de la compra y un
cliente desea saber cuanto deberá pagar finalmente por su compra y
cúanto fue el descuento en bs. que se le dio.
a)En Pseudo, define tus variables.
b) En DF, con tabla de variables
c) Corrida en frio con dato entrada 100 mil
Comentario: En este caso, fíjate que se tiene el total de la compra hecha por el
cliente (TC) ,esto habrá que leerlo. Y se pide el total a pagar (TP), una vez que
le hacen el descuento(D).
Resuélvelo y comparte tu solución con los compañeros.
4 de 41
Material de trabajo
5) Un maestro desea saber que porcentaje de hombres y que porcentaje de
mujeres hay en un grupo de estudiantes.Se tiene la cantidad de hombres y
la cantidad de mujeres que hay en el grupo.
a)En Pseudo, define tus variables.
b) En DF, con tabla de variables
Comentario: En este caso, fíjate que datos son de entrada? Y cúal es la salida?
Hay alguna regla de tres para aplicar?
Resuélvelo y comparte tu solución con los compañeros.
5 de 41
Material de trabajo
6) Preguntas de Reflexión para afianzar mi aprendizaje, SECUENCIALES
• Qué hace la instrucción Leer, con tus palabras?
• Cuándo se usa la instrucción Leer?
• Cuándo se usa la instrucción Asignación?
• Cuándo se usa una regla de tres?
• Cuándo se usa la instrucción escribir?
• Cuáles son los símbolos en DF para leer, escribir y asignar?
• Puedo de un enunciado separar la información que es de entrada?
Y declarar la variable que llevará esto?
• Puedo en un enunciado separar la información que será de salida?
Y declarar la(s) variable(s) para esto?
• Puedo analizar un problema y ver cual sería el proceso para
conseguir la salida con los datos de entrada dados?
6 de 41
Material de trabajo
• Puedo formular un problema que requiera leer, asignar y escribir?
Hazlo
7 de 41
Material de trabajo
Problemas Condicionales
7) Calcular el total que una persona debe pagar en una cauchera, sabiendo
que el precio de cada caucho es de 10mil Bs. si se compran menos de 5
cauchos y es de 8mil Bs. si se compran 5 o más. Hacer dos corridas en
frio, con 2 y 10 cauchos respectivamente como dato de entrada.
A.Análisis:
Leamos el problema y subrayemos donde hay información relevante? Qué
nos piden? Qué nos dan? Qué necesitamos?
Quedaría algo así:
Calcular el total que una persona debe pagar en una cauchera,
sabiendo que el precio de cada caucho es de 10mil Bs. si se
compran menos de 5 cauchos y es de 8mil Bs. si se compran 5 o
más. Hacer dos corridas en frío, con 2 y 10 cauchos
respectivamente como dato de entrada.
Qué me piden averiguar, datos de salida? Total que una persona debe
pagar (Tp) . Al leer el enunciado se ve que el total a pagar depende de
cuántos cauchos compré. El precio de cada caucho varía de acuerdo a
cuántos cauchos compré. Aquí hay un tabla con dos posibilidades o un
estudio de casos.
Qué me están dando? Qué es conocido? Me dan la cantidad de cauchos que
compró el cliente (Can) y dependiendo de cuántos sean será el precio unitario
de un caucho.
Cantidad de Cauchos Comprados (Can) Precio de un caucho
Menos de 5 es Can < 5 10 000
5 o más es Can > = 5 8 000
Qué , en el enunciado, me está dando una pista? Aquí menciona que
si sucede algo se da un precio y que si sucede otra cosa se da otro precio. Se
8 de 41
Material de trabajo
puede ver como para el precio del caucho hay dos posibilidades, esto implica
llevar los dos casos. Si el enunciado te da una tabla de posibilidades o casos
para una variable esto significa tomar en cuenta cada caso.
B.Una Solución en Pseudo
Algoritmo Cauchera /* Can : Cantidad de Cauchos */
Var /* Tp : Total a pagar */
Can, Tp : Entero
Inicio
Leer Can /* Se lee la Cantidad de Cauchos para */
/* llenar la variable Can */
Si (Can < 5) entonces /* Se evalúa la expresión condicional para*/
Tp = Can * 10000 /* determinar el total a pagar */
Sino /* depende de la cant. de cauchos comprada */
Tp = Can * 8000
Fin si
Escribir “El Total a pagar es de Bs:”, Tp /* Se escribe la salida */
Fin
C.Diagrama de Flujo
Tabla V.
Inicio
Can, Tp: Entero
Fin
Leer Can
No Si
Can< 5
Tp = Can * 8000 Tp = Can * 10000
Escribir “El Total a
pagar es de Bs:”, Tp
9 de 41
Material de trabajo
D. Corrida en frío Nro1:
Datos de entrada: 2 (es el nro de cauchos que compra un cliente)
Variables
Cant = 2 (con la 1ra instrucción, la lectura hace que 2 quede en Cant)
Tp= 2 * 10 000 = 20 000 (con la 2da. Instrucción se evalua: 2 < 5 ? Si, por
eso va por la rama donde el total a pagar será Cant * 10 000, ya que de
acuerdo a la tabla es este caso, cada caucho vale Bs. 10 000)
Salida
El Total a pagar es de Bs: 20 000 (con la 3ra instrucción, Escritura )
Corrida en frío Nro2:
Datos de entrada: 10 (es el nro de cauchos que compra un cliente)
Variables
Cant = 10 (con la 1ra instrucción, la lectura hace que 10 quede en Cant)
Tp= 10 * 8 000 = 80 000 (con la 2da. Instrucción se evalua: 10 < 5 ? No, por
eso va por la rama donde el total a pagar será Cant * 8000, ya que de acuerdo
a la tabla es este caso, cada caucho vale Bs. 8000)
Salida
El Total a pagar es de Bs: 80 000 (con la 3ra instrucción, Escritura )
E. Comentarios: Este problema se pudo resolver con dos condicionales
simples en vez de utilizar un condicional doble. Se puede trabajar cada
condición separada:
Caso Cant < 5 y resolverlo
Caso Cant >= 5 y resolverlo
F. Ejercicio: Intenta resolverlo con condicionales simples , haz Pseudo, DF y
Corrida en Frio. Discute la solución con tus compañeros.
8) Un obrero necesita calcular su salario semanal, el cual se obtiene de la
sig. manera:
Si trabaja 40 horas o menos se le paga Bs10 mil por hora
Si trabaja más de 40 horas se le paga Bs. 10mil por cada una de las
primeras 40 horas y Bs 20 mil por cada hora extra.
a)En Pseudo, define tus variables.
b) En DF, con tabla de variables
c) Corrida en frio, con 30 horas trabajadas
d) Corrida en frio con 50 horas trabajadas
Comentario: En este caso, fíjate que datos son de entrada? Y cuál es la salida?
Hay algún caso o condición en el planteamiento?
10 de 41
Material de trabajo
Resuélvelo y comparte tu solución con los compañeros.
9) Se tienen como datos el código del celular al que se llamó y la duración
de la llamada, en minutos, que se hizo desde un cantv fijo, escriba a qué
línea llamó y cuánto costó la llamada. Sabiendo:
Código
del
Celular
Línea a la
que se llamó
Costo en Bs.
por un
minuto
hablado
0412 Digitel 200
0414 Movistar 400
0416 Movilnet 600
a)En Pseudo, define tus variables.
b) En DF, con tabla de variables
c) Corrida en frio, con 0416 30
d) Corrida en frio con 0412 50
Comentario: En este caso, fíjate que datos son de entrada? Y cuál es la salida?
Hay algún caso o condición en el plantamiento? Se tiene que desde un
CANTV fijo se puede llamar a un celular, y que hay tres tipos o casos de
celulares. Cada celular es un caso.
Resuélvelo y comparte tu solución con los compañeros.
Resuélvelo con Condicionales Independientes, cada caso por separado
Resuélvelo con Condicionales Anidados, cada caso se va trabajando y los que
quedan se van resolviendo luego de manera inclusiva.
10) Determinar, escribiendo el mensaje correspondiente, si un alumno
aprueba a reprueba un curso, sabiendo que aprobará si su promedio de
tres calificaciones es mayor o igual a 70; reprueba en caso contrario. La
calificacación va del 0 al 100
a)En Pseudo, define tus variables.
b) En DF, con tabla de variables
c) Corrida en frio, con 50 100 90
Comentario: En este caso, fíjate que datos son de entrada? Y cuál es la
salida? Hay algún caso o condición en el planteamiento? Se tiene que
puede aprobar o puede no aprobar, y que depende de cuál fue su
promedio. Cómo se calcula un promedio?
11 de 41
Material de trabajo
Resuélvelo y comparte tu solución con los compañeros.
11) Hacer un Pseudo que lea dos números y los escriba en forma
ascendente. Es decir, primero el menor y luego el mayor.
Corrida en Frio con 64 40
12 de 41
Material de trabajo
12) Preguntas de Reflexión para afianzar mi aprendizaje CONDICIONAL
• Qué hace la instrucción Condicional?
• Cuándo se usa la instrucción Condicional?
• Cuáles son los símbolos en DF para un Condicional Simple,
Doble, Anidado, Independiente?
• Puedo de un enunciado separar la información que indica la
condición? Cómo?
• Puedo analizar un problema y construir la tabla que maneje la
condición planteada?
13 de 41
Material de trabajo
• Puedo formular un problema que requiera el uso de un
condicional doble ? Hazlo
14 de 41
Material de trabajo
Problemas iterativos con lazo PARA
Aquí se sabe, a priori, cuantas veces el proceso se repite dentro del
lazo.
Se chequea si entra al lazo en cada vuelta.
13) Al cerrar una tienda de ventas de naranjas, 3 clientes que aún no han
pagado recibirán un 15% de descuento si compran más de 10 kilos.
Determinar cuanto pagará cada cliente y cuanto percibirá la tienda por
esas compras.
Resolver con Pseudo, Diagrama de Flujo y Corrida en frio.
A.Análisis:
Leamos el problema y subrayemos dónde hay información relevante? Qué
nos piden? Qué nos dan? Qué necesitamos?
Quedaría algo así:
Al cerrar una tienda de ventas de naranjas, 3 clientes que aún no han
pagado recibirán un 15% de descuento si compran más de 10 kilos.
Determinar cuánto pagará cada cliente y cuánto percibirá la tienda por esas
compras.
Resolver con Pseudo, Diagrama de Flujo y Corrida en frio.
Qué me piden averiguar, datos de salida? Cuánto pagará cada cliente
(Pago), cuánto percibirá la tienda (Ventas)
Qué me están dando de entrada? Qué es conocido? Qué variables hay de
control que no aparecen en el enunciado? ), Descuento en Bs. que se le dá a un
cliente (Des),Kilos comprados por un cliente (Kilo), Costo de un Kilo de naranjas
(Cos_k), Variable que controla en que cliente voy, pues debo atender a los tres
clientes. Con cada cliente se hará lo mismo, por eso hay un contador de clientes (Vc)
Análisis: Puedo pensar que sucede con un cliente y resolverlo así y luego
saber que esto colocarlo como proceso que se englobará dentro de un Para,
puesto que se ejecutará tres veces, son tres clientes.
O puedo buscar construir el Para sabiendo que son tres clientes y luego la
rutina interna que aplica a un cliente. Al usar un Para se requiere una variable
de Control del lazo, un valor inicial y un valor final.
15 de 41
Material de trabajo
Si uso DF debo tener presente que el símbolo de condición o Diamante debe
estar al comienzo del lazo y con respuesta Si iterará sobre si mismo dando
vueltas. Con la respuesta No se saldrá del lazo.
B.Una Solución en Pseudo
Algoritmo Naranja
Var /* Vc es la variable de control del ciclo PARA */
Vc: Entero /* Ventas es cuanto vendió en total la tienda*/
kilo, Cos_K, Des, Ventas, Pago: Real /* Pago es cuanto paga cada cliente
*/
Inicio /* Cos_K es el costo de un kilo de naranjas */
/* Des es el descuento hecho al cliente */
Ventas = 0 /* Se inicializa el acumulador Ventas */
Leer Cos_K
Para Vc = 1 a 3 hacer /* Esto dará 3 vueltas o bucles
Leer kilo
Si (Kilo > 10) entonces
Des = (kilo * Cos_K) * 0,15 /* El 0,15 corresponde al15%
Sino
Des = 0 /* Se usa en el cálculo que sigue
Finsi
Pago = (kilo * Cos_k) – Des /* Se calcula el pago del cliente
Ventas = Ventas + Pago /* Se acumula las ventas de la tienda
Escribir “Total a pagar por el cliente es ”, Pago
FinPara
Escribir “Total de Ventas es ”, Ventas/* Se escribe el total ventas
Fin
Escribe tus comentarios y Reflexiones aquí.
Por qué se inicializa en cero las ventas?
Por qué se lee Cos_K al principio?
16 de 41
Material de trabajo
Cómo funciona este Para de 1 a 3 ?
Por qué leer Kilo es la primera instrucción dentro del lazo?
Por qué hay un Condicional Doble dentro del lazo?
Por qué se utiliza Ventas como acumulador, y se incrementa dentro del lazo?
Por qué se escribe el total de Ventas al salir del lazo?
17 de 41
Material de trabajo
18 de 41
C.Diagrama de Flujo: Rellena la Tabla de variables:
Inicio
Leer Cos_K
Vc <= 3
Vc = 1
Ventas = 0
Leer Kilo
Kilo > 10
Des = 0 Des = (Cos_K * kilo) * 0,15
Pago = (kilo * Cos_k) – Des
Ventas = Ventas + Pago
Escribir “Total de
Ventas es ”, Ventas
Escribir “Total a pagar
por el cliente es ”, Pago
Vc = Vc + 1
Fin
No
Si
No Si
Material de trabajo
D. Corrida en frío del ejemplo: Tomar en cuenta que debes ir viendo por que
instrucción va la secuencia y si esa instrucción cambia el valor de una variable
entonces tacha el valor anterior y coloca el nuevo.
Hacerla la Corrida aquí.
Datos de entrada: 1000 5 10 20 (donde 1000 es el precio de un kilo y 5, 10 y
20 son los kilos comprados por cada cliente)
Variables
Salida
19 de 41
Material de trabajo
14) Genera y escribe los números del 1 al 5.
a)En Pseudo, define tus variables.
b) En DF, con tabla de variables
c) Corrida en frio, no hay datos de entrada, tú generas los números
15) Leer 5 números enteros y obtener para cada uno su cubo y su cuarta.
a)En Pseudo, define tus variables.
b) En DF, con tabla de variables
c) Corrida en frio, con dato de entrada: 5, 2, 3, 4, 7
16) Leer 5 números enteros y escribir solamente los números positivos
a)En Pseudo, define tus variables.
b) En DF, con tabla de variables
c) Corrida en frio, con dato de entrada: -4, 2, 3, 0, -9
17) Leer N números enteros y escribe cuántos son positivos, cuántos
negativos y cuántos nulos. Fíjate que la cantidad de algo se sabe luego de
haber revisado toda la población.
a)En Pseudo, define tus variables.
b) En DF, con tabla de variables
Pista: Primero hay que leer N para que adquiera un valor límite
18) Se tienen 30 deportistas.Para cada uno se tiene: Nombre, Sexo(F/M) y
Edad .
Obtener y escribir:
a) el número de pulsaciones que debe tener cada deportista por hacer
ejercicio aeróbico; la fórmula que se aplica es:
num. pulsaciones = (220 - edad)/10
b) la cantidad de mujeres deportistas
c) la cantidad de hombres deportistas
En Pseudo, define tus variables. Usa lazo Para
20 de 41
Material de trabajo
19) Preguntas de Reflexión para afianzar mi aprendizaje PARA
• Qué hace la instrucción Para?
• Cuándo se usa la instrucción Para?
• Cuáles son los símbolos en DF para un Para?
• Puedo de un enunciado separar la información que indica el uso
de un Para?
• Puedo analizar un problema y construir el proceso interno que se
realiza en cada vuelta o iteración del lazo? Qué hago?
21 de 41
Material de trabajo
• Puedo formular un problema que requiera el uso de un lazo ?
Hazlo
22 de 41
Material de trabajo
Problemas iterativos con lazo MIENTRAS
Aquí el proceso dentro del lazo puede que nunca ocurra.
Se chequea si entra al lazo en cada vuelta.
20) Se introducen por teclado una serie de números enteros positivos. El
último número a introducir será -1. Calcule y escriba:
a)cuánto vale la suma de todos los valores positivos que se
introdujeron?.
b)cuántos valores positivos había en la serie?
Datos: num1, mum2, …,-1
Donde: numi es el iésimo valor entero introducido por teclado
Pista: Hay que ir leyendo el dato tecleado y sumando ese valor. Cuando
aparezca el -1 se acabó el proceso, luego se puede reportar en cuánto quedó la
suma. Ejemplo: Te dan como entrada 10, 30, 5, -1 suma será 45 y el proceso
de ir sumando cada vez que se teclea un valor diferente de -1 se hizo 3 veces,
o sea hubo 3 valores positivos en la serie
(Es un ejemplo de caso Centinela, donde un dato final con valor diferente a los
anteriores indica que se acabaron los datos válidos.)
A.Análisis:
Leamos el problema y subrayemos dónde hay información relevante? Qué
nos piden? Qué nos dan? Qué necesitamos?
Quedaría algo así:
Se introducen por teclado una serie de números enteros positivos. El
último número a introducir será -1. Calcule y escriba:
a)cuánto vale la suma de todos los valores positivos que se
introdujeron?.
b)cuántos valores positivos había en la serie?
Datos: num1, mum2, …,-1
Donde: numi es el iésimo valor entero introducido por teclado
Pista: Hay que ir leyendo el dato tecleado y sumando ese valor. Cuando
aparezca el -1 se acabó el proceso, luego se puede reportar en cuánto quedó la
suma. Ejemplo: Te dan como entrada 10, 30, 5, -1 suma será 45 y el proceso
de ir sumando cada vez que se teclea un valor diferente de -1 se hizo 3 veces,
o sea hubo 3 valores positivos en la serie
Resolver con Pseudo, Diagrama de Flujo y Corrida en frio.
23 de 41
Material de trabajo
Qué me piden averiguar, datos de salida? la suma de todos los valores
positivos que se introdujeron (Sum), iré sumando un valor a medida que
aparezca y sea dif. . Y la cantidad de valores positivos que había en la serie
(Cont), iré contando uno a medida que aparezca y sea dif.-1
Qué me están dando de entrada? Qué es conocido? Qué variables hay de
control que no aparecen en el enunciado? ), Me están dando los números, se
que debo ir procesando uno a uno. Las variables de control son el sumador (Sum )y
el Contador (Cont)
Análisis: Aquí no se cuántos números positivos vendrán. Pero sé que el
último será -1. Así que para cada número leído debo hacer lo siguiente: leerlo
y si es dif.-1 entonces lo sumo y lo cuento como positivo. En el momento que
consiga el -1 significa que se acabó el proceso y debo terminar para reportar
los resultados que fui acumulando en el sumador y en el contador.
B.Una Solución en Pseudo /AQUÍ FALTA ALGO, qué es? Y dónde va?
Algoritmo LlevaSuma
Var. Num: Entero /* Número que lleva lo que se está tecleando
Sum: Entero /* Para acumular la suma de los valores tecleados dif.-1
Cont: Entero /* Lleva cuántos valores positivos se han leído
Inicio
Cont = 0 /* Se inicializa el Contador de positivos en 0
Sum=0 /* Se inicializa variable sumador
Leer Num /* Se captura el primer valor tecleado en Num
Mientras (Num <> -1) /* Cuando el Num dif.-1 entra al lazo
Sum = Sum + Num /* Se le añade a Sum el nuevo valor pos.
Leer Num /* Se captura el sig. valor tecleado /*
FinMientras
Esc “La suma de los valores es”,Sum
Esc. “La serie tiene”,Cont, “Valores positivos”
Fin
24 de 41
Material de trabajo
Escribe tus comentarios y Reflexiones aquí.
Por qué se usa un contador?
Por qué se usa un sumador?
Por qué se inicializa en cero el Cont y el Sum?
Por qué se lee Num al principio?
Cómo funciona este lazo Mientras Num <> -1 ?
Por qué leer Num es la última instrucción dentro del lazo?
Por qué se escriben los valores de Sum y Cont al salir del lazo?
Por qué se utiliza Sum como acumulador?
Qué concepto no manejo y debo repasar?
25 de 41
Material de trabajo
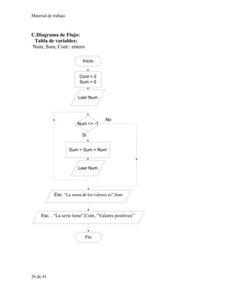
C.Diagrama de Flujo:
Tabla de variables:
Num, Sum, Cont : entero
Inicio
Cont = 0
Sum = 0
Leer Num
Num <> -1
Sum = Sum + Num
Leer Num
Esc. “La suma de los valores es”,Sum
Esc. . “La serie tiene”,Cont, “Valores positivos”
Fin
Si
No
26 de 41
Material de trabajo
D. Corrida en frío del ejemplo:
Hacerla la Corrida aquí.
Datos de entrada: 10, 30, 5, -1
(Al revisar y correrlo mentalmente debe quedar en Sum 45 y en Cont 3)
Variables
Num =
Cont =
Sum =
Salida
E. Haz otra corrida en frío. Inventa tus datos
Datos de entrada:
Variables
Num =
Cont =
Sum =
Salida
27 de 41
Material de trabajo
21) Genera y escribe los números del 1 al 5 usando el lazo Mientras
a)En Pseudo, define tus variables.
b) En DF, con tabla de variables
c) Corrida en Frío, no hay datos de entrada
22) Diseñe un algoritmo que lea los 2500 votos otorgados a los 3 candidatos
a gerente e imprima el número del gerente ganador y su cantidad de
votos.
a)En Pseudo, define tus variables.
b) En DF, con tabla de variables
23) Se tienen las edades de un grupo de vendedores de computadoras.
Obtener y escribir:
a) cuánto suman todas las edades del grupo
b) cuántos vendedores habían en el grupo
Se sabe que la última edad que se tiene es el valor centinela –1.
a)En Pseudo, define tus variables.
b) En DF, con tabla de variables
c) Corrida en Frío con datos de Entrada: 20 21 19 18 20 -1
24) Chequee que una opción de menú sea válida. Mientras no lo sea hay
que permitirle al usuario que teclee una vez más. Cuando la opción sea
una de las letras válidas, felicítalo y escribe la opción válida que el
usuario tecleó.
Pista: La opción válida incluye una de estas letras: A para agregar, E de
eliminar y M de modificar
a)En Pseudo, define tus variables.
b) En DF, con tabla de variables
c) Corrida en Frío con Datos de Entrada: C P L O A
25) Se tienen: las calificaciones de un grupo de alumnos que presentaron
una prueba.
Obtener y escribir: cuántos alumnos presentaron la prueba.
Se sabe que la última calificación que se tiene es el valor centinela –1.
a)En Pseudo, define tus variables.
b) En DF, con tabla de variables
28 de 41
Material de trabajo
26) Preguntas de Reflexión para afianzar mi aprendizaje MIENTRAS
• Qué hace la instrucción Mientras?
• Cuándo se usa la instrucción Mientras?
• Cuáles son los símbolos en DF para un Mientras?
• Puedo de un enunciado separar la información que indica el uso
de un Mientras? Qué hago?
• Puedo analizar un problema y construir el proceso interno que se
realiza en cada vuelta o iteración del lazo?
29 de 41
Material de trabajo
• Puedo formular un problema que requiera el uso de un lazo
Mientras ? Hazlo
30 de 41
Material de trabajo
Problemas iterativos con lazo Repetir.
Aquí el proceso dentro del lazo ocurre por lo menos una vez.
Entra al lazo y da la primera vuelta
27) Construya un programa que lea el nombre y la población de los países del
mundo y que calcule y muestre:
1. Total de la población mundial.
2. Nombre y población del país con mayor población.
3. Total de países.
Se leerán datos hasta que aparezca una población menor o igual a cero. Al menos se
debe leer un país válido.
A.Análisis:
Leamos el problema y subrayemos dónde hay información relevante? Qué
nos piden? Qué nos dan? Qué necesitamos?
Quedaría algo así:
Construya un programa que lea el nombre y la población de los países del
mundo y que calcule y muestre:
1. Total de la población mundial.
2. Nombre y población del país con mayor población.
3. Total de países.
Se leerán datos hasta que aparezca una población menor o igual a cero. Al menos se
debe leer un país válido.
Resolver con Pseudo, Diagrama de Flujo y Corrida en frio.
Qué me piden averiguar, datos de salida? Total de la población mundial.
Nombre y población del país con mayor población y Total de países.
Qué me están dando de entrada? Qué es conocido? Qué variables hay de
control que no aparecen en el enunciado? Nombre y la población de los
países del mundo. Necesito controlar en qué país voy con un contador. Necesito un
acumulador para llevar el total de la población. Para buscar el de mayor población
requiere una variable que lleve ese mayor.
31 de 41
Material de trabajo
Análisis: Aquí no se cuántos países vienen, solo que el último viene con un
valor de población menor o igual a cero
B.Una Solución en Pseudo
Algoritmo Mundo
Var
sum_pobla, max_pob, cont_pais, pobla: Entera
pais, max_pais: String
Inicio
sum_pob = 0 /* Contadores y acumuladores */
max_pob = 0 /* se inicializan siempre en cero */
cont_pais = 0
Leer pais, pobla
Repetir /* uso Repetir porque hay por lo menos 1 pais */
sum_pobla = sum_pobla + pobla
cont_pais = cont_pais + 1
Si pobla > max_pob entonces/* pregunto si la poblacion es mas */
max_pob = pobla /* grande que max_pobla, que en la */
max_pais = pais /* primera vuelta vale cero */
Fin si
Leer pais, pobla /* vuelvo a leer para preparar la próxima */
Hasta (pobla <=0) /* vuelta con nuevos datos y que estos */
/* datos sean validos, es decir, mayor a cero */
EscSl “Total población mundial ”, sum_pobla
Esc “País con mayor población es ”, max_pais
EscSl “Y su cantidad es ”, max_pob
Esc “Total de países ”, cont_pais
Fin
32 de 41
Material de trabajo
Escribe tus comentarios y Reflexiones aquí.
Cuáles son los contadores?
Cuáles son los acumuladores?
Cuál es la condición de fin de lazo?
Por qué hay un condicional dentro del lazo?
Por qué escribo al final del lazo?
33 de 41
Material de trabajo
C.Diagrama de Flujo: Inicio
Si
No Si
No
EscSl “Total población mundial”, sum_pobla
Fin
sum_pobla = sum_pobla + pobla
cont_pais = cont_pais + 1
pobla >
max pob
max_pob = pobla
max_pais = pais
Leer pais, pobla
sum_pobla=0
Tabla de Variables:
Sum_pobla, max_pob,
cont_pais, pobla: Entera
Pais, max_pais: String
Leer pais, pobla
pobla <= 0
Esc “País con mayor población es ”, max_pais
Esc “Total de países ”, cont_pais
EscSl “Y su cantidad es ”, max_pob
34 de 41
Material de trabajo
D. Corrida en frío del ejemplo:
Hacerla la Corrida aquí.
Datos de entrada: vzla , 25, col, 32, zzz, 0
Variables
Salida
35 de 41
Material de trabajo
28) Se tienen muchos viajeros. Por lo menos hay uno.
Para cada uno se tiene: Nombre, tipo de viaje (valores: 1 , 2)
donde:
Nombre es alfanumer.
Tipo de viaje es entero con dos posibles valores: 1 (negocios) 2 (placer)
Obtener y escribir:
a) la cantidad de viajeros que habían.
b) la cantidad de viajeros que viajaban por negocios.
Usa lazo Repetir
a)En Pseudo, define tus variables.
b) En DF, con tabla de variables
29) Genera y escribe los números del 1 al 99 con lazo Repetir
a)En Pseudo, define tus variables.
b) En DF, con tabla de variables
30) En una tienda de descuento las personas que van a pagar el importe de
su compra llegan a la caja y sacan una bolita de color, que les dirá que
descuento tendrán sobre el total de su compra. Determinar la cantidad que
pagara cada cliente desde que la tienda abre hasta que cierra. Se sabe que
si el color de la bolita es roja el cliente obtendrá un 40% de descuento; si
es amarilla un 25% y si es blanca no obtendrá descuento.
a)En Pseudo, define tus variables.
b) En DF, con tabla de variables
31) El usuario quiere informarte cuando dejará de introducir edades.
Hasta que no llegue ese momento debes reportar la edad introducida.
a)En Pseudo, define tus variables.
b) En DF, con tabla de variables
36 de 41
Material de trabajo
32) Preguntas de Reflexión para afianzar mi aprendizaje REPETIR
• Qué hace la instrucción Repetir?
• Cuándo se usa la instrucción Repetir?
• Cuáles son los símbolos en DF para un Repetir?
• Puedo de un enunciado separar la información que indica el uso
de un Repetir? Qué hago?
• Puedo analizar un problema y construir el proceso interno que se
realiza en cada vuelta o iteración del lazo?
37 de 41
Material de trabajo
Problemas iterativos con lazo dentro de otro lazo.
33) Construya un programa que de 3 vueltas y que en cada vuelta de 10
vuelticas. Que escriba en que vuelta y en que vueltica se encuentra.
Haz el DF correspondiente.
No hay lectura de datos.
Algoritmo Informa
Var
Vuelta, Vueltica : entero
Inicio
Para Vuelta= 1 a 3
Para Vueltica = 1 a 10
EscSL “Vuelta grande es”, Vuelta, “ Y Vueltica vale”, Vueltica
Finpara
Finpara
Fin
Construye el DF y revisa que un lazo está contenido dentro del otro.
38 de 41
Material de trabajo
34) Escriba como salida en pantalla
1
2 2
3 3 3
......
50 50 50 50 ........ 50
a)En Pseudo, define tus variables.
b) En DF, con tabla de variables
35) Genere y escriba el factorial de cada uno de los números de la serie
del 1 al 200
a)En Pseudo, define tus variables.
b) En DF, con tabla de variables
36) Escriba como salida en pantalla
1
1 2
1 2 3
......
1 2 3 …….. 50
a)En Pseudo, define tus variables.
b) En DF, con tabla de variables
39 de 41
Material de trabajo
40 de 41
Problemas iterativos con Arreglos de una dimensión.
37) Llenar un arreglo que contenga el IRA de los estudiantes del
CUFM de la carrera Informática, selecciona los que son mayores
de 18 e informarle que está becado. (Son 150 estudiantes)
ALGORITMO Becas
VAR.
IRA: Arreglo [1..150] de real /*Arreglo con 150 casillas, c/u real */
i : entero /* para manejar el subíndice del arreglo */
INICIO
Para i= 1 a 150 /* Se llena el arreglo con los IRAS de c/alumno */
Esc. “Indique el ira del alumno:”
Leer IRA[ i ]
finpara
Para i=1 a 150
Si ( IRA[ i ] > 18,0 )
entonces
Esc. “El estudiante: “, i , “ esta becado”
finsi
finpara
FIN
Elabora el DF.
Material de trabajo
38) Almacenar 300 números en un vector, imprimir cuantos son ceros,
cuantos son negativos, cuantos positivos. Imprimir además la suma de
los negativos y la suma de los positivos.
39) Almacenar 150 números en un vector, almacenarlos en otro vector
en orden inverso al vector original e imprimir el vector resultante.
40) Se tienen almacenados en la memoria dos vectores M y N de cien
elementos cada uno. Hacer un algoritmo que escriba la palabra
“Iguales” si ambos vectores son iguales y “Diferentes” si no lo son.
Serán iguales cuando en la misma posición de ambos vectores se
tenga el mismo valor para todos los elementos.
41 de 41

Material para trabajar PIAP114 Algoritmica

  • 1.
    Material de trabajo Algoritmica Algoritmos Prof.:Patricia Sotelo Material para Trabajar en Clases 1 de 41
  • 2.
    Material de trabajo ProblemasSecuenciales 1) Calcular la cantidad de Bs. Que se le debe entregar a alguien en la casa de cambio, sabiendo que trae 179 Dólares y que el cambio oficial es: 2250 Bs por cada Dólar. Resolver con Pseudo, Diagrama de Flujo y Corrida en frío. A.Análisis: Leamos el problema y subrayemos donde hay información relevante? Qué nos piden? Qué nos dan? Qué necesitamos? Quedaría algo así: Calcular la cantidad de Bs. Que se le debe entregar a alguien en la casa de cambio, sabiendo que trae 179 Dólares y que el cambio oficial es: 2250 Bs por cada Dólar. Qué me piden averiguar, datos de salida? Cantidad de Bs, esto sería la variable de salida, digamos que se llama CantBs Qué me están dando? Qué es conocido? La cantidad de Dólares que trae la persona, son 179, guardemos esto en la variable CantDol Cuál es el dato para aplicar la regla de tres? El cambio que me dan, si viene un dólar le doy 2250 Bs. Entonces sería aplicar la regla de tres: Cantidad Dólares Cantidad de Bs. 1 Dólar equivale a 2250 Bs 179 dólares son X Bs. (Esto es CantBs) Aquí X es lo que nos están pidiendo, es decir: CantBs = (2250 * 179) / 1 B.Una Solución en Pseudo Algoritmo CasaCambio Var CantBs, CantDol : entero (aquí se declaran las variables y su tipo) Inicio CantDol = 179 (esta es la 1ra instrucción) CantBs = 2250 * CantDol (esta es la 2da. Instrucción) Escribir “ Por los 179 dolares le daremos”, CantBs, “ en Bs” (3era ) Fin 2 de 41
  • 3.
    Material de trabajo C.Diagramade Flujo: Es como el Pseudo pero usa los símbolos de DF y se conectan con flechas. Y se agregan las variables a la tabla de variables. Inicio CantDol = 179 CantBs = CantDol * 2250 Escribir “ Por los 179 dolares le daremos”, CantBs, “ en Bs” Tabla de Var y Const CantDol: entero CantBs: entero Fin D.Corrida en Frio, consiste en ir ejecutando cada instrucción del algoritmo como si fuéramos la máquina. Tenemos que declarar: Datos de Entrada, Variables y Salida. Datos de Entrada: en caso de que el usuario introduzca algún valor que será guardado en una variable cuando aparezca la instrucción de lectura. Variables: Declaramos las variables y a medida que se actualicen con alguna instrucción entonces le cambiamos su valor. Salida: A medida que haya una instrucción que pida escribir un resultado la ejecutamos escribiendo lo que diga la instrucción en la zona de salida. 3 de 41
  • 4.
    Material de trabajo Corridaen frío del ejemplo: Datos de entrada: No hay, puesto que no se introduce ningún valor desde el teclado Variables CantBs = 2250*179= 402750 (con la 2da instrucción) CantDol= 179 (con la 1era instrucción) Salida Por los 179 dolares le daremos 402750 en Bs (con la 3ra instrucción) 2) Calcular la cantidad de Bs. Que se le debe entregar a alguien en la casa de cambio, sabiendo que trae una cantidad Y de Dólares y que el cambio oficial es: 2250 Bs por cada Dólar. Resolver con Pseudo, Diagrama de Flujo y Corrida en frio. Comentario: En este caso Y es un dato de entrada que deberá leerse. Resuélvelo y comparte tu solución con los compañeros. 3) Dada una cantidad en Bs. obtener la equivalencia en dólares, asumiendo que la unidad cambiaria oficial es 2600 Bs. por Dólar. a)En Pseudo, define tus variables. b) En DF con tabla de variables c) Corrida en frio con dato entrada 260 mil Comentario: En este caso, fíjate que lo que se da como entrada es la cantidad en Bs. Entonces esto hay que leerlo Resuélvelo y comparte tu solución con los compañeros. 4) Una tienda ofrece un descuento del 15% sobre el total de la compra y un cliente desea saber cuanto deberá pagar finalmente por su compra y cúanto fue el descuento en bs. que se le dio. a)En Pseudo, define tus variables. b) En DF, con tabla de variables c) Corrida en frio con dato entrada 100 mil Comentario: En este caso, fíjate que se tiene el total de la compra hecha por el cliente (TC) ,esto habrá que leerlo. Y se pide el total a pagar (TP), una vez que le hacen el descuento(D). Resuélvelo y comparte tu solución con los compañeros. 4 de 41
  • 5.
    Material de trabajo 5)Un maestro desea saber que porcentaje de hombres y que porcentaje de mujeres hay en un grupo de estudiantes.Se tiene la cantidad de hombres y la cantidad de mujeres que hay en el grupo. a)En Pseudo, define tus variables. b) En DF, con tabla de variables Comentario: En este caso, fíjate que datos son de entrada? Y cúal es la salida? Hay alguna regla de tres para aplicar? Resuélvelo y comparte tu solución con los compañeros. 5 de 41
  • 6.
    Material de trabajo 6)Preguntas de Reflexión para afianzar mi aprendizaje, SECUENCIALES • Qué hace la instrucción Leer, con tus palabras? • Cuándo se usa la instrucción Leer? • Cuándo se usa la instrucción Asignación? • Cuándo se usa una regla de tres? • Cuándo se usa la instrucción escribir? • Cuáles son los símbolos en DF para leer, escribir y asignar? • Puedo de un enunciado separar la información que es de entrada? Y declarar la variable que llevará esto? • Puedo en un enunciado separar la información que será de salida? Y declarar la(s) variable(s) para esto? • Puedo analizar un problema y ver cual sería el proceso para conseguir la salida con los datos de entrada dados? 6 de 41
  • 7.
    Material de trabajo •Puedo formular un problema que requiera leer, asignar y escribir? Hazlo 7 de 41
  • 8.
    Material de trabajo ProblemasCondicionales 7) Calcular el total que una persona debe pagar en una cauchera, sabiendo que el precio de cada caucho es de 10mil Bs. si se compran menos de 5 cauchos y es de 8mil Bs. si se compran 5 o más. Hacer dos corridas en frio, con 2 y 10 cauchos respectivamente como dato de entrada. A.Análisis: Leamos el problema y subrayemos donde hay información relevante? Qué nos piden? Qué nos dan? Qué necesitamos? Quedaría algo así: Calcular el total que una persona debe pagar en una cauchera, sabiendo que el precio de cada caucho es de 10mil Bs. si se compran menos de 5 cauchos y es de 8mil Bs. si se compran 5 o más. Hacer dos corridas en frío, con 2 y 10 cauchos respectivamente como dato de entrada. Qué me piden averiguar, datos de salida? Total que una persona debe pagar (Tp) . Al leer el enunciado se ve que el total a pagar depende de cuántos cauchos compré. El precio de cada caucho varía de acuerdo a cuántos cauchos compré. Aquí hay un tabla con dos posibilidades o un estudio de casos. Qué me están dando? Qué es conocido? Me dan la cantidad de cauchos que compró el cliente (Can) y dependiendo de cuántos sean será el precio unitario de un caucho. Cantidad de Cauchos Comprados (Can) Precio de un caucho Menos de 5 es Can < 5 10 000 5 o más es Can > = 5 8 000 Qué , en el enunciado, me está dando una pista? Aquí menciona que si sucede algo se da un precio y que si sucede otra cosa se da otro precio. Se 8 de 41
  • 9.
    Material de trabajo puedever como para el precio del caucho hay dos posibilidades, esto implica llevar los dos casos. Si el enunciado te da una tabla de posibilidades o casos para una variable esto significa tomar en cuenta cada caso. B.Una Solución en Pseudo Algoritmo Cauchera /* Can : Cantidad de Cauchos */ Var /* Tp : Total a pagar */ Can, Tp : Entero Inicio Leer Can /* Se lee la Cantidad de Cauchos para */ /* llenar la variable Can */ Si (Can < 5) entonces /* Se evalúa la expresión condicional para*/ Tp = Can * 10000 /* determinar el total a pagar */ Sino /* depende de la cant. de cauchos comprada */ Tp = Can * 8000 Fin si Escribir “El Total a pagar es de Bs:”, Tp /* Se escribe la salida */ Fin C.Diagrama de Flujo Tabla V. Inicio Can, Tp: Entero Fin Leer Can No Si Can< 5 Tp = Can * 8000 Tp = Can * 10000 Escribir “El Total a pagar es de Bs:”, Tp 9 de 41
  • 10.
    Material de trabajo D.Corrida en frío Nro1: Datos de entrada: 2 (es el nro de cauchos que compra un cliente) Variables Cant = 2 (con la 1ra instrucción, la lectura hace que 2 quede en Cant) Tp= 2 * 10 000 = 20 000 (con la 2da. Instrucción se evalua: 2 < 5 ? Si, por eso va por la rama donde el total a pagar será Cant * 10 000, ya que de acuerdo a la tabla es este caso, cada caucho vale Bs. 10 000) Salida El Total a pagar es de Bs: 20 000 (con la 3ra instrucción, Escritura ) Corrida en frío Nro2: Datos de entrada: 10 (es el nro de cauchos que compra un cliente) Variables Cant = 10 (con la 1ra instrucción, la lectura hace que 10 quede en Cant) Tp= 10 * 8 000 = 80 000 (con la 2da. Instrucción se evalua: 10 < 5 ? No, por eso va por la rama donde el total a pagar será Cant * 8000, ya que de acuerdo a la tabla es este caso, cada caucho vale Bs. 8000) Salida El Total a pagar es de Bs: 80 000 (con la 3ra instrucción, Escritura ) E. Comentarios: Este problema se pudo resolver con dos condicionales simples en vez de utilizar un condicional doble. Se puede trabajar cada condición separada: Caso Cant < 5 y resolverlo Caso Cant >= 5 y resolverlo F. Ejercicio: Intenta resolverlo con condicionales simples , haz Pseudo, DF y Corrida en Frio. Discute la solución con tus compañeros. 8) Un obrero necesita calcular su salario semanal, el cual se obtiene de la sig. manera: Si trabaja 40 horas o menos se le paga Bs10 mil por hora Si trabaja más de 40 horas se le paga Bs. 10mil por cada una de las primeras 40 horas y Bs 20 mil por cada hora extra. a)En Pseudo, define tus variables. b) En DF, con tabla de variables c) Corrida en frio, con 30 horas trabajadas d) Corrida en frio con 50 horas trabajadas Comentario: En este caso, fíjate que datos son de entrada? Y cuál es la salida? Hay algún caso o condición en el planteamiento? 10 de 41
  • 11.
    Material de trabajo Resuélveloy comparte tu solución con los compañeros. 9) Se tienen como datos el código del celular al que se llamó y la duración de la llamada, en minutos, que se hizo desde un cantv fijo, escriba a qué línea llamó y cuánto costó la llamada. Sabiendo: Código del Celular Línea a la que se llamó Costo en Bs. por un minuto hablado 0412 Digitel 200 0414 Movistar 400 0416 Movilnet 600 a)En Pseudo, define tus variables. b) En DF, con tabla de variables c) Corrida en frio, con 0416 30 d) Corrida en frio con 0412 50 Comentario: En este caso, fíjate que datos son de entrada? Y cuál es la salida? Hay algún caso o condición en el plantamiento? Se tiene que desde un CANTV fijo se puede llamar a un celular, y que hay tres tipos o casos de celulares. Cada celular es un caso. Resuélvelo y comparte tu solución con los compañeros. Resuélvelo con Condicionales Independientes, cada caso por separado Resuélvelo con Condicionales Anidados, cada caso se va trabajando y los que quedan se van resolviendo luego de manera inclusiva. 10) Determinar, escribiendo el mensaje correspondiente, si un alumno aprueba a reprueba un curso, sabiendo que aprobará si su promedio de tres calificaciones es mayor o igual a 70; reprueba en caso contrario. La calificacación va del 0 al 100 a)En Pseudo, define tus variables. b) En DF, con tabla de variables c) Corrida en frio, con 50 100 90 Comentario: En este caso, fíjate que datos son de entrada? Y cuál es la salida? Hay algún caso o condición en el planteamiento? Se tiene que puede aprobar o puede no aprobar, y que depende de cuál fue su promedio. Cómo se calcula un promedio? 11 de 41
  • 12.
    Material de trabajo Resuélveloy comparte tu solución con los compañeros. 11) Hacer un Pseudo que lea dos números y los escriba en forma ascendente. Es decir, primero el menor y luego el mayor. Corrida en Frio con 64 40 12 de 41
  • 13.
    Material de trabajo 12)Preguntas de Reflexión para afianzar mi aprendizaje CONDICIONAL • Qué hace la instrucción Condicional? • Cuándo se usa la instrucción Condicional? • Cuáles son los símbolos en DF para un Condicional Simple, Doble, Anidado, Independiente? • Puedo de un enunciado separar la información que indica la condición? Cómo? • Puedo analizar un problema y construir la tabla que maneje la condición planteada? 13 de 41
  • 14.
    Material de trabajo •Puedo formular un problema que requiera el uso de un condicional doble ? Hazlo 14 de 41
  • 15.
    Material de trabajo Problemasiterativos con lazo PARA Aquí se sabe, a priori, cuantas veces el proceso se repite dentro del lazo. Se chequea si entra al lazo en cada vuelta. 13) Al cerrar una tienda de ventas de naranjas, 3 clientes que aún no han pagado recibirán un 15% de descuento si compran más de 10 kilos. Determinar cuanto pagará cada cliente y cuanto percibirá la tienda por esas compras. Resolver con Pseudo, Diagrama de Flujo y Corrida en frio. A.Análisis: Leamos el problema y subrayemos dónde hay información relevante? Qué nos piden? Qué nos dan? Qué necesitamos? Quedaría algo así: Al cerrar una tienda de ventas de naranjas, 3 clientes que aún no han pagado recibirán un 15% de descuento si compran más de 10 kilos. Determinar cuánto pagará cada cliente y cuánto percibirá la tienda por esas compras. Resolver con Pseudo, Diagrama de Flujo y Corrida en frio. Qué me piden averiguar, datos de salida? Cuánto pagará cada cliente (Pago), cuánto percibirá la tienda (Ventas) Qué me están dando de entrada? Qué es conocido? Qué variables hay de control que no aparecen en el enunciado? ), Descuento en Bs. que se le dá a un cliente (Des),Kilos comprados por un cliente (Kilo), Costo de un Kilo de naranjas (Cos_k), Variable que controla en que cliente voy, pues debo atender a los tres clientes. Con cada cliente se hará lo mismo, por eso hay un contador de clientes (Vc) Análisis: Puedo pensar que sucede con un cliente y resolverlo así y luego saber que esto colocarlo como proceso que se englobará dentro de un Para, puesto que se ejecutará tres veces, son tres clientes. O puedo buscar construir el Para sabiendo que son tres clientes y luego la rutina interna que aplica a un cliente. Al usar un Para se requiere una variable de Control del lazo, un valor inicial y un valor final. 15 de 41
  • 16.
    Material de trabajo Siuso DF debo tener presente que el símbolo de condición o Diamante debe estar al comienzo del lazo y con respuesta Si iterará sobre si mismo dando vueltas. Con la respuesta No se saldrá del lazo. B.Una Solución en Pseudo Algoritmo Naranja Var /* Vc es la variable de control del ciclo PARA */ Vc: Entero /* Ventas es cuanto vendió en total la tienda*/ kilo, Cos_K, Des, Ventas, Pago: Real /* Pago es cuanto paga cada cliente */ Inicio /* Cos_K es el costo de un kilo de naranjas */ /* Des es el descuento hecho al cliente */ Ventas = 0 /* Se inicializa el acumulador Ventas */ Leer Cos_K Para Vc = 1 a 3 hacer /* Esto dará 3 vueltas o bucles Leer kilo Si (Kilo > 10) entonces Des = (kilo * Cos_K) * 0,15 /* El 0,15 corresponde al15% Sino Des = 0 /* Se usa en el cálculo que sigue Finsi Pago = (kilo * Cos_k) – Des /* Se calcula el pago del cliente Ventas = Ventas + Pago /* Se acumula las ventas de la tienda Escribir “Total a pagar por el cliente es ”, Pago FinPara Escribir “Total de Ventas es ”, Ventas/* Se escribe el total ventas Fin Escribe tus comentarios y Reflexiones aquí. Por qué se inicializa en cero las ventas? Por qué se lee Cos_K al principio? 16 de 41
  • 17.
    Material de trabajo Cómofunciona este Para de 1 a 3 ? Por qué leer Kilo es la primera instrucción dentro del lazo? Por qué hay un Condicional Doble dentro del lazo? Por qué se utiliza Ventas como acumulador, y se incrementa dentro del lazo? Por qué se escribe el total de Ventas al salir del lazo? 17 de 41
  • 18.
    Material de trabajo 18de 41 C.Diagrama de Flujo: Rellena la Tabla de variables: Inicio Leer Cos_K Vc <= 3 Vc = 1 Ventas = 0 Leer Kilo Kilo > 10 Des = 0 Des = (Cos_K * kilo) * 0,15 Pago = (kilo * Cos_k) – Des Ventas = Ventas + Pago Escribir “Total de Ventas es ”, Ventas Escribir “Total a pagar por el cliente es ”, Pago Vc = Vc + 1 Fin No Si No Si
  • 19.
    Material de trabajo D.Corrida en frío del ejemplo: Tomar en cuenta que debes ir viendo por que instrucción va la secuencia y si esa instrucción cambia el valor de una variable entonces tacha el valor anterior y coloca el nuevo. Hacerla la Corrida aquí. Datos de entrada: 1000 5 10 20 (donde 1000 es el precio de un kilo y 5, 10 y 20 son los kilos comprados por cada cliente) Variables Salida 19 de 41
  • 20.
    Material de trabajo 14)Genera y escribe los números del 1 al 5. a)En Pseudo, define tus variables. b) En DF, con tabla de variables c) Corrida en frio, no hay datos de entrada, tú generas los números 15) Leer 5 números enteros y obtener para cada uno su cubo y su cuarta. a)En Pseudo, define tus variables. b) En DF, con tabla de variables c) Corrida en frio, con dato de entrada: 5, 2, 3, 4, 7 16) Leer 5 números enteros y escribir solamente los números positivos a)En Pseudo, define tus variables. b) En DF, con tabla de variables c) Corrida en frio, con dato de entrada: -4, 2, 3, 0, -9 17) Leer N números enteros y escribe cuántos son positivos, cuántos negativos y cuántos nulos. Fíjate que la cantidad de algo se sabe luego de haber revisado toda la población. a)En Pseudo, define tus variables. b) En DF, con tabla de variables Pista: Primero hay que leer N para que adquiera un valor límite 18) Se tienen 30 deportistas.Para cada uno se tiene: Nombre, Sexo(F/M) y Edad . Obtener y escribir: a) el número de pulsaciones que debe tener cada deportista por hacer ejercicio aeróbico; la fórmula que se aplica es: num. pulsaciones = (220 - edad)/10 b) la cantidad de mujeres deportistas c) la cantidad de hombres deportistas En Pseudo, define tus variables. Usa lazo Para 20 de 41
  • 21.
    Material de trabajo 19)Preguntas de Reflexión para afianzar mi aprendizaje PARA • Qué hace la instrucción Para? • Cuándo se usa la instrucción Para? • Cuáles son los símbolos en DF para un Para? • Puedo de un enunciado separar la información que indica el uso de un Para? • Puedo analizar un problema y construir el proceso interno que se realiza en cada vuelta o iteración del lazo? Qué hago? 21 de 41
  • 22.
    Material de trabajo •Puedo formular un problema que requiera el uso de un lazo ? Hazlo 22 de 41
  • 23.
    Material de trabajo Problemasiterativos con lazo MIENTRAS Aquí el proceso dentro del lazo puede que nunca ocurra. Se chequea si entra al lazo en cada vuelta. 20) Se introducen por teclado una serie de números enteros positivos. El último número a introducir será -1. Calcule y escriba: a)cuánto vale la suma de todos los valores positivos que se introdujeron?. b)cuántos valores positivos había en la serie? Datos: num1, mum2, …,-1 Donde: numi es el iésimo valor entero introducido por teclado Pista: Hay que ir leyendo el dato tecleado y sumando ese valor. Cuando aparezca el -1 se acabó el proceso, luego se puede reportar en cuánto quedó la suma. Ejemplo: Te dan como entrada 10, 30, 5, -1 suma será 45 y el proceso de ir sumando cada vez que se teclea un valor diferente de -1 se hizo 3 veces, o sea hubo 3 valores positivos en la serie (Es un ejemplo de caso Centinela, donde un dato final con valor diferente a los anteriores indica que se acabaron los datos válidos.) A.Análisis: Leamos el problema y subrayemos dónde hay información relevante? Qué nos piden? Qué nos dan? Qué necesitamos? Quedaría algo así: Se introducen por teclado una serie de números enteros positivos. El último número a introducir será -1. Calcule y escriba: a)cuánto vale la suma de todos los valores positivos que se introdujeron?. b)cuántos valores positivos había en la serie? Datos: num1, mum2, …,-1 Donde: numi es el iésimo valor entero introducido por teclado Pista: Hay que ir leyendo el dato tecleado y sumando ese valor. Cuando aparezca el -1 se acabó el proceso, luego se puede reportar en cuánto quedó la suma. Ejemplo: Te dan como entrada 10, 30, 5, -1 suma será 45 y el proceso de ir sumando cada vez que se teclea un valor diferente de -1 se hizo 3 veces, o sea hubo 3 valores positivos en la serie Resolver con Pseudo, Diagrama de Flujo y Corrida en frio. 23 de 41
  • 24.
    Material de trabajo Quéme piden averiguar, datos de salida? la suma de todos los valores positivos que se introdujeron (Sum), iré sumando un valor a medida que aparezca y sea dif. . Y la cantidad de valores positivos que había en la serie (Cont), iré contando uno a medida que aparezca y sea dif.-1 Qué me están dando de entrada? Qué es conocido? Qué variables hay de control que no aparecen en el enunciado? ), Me están dando los números, se que debo ir procesando uno a uno. Las variables de control son el sumador (Sum )y el Contador (Cont) Análisis: Aquí no se cuántos números positivos vendrán. Pero sé que el último será -1. Así que para cada número leído debo hacer lo siguiente: leerlo y si es dif.-1 entonces lo sumo y lo cuento como positivo. En el momento que consiga el -1 significa que se acabó el proceso y debo terminar para reportar los resultados que fui acumulando en el sumador y en el contador. B.Una Solución en Pseudo /AQUÍ FALTA ALGO, qué es? Y dónde va? Algoritmo LlevaSuma Var. Num: Entero /* Número que lleva lo que se está tecleando Sum: Entero /* Para acumular la suma de los valores tecleados dif.-1 Cont: Entero /* Lleva cuántos valores positivos se han leído Inicio Cont = 0 /* Se inicializa el Contador de positivos en 0 Sum=0 /* Se inicializa variable sumador Leer Num /* Se captura el primer valor tecleado en Num Mientras (Num <> -1) /* Cuando el Num dif.-1 entra al lazo Sum = Sum + Num /* Se le añade a Sum el nuevo valor pos. Leer Num /* Se captura el sig. valor tecleado /* FinMientras Esc “La suma de los valores es”,Sum Esc. “La serie tiene”,Cont, “Valores positivos” Fin 24 de 41
  • 25.
    Material de trabajo Escribetus comentarios y Reflexiones aquí. Por qué se usa un contador? Por qué se usa un sumador? Por qué se inicializa en cero el Cont y el Sum? Por qué se lee Num al principio? Cómo funciona este lazo Mientras Num <> -1 ? Por qué leer Num es la última instrucción dentro del lazo? Por qué se escriben los valores de Sum y Cont al salir del lazo? Por qué se utiliza Sum como acumulador? Qué concepto no manejo y debo repasar? 25 de 41
  • 26.
    Material de trabajo C.Diagramade Flujo: Tabla de variables: Num, Sum, Cont : entero Inicio Cont = 0 Sum = 0 Leer Num Num <> -1 Sum = Sum + Num Leer Num Esc. “La suma de los valores es”,Sum Esc. . “La serie tiene”,Cont, “Valores positivos” Fin Si No 26 de 41
  • 27.
    Material de trabajo D.Corrida en frío del ejemplo: Hacerla la Corrida aquí. Datos de entrada: 10, 30, 5, -1 (Al revisar y correrlo mentalmente debe quedar en Sum 45 y en Cont 3) Variables Num = Cont = Sum = Salida E. Haz otra corrida en frío. Inventa tus datos Datos de entrada: Variables Num = Cont = Sum = Salida 27 de 41
  • 28.
    Material de trabajo 21)Genera y escribe los números del 1 al 5 usando el lazo Mientras a)En Pseudo, define tus variables. b) En DF, con tabla de variables c) Corrida en Frío, no hay datos de entrada 22) Diseñe un algoritmo que lea los 2500 votos otorgados a los 3 candidatos a gerente e imprima el número del gerente ganador y su cantidad de votos. a)En Pseudo, define tus variables. b) En DF, con tabla de variables 23) Se tienen las edades de un grupo de vendedores de computadoras. Obtener y escribir: a) cuánto suman todas las edades del grupo b) cuántos vendedores habían en el grupo Se sabe que la última edad que se tiene es el valor centinela –1. a)En Pseudo, define tus variables. b) En DF, con tabla de variables c) Corrida en Frío con datos de Entrada: 20 21 19 18 20 -1 24) Chequee que una opción de menú sea válida. Mientras no lo sea hay que permitirle al usuario que teclee una vez más. Cuando la opción sea una de las letras válidas, felicítalo y escribe la opción válida que el usuario tecleó. Pista: La opción válida incluye una de estas letras: A para agregar, E de eliminar y M de modificar a)En Pseudo, define tus variables. b) En DF, con tabla de variables c) Corrida en Frío con Datos de Entrada: C P L O A 25) Se tienen: las calificaciones de un grupo de alumnos que presentaron una prueba. Obtener y escribir: cuántos alumnos presentaron la prueba. Se sabe que la última calificación que se tiene es el valor centinela –1. a)En Pseudo, define tus variables. b) En DF, con tabla de variables 28 de 41
  • 29.
    Material de trabajo 26)Preguntas de Reflexión para afianzar mi aprendizaje MIENTRAS • Qué hace la instrucción Mientras? • Cuándo se usa la instrucción Mientras? • Cuáles son los símbolos en DF para un Mientras? • Puedo de un enunciado separar la información que indica el uso de un Mientras? Qué hago? • Puedo analizar un problema y construir el proceso interno que se realiza en cada vuelta o iteración del lazo? 29 de 41
  • 30.
    Material de trabajo •Puedo formular un problema que requiera el uso de un lazo Mientras ? Hazlo 30 de 41
  • 31.
    Material de trabajo Problemasiterativos con lazo Repetir. Aquí el proceso dentro del lazo ocurre por lo menos una vez. Entra al lazo y da la primera vuelta 27) Construya un programa que lea el nombre y la población de los países del mundo y que calcule y muestre: 1. Total de la población mundial. 2. Nombre y población del país con mayor población. 3. Total de países. Se leerán datos hasta que aparezca una población menor o igual a cero. Al menos se debe leer un país válido. A.Análisis: Leamos el problema y subrayemos dónde hay información relevante? Qué nos piden? Qué nos dan? Qué necesitamos? Quedaría algo así: Construya un programa que lea el nombre y la población de los países del mundo y que calcule y muestre: 1. Total de la población mundial. 2. Nombre y población del país con mayor población. 3. Total de países. Se leerán datos hasta que aparezca una población menor o igual a cero. Al menos se debe leer un país válido. Resolver con Pseudo, Diagrama de Flujo y Corrida en frio. Qué me piden averiguar, datos de salida? Total de la población mundial. Nombre y población del país con mayor población y Total de países. Qué me están dando de entrada? Qué es conocido? Qué variables hay de control que no aparecen en el enunciado? Nombre y la población de los países del mundo. Necesito controlar en qué país voy con un contador. Necesito un acumulador para llevar el total de la población. Para buscar el de mayor población requiere una variable que lleve ese mayor. 31 de 41
  • 32.
    Material de trabajo Análisis:Aquí no se cuántos países vienen, solo que el último viene con un valor de población menor o igual a cero B.Una Solución en Pseudo Algoritmo Mundo Var sum_pobla, max_pob, cont_pais, pobla: Entera pais, max_pais: String Inicio sum_pob = 0 /* Contadores y acumuladores */ max_pob = 0 /* se inicializan siempre en cero */ cont_pais = 0 Leer pais, pobla Repetir /* uso Repetir porque hay por lo menos 1 pais */ sum_pobla = sum_pobla + pobla cont_pais = cont_pais + 1 Si pobla > max_pob entonces/* pregunto si la poblacion es mas */ max_pob = pobla /* grande que max_pobla, que en la */ max_pais = pais /* primera vuelta vale cero */ Fin si Leer pais, pobla /* vuelvo a leer para preparar la próxima */ Hasta (pobla <=0) /* vuelta con nuevos datos y que estos */ /* datos sean validos, es decir, mayor a cero */ EscSl “Total población mundial ”, sum_pobla Esc “País con mayor población es ”, max_pais EscSl “Y su cantidad es ”, max_pob Esc “Total de países ”, cont_pais Fin 32 de 41
  • 33.
    Material de trabajo Escribetus comentarios y Reflexiones aquí. Cuáles son los contadores? Cuáles son los acumuladores? Cuál es la condición de fin de lazo? Por qué hay un condicional dentro del lazo? Por qué escribo al final del lazo? 33 de 41
  • 34.
    Material de trabajo C.Diagramade Flujo: Inicio Si No Si No EscSl “Total población mundial”, sum_pobla Fin sum_pobla = sum_pobla + pobla cont_pais = cont_pais + 1 pobla > max pob max_pob = pobla max_pais = pais Leer pais, pobla sum_pobla=0 Tabla de Variables: Sum_pobla, max_pob, cont_pais, pobla: Entera Pais, max_pais: String Leer pais, pobla pobla <= 0 Esc “País con mayor población es ”, max_pais Esc “Total de países ”, cont_pais EscSl “Y su cantidad es ”, max_pob 34 de 41
  • 35.
    Material de trabajo D.Corrida en frío del ejemplo: Hacerla la Corrida aquí. Datos de entrada: vzla , 25, col, 32, zzz, 0 Variables Salida 35 de 41
  • 36.
    Material de trabajo 28)Se tienen muchos viajeros. Por lo menos hay uno. Para cada uno se tiene: Nombre, tipo de viaje (valores: 1 , 2) donde: Nombre es alfanumer. Tipo de viaje es entero con dos posibles valores: 1 (negocios) 2 (placer) Obtener y escribir: a) la cantidad de viajeros que habían. b) la cantidad de viajeros que viajaban por negocios. Usa lazo Repetir a)En Pseudo, define tus variables. b) En DF, con tabla de variables 29) Genera y escribe los números del 1 al 99 con lazo Repetir a)En Pseudo, define tus variables. b) En DF, con tabla de variables 30) En una tienda de descuento las personas que van a pagar el importe de su compra llegan a la caja y sacan una bolita de color, que les dirá que descuento tendrán sobre el total de su compra. Determinar la cantidad que pagara cada cliente desde que la tienda abre hasta que cierra. Se sabe que si el color de la bolita es roja el cliente obtendrá un 40% de descuento; si es amarilla un 25% y si es blanca no obtendrá descuento. a)En Pseudo, define tus variables. b) En DF, con tabla de variables 31) El usuario quiere informarte cuando dejará de introducir edades. Hasta que no llegue ese momento debes reportar la edad introducida. a)En Pseudo, define tus variables. b) En DF, con tabla de variables 36 de 41
  • 37.
    Material de trabajo 32)Preguntas de Reflexión para afianzar mi aprendizaje REPETIR • Qué hace la instrucción Repetir? • Cuándo se usa la instrucción Repetir? • Cuáles son los símbolos en DF para un Repetir? • Puedo de un enunciado separar la información que indica el uso de un Repetir? Qué hago? • Puedo analizar un problema y construir el proceso interno que se realiza en cada vuelta o iteración del lazo? 37 de 41
  • 38.
    Material de trabajo Problemasiterativos con lazo dentro de otro lazo. 33) Construya un programa que de 3 vueltas y que en cada vuelta de 10 vuelticas. Que escriba en que vuelta y en que vueltica se encuentra. Haz el DF correspondiente. No hay lectura de datos. Algoritmo Informa Var Vuelta, Vueltica : entero Inicio Para Vuelta= 1 a 3 Para Vueltica = 1 a 10 EscSL “Vuelta grande es”, Vuelta, “ Y Vueltica vale”, Vueltica Finpara Finpara Fin Construye el DF y revisa que un lazo está contenido dentro del otro. 38 de 41
  • 39.
    Material de trabajo 34)Escriba como salida en pantalla 1 2 2 3 3 3 ...... 50 50 50 50 ........ 50 a)En Pseudo, define tus variables. b) En DF, con tabla de variables 35) Genere y escriba el factorial de cada uno de los números de la serie del 1 al 200 a)En Pseudo, define tus variables. b) En DF, con tabla de variables 36) Escriba como salida en pantalla 1 1 2 1 2 3 ...... 1 2 3 …….. 50 a)En Pseudo, define tus variables. b) En DF, con tabla de variables 39 de 41
  • 40.
    Material de trabajo 40de 41 Problemas iterativos con Arreglos de una dimensión. 37) Llenar un arreglo que contenga el IRA de los estudiantes del CUFM de la carrera Informática, selecciona los que son mayores de 18 e informarle que está becado. (Son 150 estudiantes) ALGORITMO Becas VAR. IRA: Arreglo [1..150] de real /*Arreglo con 150 casillas, c/u real */ i : entero /* para manejar el subíndice del arreglo */ INICIO Para i= 1 a 150 /* Se llena el arreglo con los IRAS de c/alumno */ Esc. “Indique el ira del alumno:” Leer IRA[ i ] finpara Para i=1 a 150 Si ( IRA[ i ] > 18,0 ) entonces Esc. “El estudiante: “, i , “ esta becado” finsi finpara FIN Elabora el DF.
  • 41.
    Material de trabajo 38)Almacenar 300 números en un vector, imprimir cuantos son ceros, cuantos son negativos, cuantos positivos. Imprimir además la suma de los negativos y la suma de los positivos. 39) Almacenar 150 números en un vector, almacenarlos en otro vector en orden inverso al vector original e imprimir el vector resultante. 40) Se tienen almacenados en la memoria dos vectores M y N de cien elementos cada uno. Hacer un algoritmo que escriba la palabra “Iguales” si ambos vectores son iguales y “Diferentes” si no lo son. Serán iguales cuando en la misma posición de ambos vectores se tenga el mismo valor para todos los elementos. 41 de 41