ERIKA XIOMARA SARMIENTO CHAPARRO 
UNIVERSIDAD NACIONAL ABIERTA Y A 
DISTANCIA
Utiliza la colaboración de 
muchas personas para resolver 
un problema o conocer la 
opinión frente a algo. Puede ser 
a través de un concurso o de 
una simple solicitud. 
CROWDSOURCING 
CROWD: Multitud 
SOURCING: Fuente 
En nuestro caso, nos 
hemos apoyado en el 
crowdsourcing para 
desarrollar artículos. 
La comunidad de 
Facebook nos ha 
brindado valiosas 
ideas y opiniones, 
como en este par de 
casos.
PAGINA WEB DESCRIPCIÓN COMPAÑIA 
http://www.wikipedia.org/ 
Una enciclopedia creada y editada 
por personas de todas partes del 
mundo. 
Wikipedia 
http://patagoniabeta.com.ar/ 
La cerveza Patagonia utilizó el 
crowdsourcing para solicitar la 
opinión a los consumidores sobre 
tres sabores de cerveza artesanal: 
Golden Ale, Robust Porter y Rosé 
Patagonia 
https://www.threadless.com/ 
Los consumidores votan por 
diseños para camisetas que envían 
diseñadores independientes. Cada 
diseño que alcanza un número 
determinado de votos, va a 
producción y se ofrecen unidades 
para la venta. 
Threadless
PAGINA WEB DESCRIPCIÓN COMPAÑIA 
http://www.crowdspring.com/ 
Empresas que necesitan un logo 
publican su requerimiento para 
que diseñadores envíen 
propuestas. Cada solicitud recibe 
alrededor de 100 propuestas. La 
empresa selecciona y paga por la 
seleccionada. 
Crowdspring 
https://openideo.com 
Plataforma de innovación abierta 
donde puede proponer su propia 
solución a los desafíos que 
enfrenta la sociedad. Desde cómo 
inspirar a la juventud confiar en su 
creatividad, hasta cómo recuperar 
el empuje en ciudades o regiones 
que enfrentan problemas 
económicos. 
OpenIDEO
La alcaldía del municipio Piedra grande cuenta con un muy 
buen plan de desarrollo para su periodo, como son los ejes 
temáticos de Ciudad Global (políticas y estrategias que buscan 
desarrollo procesos de inclusión, equidad y eficiencia), la 
Ecociudad (acciones que permitan mejorar la relación de la 
ciudad del medio ambiente) y PubliCiudad (mejoran la 
gobernabilidad, transparencia y seguridad), esto ayuda a crear 
un proyecto para que los frutos receptores se conviertan en 
participantes del mismo, con una herramienta de marketing 
como Crowdsourcing.
Debido a que un factor determinante es la participación 
ciudadana, por medio de las plataformas buscamos crear 
espacios virtuales para cada área temática, colocando a través 
de foros organizados, la discusión del temas de importancia 
para los habitantes, donde se espera que la comunidad, los 
gobernantes, empresarios, las universidades y fuerzas vivas 
discutan y definan las posibles soluciones que existen en el 
área; dando solución a un problema y es el medio de 
comunicación con la ciudadanía y la alcaldía, que fortalezca la 
integración mediante la utilización de las TIC
como forma de facilitar los procesos de comunicación e interacción 
con la comunidad, esperando que las nuevas tecnologías faciliten 
la sinergia necesaria. 
La alcaldía necesita una herramientas digital como las plataformas 
LCMS (Sistema de gestión de conocimiento y aprendizaje) y LMS 
(Sistemas de gestión de aprendizaje) web 2.0 y medios 
tecnológicos para a través de la interacción con ellos, los usuarios y 
en concreto las personas interesadas hagan parte de la 
“construcción digital de la ciudad” a través de la gestión del 
conocimiento. Facilitando la comunicación, ayudando a solucionar 
problemáticas generales y por ende la gestión del conocimiento 
entre la Alcaldía, y la sociedad.
Basándonos en el conocimiento de las plataformas de uso 
abierto, todo esto se puede lograr, ya que son muchas las 
empresas que utilizan este tipo de estrategia de marketing 
para saber que quieren los usuarios, tomando la 
información que ellos proporcionan y se da una impresión 
de escucha y de empatía. La ciudadanía participaría 
aportando en la red, quien ayuda a capturar, sistematizar y 
analizar grandes cantidades de datos; esto le ayudaría a la 
comunidad a generar un contenido creativo.
En esta estrategia de Crowdsourcing, la alcaldía le debe ofrecer 
incentivos a la comunidad, para recompensar la colaboración y 
participación, este incentivo debe ser la satisfacción de llevar a 
practica su idea y un beneficio sobre su mismo proyecto, ejemplo: 
en un proyecto de educación superior, obtener la gratuidad en el 
servicio o becas para un posgrado. También es importante la 
votación que permita seleccionar las mejores ideas o elegir entre 
varias propuestas. 
Filtrando las mejores ideas y luego dejando que la comunidad 
vote por la que mejor les convenga. La alcaldía deberá mostrar los 
resultados públicos de la participación en esta herramienta de 
Crowdsoucing y por medio de las redes sociales quienes le 
ayudaran a tener una buena interacción.
Toda esta estrategia busca la 
integración del conocimiento, 
mejorar las relaciones 
interpersonales, que los 
ciudadanos tomen conciencia 
de responsabilidad y ayuden a 
un bien común, pues la 
innovación de las TIC genera 
resultados que estimulan la 
creatividad siendo pionera y 
ejemplo para los procesos y 
problemas colombianos.
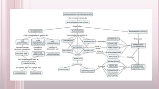
HERRAMIENTAS  DE COMUNICACIÓN

HERRAMIENTAS DE COMUNICACIÓN

  • 1.
    ERIKA XIOMARA SARMIENTOCHAPARRO UNIVERSIDAD NACIONAL ABIERTA Y A DISTANCIA
  • 5.
    Utiliza la colaboraciónde muchas personas para resolver un problema o conocer la opinión frente a algo. Puede ser a través de un concurso o de una simple solicitud. CROWDSOURCING CROWD: Multitud SOURCING: Fuente En nuestro caso, nos hemos apoyado en el crowdsourcing para desarrollar artículos. La comunidad de Facebook nos ha brindado valiosas ideas y opiniones, como en este par de casos.
  • 7.
    PAGINA WEB DESCRIPCIÓNCOMPAÑIA http://www.wikipedia.org/ Una enciclopedia creada y editada por personas de todas partes del mundo. Wikipedia http://patagoniabeta.com.ar/ La cerveza Patagonia utilizó el crowdsourcing para solicitar la opinión a los consumidores sobre tres sabores de cerveza artesanal: Golden Ale, Robust Porter y Rosé Patagonia https://www.threadless.com/ Los consumidores votan por diseños para camisetas que envían diseñadores independientes. Cada diseño que alcanza un número determinado de votos, va a producción y se ofrecen unidades para la venta. Threadless
  • 8.
    PAGINA WEB DESCRIPCIÓNCOMPAÑIA http://www.crowdspring.com/ Empresas que necesitan un logo publican su requerimiento para que diseñadores envíen propuestas. Cada solicitud recibe alrededor de 100 propuestas. La empresa selecciona y paga por la seleccionada. Crowdspring https://openideo.com Plataforma de innovación abierta donde puede proponer su propia solución a los desafíos que enfrenta la sociedad. Desde cómo inspirar a la juventud confiar en su creatividad, hasta cómo recuperar el empuje en ciudades o regiones que enfrentan problemas económicos. OpenIDEO
  • 10.
    La alcaldía delmunicipio Piedra grande cuenta con un muy buen plan de desarrollo para su periodo, como son los ejes temáticos de Ciudad Global (políticas y estrategias que buscan desarrollo procesos de inclusión, equidad y eficiencia), la Ecociudad (acciones que permitan mejorar la relación de la ciudad del medio ambiente) y PubliCiudad (mejoran la gobernabilidad, transparencia y seguridad), esto ayuda a crear un proyecto para que los frutos receptores se conviertan en participantes del mismo, con una herramienta de marketing como Crowdsourcing.
  • 11.
    Debido a queun factor determinante es la participación ciudadana, por medio de las plataformas buscamos crear espacios virtuales para cada área temática, colocando a través de foros organizados, la discusión del temas de importancia para los habitantes, donde se espera que la comunidad, los gobernantes, empresarios, las universidades y fuerzas vivas discutan y definan las posibles soluciones que existen en el área; dando solución a un problema y es el medio de comunicación con la ciudadanía y la alcaldía, que fortalezca la integración mediante la utilización de las TIC
  • 12.
    como forma defacilitar los procesos de comunicación e interacción con la comunidad, esperando que las nuevas tecnologías faciliten la sinergia necesaria. La alcaldía necesita una herramientas digital como las plataformas LCMS (Sistema de gestión de conocimiento y aprendizaje) y LMS (Sistemas de gestión de aprendizaje) web 2.0 y medios tecnológicos para a través de la interacción con ellos, los usuarios y en concreto las personas interesadas hagan parte de la “construcción digital de la ciudad” a través de la gestión del conocimiento. Facilitando la comunicación, ayudando a solucionar problemáticas generales y por ende la gestión del conocimiento entre la Alcaldía, y la sociedad.
  • 13.
    Basándonos en elconocimiento de las plataformas de uso abierto, todo esto se puede lograr, ya que son muchas las empresas que utilizan este tipo de estrategia de marketing para saber que quieren los usuarios, tomando la información que ellos proporcionan y se da una impresión de escucha y de empatía. La ciudadanía participaría aportando en la red, quien ayuda a capturar, sistematizar y analizar grandes cantidades de datos; esto le ayudaría a la comunidad a generar un contenido creativo.
  • 14.
    En esta estrategiade Crowdsourcing, la alcaldía le debe ofrecer incentivos a la comunidad, para recompensar la colaboración y participación, este incentivo debe ser la satisfacción de llevar a practica su idea y un beneficio sobre su mismo proyecto, ejemplo: en un proyecto de educación superior, obtener la gratuidad en el servicio o becas para un posgrado. También es importante la votación que permita seleccionar las mejores ideas o elegir entre varias propuestas. Filtrando las mejores ideas y luego dejando que la comunidad vote por la que mejor les convenga. La alcaldía deberá mostrar los resultados públicos de la participación en esta herramienta de Crowdsoucing y por medio de las redes sociales quienes le ayudaran a tener una buena interacción.
  • 15.
    Toda esta estrategiabusca la integración del conocimiento, mejorar las relaciones interpersonales, que los ciudadanos tomen conciencia de responsabilidad y ayuden a un bien común, pues la innovación de las TIC genera resultados que estimulan la creatividad siendo pionera y ejemplo para los procesos y problemas colombianos.