• 1948
ACEITE Y GAS en el
noreste, se
descubren campos
en Reynosa y el
"Valadeces"
1933
PETROMEX. Compañía
antecende de PEMEX,
regula el M.Interno de
petróleo y derivados.
1936
(STPRM) se funda el
Sindicato de Trabajadores,
Petroleros de la República
Mexicana.
1938
Expropiación Petrolera.
El presidente Lázaro Cárdenas
del Río expropia las
instalaciones de las empresas
petroleras extranjeras el 18
de Marzo de ese año
1940
Empresa Verticalmente
Integrada. Pemex una
empresas desde la
exploración de
hidrocarburo hasta
comercialización y
refinados.
1946
Refinería "18 de
marzo" inaugurada el
20 de noviembre de
ese año.
1950
Refinería "ING.
Antonio M. Amor" en
salamanca
inaugurada el 30 de
julio.
1966
Incremento de las
reservas probadas por
descubrimiento de
hidrocarburo en
Tampico, Reynosa,
Poza Rica, Chiapas
1965.
INSTIUTO
MEXICANO DEL
PETRÓLEO
inaugurado el 23 de
agosto, centro
público basado en la
inv. científica.
1961
Inicia Gasoducto
Ciudad Pemex-
México-Salamaca
1956
Refínería Gral Lázaro
Cárdenas del Río. El
22 de febrero se
inaugura en Minatitlán
Veracruz.
1954
Petróleo en Tecolutla, en
agosto brota el pozo
Miguel Hidalgo 1 con una
producción de 3,000 bls
diarios de crudo de alta
calidad.
1951
Descubrimientos en el
sureste del país del
yacimiento José
Colomo, en Macuspana
Tabasco.
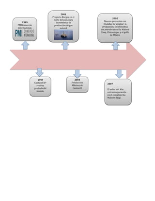
1971
CANTARELL. Un pescador don
"Rudecindo Cantarell Jiménez" toma
muestras de petróleo en la sonda de
Campeche, El resultado un MEGA
YACIMIENTO de los más grandes del
mundo sus reservas eran de 40 mil
millones de barriles de crudo
1975
PEMEX
exportador de
petróleo. Su
exportación de
crudo llega a
34,383 barriles de
petróleo diarios.
1976
"Refinería Miguel
Hidalgo". Inaugurada
el 18 de Marzo en
Tula Hidalgo, su
producción 150 mil
barriles diarios.
1977
Crecimiento de la
Ind. Petroquímica,
entra una planta
criogénica en Poza
Rica.
1979
Incremento de la
producción
petrolera,
Cantarell produce
sus primeros
barriles.
1979
Sistema Nacional de Gas y
Refinerías "Ing. Héctor R. Lara
Sosa" en Cadereyta, Nuevo León
y Refinería "Ing. Antonio Dovalí
Jaime" en Salina Cruz, Oaxaca.
2007
El señor del Mar,
entra en operación
en el complejo Ku-
Maloob-Zaap.
2005
Nuevos proyectos con
finalidad de ampliar la
producción, se intensifica
act petroleras en Ku Maloob
Zaap, Chicontepec y el golfo
de México
2004
Producción
Máxima de
Cantarell
2001
Proyecto Burgos en el
norte del país, para
incrementar la
producción de gas
natural
1997
Cantarell 6º
reserva
probada del
mundo.
1989
PMI Comercio
Internacional.
2007
Arranca Planta
Swing del complejo
Petroquímico
Morelos, su
producción 300 mil
toneladas de
polietileno.
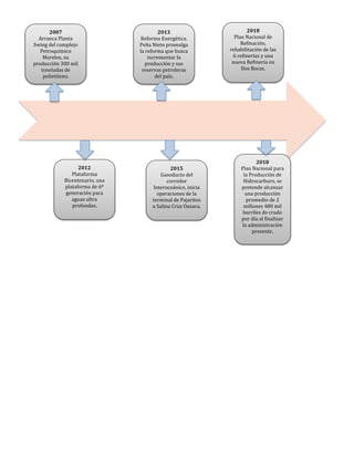
2012
Plataforma
Bicentenario, una
plataforma de 6º
generación para
aguas ultra
profundas.
2018
Plan Nacional de
Refinación,
rehabilitación de las
6 refinerías y una
nueva Refinería en
Dos Bocas.
2015
Gasoducto del
corredor
Interoceánico, inicia
operaciones de la
terminal de Pajaritos
a Salina Cruz Oaxaca.
2013
Reforma Energética.
Peña Nieto promulga
la reforma que busca
incrementar la
producción y sus
reservas petroleras
del país.
2018
Plan Nacional para
la Producción de
Hidrocarburo, se
pretende alcanzar
una producción
promedio de 2
millones 480 mil
barriles de crudo
por día al finalizar
la administración
presente.
Historia del petroleo mexico

Historia del petroleo mexico

  • 1.
    • 1948 ACEITE YGAS en el noreste, se descubren campos en Reynosa y el "Valadeces" 1933 PETROMEX. Compañía antecende de PEMEX, regula el M.Interno de petróleo y derivados. 1936 (STPRM) se funda el Sindicato de Trabajadores, Petroleros de la República Mexicana. 1938 Expropiación Petrolera. El presidente Lázaro Cárdenas del Río expropia las instalaciones de las empresas petroleras extranjeras el 18 de Marzo de ese año 1940 Empresa Verticalmente Integrada. Pemex una empresas desde la exploración de hidrocarburo hasta comercialización y refinados. 1946 Refinería "18 de marzo" inaugurada el 20 de noviembre de ese año. 1950 Refinería "ING. Antonio M. Amor" en salamanca inaugurada el 30 de julio.
  • 2.
    1966 Incremento de las reservasprobadas por descubrimiento de hidrocarburo en Tampico, Reynosa, Poza Rica, Chiapas 1965. INSTIUTO MEXICANO DEL PETRÓLEO inaugurado el 23 de agosto, centro público basado en la inv. científica. 1961 Inicia Gasoducto Ciudad Pemex- México-Salamaca 1956 Refínería Gral Lázaro Cárdenas del Río. El 22 de febrero se inaugura en Minatitlán Veracruz. 1954 Petróleo en Tecolutla, en agosto brota el pozo Miguel Hidalgo 1 con una producción de 3,000 bls diarios de crudo de alta calidad. 1951 Descubrimientos en el sureste del país del yacimiento José Colomo, en Macuspana Tabasco.
  • 3.
    1971 CANTARELL. Un pescadordon "Rudecindo Cantarell Jiménez" toma muestras de petróleo en la sonda de Campeche, El resultado un MEGA YACIMIENTO de los más grandes del mundo sus reservas eran de 40 mil millones de barriles de crudo 1975 PEMEX exportador de petróleo. Su exportación de crudo llega a 34,383 barriles de petróleo diarios. 1976 "Refinería Miguel Hidalgo". Inaugurada el 18 de Marzo en Tula Hidalgo, su producción 150 mil barriles diarios. 1977 Crecimiento de la Ind. Petroquímica, entra una planta criogénica en Poza Rica. 1979 Incremento de la producción petrolera, Cantarell produce sus primeros barriles. 1979 Sistema Nacional de Gas y Refinerías "Ing. Héctor R. Lara Sosa" en Cadereyta, Nuevo León y Refinería "Ing. Antonio Dovalí Jaime" en Salina Cruz, Oaxaca.
  • 4.
    2007 El señor delMar, entra en operación en el complejo Ku- Maloob-Zaap. 2005 Nuevos proyectos con finalidad de ampliar la producción, se intensifica act petroleras en Ku Maloob Zaap, Chicontepec y el golfo de México 2004 Producción Máxima de Cantarell 2001 Proyecto Burgos en el norte del país, para incrementar la producción de gas natural 1997 Cantarell 6º reserva probada del mundo. 1989 PMI Comercio Internacional.
  • 5.
    2007 Arranca Planta Swing delcomplejo Petroquímico Morelos, su producción 300 mil toneladas de polietileno. 2012 Plataforma Bicentenario, una plataforma de 6º generación para aguas ultra profundas. 2018 Plan Nacional de Refinación, rehabilitación de las 6 refinerías y una nueva Refinería en Dos Bocas. 2015 Gasoducto del corredor Interoceánico, inicia operaciones de la terminal de Pajaritos a Salina Cruz Oaxaca. 2013 Reforma Energética. Peña Nieto promulga la reforma que busca incrementar la producción y sus reservas petroleras del país. 2018 Plan Nacional para la Producción de Hidrocarburo, se pretende alcanzar una producción promedio de 2 millones 480 mil barriles de crudo por día al finalizar la administración presente.