Incrustar presentación
Descargar para leer sin conexión

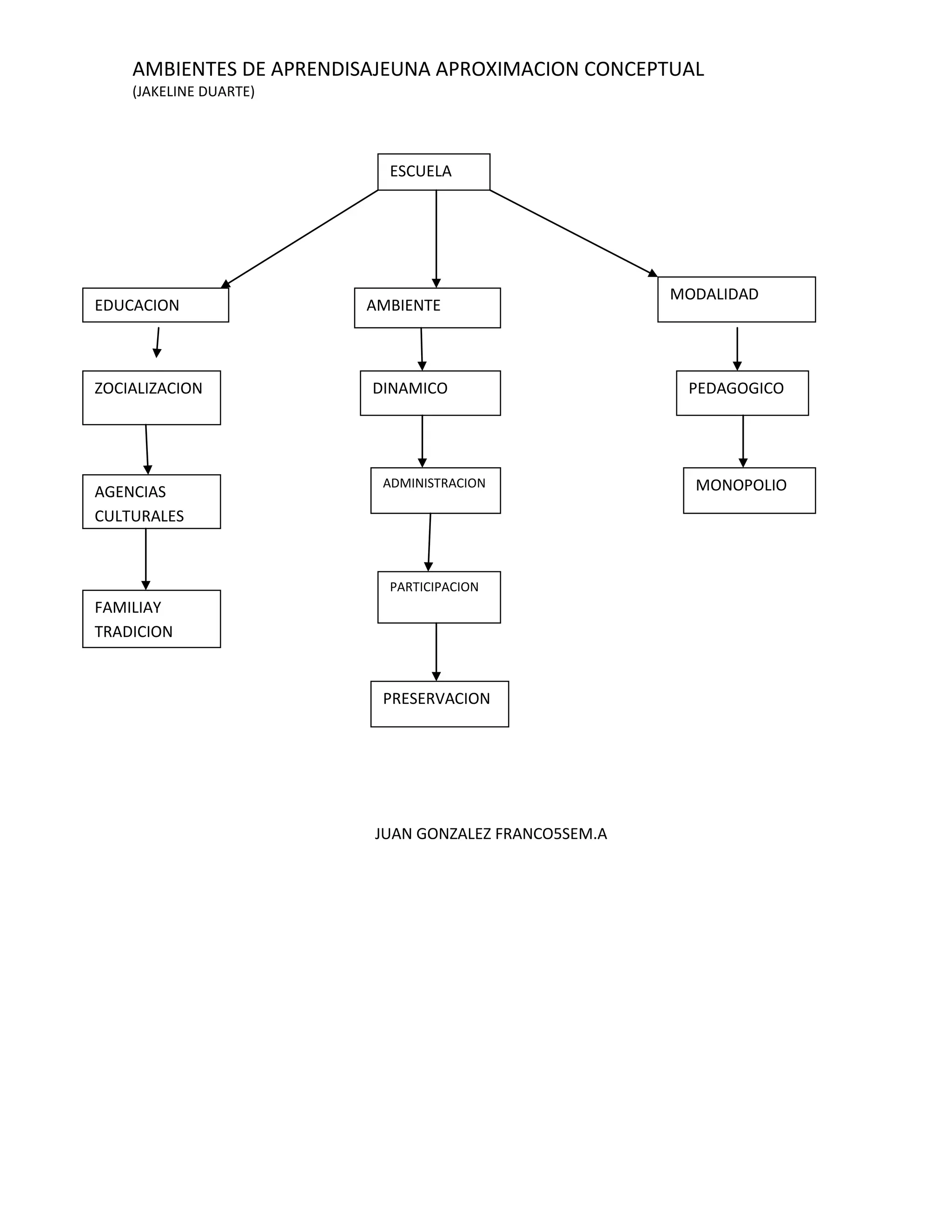
El documento habla sobre la escuela, la preservación de la participación familiar y las tradiciones, así como la administración de agencias culturales y la educación dinámica y socializadora en un ambiente pedagógico. Juan González Franco es mencionado.
