La World Wide Web o Web
Es uno de los métodosmásimportantesdecomunicaciónqueexisteenInternet,el cual,consisteen un
sistemade informaciónbasada enHipertextoqueresideen formadepáginas web.Concebido originalmente
para servir como herramienta de comunicación entre los científicos del CERN
Fue inventada en 1989 por un
informático del CERN (Organización
Europea de Investigación Nuclear)
llamado Tim Berners-Lee
En septiembrede 1990 recibió el
vistobueno y juntoconRobert
Cailliau comenzó aescribir el nuevo
sistema de hipertexto.
A finalesde 1990, WorldWideWeb,
ya tenía forma. Pasando eltiempo y
empezando conlaversión 1.0,para
despuéssurgirel 2.0, teniendo
actualmenteel 3.0,mismo queal
cabo de unosañosseráremplazado
con la nueva generación web4.0.
En marzo de 1991, escribió el primer
programa visualizador para un servidor y
cliente, que se convirtió en el origen de
la World Wide Web.
Este sistema duró hasta1993,
cuando laInternationalStandards
Organization(ISO) estandarizó el
lenguajeHypertextMarkup
Language(HTML).
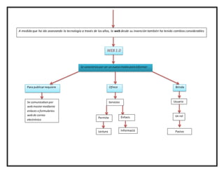
A medida que ha ido avanzando la tecnología a través de los años, la web desde su invención también ha tenido cambios considerables
Se caracterizapor ser unnuevo medio parainformar
WEB 1.0
Para publicarrequiere
Se comunicabanpor
web mastermediante
enlaces o formularios
web de correo
electrónico
Ofrece
Servicios
Permite Énfasis
Lectura Informació
n
Brinda
Usuario
Un rol
Pasivo
WEB 2.0
Se caracterizapor la explosióndenuevasherramientasparaelwebmaster,la informaciónse cataloga,seetiquetay se
transformaencomunicación,graciasalaincorporacióndecomentariosdetexto,audio,vídeo,chats,video chats.
Sistema parapotenciarlas redes sociales.
WEB 3.0
Fomenta laparticipacióny la informaciónrelevantese comparte, se promociona,
se filtra, con el fin de socializarla.
La web se vuelve tridimensional,lasemánticade la información y la inteligencia
colectiva consiguen dar un nuevo acceso al conocimiento.
Web
Semántica
Base de
datos
WEB 4.0
El objetivo primordial será el de unir las inteligencias donde tanto las personas como las cosas se
comuniquenentre síparagenerarla toma de decisiones.El mundo vivirá una “explosión informática” y
el hombre 2.0 necesitaráde la tecnología para sobrevivir y administrar la información generada por los
15,000 millones de personas que habitarán el planeta

LA EVOLUCIÓN DE LA WEB

  • 1.
    La World WideWeb o Web Es uno de los métodosmásimportantesdecomunicaciónqueexisteenInternet,el cual,consisteen un sistemade informaciónbasada enHipertextoqueresideen formadepáginas web.Concebido originalmente para servir como herramienta de comunicación entre los científicos del CERN Fue inventada en 1989 por un informático del CERN (Organización Europea de Investigación Nuclear) llamado Tim Berners-Lee En septiembrede 1990 recibió el vistobueno y juntoconRobert Cailliau comenzó aescribir el nuevo sistema de hipertexto. A finalesde 1990, WorldWideWeb, ya tenía forma. Pasando eltiempo y empezando conlaversión 1.0,para despuéssurgirel 2.0, teniendo actualmenteel 3.0,mismo queal cabo de unosañosseráremplazado con la nueva generación web4.0. En marzo de 1991, escribió el primer programa visualizador para un servidor y cliente, que se convirtió en el origen de la World Wide Web. Este sistema duró hasta1993, cuando laInternationalStandards Organization(ISO) estandarizó el lenguajeHypertextMarkup Language(HTML).
  • 2.
    A medida queha ido avanzando la tecnología a través de los años, la web desde su invención también ha tenido cambios considerables Se caracterizapor ser unnuevo medio parainformar WEB 1.0 Para publicarrequiere Se comunicabanpor web mastermediante enlaces o formularios web de correo electrónico Ofrece Servicios Permite Énfasis Lectura Informació n Brinda Usuario Un rol Pasivo
  • 3.
    WEB 2.0 Se caracterizaporla explosióndenuevasherramientasparaelwebmaster,la informaciónse cataloga,seetiquetay se transformaencomunicación,graciasalaincorporacióndecomentariosdetexto,audio,vídeo,chats,video chats. Sistema parapotenciarlas redes sociales. WEB 3.0 Fomenta laparticipacióny la informaciónrelevantese comparte, se promociona, se filtra, con el fin de socializarla. La web se vuelve tridimensional,lasemánticade la información y la inteligencia colectiva consiguen dar un nuevo acceso al conocimiento. Web Semántica Base de datos
  • 4.
    WEB 4.0 El objetivoprimordial será el de unir las inteligencias donde tanto las personas como las cosas se comuniquenentre síparagenerarla toma de decisiones.El mundo vivirá una “explosión informática” y el hombre 2.0 necesitaráde la tecnología para sobrevivir y administrar la información generada por los 15,000 millones de personas que habitarán el planeta