Bachillerato en Educación Artística – Especialidad Arte Dramático
Bases Biológicas del Aprendizaje
Docente: Nancy Quintana B.
Alumna: Martha Rojas Pflucker.
LA EVOLUCIÓN DE LO INCONSCIENTE A LOS CONSCIENTE
Bachillerato en Educación Artística – Especialidad Arte Dramático
Bases Biológicas del Aprendizaje
Docente: Nancy Quintana B.
Alumna: Martha Rojas Pflucker.
LA EVOLUCIÓN DE LO INCONSCIENTE A LOS CONSCIENTE
SISTEMA NERVIOSO
DE LOS ORGANISMOS
Corteza Cerebral
Redes
Neuronales
Medio Ambiente
Codifican la información
psíquica
Externa
Información
Psíquica neuronal
Interna
Bachillerato en Educación Artística – Especialidad Arte Dramático
Bases Biológicas del Aprendizaje
Docente: Nancy Quintana B.
Alumna: Martha Rojas Pflucker.
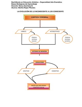
LA EVOLUCIÓN DE LO INCONSCIENTE A LOS CONSCIENTE
SENSACIONES
AFECTIVO COGNITIVO
MEDIO QUE NOS RODEA
CONTEXTO SOCIAL
CORTEZA CEREBRAL
LIMBICO HETEREOTIPICO
-Sistema
nervioso
visceral
-Sistema
nervioso
somático
SISTEMAS DE MEMORIA
Bachillerato en Educación Artística – Especialidad Arte Dramático
Bases Biológicas del Aprendizaje
Docente: Nancy Quintana B.
Alumna: Martha Rojas Pflucker.
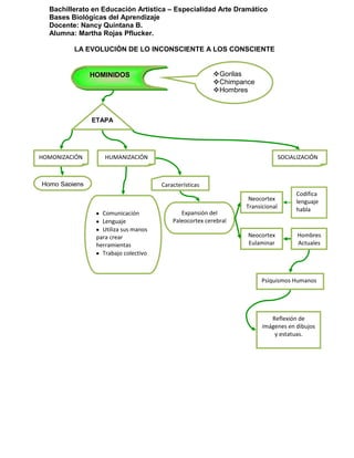
LA EVOLUCIÓN DE LO INCONSCIENTE A LOS CONSCIENTE
HOMINIDOS Gorilas
Chimpance
Hombres
ETAPA
S
HOMONIZACIÓN HUMANIZACIÓN SOCIALIZACIÓN
Homo Sapiens
Comunicación
Lenguaje
Utiliza sus manos
para crear
herramientas
Trabajo colectivo
Características
Expansión del
Paleocortex cerebral
Neocortex
Transicional
Codifica
lenguaje
habla
Neocortex
Eulaminar
Psiquismos Humanos
Hombres
Actuales
Reflexión de
imágenes en dibujos
y estatuas.

LA EVOLUCIÓN DE LO INCONSCIENTE A LO CONSCIENTE

  • 1.
    Bachillerato en EducaciónArtística – Especialidad Arte Dramático Bases Biológicas del Aprendizaje Docente: Nancy Quintana B. Alumna: Martha Rojas Pflucker. LA EVOLUCIÓN DE LO INCONSCIENTE A LOS CONSCIENTE
  • 2.
    Bachillerato en EducaciónArtística – Especialidad Arte Dramático Bases Biológicas del Aprendizaje Docente: Nancy Quintana B. Alumna: Martha Rojas Pflucker. LA EVOLUCIÓN DE LO INCONSCIENTE A LOS CONSCIENTE SISTEMA NERVIOSO DE LOS ORGANISMOS Corteza Cerebral Redes Neuronales Medio Ambiente Codifican la información psíquica Externa Información Psíquica neuronal Interna
  • 3.
    Bachillerato en EducaciónArtística – Especialidad Arte Dramático Bases Biológicas del Aprendizaje Docente: Nancy Quintana B. Alumna: Martha Rojas Pflucker. LA EVOLUCIÓN DE LO INCONSCIENTE A LOS CONSCIENTE SENSACIONES AFECTIVO COGNITIVO MEDIO QUE NOS RODEA CONTEXTO SOCIAL CORTEZA CEREBRAL LIMBICO HETEREOTIPICO -Sistema nervioso visceral -Sistema nervioso somático SISTEMAS DE MEMORIA
  • 4.
    Bachillerato en EducaciónArtística – Especialidad Arte Dramático Bases Biológicas del Aprendizaje Docente: Nancy Quintana B. Alumna: Martha Rojas Pflucker. LA EVOLUCIÓN DE LO INCONSCIENTE A LOS CONSCIENTE HOMINIDOS Gorilas Chimpance Hombres ETAPA S HOMONIZACIÓN HUMANIZACIÓN SOCIALIZACIÓN Homo Sapiens Comunicación Lenguaje Utiliza sus manos para crear herramientas Trabajo colectivo Características Expansión del Paleocortex cerebral Neocortex Transicional Codifica lenguaje habla Neocortex Eulaminar Psiquismos Humanos Hombres Actuales Reflexión de imágenes en dibujos y estatuas.