Incrustar presentación
Descargar para leer sin conexión

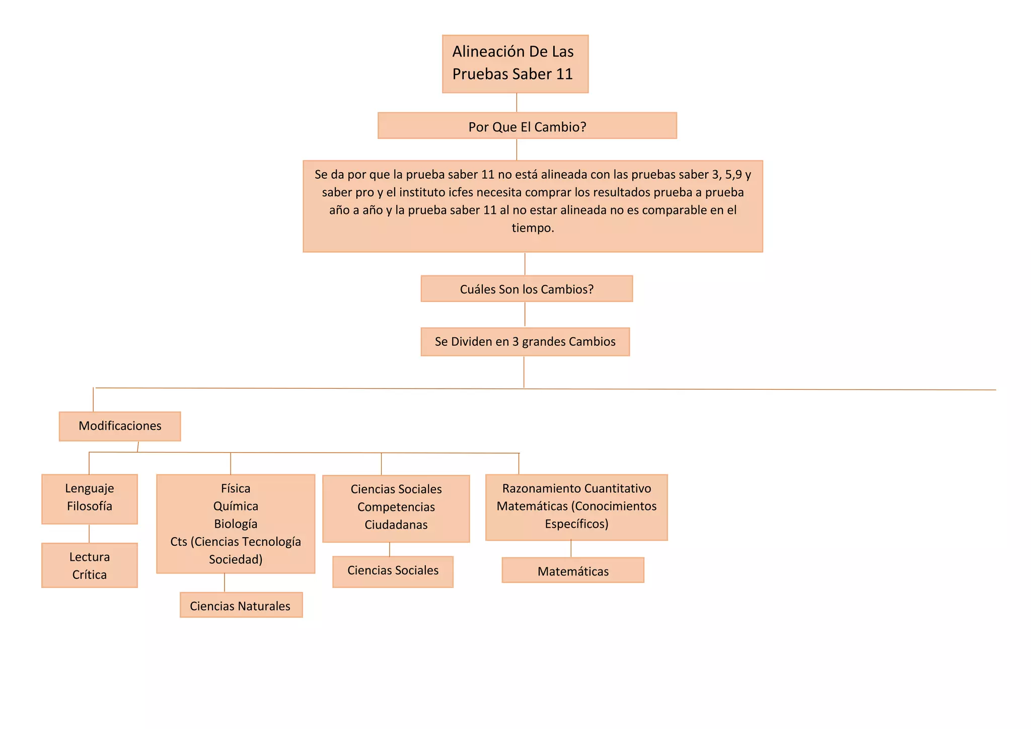
La prueba Saber 11 se alineará con las otras pruebas Saber debido a que actualmente no es comparable a través del tiempo con las otras pruebas. Los cambios incluyen modificaciones en las secciones de lenguaje, lectura crítica, ciencias naturales, matemáticas y ciencias sociales para que la prueba Saber 11 pueda compararse con las otras pruebas Saber.
