Incrustar presentación
Descargar para leer sin conexión

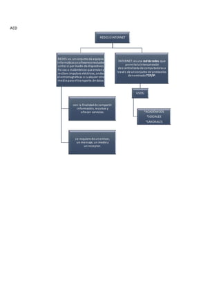
Este documento define las redes y Internet. Las redes son conjuntos de equipos informáticos conectados por medios físicos o inalámbricos que comparten información y recursos. Internet es una red de redes descentralizada que conecta computadoras usando los protocolos TCP/IP. Las redes y Internet se usan para propósitos académicos, sociales y laborales.
