Incrustar presentación
Descargar como DOCX, PPTX

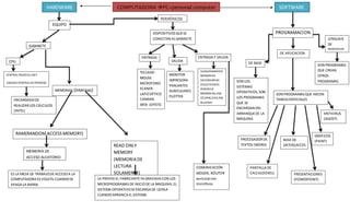
Este documento describe los componentes básicos de una computadora, incluyendo el hardware como la unidad central de procesamiento, la memoria, y los periféricos de entrada/salida, así como el software como los sistemas operativos, programas de aplicación, y lenguajes de programación. Explica brevemente la función de cada parte y cómo interactúan para permitir que la computadora funcione.
