Incrustar presentación
Descargar para leer sin conexión

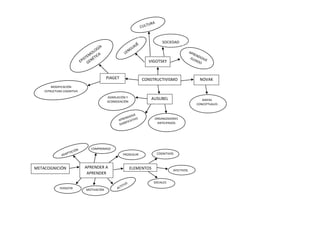
Este documento trata sobre diferentes temas relacionados con el aprendizaje y la cognición, incluyendo la modificación de la estructura cognitiva a través de la asimilación y acomodación, el uso de organizadores anticipados y mapas conceptuales, y la influencia de factores sociales, afectivos y cognitivos en el aprendizaje desde una perspectiva constructivista.
