Incrustar presentación
Descargar como DOCX, PPTX


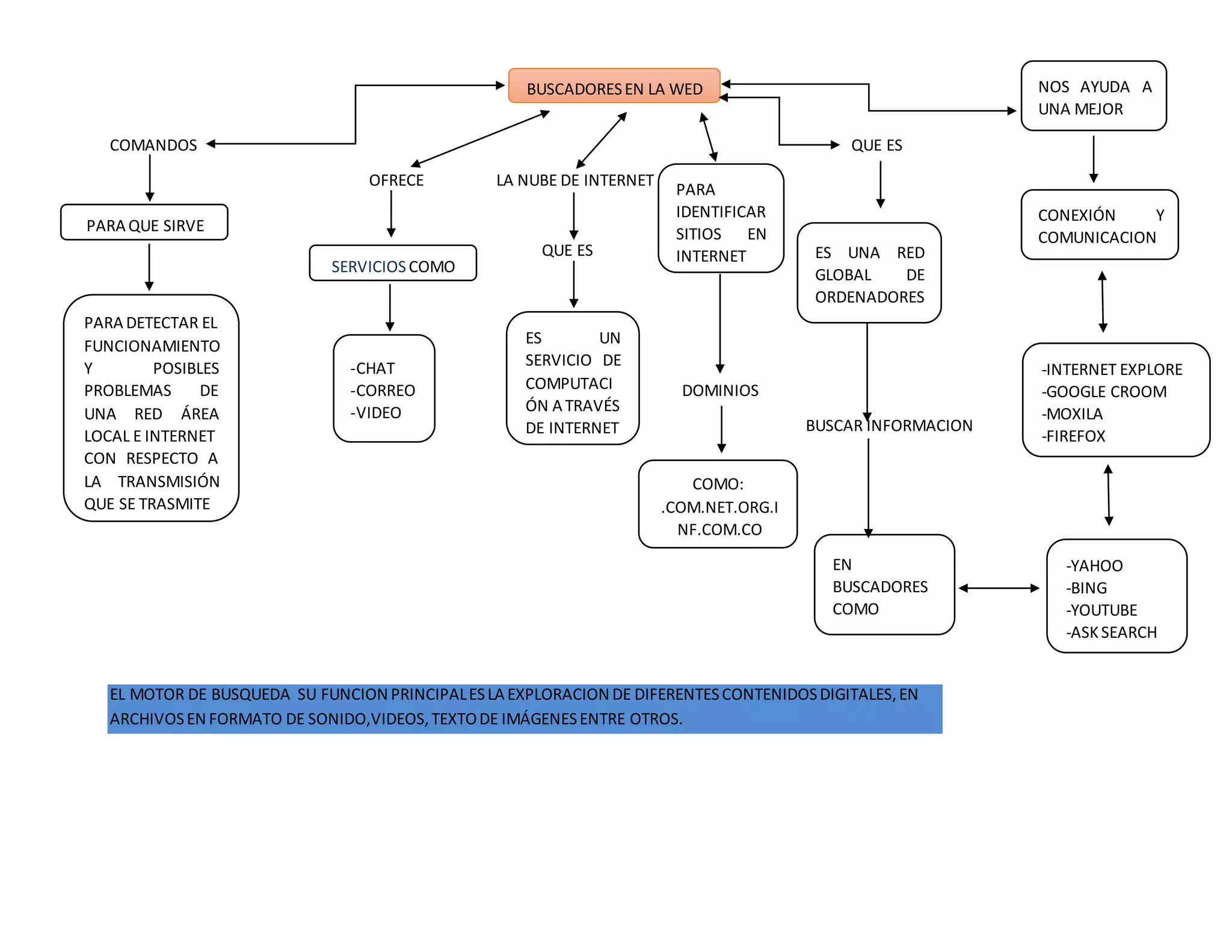
El documento habla sobre los motores de búsqueda y su función principal de explorar diferentes contenidos digitales como sonido, video, texto e imágenes a través de Internet. También menciona algunos comandos, dominios y buscadores en la web que ayudan a identificar sitios e Internet y a detectar posibles problemas en una red local o Internet. Finalmente, indica que Internet es una red global de ordenadores que ayuda a mejorar la conexión y comunicación entre usuarios.

