Incrustar presentación
Descargar para leer sin conexión

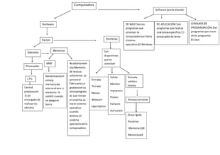
La computadora está compuesta por hardware y software. El hardware incluye el gabinete, procesador, periféricos de entrada como teclado y mouse, periféricos de salida como monitor e impresora, y almacenamiento como discos duros y memorias USB. La memoria RAM almacena datos de forma temporal mientras que la ROM contiene instrucciones básicas grabadas de forma permanente. El software incluye sistemas operativos, programas de aplicación específicos y lenguajes de programación para crear otros programas.
