Incrustar presentación
Descargar para leer sin conexión

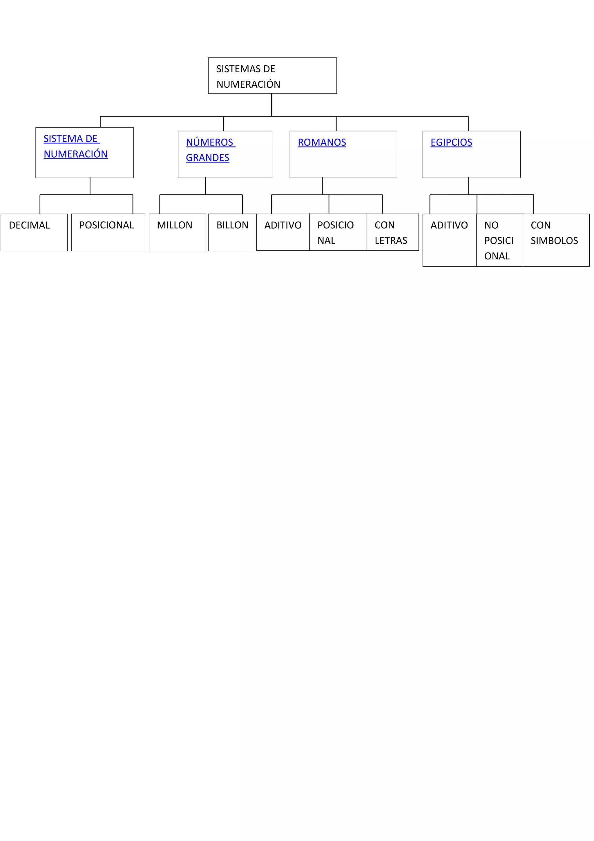
El documento compara tres sistemas de numeración: el sistema romano que usa letras para representar números de forma aditiva, el sistema egipcio que usa símbolos no posicionales de forma aditiva, y el sistema decimal posicional que usa el valor de posición para números grandes como millones y billones.
