Incrustar presentación
Descargar para leer sin conexión



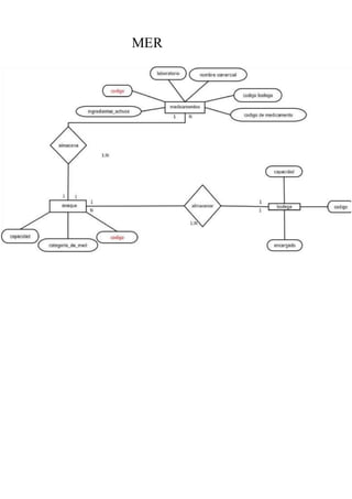
Se requiere organizar la información del almacén de una farmacia mediante una base de datos que contemple bodegas y anaqueles. Cada anaquel tiene un código, capacidad y categoría de medicamento, y cada bodega almacena su código, encargado y capacidad. Los medicamentos deben registrarse con información como código, nombre, ingrediente activo y laboratorio, y se almacenan en bodega y anaquel específicos.


