Objeto de aprendizaje
Mapa de ideas
Lianis Bonett Montaño
Marlon Figueroa
Uso de medios audiovisuales objetos de aprendizaje
Escuela Normal Superior del Distrito de Barranquilla programa de
Formacion Complementaria
Barranquilla
2013
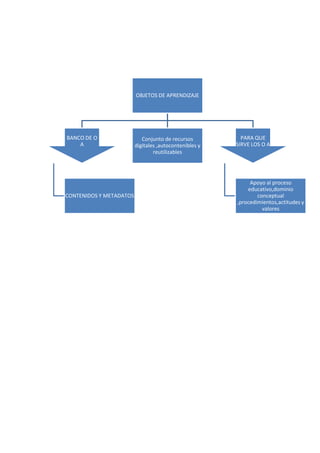
OBJETOS DE APRENDIZAJE
BANCO DE O
A
CONTENIDOS Y METADATOS
Conjunto de recursos
digitales ,autocontenibles y
reutilizables
PARA QUE
SIRVE LOS O A
Apoyo al proceso
educativo,dominio
conceptual
,procedimientos,actitudes y
valores
REFERENTES BIBLIOGRAFICOS
(Ministerio de educacion nacional, 2006) Objetos Virtuales de aprendizaje e
Informativos. Consultado junio 6 de 2009, en Portal Colombia
Aprende http: // www.colombiaaprende.edu.co/html/directivos/1598/article-
172369.html

Objeto de aprendizaje

  • 1.
    Objeto de aprendizaje Mapade ideas Lianis Bonett Montaño Marlon Figueroa Uso de medios audiovisuales objetos de aprendizaje Escuela Normal Superior del Distrito de Barranquilla programa de Formacion Complementaria Barranquilla 2013
  • 2.
    OBJETOS DE APRENDIZAJE BANCODE O A CONTENIDOS Y METADATOS Conjunto de recursos digitales ,autocontenibles y reutilizables PARA QUE SIRVE LOS O A Apoyo al proceso educativo,dominio conceptual ,procedimientos,actitudes y valores
  • 3.
    REFERENTES BIBLIOGRAFICOS (Ministerio deeducacion nacional, 2006) Objetos Virtuales de aprendizaje e Informativos. Consultado junio 6 de 2009, en Portal Colombia Aprende http: // www.colombiaaprende.edu.co/html/directivos/1598/article- 172369.html