Incrustar presentación
Descargar para leer sin conexión


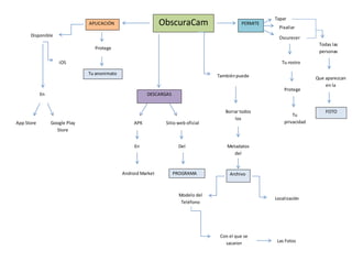
ObscuraCam es una aplicación que permite oscurecer o tapar los rostros de las personas en las fotos para proteger su privacidad y anonimato, y también puede eliminar los metadatos de las imágenes como la ubicación y el modelo del teléfono con el que se tomaron. La aplicación está disponible en las tiendas de aplicaciones de iOS y Android así como también se puede descargar el APK para Android.
