Incrustar presentación
Descargar como DOCX, PPTX


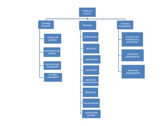
El documento describe la estructura organizativa de una institución educativa, incluyendo la rectoría, coordinación de docentes y estudiantes, secretaría, personal administrativo, biblioteca, tienda y restaurante escolares. También menciona los consejos Académico y Directivo, los comités de evaluación, promoción, gestión, así como las asociaciones de padres, personero estudiantil y consejo estudiantil.
