Descarga gratis durante 30 días
Iniciar sesión
Cargar
Idioma (ES)
Atención al cliente
Empresariales
Móvil
Redes sociales
Marketing
Tecnología
Arte y fotografía
Empleo
Diseño
Educación
Presentaciones y charlas públicas
Gobierno y org. sin ánimo de lucro
Atención sanitaria
Internet
Derecho
Liderazgo y gestión
Motor
Ingeniería
Software
Reclutamiento y RR. HH.
Venta al por menor
Ventas
Servicios
Ciencias
PYMES y liderazgo
Alimentación
Medio ambiente
Economía y finanzas
Datos y análisis
Relaciones con inversores
Deportes
Meditación
Noticias y política
Viajes
Desarrollo personal
Sector inmobiliario
Entretenimiento y humor
Salud y medicina
Dispositivos y hardware
Estilo de vida
Cambiar idioma
Idioma
English
Español
Português
Français
Deutsche
Cancelar
Guardar
Enviar búsqueda
ES
Subido por
kayjos
PPTX, PDF
188 vistas
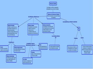
Defectos en la estructura Cristalina
Defectos en la estructura Cristalina
Arte y fotografía
◦
Leer más
0
Guardar
Compartir
Insertar
Incrustar presentación
Descargar
Descargar para leer sin conexión
1
/ 2
2
/ 2
Más contenido relacionado
PDF
Diploma CTC
por
Carlos Guerra
PDF
alan En utxt
por
Harlan Caetano
PPTX
3Com 3C10164C-ST
por
savomir
PDF
G ped didp_3_1_04
por
procura de novas oportunidade
DOCX
Tecnologia
por
Leon Zuluaga
DOC
Matemática rogério - 1º ano
por
Alpha Colégio e Vestibulares
PDF
ELEIÇÕES 2012 - ASTORGA: JEAN 11999
por
Joao Carlos Passari
DOC
Luísa ficha alpha 01 3ºano
por
Alpha Colégio e Vestibulares
Diploma CTC
por
Carlos Guerra
alan En utxt
por
Harlan Caetano
3Com 3C10164C-ST
por
savomir
G ped didp_3_1_04
por
procura de novas oportunidade
Tecnologia
por
Leon Zuluaga
Matemática rogério - 1º ano
por
Alpha Colégio e Vestibulares
ELEIÇÕES 2012 - ASTORGA: JEAN 11999
por
Joao Carlos Passari
Luísa ficha alpha 01 3ºano
por
Alpha Colégio e Vestibulares
Destacado
PPTX
Reproducccion
por
Paola Serna
PDF
Exercícios 2o.ano 2o.bim 1a.lei ohm resistores e potência
por
jucimarpeixoto
PDF
Examen de primer grado -1
por
Walter Coaquira Alvarez
DOCX
Oração a são josé
por
João Carlos Rios Guimarães
DOCX
Kepengurusan hmps p.bio'17
por
meldaambarwati
PPTX
Meu caminho
por
Fer Nanda
PDF
Dica de sucesso
por
Itamar Zachert
PPTX
Lei da vida
por
Stuart_Silqueira
DOCX
Plano semanal 8
por
Mito Mivel
DOCX
Aztex indian army.pt.6.html.doc
por
Aalifahmain
DOCX
Projeto sie emef conrado doeth
por
SMEC PANAMBI-RS
PDF
Traajo de amezquidasvf
por
johansebastianalvarezgomez
PPTX
El Teatro
por
Barbi27
DOCX
Avaliação do vídeo
por
Vinicius Abreu
PDF
Biografia bernardino machado
por
Joao Carlos
DOC
Química 01 - 3º ano(rodrigo)
por
Alpha Colégio e Vestibulares
DOCX
Nando6to
por
nando6to
PPTX
Presentación1 investigacion-2
por
castillodavidfernando
Reproducccion
por
Paola Serna
Exercícios 2o.ano 2o.bim 1a.lei ohm resistores e potência
por
jucimarpeixoto
Examen de primer grado -1
por
Walter Coaquira Alvarez
Oração a são josé
por
João Carlos Rios Guimarães
Kepengurusan hmps p.bio'17
por
meldaambarwati
Meu caminho
por
Fer Nanda
Dica de sucesso
por
Itamar Zachert
Lei da vida
por
Stuart_Silqueira
Plano semanal 8
por
Mito Mivel
Aztex indian army.pt.6.html.doc
por
Aalifahmain
Projeto sie emef conrado doeth
por
SMEC PANAMBI-RS
Traajo de amezquidasvf
por
johansebastianalvarezgomez
El Teatro
por
Barbi27
Avaliação do vídeo
por
Vinicius Abreu
Biografia bernardino machado
por
Joao Carlos
Química 01 - 3º ano(rodrigo)
por
Alpha Colégio e Vestibulares
Nando6to
por
nando6to
Presentación1 investigacion-2
por
castillodavidfernando
Último
PDF
FOLLETO DE EXALTACIÓN CLASE 2008 SALÓN DE LA FAMA DEL BÉISBOL VENEZOLANO .pdf
por
admmuseodebeisbol
PDF
FOLLETO DE EXALTACIÓN CLASE 2009 SALÓN DE LA FAMA DEL BEISBOL VENEZOLANO.pdf
por
admmuseodebeisbol
PDF
La Colección de Exvotos del Museo Regional de Historia de Aguascalientes
por
MuseoRegionaldeAguascalientes
PPTX
Presentacion_S2_MENDOZA_MENESEnnnnS.pptx
por
JesusRodriguez252412
PDF
Creación Artística Urbana: grafiti, muralismo y lettering
por
JeniferMaricelaCusqu
PDF
Conciencia Corporal y Presencia Escénica
por
danielakag2006
PDF
CONTIFICO GRUPO 6.pdf,,,JR.pdf,.,.,.,.,.,,,.,.,,.,.,.,.
por
renequilumba02
PDF
Los tres cerditos - Versión lectura fácil
por
nicolas
PDF
danzas ecuatorianas de mishell bijay 2005
por
mishellbijay05
PPTX
Nuevo Cine Queer Mexicano (1990 - 2010).
por
JessEspinosaM
PDF
Actividad 3.1_Katherine Chavez_VivianaCorrea_Ana Paula Salgado_WuellintonGavi...
por
Wuelinton
PDF
Canciones precursoras del Rock Alternativo.pdf
por
aramismedinaaa
PDF
Presentacion Diapositivas Dibujo y Arte.pdf
por
MELANIEVALLEJO6
PDF
El arte de dibujar: técnicas y expresión
por
emilyAroca1
PPT
Pablo Ruiz Picasso (1881-1973), pintor cubista.ppt
por
Arturo Caballero Bastardo
PDF
TECNICAS DE PINTURA Y AUTORES IMPORTANTES
por
danda122006
PDF
El universo del oleo su Composición y Soportes
por
ebuenanocunalata
PDF
Diplomado oficial del estado de adquisición de mi pingüino Pocoyó
por
pab13ferrnanvilla
PPTX
Explicasion sobre los tipos de archivos de Imagen, Audio y Vídeo
por
veronicabantis8
PPTX
DIPOSITIVA DEL SÍLABO APRENDIZAJE DE CUERDAS
por
omaryambay11
FOLLETO DE EXALTACIÓN CLASE 2008 SALÓN DE LA FAMA DEL BÉISBOL VENEZOLANO .pdf
por
admmuseodebeisbol
FOLLETO DE EXALTACIÓN CLASE 2009 SALÓN DE LA FAMA DEL BEISBOL VENEZOLANO.pdf
por
admmuseodebeisbol
La Colección de Exvotos del Museo Regional de Historia de Aguascalientes
por
MuseoRegionaldeAguascalientes
Presentacion_S2_MENDOZA_MENESEnnnnS.pptx
por
JesusRodriguez252412
Creación Artística Urbana: grafiti, muralismo y lettering
por
JeniferMaricelaCusqu
Conciencia Corporal y Presencia Escénica
por
danielakag2006
CONTIFICO GRUPO 6.pdf,,,JR.pdf,.,.,.,.,.,,,.,.,,.,.,.,.
por
renequilumba02
Los tres cerditos - Versión lectura fácil
por
nicolas
danzas ecuatorianas de mishell bijay 2005
por
mishellbijay05
Nuevo Cine Queer Mexicano (1990 - 2010).
por
JessEspinosaM
Actividad 3.1_Katherine Chavez_VivianaCorrea_Ana Paula Salgado_WuellintonGavi...
por
Wuelinton
Canciones precursoras del Rock Alternativo.pdf
por
aramismedinaaa
Presentacion Diapositivas Dibujo y Arte.pdf
por
MELANIEVALLEJO6
El arte de dibujar: técnicas y expresión
por
emilyAroca1
Pablo Ruiz Picasso (1881-1973), pintor cubista.ppt
por
Arturo Caballero Bastardo
TECNICAS DE PINTURA Y AUTORES IMPORTANTES
por
danda122006
El universo del oleo su Composición y Soportes
por
ebuenanocunalata
Diplomado oficial del estado de adquisición de mi pingüino Pocoyó
por
pab13ferrnanvilla
Explicasion sobre los tipos de archivos de Imagen, Audio y Vídeo
por
veronicabantis8
DIPOSITIVA DEL SÍLABO APRENDIZAJE DE CUERDAS
por
omaryambay11
Descargar